DeepSeek 7 个隐藏玩法卡片!建议收藏!

1,618 阅读2分钟

最近,DeepSeek 持续火爆,街坊邻居纷纷关注,但你真的会用好它吗?

今天,我要分享 7 个让 DeepSeek 战斗力爆表的独家玩法!

01. 人格分类模式:一个问题,六个角度

还在为决策时顾此失彼而烦恼吗?

只需说"启动人格分类讨论模式",DeepSeek 就能模拟不同性格的人,从多个维度为你分析问题。无论是创业决策,还是生活选择,都能帮你看得更全面。

02. 预判模式:未卜先知的决策助手

用"如果...会不会..."的方式提问,DeepSeek 不仅能给出方案,还会主动分析利弊,提供优化建议。

这简直就是你的私人战略顾问!

03. 预言家模式:洞察未来的神器

想知道未来可能发生什么?

告诉 DeepSeek 你想预测的时间跨度,它会给你一份详细的预测报告。虽然不能保证百分百准确,但绝对比算命靠谱多了!

04. 杠精模式:自带反向思维的完美助手

让 DeepSeek 变身杠精,帮你找出方案中的所有漏洞。

这不是为了否定,而是为了让你的方案更加完善。职场必备技能!

05. 说人话模式:复杂概念的终结者

受够了专业术语?

让 DeepSeek"说人话",它会用最通俗易懂的方式解释任何复杂概念。

06. 人设回怼模式:职场互怼必备

模仿各路大神的语气进行回怼,既解气又专业。

甲方提出离谱需求?让 DeepSeek 用罗永浩的风格怼回去!

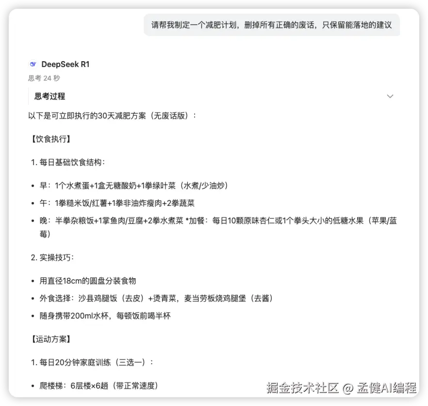
07. 废话过滤模式:效率至上

厌倦了冗长的废话?

这个模式让 AI 直接给你最干货的建议,省时又省心。


完整指南免费获取

可以关注我同名的公众号获取。