深度长文:2024年度AI搜索产品对比!这款黑马杀疯了!

706 阅读22分钟

我感觉每次想在互联网上认真搜点东西,都像是在粪坑里捞针!

你一定经历过这个情况:想在网上搜个东西,结果出来的都是些什么玩意儿?!

广告满天飞,还有一堆牛头不对马嘴的垃圾信息,翻了十几页,点进去一个又一个,浪费半天时间,还是找不到自己想要的答案!

特别是想了解一些专业问题,或者想对比几款产品的优缺点,用百度、谷歌这样的传统搜索引擎****,简直是折磨!它们根本不理解,你到底要什么!

这时候,不知道你有没有想过:要是能像跟朋友聊天一样,随口一问,就能得到一个既清晰又靠谱的答案,那该有多爽!

现在,AI 搜索的出现,终于让我看到了希望的曙光。

它可以直接给你一个整合好的答案,还能告诉你信息的来源,让你明明白白地获取信息。

去年 2024 年,简直是 AI 搜索产品爆发的一年,市面上一下子冒出了很多款,比如秘塔 AI 搜索、360 的纳米 AI 搜索、天工 AI 搜索等等。

那么,这么多款 AI 搜索产品,我们该怎么选呢?

其实,想知道一个 AI 搜索产品好不好用,关键就看它“吃”进去的是什么,说白了,就是看它引用的信息质量高不高。

你想想,AI 搜索的答案靠不靠谱,不就取决于它参考的资料靠不靠谱吗?

打个比方,如果 AI 要总结最新的苹果发布会,它“吃”进去的是苹果官网和那些权威科技媒体的报道,那它总结出来的东西,肯定错不了;

但如果它“吃”进去的是一些乱七八糟的营销号瞎编乱造的内容,那这答案还能看吗?质量堪忧啊!

接下来,我们就来对比一下这些 AI 搜索产品,看看它们各自的表现如何,最好用的不是秘塔也不是 Perplxity,答案我会在结尾揭晓。

先说好,本文不含任何广告,我也不是什么专业的产品评测博主,以下都是我自己的真实体验,供参考。

产品介绍

好,说了这么多,接下来就让我们请出今天参与测试的 AI 搜索产品。

前面我们也提到了,AI 搜索回答的内容质量,一方面取决于它背后大模型本身的“智力”水平,另一方面就是看它引用的语料库质量了。

而且,不同的 AI 搜索产品,它们能搜到的语料内容库是不太一样的。

所以,为了方便对比,我把它们分成了两组,一组是“含独家搜索来源”的,另一组是“不含独家搜索来源”的。

这里要特别说明一下,Perplexity 其实不能算是严格意义上的“含独家搜索来源”,但因为它能调用 Google 搜索,还能访问外网的信息,所以我也把它归到了这一组里。

让我们先来看看含独家搜索来源组的选手们:

1、腾讯元宝

  • • 网址:https://yu anbao.t encent.com/
  • • 特点:  腾讯元宝是腾讯基于其自研的混元大模型开发的一款多功能 AI 助手,功能全面,涵盖了 AI 搜索、AI 写作、AI 阅读、AI 创意绘画等多个方面。在 AI 搜索方面,元宝的数据来源很大一部分来自微信公众号,占比超过一半。此外,搜索结果末尾还会推荐相关的公众号文章。
  • • 独家搜索来源:  微信公众号、视频号
  • • 用户群体:  适合需要从微信生态中获取信息的用户,尤其是公众号作者和视频号创作者。
  • • 使用场景:  如果你需要进行深度研究、内容创作,或者寻找灵感,元宝会是一个不错的选择。

图片

2、点点-生活搜索

  • • 网址:  小程序或者下载 app
  • • 特点:  点点是小红书推出的一款 AI 生活搜索助手 App,旨在帮助用户解决日常生活中的各种问题,例如旅行、餐饮、购物等。点点集成了多种功能,快速获取相关的生活经验和解决方案。
  • • 独家搜索来源:  小红书社区内容
  • • 用户群体:  适合年轻用户群体,尤其是对生活品质有追求的用户。
  • • 使用场景:  适用于日常生活中的各种问题,如旅行规划、餐厅选择、购物决策等。

图片

3、知乎直答

  • • 网址:  zhida.zhihu.com/
  • • 特点:  知乎直答是知乎推出的 AI 搜索产品,依托知乎社区的海量专业内容,为用户提供准确、全面的信息。知乎直答的专业搜索功能引入了超过 5000 万篇中英文文献数据,支持文件上传和超长文件解析。
  • • 独家搜索来源:  知乎社区内容、维普、知乎精选等专业内容源。
  • • 用户群体:  适合专业人士和学术研究者。
  • • 使用场景:  适用于学术研究、专业领域查询、论文撰写等。

图片

4、Perplexity

  • • 网址:  www.perplexity.ai/(需要特殊网络环境)
  • • 特点:  Perplexity 是一款 AI 驱动的搜索引擎,它结合了对话式 AI 和传统网络搜索功能,利用包括 GPT-4o 和 Claude 3.5 Sonnet 在内的多个 AI 模型,提供实时信息和来源引用。
  • • 独家搜索来源:  实时互联网搜索结果(包括 Google 搜索和访问外网信息)
  • • 用户群体:  适合全球用户,尤其是需要快速、全面回答复杂问题的用户。
  • • 使用场景:  适用于需要实时信息、专业搜索、文件分析等多种场景。

图片

接下来,我们再来看看不含独家搜索来源组的选手:

5、豆包

  • • 网址:  www.doubao.com/chat/
  • • 特点:  豆包是字节跳动抖音子公司推出的 AI 助手,提供 AI 搜索体验。
  • • 用户群体:  适合广泛的用户群体,尤其是抖音用户。
  • • 使用场景:  适用于日常生活搜索、学术研究、内容创作等。

图片

6、秘塔 AI 搜索

  • • 网址:  metaso.cn/
  • • 特点:  秘塔 AI 搜索是由秘塔科技推出的一款 AI 搜索引擎,基于自研大语言模型 MetaLLM,提供纯净的搜索体验,没有广告,直达结果。秘塔 AI 搜索还支持全网搜索、文库搜索、学术搜索等多种搜索范围。
  • • 用户群体:  适合需要高效搜索和信息整理的用户。
  • • 使用场景:  适用于工作、学习、研究等多种场景。

图片

7、纳米 AI 搜索

  • • 网址:www.n.cn/
  • • 特点:  纳米 AI 搜索是由 360 推出的全新 AI 搜索产品,支持多模态内容创作引擎,提供一站式的“搜、学、写、创”服务。纳米 AI 搜索还具备深度内容理解和知识转化能力。
  • • 用户群体:  适合需要深度内容理解和创作的用户。
  • • 使用场景:  适用于内容创作、学术研究、专业领域查询等。

图片

在对比回答质量之前,我们先对比一下每个产品的界面。

AI 搜索产品,也并非全是优点

上面介绍了一圈 AI 搜索产品,看起来是不是都挺牛的?

但!好不好用,还是得实际体验了才知道。

我们先看软件的界面,说到这,就不得不吐槽一下这个“信息流”了。

前面介绍产品的时候我都截了图,眼尖的你估计已经发现了,有些 AI 搜索产品的界面那叫一个干净清爽,但有些吧,就非得给你整点信息流。

讲真,我们用 AI 搜索就是图个啥?不就是想快速找到答案,还不用被那些乱七八糟的广告和信息流打扰吗!

所以,首页出现信息流这玩意儿,在我这儿绝对是减分项!

你看看 360 的纳米 AI 搜索和豆包的 AI 搜索,一打开就是信息流糊你一脸。

图片

我知道,他们这样做也是有目的的,想让用户多停留一会儿,多刷一刷。

但拜托,我只想安安静静地搜个东西啊!这种“热情”我真的谢谢了🙏

再来看看腾讯元宝,它的信息流更是让我无语,推的都是些啥呀?这些新闻跟我有半毛钱关系吗???

图片

相比之下,豆包的 AI 搜索虽然也有信息流,但它推送的都是科技类信息,相关度还算高,勉强还能接受吧。

图片

当然,这只是我个人的感觉,毕竟一千个人眼里有一千个哈姆雷特。可能有些小伙伴就喜欢刷信息流,觉得这样能发现一些好玩的东西。

但对我来说,简洁、高效才是王道,用 AI 搜索,就是为了高效解决问题,而不是来刷信息流的。

第一轮测试

废话不多说,直接上测试,看具体的能不能帮我解决问题

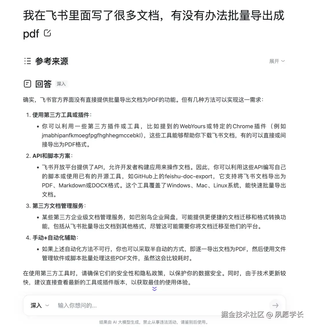
先来一道实际工作场景的问题: “我在飞书里面写了很多文档,有没有办法批量导出成 PDF”?

这个问题的来源是这样的,我的 AI 付费群每天都会产生一些信息增量,为了把内容沉淀下来,让后面进群的人也能看到,我的助理帮我把每日的精华内容都整理到了飞书知识库里面。

年终了,我想要一键导出所有文档,然后合并成 PDF 作为资料,但是官方并没有提供这个功能,如果要导出我只能挨个去打开文档然后一个个导出,那多麻烦啊。

图片

所以,就有了这个问题:“我在飞书里面写了很多文档,有没有办法批量导出成 PDF”?

好,接下来就看看各家 AI 搜索产品的表现如何。

1、豆包 AI 搜索

既然要解决飞书的问题,而飞书和豆包又都是字节旗下的产品,那我第一个想到的当然就是用豆包来试试看。

说不定一下子就搞定这个问题了。

豆包的搜索来源包括:CSDN、“电脑技术网”、“我速 PDF 转换器”、“中关村”、“php 中文网”。

看到这些来源,我心里就咯噔一下,有种不祥的预感。

如果你经常在网上搜索一些电脑问题,比如“电脑蓝屏了怎么办”、“C 盘满了怎么清理”,特别是用百度搜索的时候,你就会发现,点开好几个网页,里面的内容都大同小异,车轱辘话来回说,而且很多都解决不了问题。

这是因为这些网站上充斥着大量互相抄袭的内容,这也是为什么很多人说中文互联网没什么优质信息。

再来看看豆包给出的答案质量:

图片

先看“利用飞书官方功能”,它说在右上角有“批量下载”,但我实际操作的时候,根本就找不到这个按钮啊!

图片

而且,我点开豆包引用的网页一看,没有一个提到可以批量导出的,都是在教你如何单个文件导出。

再一看网页里写的“很多小伙伴”、“小编”,这营销号的味道也太冲了吧。

图片

接着看豆包给出的三个第三方工具:

图片

feishu-doc-export 是个开源工具,一般来说开源工具都比较靠谱。

但是!它没有在回答里直接给出开源地址,还得我自己点进引用的网页里去找,这跟我用传统搜索引擎有什么区别?

再看看 Webyours 和我速 PDF 转换器,点开来源一看,很明显,这就是软件的广告。

下载这些软件,还不知道会不会捆绑一堆流氓软件,自动给你安装一堆垃圾软件,我可不敢轻易尝试。

而且看了下这两个软件官网的介绍,怎么看都不像是能批量导出 PDF 的样子。

图片

图片

总结:  豆包这次的表现,怎么说呢,期望越大,失望越大。

满分 5 分的话,我只能给它打 2 分。

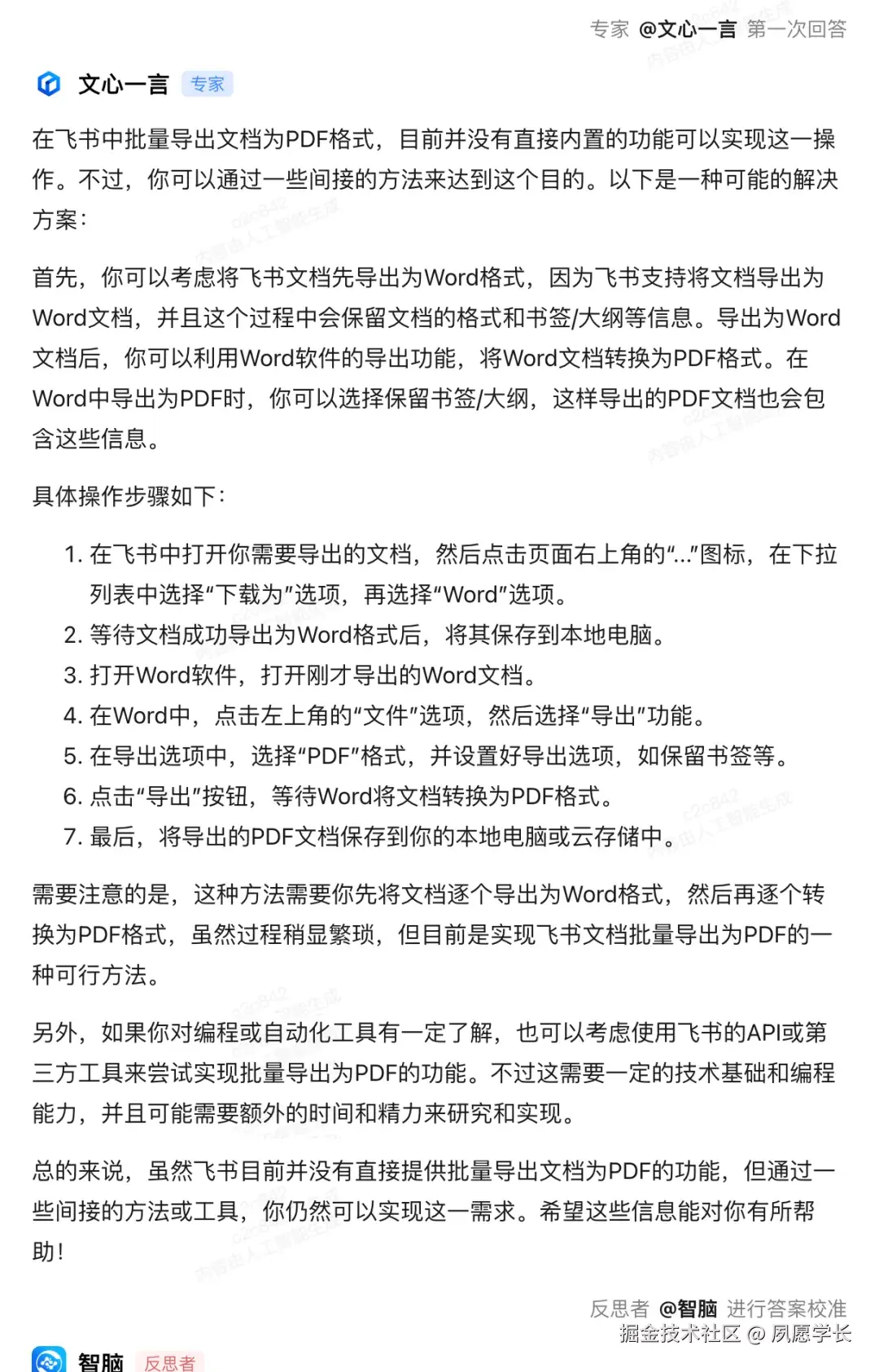
2、知乎直答

接下来试试知乎直答。前面也说了,AI 搜索的回答质量很大程度上取决于它引用的信息源质量,知乎背靠自家社区的内容,按理说应该能给出还不错的答案吧?

知乎直答的参考来源里确实包含了一些知乎上的回答,以及 CSDN、GitHub 和 Bilibili 的内容,这些来源的信息质量还算可以。

图片

图片

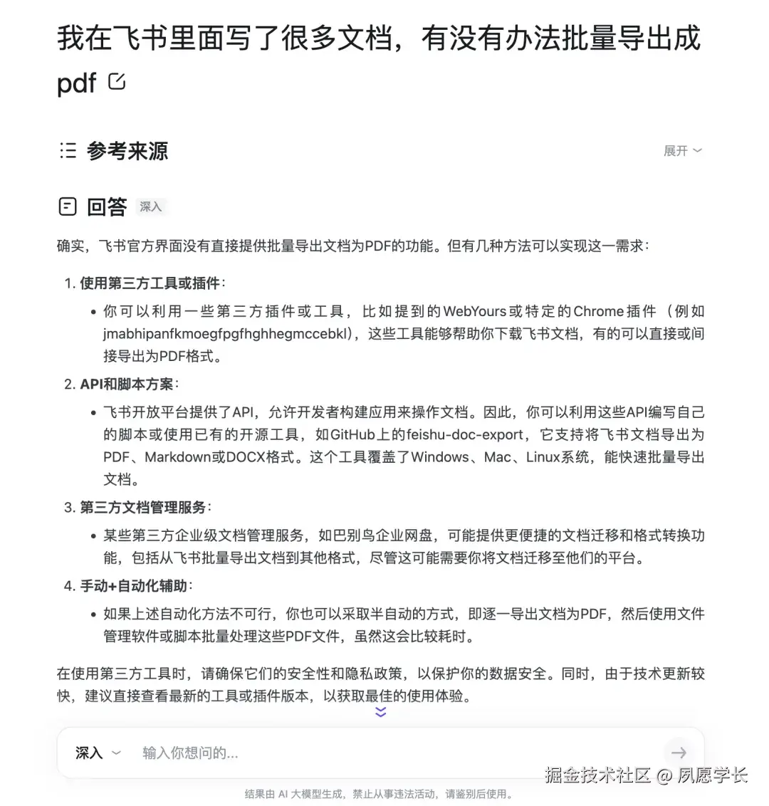
再来看看它的回答,怎么又是你——WebYours!都说了这玩意儿不能批量导出啊!

接着还是 feishu-doc-export,但是!它连 feishu-doc-export 的链接都没标出来,我还要在 16 个参考来源里一个个找,这体验,比豆包还差。

图片

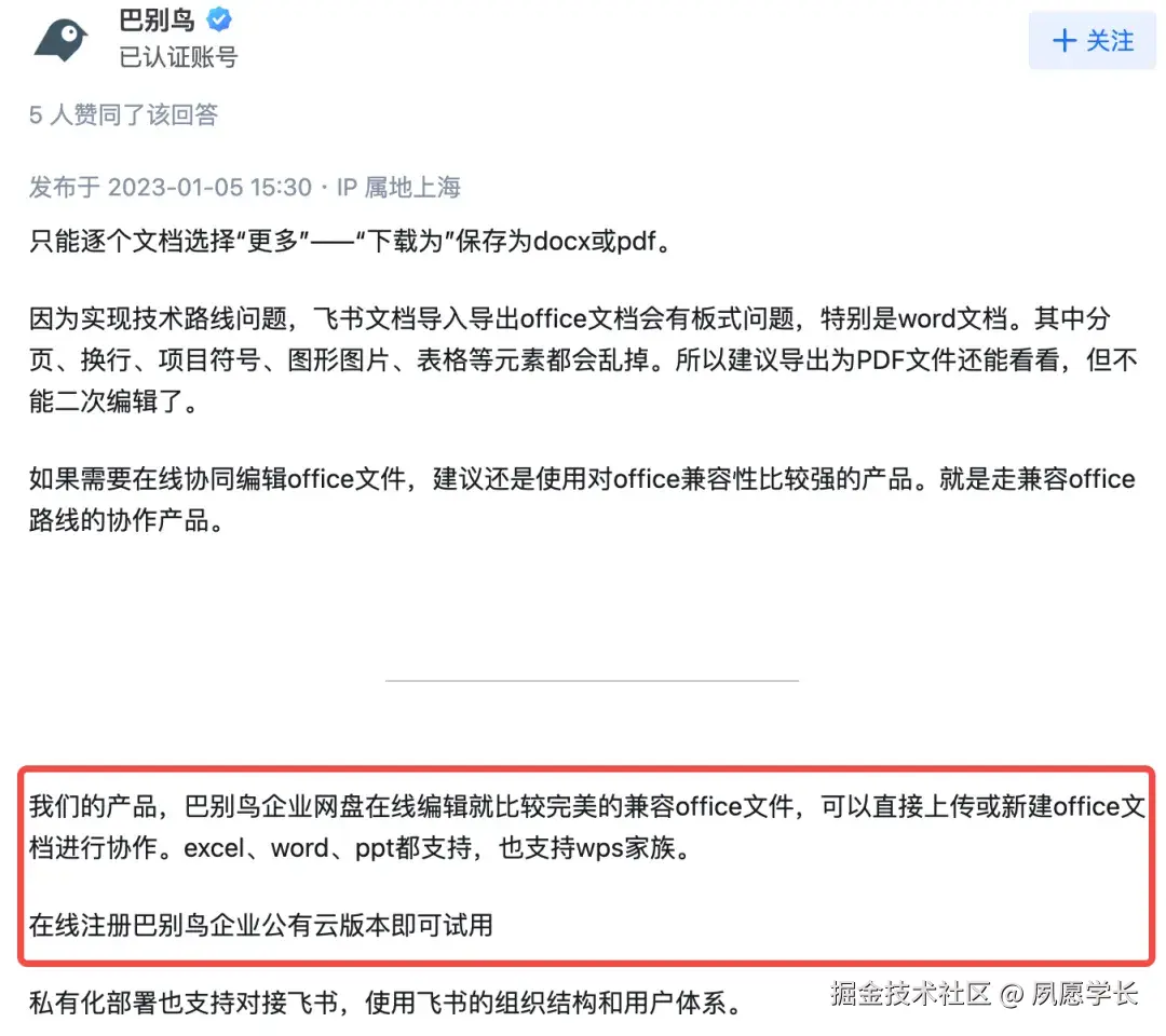
再看看第三项“巴别鸟企业网盘”?这是什么神奇的网盘,还有这功能?

点开来源原文一看,好家伙,人家明明写的是网盘可以兼容 office 文件,硬是被 AI 误解成可以批量导出文档到其他格式,这理解能力,我无语了。

图片

至于第四点,就更不用看了,让我用半自动化的方式,但具体怎么操作又只字不提。

总结:  知乎直答这次的表现,我只能给 1 分,不能再多了。

3、点点-生活搜索

点点生活搜索助手目前还没有网页版,我是在小程序上使用的。

点点跟其他 AI 搜索产品最大的不同,在于它能在回答中嵌入图片或视频,这一点我觉得还挺有意思的。

例如这次的回答,虽然没有给出特别详细的解决方案,但是内容简洁明了,没有那些啰里啰嗦的废话。

更重要的是,它在结尾给出了一个科技博主的视频,这位博主自己做了一个第三方插件来解决这个问题。

我看了一下,视频里提到的方法非常靠谱,确实能解决问题。

图片

总结:  点点-生活搜索助手这次的表现可圈可点,简洁明了,还提供了靠谱的解决方案,我给它打 4 分。

4、Perplexity

Perplexity 在选择 Pro 搜索模式的情况下,会把一个问题拆分成多个搜索关键词,然后把搜索到的内容总结一下。

图片

这样做的好处是,Perplexity 给出的回答非常精简,直接给出解决方案,不讲废话。

我个人还挺喜欢用 Perplexity 的,特别是它能调用 Google 的搜索引擎,可以访问到国外的一些博客、论坛,这些地方的信息质量普遍比较高。

这是目前国内任何一款 AI 搜索产品都无法比拟的优势。

图片

总结:  Perplexity 的表现一如既往地稳定,简洁高效,还能利用 Google 搜索获取优质信息,必须给 4 分!

5、元宝

最后来看看腾讯的元宝。按理说,元宝的搜索来源中包含了很多微信公众号的文章,搜索质量应该不会差。

我们来试试看。果然,元宝引用的资料里,就有一篇是微信公众号作者写的文章,介绍了一个我之前没听过的工具:feishu-backup。

图片

但是!它也仅仅是给出了一个工具的名称,没有列出详细的使用步骤。

这跟直接用微信搜一搜有什么区别呢?

图片

再看看最后的“使用飞书文档导出服务”,点开来源一看,又是一个不知名的网站。

我就问你,看到这种网站,你敢下载来用吗?

图片

总结:  本以为元宝背靠微信公众号的优质语料,能给出不错的答案,没想到一手好牌打得稀烂,和豆包一样,只能给 2 分。

6、纳米 AI 搜索

纳米 AI 搜索提供了好几种模式,包括“深入回答”、“慢思考回答”、“多模型协作回答”,听起来都挺厉害的,来试试看:

图片

深入搜索

这个模式的用词也挺有意思,说是阅读了全网 5 万篇内容,精选了其中的 34 篇。

反正我不信,我觉得更有可能是,搜索引擎找到了 5 万篇相关内容,然后从中挑选了匹配度最高的 34 篇来阅读,最后再生成回答。

图片

看看这个模式下的回答质量,感觉有点车轱辘话来回说,一直在提“feishu-doc-export”,但始终没有讲到重点,比如项目的地址、安装的步骤等等。

图片

多模型协作

再来看看多模型协作的搜索模式,这个模式下,它会先用文心一言模型进行第一次回答,然后用 360 的智脑模型进行校准。

图片

图片

接着,进行所谓的“反思”,最后再让豆包来总结这两个模型的回答,得出一个最优答案。

这么一通操作下来,确实减少了车轱辘话的情况,还不错。

图片

慢思考状态

还有一个慢思考状态,类似于让 AI 模型在回答问题前先进行思考。这里是在搜索问题之前,先把问题拆解成多个不同的搜索关键词。

其实,这个功能跟 Perplexity 的 Pro 搜索模式差不多,并没有它自己宣传的那么神奇,还说什么“需要 85 分钟到 136 分钟”,AI 模型处理文字的速度哪有这么慢。

图片

再看这个“慢思考状态”下的回答质量,反而是最差的。

我猜测可能是因为阅读的内容太多,而 AI 模型的 token 又有限,所以只能输出这么简短的内容。

图片

总结:  360 的纳米 AI 搜索,“多模型协作”模式用起来还行,但是速度有点慢。

而且,由于搜索到的语料质量问题,导致它回答的质量还有待提高。

综合体验下来,我觉得甚至还不如秘塔 AI 搜索,我给它 3 分吧。

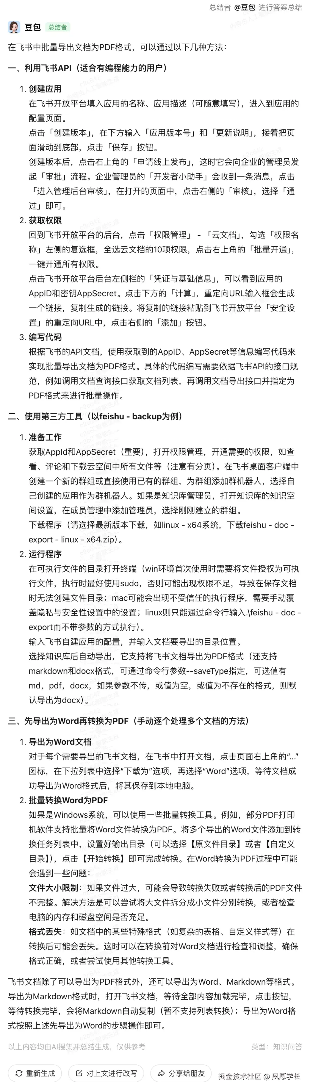
7、秘塔 AI 搜索

接下来讲秘塔 AI 搜索。

秘塔 AI 搜索提供了“简洁”、“深入”、“研究”三种模式,这里我选择了中间的“深入”模式。

它引用了 69 个来源,并且提供了脑图功能,可以让用户更清晰地了解回答的逻辑,这一点值得好评。

图片

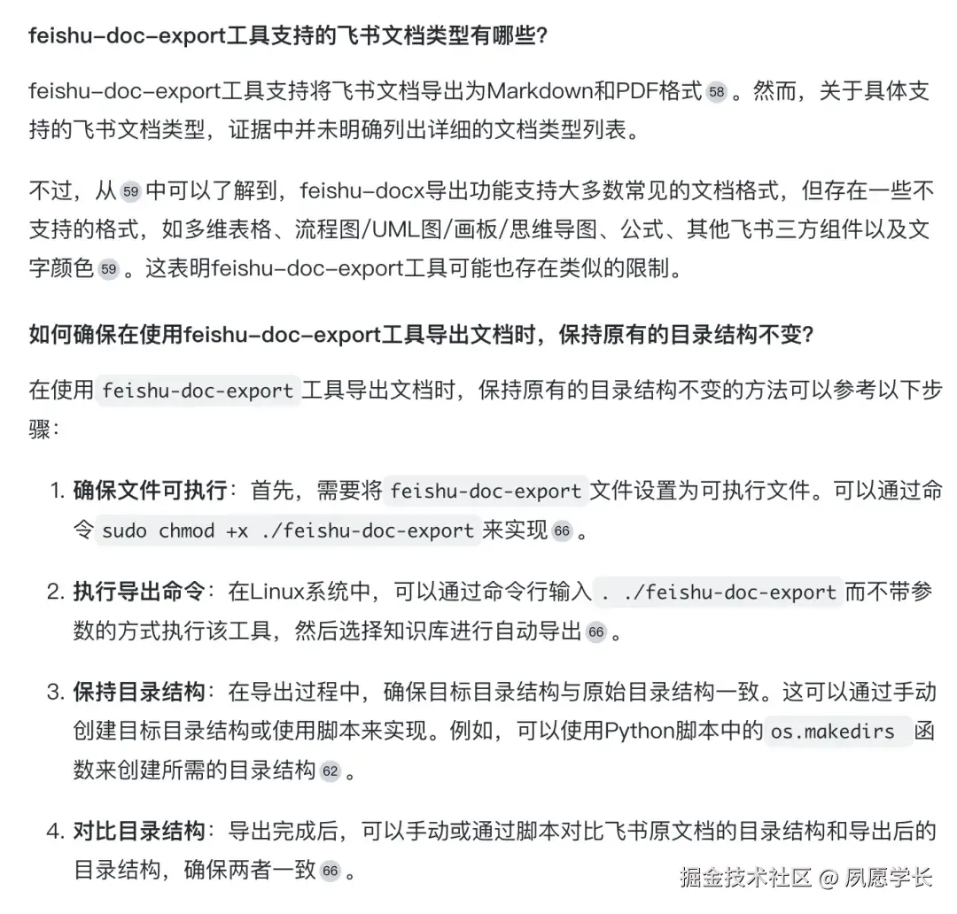
再来看看回答的质量,它同样提到了 feishu-doc-export 这个工具,但不同的是,秘塔 AI 搜索非常详细地列出了使用的步骤,甚至包括了代码和完整的教程。

而且,在回答的结尾,它还预测了用户接下来可能想问的问题,并提前给出了答案,这一点非常贴心。

图片

总结:  秘塔 AI 搜索的表现非常出色,不仅提供了详细的解决方案,还考虑到了用户的后续需求,必须给 4 分!

好,第一轮测试就先到这里,总结一下:

图片

第一轮测试总结

从第一轮测试来看,点点-生活搜索、Perplexity 和秘塔 AI 搜索的表现都非常不错,而知乎直答的表现则差强人意。

没想到,针对“如何批量导出飞书文档为 PDF”这个问题,目前来看,表现最好的居然是点点和秘塔 AI 搜索,一个能给出靠谱的第三方插件信息,另一个能给出详细的操作步骤。

第二轮测试

刚刚测试的问题相对复杂,没有唯一标准答案,那么这次,我们换一个简单的、有明确答案的问题来试试。

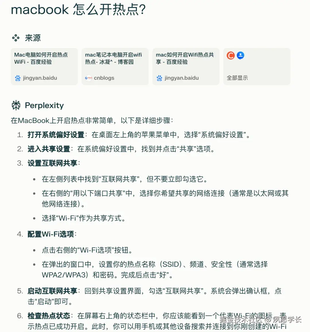
比如,我在咖啡厅用电脑,连上了公共 WiFi,想用 MacBook 开启热点共享给手机,但我找了半天,愣是没找到在哪儿设置。

所以,第二个问题就是: “MacBook 怎么开热点?”

先看豆包的 AI 搜索,这一轮我就不再重复介绍每个产品的来源和使用的搜索模式了,直接看结果。

豆包给出的答案看起来还算清晰。

图片

但问题来了,由于我的 MacBook 系统已经更新到了 macOS 14.4,现在已经没有“系统偏好设置”这个选项了,所以按照它给的步骤,我根本找不到设置热点的地方!

图片

再来看看知乎直答,因为这是一个有标准答案的问题,所以知乎直答的表现和豆包差不多,上来也是让我打开“系统偏好设置”。

图片

元宝的回答也大同小异,而且步骤还非常简略。

图片

接着是纳米AI 搜索的表现,这次我选择了上一轮表现最好的“多模型协作”模式。

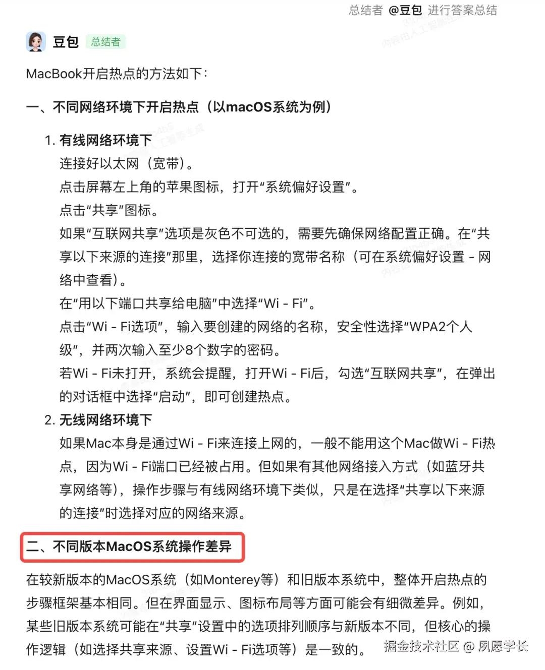
不出所料,它一开始还是给出了“打开系统偏好设置”的经典答案。

图片

不过,在反思总结之后,居然提到了“不同版本 MacOS 系统操作的差异”,这一点还不错。

图片

但问题是,它也仅仅是提到了有差异,并没有给出新版本系统的具体操作步骤。

Perplexity 这次也一样,还是熟悉的“系统偏好设置”。

图片

这里我们可以看到,当 AI 搜索产品搜到的是一些过时的、低质量的信息时,不管你用哪一款产品,得到的答案基本都是一样的。

这就好比,不管你用 360 浏览器、Edge 浏览器还是 Chrome 浏览器,只要你用的是百度搜索,那得到的结果基本都一样。

那如果用谷歌搜索呢?

前面我们提到了Perplexity 可以调用谷歌搜索以及访问国外网站的,所以我们在使用Perplexity的时候,可以使用英文来搜索,这样它就会到外网去搜索问题。

前面我们提到了,Perplexity 可以调用 Google 搜索以及访问国外网站。

所以,在使用 Perplexity 的时候,我们可以用英文来提问,这样它就会到外网去搜索相关信息。

果然,用英文搜索后,国外网站的回答质量确实高一些,这一次终于没有出现“系统偏好设置”了,而且步骤清晰,没有任何废话。

这才是好用的 AI 搜索产品该有的样子:简单、高效、不说废话。

图片

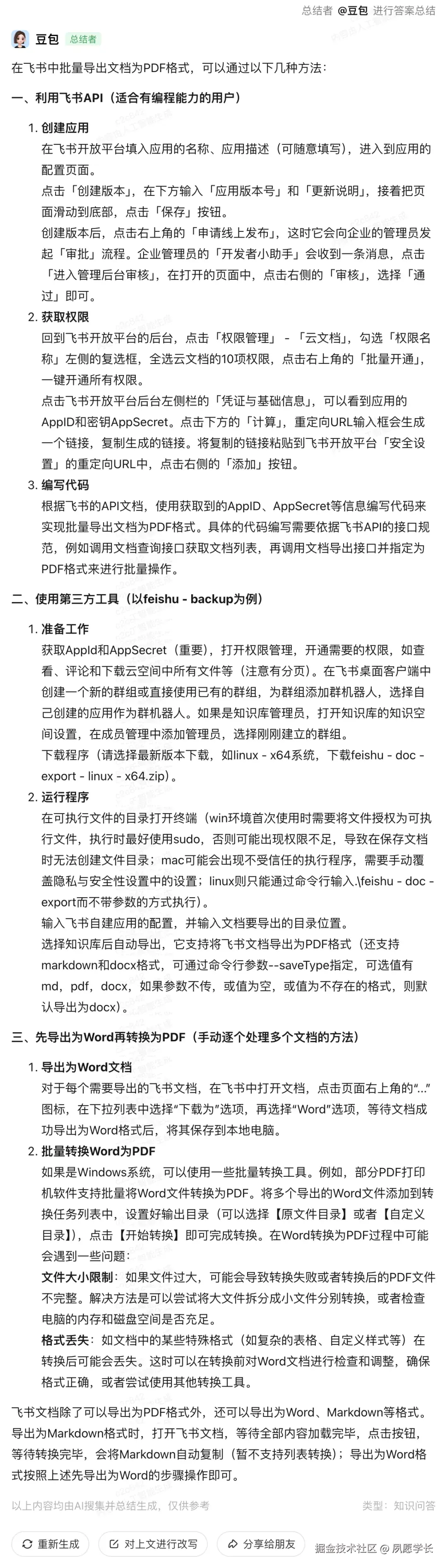
接着看秘塔 AI 搜索,噢?秘塔 AI 搜索在回答里插入图片,这对于指导操作类的步骤来说,确实更直观了。

但是,由于引用的信息质量问题,这里它还是在教我如何打开“系统偏好设置”,依然解决不了问题。

图片

点点-生活搜索我放在最后说,是因为在第一次使用它的时候,我就被惊艳到了。

它跟其他的 AI 搜索产品完全不同,直接在回答里插入了具体的步骤和相应的图片,而且是macOS新系统的操作方式,非常直观清晰。

简直是手把手教学,想学不会都难~

图片

第二轮测试总结

这一轮测试,针对“MacBook 怎么开热点”这个有标准答案的问题,各家 AI 搜索产品的表现如下:

  • • 元宝:  依旧是语料质量不高,回答“省力”,2 分。
  • • 豆包、知乎直答、秘塔 AI 搜索、纳米 AI 搜索:  都因为“系统偏好设置”的问题,无法给出有效答案,3 分。
  • • Perplexity  中文搜索情况下规中矩,3.5 分;英文搜索情况下,能给出正确答案,4.5 分。
  • • 点点-生活搜索:  表现最佳,不仅给出了新系统的操作步骤,还配上了图片,清晰直观,5 分!

综合两轮测试,我的使用建议:

    1. 优先使用点点-生活搜索。
    1. 如果点点解决不了,使用 Perplexity,并尝试用英文提问。
    1. 如果 Perplexity 还不行,那大概率其他产品也不行,可以考虑改为手动搜索。

未来可期

从一开始的满怀期待,到测试过程中的一些失望,再到最后的些许惊喜,这一路体验下来,我对 AI 搜索产品的感受可谓是五味杂陈。

不得不承认,目前的 AI 搜索产品还远非完美。

它们有的被信息流裹挟,有的受困于低质量语料,有的则在一些细节上还不够用心。

在搜索一些专业性内容的时候,难免会搜出一些答非所问,甚至是完全错误的内容。

可以说,现在的 AI 搜索,还难堪大任。

这让我想起那句话,“理想很丰满,现实很骨感”。

但我始终相信,这些都只是暂时的。

毕竟,AI 技术的发展日新月异,几个月前还做不到的事情,现在可能就已经被攻克了。

就像 Kimi 的深度搜索功能,在几个月前也还只是一个美好的设想,而如今,它已经能够帮我们高效地整合海量信息,完成一些以前难以想象的任务。

所以,我对 AI 搜索的未来,仍然充满期待。

我相信,随着技术的不断进步,AI 搜索产品一定会变得越来越智能、越来越好用。

或许,在不久的将来,我们真的可以像和朋友聊天一样,随口一问,就能得到一个清晰、准确、甚至充满温度的答案。

到那时,我们获取信息的方式、我们与世界互动的方式,都将发生翻天覆地的变化。

而作为一名 AI 领域的探索者,我也会持续关注这个领域的发展,不断尝试新的工具,探索新的玩法,并把这些经验和思考分享给大家。

以上,我写完了,记得 点赞、在看、转发, 因为我需要你的反馈。