最像o1新模型:探索 DeepSeek-R1-Lite 的思维逻辑与 Prompt 构建

575 阅读3分钟

DeepSeek 于 2024 年 11 月 20 日发布了支持深度思考的新模型 Deepseek-R1-Lite 预览版,目前已上线官方网站[1]。这是第一个做出类似 Open AI O1 深度思考模型,赶在了 Claude、Qwen、Gemini 等之前。

想必很多同学已经试用或者看过 DS 的深度思考能力了,本文的目的不是为了演示,而是探究 DS 背后的思考的逻辑,并尝试编写 Prompt 让 DS 自己推导思考过程,emmm....用魔法打败魔法。本文最后会给出推导出的较为通用的 Prompt。 image-20241121092651134

1. 体验深度思考

这次我们测试两个经典问题,“9.9 和 9.11 哪个大”和“Strawberry 有几个 r”

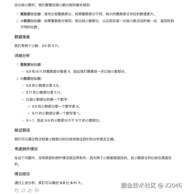
9.9 和 9.11 哪个大

image-20241121092959765

image-20241121093010542

Strawberry 有几个 r

image-20241121092817165

可以看出第一个问题,思考过程很清晰,步骤也很明确。而第二个问题,更像是采用反思进行 double check,然而结果依然不对。

那么我们可否通过第一个问题的思考过程推导出一个 Prompt 来解决第二个问题呢?

2. 魔法打败魔法

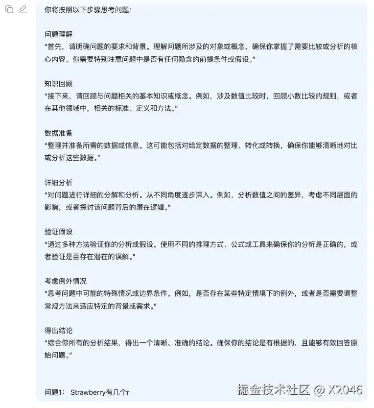
我们编写如下提示词,并复制第一步的思考过程,给到 Deepseek,让其深度思考推导可能得通用提示词。

这里有一份大模型针对某个问题的思考过程,如有可能将其分解为多步骤,请尝试推测它每步可能的 Prompt 提示词,推测的提示词要更为通用,而不仅限于这种类型的问题。如有可能,可以从反思、推理、规划等类型的提示词来推到提示词。

==========

问题是:9.9 和 9.11 谁大

深度思考过程是:

嗯,今天老师给我们出了一个数学题,比较 9.9 和 9.11 谁大。一开始我觉得这应该不难,但是仔细想想好像有点复杂。首先,我知道 9.9 是九点九,而 9.11 是九点一一。好像 9.11 比 9.9 大,因为 11 比 9 大?可是,这不对吧。我好像记错了什么。 让我再想想,可能我理解错了小数的比较方法。小数的比较应该从整数部分开始,如果整数部分相同,再看小数点后的第一位,以此类推。所以,9.9 和 9.11 的整数部分都是 9,相同。那就要看小数点后的数字。

.....

DS 深度思考过程如下:

image-20241121103439422

最后给出的提示词是

  1. 问题理解 - 确保明确问题的要求和背景。
  2. 知识回顾 - 回顾相关知识或概念,为解决问题做准备。
  3. 数据准备 - 整理和准备所需的数据或信息。
  4. 详细分析 - 对问题进行详细的分解和分析。
  5. 验证假设 - 通过多种方法验证分析的正确性。
  6. 考虑例外情况 - 思考可能的特殊情况或边界条件。
  7. 得出结论 - 综合分析结果,得出最终结论。

3. 重测

我们关闭深度思考,并使用我们刚才获得提示词,当然这个提示词需要稍微改一下才能使用。

问题 1:Strawberry 有几个 r

image-20241121103822968

回答如下,这是没有启用深度思考而得出的回答,可以看到他回答正确了,比深度思考还好用。

image-20241121103840482

问题 2: 9.9 和 9.11 哪个大?

我们直接贴回答,推理步骤清晰,也同样获得了正确的答案。

image-20241121104023137

总结

这份提示词这好用啊,有些问题经过这样的提示词结果比深度思考还有效,而且不会因为深度思考而等待过多的时间。

关注、点赞、分享,加星获得第一时间推送

参考资料

[1]官方网站: www.deepseek.com/