内幕!smardaten无代码平台全方位测评,这些细节你绝对想不到!

409 阅读17分钟

一、引言

作为一枚IT从业者,我最近在CSDN、infoQ、思否等技术社区中注意到smardaten无代码平台的讨论热度持续上升。

在众多低代码/无代码平台中,每家都声称拥有独到之处,但smardaten是否真如社区中的讨论那般卓越?

为了解答心中疑惑,我决定基于我司业务需求对smardaten进行深入测评,重点评估以下几个方面:

  1. 前后端交互嵌套:平台需要有较强的前后端交互能力,来支撑我们实现企业复杂业务逻辑。
  2. 兼容性和可扩展性:平台需要兼容我们的现有系统,并且支持对应用进行必要的扩展和升级来应对业务变化。
  3. UI定制能力:平台需要具备灵活的UI定制能力,以保持用户体验的一致性并反映我们的品牌形象。
  4. 开发环境隔离:有效的开发环境隔离能够确保软件质量和稳定性,降低系统升级的风险。
  5. OEM能力:我们需要平台能够支持OEM,以便将软件解决方案无缝集成到我们的产品体系中。
  6. 多语言支持:对于我们这样一个跨国企业来说,平台必须能够支持多种语言,以满足不同地区的用户需求。
  7. AI能力:我们期待平台能够集成AI能力,提供智能推荐、预测分析等智能服务,以解决复杂的业务问题。

smardaten在多语言支持、OEM能力、UI定制、前后端交互嵌套等能力支撑到底如何?我在几个主流技术社区都还没有看到过相关解说或者测评

带着这些问题,今天,给大家带来smardaten无代码平台深度测评,为大家提供新的低无代码产品选型参考,欢迎大家评论区交流~

二、测评要点

2.1、前后端交互嵌套

在进行低无代码平台选型时,对前后端交互能力的评估至关重要,因为它直接关系到应用程序的功能性、性能、用户体验和未来的可维护性。对于企业级应用而言,处理复杂的业务逻辑是常态,因此,一个平台是否具备强大的前后端交互能力,成为了衡量其是否能够满足企业需求的关键指标。

坦白说,市场上一些低代码平台在处理复杂的前后端交互时确实力不从心,难以满足企业对于精细化业务流程的需求。然而,smardaten在这一点上却展现出了其独特的优势。它不仅提供了强大的前后端交互能力,还能够支持复杂的业务逻辑,完美契合企业级应用的开发需求。

会议室管理系统为例,该系统需要根据用户选择的时间区间自动计算会议的开始和结束时间。在smardaten平台上,这一需求可以通过简单的下拉框组件和逻辑配置来实现,无需编写额外的代码。用户只需选择会议时长,系统便会自动计算出相应的结束时间,其操作简便性和智能化处理能力,与腾讯会议预订系统不相上下,充分体现了smardaten在自动化配置方面的强大实力。

在这里插入图片描述 在这里插入图片描述 在这里插入图片描述

2.2、兼容性与可扩展性

在甄选低代码/无代码平台的过程中,兼容性和可扩展性是两个至关重要的考量因素。一个平台的兼容性决定了它能否与现有系统无缝对接,避免形成数据孤岛,从而提供连贯的用户体验。而其可扩展性则关系到企业能否随着业务的增长和技术的发展,对应用进行必要的扩展和升级,以维持其长期的竞争力。

smardaten平台在兼容性方面表现出色,它能够与客户的现有系统集成,包括页面、接口、数据和权限等多个层面。在可扩展性方面,smardaten的设计兼顾了无代码的便捷性和高代码开发的灵活性,提供了代码扩展支持,满足了特定场景下的定制化开发需求。 由于时间限制,我挑选了5个我特别关注的方面进行了验证,并在此与大家分享:

2.2.1、页面集成

smardaten支持通过URL跳转iframe嵌入的方式,将客户的现有系统集成到平台中,或将平台配置的内容嵌入到客户系统中。例如,某车企使用smardaten开发的应用就成功集成到了其现有系统中。 在这里插入图片描述 客户自己开发的页面,也能集成到smardaten平台应用中。比如通过url跳转的方式嵌入,或通过‘链接’、‘容器’等组件的方式嵌入。 在这里插入图片描述 在这里插入图片描述 在这里插入图片描述 在这里插入图片描述

2.2.2、数据集成

smardaten数据集成能力还是不错的,可以接平台外的数据,同时也提供“数据服务”对外提供平台数据。

一种是数据库对接,直接通过数据源连接的方式访问业务库,在平台中创建资产和交换机任务进行数据交互。

在这里插入图片描述 另一种是接口对接,通过数据连接器或者数据资产接入外部数据。 在这里插入图片描述 或者通过数据服务将平台资产发布接口给外部调用,完成接口对接。 在这里插入图片描述 在这里插入图片描述 可以看到,无论是通过数据库对接,还是通过接口对接,smardaten都能确保数据的流畅交互。

2.2.3、接口集成

低无代码平台的接口集成能力,决定了这个平台能否与现有的业务系统和数据源无缝对接。而smardaten平台能够提供较为丰富的API接口服务,开发者可以轻松调取和使用数据接口,无论是进行数据同步、业务逻辑处理还是构建复杂的数据交互流程,都能够实现高效且灵活的集成。这种对接口集成的重视,确保smardaten平台在项目开发中的实用性和便捷性,使得企业能够快速构建和部署满足特定业务需求的应用程序。

在这里插入图片描述 在这里插入图片描述 在这里插入图片描述

2.2.4、权限集成

权限集成在低代码/无代码平台的选型过程中扮演着至关重要的角色,它直接决定了企业是否能够实施有效的访问管理和数据安全措施。一个关键的问题是,对于已经部署了身份认证系统的企业来说,新平台的集成能力如何?特别是对于单点登录(SSO)功能,它是否能够扩展到企业内部的其他系统?

在深入研究smardaten的用户手册后,我发现了一些有价值的信息。smardaten官方明确指出,其平台能够与第三方系统进行集成,包括通过逻辑算子图形配置方式实现的单点登录系统对接。这意味着,根据对方系统的特定对接需求,smardaten提供了灵活的配置选项。此外,smardaten的单点登录功能也可以对外开放,允许第三方系统按照既定规则进行集成。

具体来说,smardaten通过服务编排来实现单点登录的同步过程,这不仅展示了其在权限集成方面的技术实力,也确保了企业在数据保护和访问控制方面的高标准要求得以满足。 在这里插入图片描述 同时,smardaten也支持通过数据库进行数据映射同步或通过平台组织架构相关接口进行同步。

在这里插入图片描述 从smardaten用户社区看到他们新上架了SSO相关的实操课,对smardaten平台作为统一认证门户、平台作为子系统接入三方统一认证门户的场景做了比较详细的讲解。说明确实可以做到!感兴趣的可以去看下具体怎么做的,这里我就不多说了。

在这里插入图片描述 在这里插入图片描述

2.2.5、代码扩展支持

相较于其他低代码平台仅提供基础的代码开发模式(比如Tab键切换),smardaten平台在可扩展性方面更胜一筹。它巧妙地融合了无代码的易用性和高代码开发的深度灵活性,同时在两者之间设立了清晰的界限,以确保用户能够在保持高效开发的同时,也能进行必要的定制化开发。

在smardaten平台,开发者可以在高代码模式下进行全局二次开发,包括界面设计、数据处理和业务逻辑等方面。平台的设计允许无代码配置的内容通过高代码开发入口进行扩展,并且可以将这些扩展沉淀为可复用的资源。

smardaten在特定场景下,也提供了一些便捷的高代码开发入口,例如: a)允许在系统配置编辑全局CSS,保证应用的样式有更丰富的表达 在这里插入图片描述 b)在开发平台以插件形式进行上传,无论是前端的Vue/React还是后端的Java,都能得到有效支持 简而言之,smardaten的开放性体现在三个方面:

  • 形式开放:提供定制化的UI组件,如分析仪表板、大屏展示、应用组件和填报组件等。
  • 数据开放:允许接入外部数据源、处理柔性数据,并提供数据服务。
  • 逻辑开放:在前后端提供多维度的逻辑定制,包括逻辑控制、服务编排、逻辑切面和控制流。

在这里插入图片描述 在这里插入图片描述 c)在数据处理方面支持高级sql语句的编写,优化数据处理 在这里插入图片描述 d)在前端校验、数据服务、逻辑控制中,支持通过js代码满足多样化场景需求开发需求

在这里插入图片描述 在这里插入图片描述 在这里插入图片描述 e)提供前后置方法的入口,以增强应用的灵活性和功能性 在这里插入图片描述

2.3、UI定制

通过深入挖掘数睿数据的官方公众号,我发现他们聘请了一支曾荣获德国红点设计奖的UED团队。这支团队的加入,标志着数睿数据致力于将卓越的UED设计能力转化为产品实力,从而显著提升B端产品的用户体验。对于资源有限的开发团队而言,这样的支持无疑是极大的福音,尤其是在UI设计方面。

与市面上许多低代码平台相比,smardaten在UI定制方面提供了更为高级和多样化的设计元素与个性化选项。这些平台往往只提供基础的UI定制功能,难以满足企业对于专业和个性化界面的追求。smardaten则通过提供从主题样式到组件级别的丰富而又细致的定制,赋予企业更大的灵活性,使其能够设计出真正反映品牌特色的用户界面。这种深度的UI定制能力,使得smardaten在满足企业高标准UI需求方面,成为亮眼的优势。 在这里插入图片描述 在这里插入图片描述 在这里插入图片描述 smardaten官方强调其平台提供深度的UI定制功能,允许企业打造具有独特风格的专属UI主题库,并且能够轻松实现一键切换,覆盖从页面到模块、组件等各个层级的细节。

为了验证这一点,我联系了他们的客服,并获得了一个实际案例:一家知名汽车制造商利用smardaten定制了一套符合其品牌形象的应用主题包和Logo,确保了开发的应用在风格上的一致性,并成功塑造了具有企业特色的“XX-UI”。这一案例充分展示了smardaten在满足企业个性化需求方面的实力。

在这里插入图片描述 接着又看到smardaten平台的表单详情、填报页、弹窗页、列表页以及dashboard看板和移动端应用示例,我注意到其内置的规范化UI设计确实表现出色。这些设计不仅遵循了用户友好的准则,而且通过提供直观的界面和一致的交互体验,能够降低设计和开发的门槛。即使是不具备专业设计背景的用户,也能轻松创建出既美观又实用的界面,这无疑能为快速应用开发提供强有力的支持。

在这里插入图片描述

2.4、开发环境的隔离

smardaten平台的设计巧妙地将开发环境与运行环境区分开来,确保了开发与生产两个阶段的独立性。在这种模式下,开发环境专为测试和开发活动而设,而运行环境则专门用于部署稳定版本的应用程序。这种隔离策略不仅保障了生产环境的稳定性,也使得开发过程更加灵活和高效。应用程序从开发态到运行态的迁移变得简单快捷,无需重复进行配置工作。

此外,smardaten为客户提供了免费的开发环境,而仅对运行环境收取费用,这样的策略使得企业能够在控制成本的同时,享受到专业级的开发和部署服务。

2.5、OEM定制

OEM(原始设备制造商)能力是低代码平台的一个关键优势,它允许企业根据自身品牌特色和业务需求进行深度定制开发。这种定制化不仅有助于更好地适应市场需求,还能确保提供一致且优质的用户体验。遗憾的是,一些低代码平台在OEM支持方面做得不够,只提供了基础的定制选项,这限制了企业将平台与自身品牌形象和产品线无缝整合的能力。

smardaten则在OEM方面表现比较出色,它允许企业进行深层次的个性化定制,包括但不限于平台标识和登录页面。这种灵活性确保了企业能够在保持品牌一致性,同时能充分利用smardaten平台的先进技术和功能。据我所知,数睿数据提供的smardaten是少数能够作为软件公司研发基础的低代码平台之一,使得软件公司能够将平台的先进功能与自家产品紧密结合,提供独特且差异化的解决方案。

比如下图,在smardaten的后台系统配置中,企业可以轻松地将平台标识和登录页替换为自己的品牌logo和个性化登录页面。这一过程简单快捷,能进一步提升企业品牌的识别度和用户的归属感。 [图片]

2.6、多语言切换

对于致力于国际化扩张的企业,无论是正在向海外市场进军的公司,还是像我们这样的跨国企业,能够根据目标市场的语言定制应用程序界面和内容是至关重要的。这样的本地化应用体验有助于更好地服务各地用户,提升品牌亲和力。然而,许多现有的低代码平台虽然声称支持多语言,实际上并不尽如人意,反而限制了企业的市场拓展。

smardaten平台在这方面表现出了其较好的适应性。支持中英文切换,还允许用户根据需要定制新的语言。只是定制新语言需要额外付费,有定制需求的可以咨询官方工作人员。这一特性不仅体现了smardaten对市场需求的深刻理解,也展示了其在全球化支持方面的先进性。

在实际测试中,是官方工作人员给我演示了一下,将他们demo中的会议室管理(회의실 관리)、名片管理(명함 관리)、系统管理(시스템 관리 )、工作台(워크 벤치 )等模块的名称翻译成韩语,操作简单且效果令人满意。这种灵活性和易用性,对于需要快速适应不同语言环境的企业来说,是一个巨大的优势。

在这里插入图片描述 实际上,数睿数据在为海外客户开发系统方面积累了丰富的经验。他们提供的英文版企业门户demo页面便是这一经验的体现,设计风格不仅精美,还充分考虑了国际化用户的审美和使用习惯。这种对细节的关注和对用户体验的重视,使得数睿数据在跨国项目开发上具备比较显著的优势。

在这里插入图片描述 在这里插入图片描述

2.7、AI大模型能力

smardaten已经融入了AIGC(人工智能生成内容)的应用领域,可惜的是目前还未对外开放免费试用,仅限于少数特约客户进行体验和验证。

官方说借助AIGC技术,smardaten能够利用企业内部知识对平台大模型进行训练,从而创建行业级或公司级的大模型。使员工能够通过问答助手的形式与系统交互,从而提升工作效率和促进信息共享。

在这里插入图片描述 smardaten的AI核心能力体现在其作为大模型应用开发的基础操作系统。它遵循智能工具敏捷构建、业务知识自动沉淀、业务功能自动汇聚、智能能力柔性回嵌、大小模型集优编排、全栈自研等原则,为GenAI原生应用提供从设计、编排、调试、部署、运维到评估的全生命周期支持。

在实际操作中,smardaten支持创建Agent,包括设定人物设定、回复逻辑、插件选择、工作量配置、知识库选择、一键发布Agent、大模型选择以及使用Agent模板等。

在这里插入图片描述 此外,它还支持工作流的创建,涵盖大模型节点、对话节点、问题分类节点、知识库节点、插件节点、工作流节点、提示词节点等。 在这里插入图片描述 在Agent应用方面,smardaten提供了Chat UI插件、页面自定义绑定、网页端和移动端适配、API发布以及Agent监控等功能。

在这里插入图片描述 虽然还没开放,但从这份资料可以看出,smardaten未来能够帮助企业在AI领域实现更高效的工作流程和更智能的决策支持。

三、总结

客观而言,smardaten无代码平台比较契合了中大型企业快速响应市场动态、灵活调整业务策略的需求。

  1. smardaten在处理复杂业务逻辑方面的能力,也证明了其在企业级应用开发中的实用性,这是许多轻量级低代码平台难以比拟的。这种能力对于构建企业级应用至关重要,因为它确保了应用的功能性和可维护性
  2. 其在跨语言支持与OEM深度定制方面展现出了卓越的性能。
  3. 其强大的UI自定义能力,不仅满足了我们对品牌视觉统一性的严格要求,更促进了企业形象的全方位塑造与传播。

最让我惊喜的是smardaten的AI功能,据说能利用企业内部知识对平台大模型进行训练,从而创建行业级或公司级的大模型,尽管我尚未有机会体验到,但对其潜力抱有期待,希望它能早日开放,助力IT专业人员提升工作效率。(官方大大看到的话,麻烦备注下,回头给我邀请码体验下~)

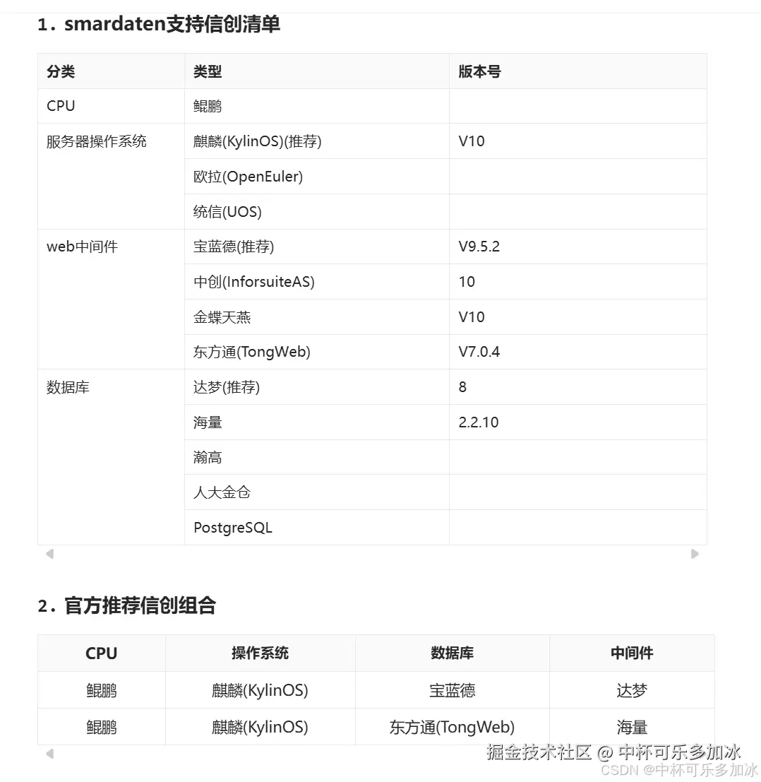
但有一点,我们也看到smardaten在信息创新(信创)方面的支持尚需加强。这对于注重国产化和信息安全的软件公司或企业数字化部门而言,是一个不可忽视的关键因素。建议对信创有严格要求的企业与smardaten官方进行深入沟通,了解其在信创领域的发展规划和支持策略。最后,附上从smardaten官网获取的信创清单,供有意向的企业参考。

在这里插入图片描述