原型模式
1 概述
- 原型模式(Prototype Pattern)是用于创建重复的对象,同时又能保证性能。这种类型的设计模式属于创建型模式,它提供了一种创建对象的最佳方式之一。
- 这种模式是实现了一个原型接口,该接口用于创建当前对象的克隆。当直接创建对象的代价比较大时,则采用这种模式。例如,一个对象需要在一个高代价的数据库操作之后被创建。我们可以缓存该对象,在下一个请求时返回它的克隆,在需要的时候更新数据库,以此来减少数据库调用。
2 优缺点及应用场景
2.1 优点
- 1)性能提升:通过克隆对象来创建新对象,比直接实例化新对象更高效。
- 2)动态扩展:可以在运行时动态地创建对象,无需预先知道对象的具体类型。
- 3)减少子类:不需要为每一个对象都创建一个子类,通过克隆方法可以创建多种对象。
2.2 缺点
- 1)复杂性增加:需要实现克隆方法,尤其是涉及深拷贝时,会增加实现的复杂性。
- 2)潜在的安全问题:克隆方法可能会被滥用,导致不必要的对象创建。
2.3 应用场景
- 1)Java 中的 Object.clone() 方法。
- 2)需要频繁创建相似对象的场景,例如大型游戏中的单位或道具。
- 3)希望避免对象的初始化过程,并且可以快速生成对象的场景。
- 4)系统中存在大量具有相同属性的对象,可以通过原型模式减少创建对象的成本。
3 结构
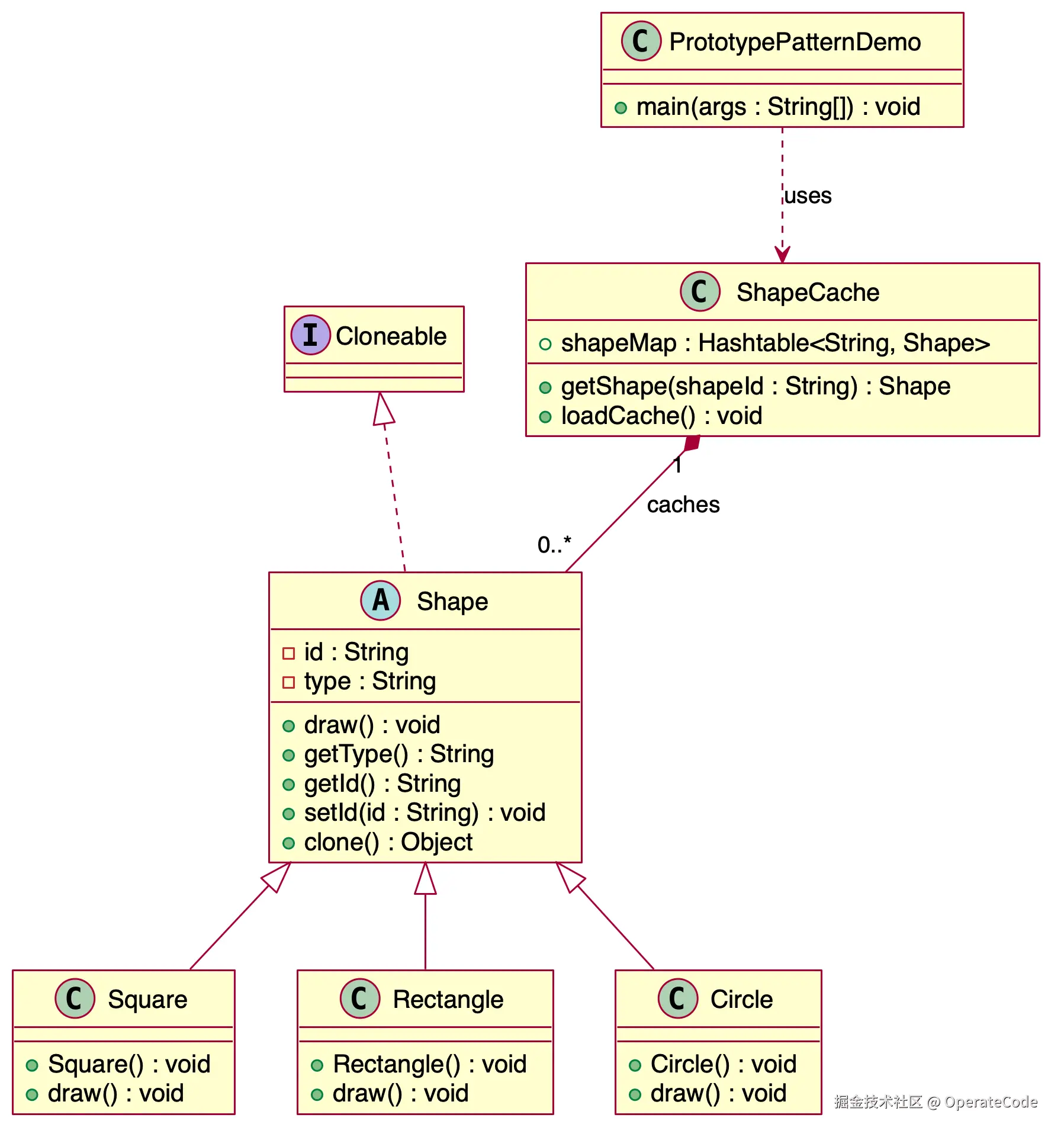
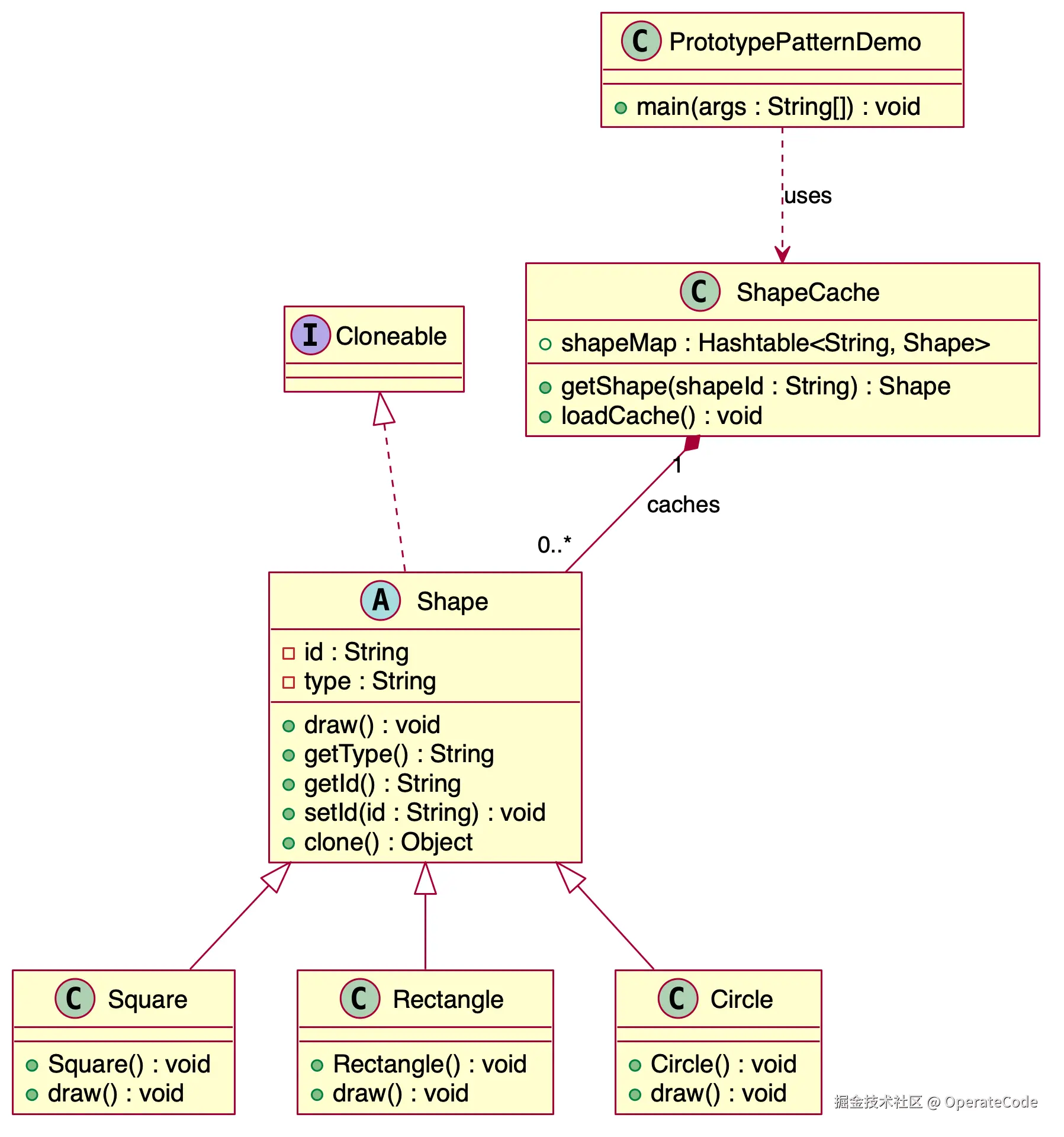
- 1)原型接口(Prototype Interface):定义一个用于克隆自身的接口,通常包括一个 clone() 方法。
- 2)具体原型类(Concrete Prototype):实现原型接口的具体类,负责实际的克隆操作。这个类需要实现 clone() 方法,通常使用浅拷贝或深拷贝来复制自身。
- 3)客户端(Client):使用原型实例来创建新的对象。客户端调用原型对象的 clone() 方法来创建新的对象,而不是直接使用构造函数。
4 实现
4.1 UML 类图

4.2 代码示例
abstract class Shape implements Cloneable {
private String id;
protected String type;
abstract void draw();
public String getType() {
return type;
}
public String getId() {
return id;
}
public void setId(String id) {
this.id = id;
}
@NonNull
public Object clone() {
Object clone = null;
try {
clone = super.clone();
} catch (CloneNotSupportedException e) {
e.printStackTrace();
}
return clone;
}
}
class Square extends Shape {
public Square() {
type = "Square";
}
@Override
public void draw() {
System.out.println("Inside Square::draw() method.");
}
}
class Rectangle extends Shape {
public Rectangle() {
type = "Rectangle";
}
@Override
public void draw() {
System.out.println("Inside Rectangle::draw() method.");
}
}
class Circle extends Shape {
public Circle() {
type = "Circle";
}
@Override
public void draw() {
System.out.println("Inside Circle::draw() method.");
}
}
class ShapeCache {
private static Hashtable<String, Shape> shapeMap = new Hashtable<String, Shape>();
public static Shape getShape(String shapeId) {
Shape cachedShape = shapeMap.get(shapeId);
return (Shape) cachedShape.clone();
}
public static void loadCache() {
Circle circle = new Circle();
circle.setId("1");
shapeMap.put(circle.getId(), circle);
Square square = new Square();
square.setId("2");
shapeMap.put(square.getId(), square);
Rectangle rectangle = new Rectangle();
rectangle.setId("3");
shapeMap.put(rectangle.getId(), rectangle);
}
}
public class PrototypePatternDemo {
public static void main(String[] args) {
ShapeCache.loadCache();
Shape clonedShape = (Shape) ShapeCache.getShape("1");
System.out.println("Shape : " + clonedShape.getType());
Shape clonedShape2 = (Shape) ShapeCache.getShape("2");
System.out.println("Shape : " + clonedShape2.getType());
Shape clonedShape3 = (Shape) ShapeCache.getShape("3");
System.out.println("Shape : " + clonedShape3.getType());
}
}
Shape : Circle
Shape : Square
Shape : Rectangle
5 总结
- 原型模式通过克隆现有对象来创建新对象,从而提高了对象创建的效率和灵活性。它适用于需要频繁创建相似对象的场景,避免了重复的初始化操作。尽管实现起来可能会增加一定的复杂性,但原型模式在特定情况下能够显著提升系统性能和扩展性。