霍夫曼编码树—数据压缩的高效实现与优化探索

1,663 阅读11分钟

霍夫曼编码树—数据压缩的高效实现与优化探索

随着信息时代的到来,数据的存储和传输变得越来越重要。数据压缩技术不仅能够有效地减少存储空间,还能加快数据传输速度。霍夫曼编码是一种经典的无损数据压缩算法,广泛应用于各种领域,如文件压缩、图像处理和通信系统。本文将介绍霍夫曼编码的基本原理,并通过代码实例展示如何构建霍夫曼编码树以及进行数据压缩和解压缩。

霍夫曼编码的基本原理

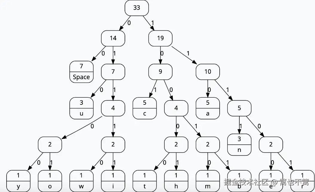
霍夫曼编码是一种基于字符出现频率的编码方法,通过构建一棵二叉树(即霍夫曼树),为频率较高的字符分配较短的编码,频率较低的字符分配较长的编码,从而实现压缩数据的目的。霍夫曼编码的步骤如下:

  1. 统计每个字符出现的频率。
  2. 根据频率将字符构建成节点,并按频率从小到大排序。
  3. 从频率最小的两个节点开始构建霍夫曼树,直到所有节点合并成一棵树。
  4. 从根节点开始,为左子节点分配“0”,右子节点分配“1”,直到为每个字符生成唯一的编码。

image-20240730005102020

霍夫曼编码的实现

以下是使用 Python 实现霍夫曼编码的代码示例,包括构建霍夫曼树、生成编码和解码。

import heapq
from collections import defaultdict
​
class HuffmanNode:
    def __init__(self, char, freq):
        self.char = char
        self.freq = freq
        self.left = None
        self.right = None
    
    # 定义比较运算符,以便在优先队列中排序
    def __lt__(self, other):
        return self.freq < other.freq
​
def build_huffman_tree(text):
    # 统计字符频率
    frequency = defaultdict(int)
    for char in text:
        frequency[char] += 1
    
    # 创建一个优先队列
    priority_queue = [HuffmanNode(char, freq) for char, freq in frequency.items()]
    heapq.heapify(priority_queue)
    
    # 构建霍夫曼树
    while len(priority_queue) > 1:
        node1 = heapq.heappop(priority_queue)
        node2 = heapq.heappop(priority_queue)
        merged = HuffmanNode(None, node1.freq + node2.freq)
        merged.left = node1
        merged.right = node2
        heapq.heappush(priority_queue, merged)
    
    return heapq.heappop(priority_queue)
​
def build_huffman_code(root):
    huffman_code = {}
    
    def build_code_helper(node, current_code):
        if node is None:
            return
        if node.char is not None:
            huffman_code[node.char] = current_code
        build_code_helper(node.left, current_code + "0")
        build_code_helper(node.right, current_code + "1")
    
    build_code_helper(root, "")
    return huffman_code
​
def huffman_encode(text, huffman_code):
    encoded_text = "".join(huffman_code[char] for char in text)
    return encoded_text
​
def huffman_decode(encoded_text, root):
    decoded_text = []
    current_node = root
    for bit in encoded_text:
        if bit == '0':
            current_node = current_node.left
        else:
            current_node = current_node.right
        
        if current_node.char is not None:
            decoded_text.append(current_node.char)
            current_node = root
    
    return "".join(decoded_text)
​
# 测试霍夫曼编码
text = "this is an example for huffman encoding"
root = build_huffman_tree(text)
huffman_code = build_huffman_code(root)
encoded_text = huffman_encode(text, huffman_code)
decoded_text = huffman_decode(encoded_text, root)
​
print("原始文本:", text)
print("霍夫曼编码:", huffman_code)
print("编码后的文本:", encoded_text)
print("解码后的文本:", decoded_text)

代码解析

  1. 统计字符频率:首先,我们使用 defaultdict 来统计每个字符在文本中出现的频率。
  2. 构建优先队列:然后,将每个字符及其频率构建成 HuffmanNode 节点,并使用 heapq 模块构建优先队列。
  3. 构建霍夫曼树:通过不断从优先队列中取出频率最小的两个节点,合并成新的节点并将其插入队列,直到队列中只剩一个节点,即霍夫曼树的根节点。
  4. 生成霍夫曼编码:从霍夫曼树的根节点开始,通过递归的方法为每个字符生成唯一的编码。
  5. 编码和解码:利用生成的霍夫曼编码对文本进行编码,并通过遍历编码后的文本还原出原始文本。

normalized_huffman.png

应用场景

霍夫曼编码在各种数据压缩领域都有广泛的应用,例如:

  • 文件压缩:如 ZIP 和 GZIP 等文件格式。
  • 图像压缩:如 JPEG 和 PNG 等图像格式。
  • 通信系统:用于数据传输中的信源编码,减少传输带宽。

霍夫曼编码的优缺点

优点

  1. 无损压缩:霍夫曼编码是一种无损压缩算法,能够保证在解压缩后完全还原原始数据,不会有任何信息丢失。
  2. 高效性:霍夫曼编码能够根据字符的频率动态调整编码长度,频率越高的字符编码越短,整体上能达到较高的压缩比。
  3. 简单性:霍夫曼编码的原理相对简单,易于理解和实现。

缺点

  1. 依赖字符频率:霍夫曼编码需要先遍历整个数据统计字符频率,可能在处理大数据时效率不高。
  2. 固定频率模型:对于动态变化的频率,霍夫曼编码需要重新构建编码树,不适合实时数据压缩。
  3. 编解码复杂性:解码过程需要遍历编码树,编解码过程的复杂度较高。

image-20240730005505419

优化和扩展

动态霍夫曼编码

为了克服霍夫曼编码在处理动态数据时的不足,动态霍夫曼编码(Dynamic Huffman Coding)应运而生。动态霍夫曼编码可以在数据传输过程中动态更新编码树,无需重新构建整个编码树,从而更适合实时数据压缩。

变长编码和字节对齐

为了进一步提高压缩效率,可以结合其他压缩技术,例如变长编码和字节对齐。变长编码允许根据数据特性动态调整编码长度,而字节对齐则可以减少由于位数不整齐带来的额外开销。

基于上下文的编码

基于上下文的编码(Context-Based Coding)是另一种优化方法,可以根据数据的上下文信息动态调整编码策略。例如,字典编码(Dictionary Coding)方法可以根据数据的重复模式构建字典,提高压缩效率。

实际应用中的霍夫曼编码

文件压缩

在文件压缩领域,霍夫曼编码常用于构建压缩算法的核心模块。例如,ZIP 和 GZIP 文件格式中就使用了霍夫曼编码来压缩数据,提高文件存储和传输效率。

图像压缩

在图像压缩领域,霍夫曼编码被广泛应用于 JPEG 和 PNG 等图像格式中。例如,JPEG 图像压缩算法在处理图像块的离散余弦变换(DCT)系数时,使用霍夫曼编码对频率较高的系数进行压缩,从而显著减少图像数据量。

通信系统

在通信系统中,霍夫曼编码用于信源编码(Source Coding),减少数据传输中的冗余信息,提高传输效率。例如,在移动通信和卫星通信中,霍夫曼编码可以用于压缩语音和图像数据,减少传输带宽需求。

附录:完整代码

import heapq
from collections import defaultdict
​
class HuffmanNode:
    def __init__(self, char, freq):
        self.char = char
        self.freq = freq
        self.left = None
        self.right = None
    
    def __lt__(self, other):
        return self.freq < other.freq
​
def build_huffman_tree(text):
    frequency = defaultdict(int)
    for char in text:
        frequency[char] += 1
    
    priority_queue = [HuffmanNode(char, freq) for char, freq in frequency.items()]
    heapq.heapify(priority_queue)
    
    while len(priority_queue) > 1:
        node1 = heapq.heappop(priority_queue)
        node2 = heapq.heappop(priority_queue)
        merged = HuffmanNode(None, node1.freq + node2.freq)
        merged.left = node1
        merged.right = node2
        heapq.heappush(priority_queue, merged)
    
    return heapq.heappop(priority_queue)
​
def build_huffman_code(root):
    huffman_code = {}
    
    def build_code_helper(node, current_code):
        if node is None:
            return
        if node.char is not None:
            huffman_code[node.char] = current_code
        build_code_helper(node.left, current_code + "0")
        build_code_helper(node.right, current_code + "1")
    
    build_code_helper(root, "")
    return huffman_code
​
def huffman_encode(text, huffman_code):
    encoded_text = "".join(huffman_code[char] for char in text)
    return encoded_text
​
def huffman_decode(encoded_text, root):
    decoded_text = []
    current_node = root
    for bit in encoded_text:
        if bit == '0':
            current_node = current_node.left
        else:
            current_node = current_node.right
        
        if current_node.char is not None:
            decoded_text.append(current_node.char)
            current_node = root
    
    return "".join(decoded_text)
​
# 测试霍夫曼编码
text = "this is an example for huffman encoding"
root = build_huffman_tree(text)
huffman_code = build_huffman_code(root)
encoded_text = huffman_encode(text, huffman_code)
decoded_text = huffman_decode(encoded_text, root)
​
print("原始文本:", text)
print("霍夫曼编码:", huffman_code)
print("编码后的文本:", encoded_text)
print("解码后的文本:", decoded_text)

通过以上代码实例和详细解析,读者可以全面了解霍夫曼编码的工作原理和应用场景,并掌握其在数据压缩中的实际操作方法。希望本文能为读者在数据压缩领域的研究和应用提供有价值的参考。

未来发展

随着数据量的不断增加和处理速度的提高,霍夫曼编码仍将在数据压缩领域发挥重要作用。同时,随着新技术的发展,霍夫曼编码也将不断优化和扩展,结合机器学习和人工智能技术,实现更加智能和高效的数据压缩算法。

霍夫曼编码的进一步优化

尽管霍夫曼编码已经是一种相对高效的数据压缩算法,但在实际应用中,仍有一些优化方法可以进一步提高其性能。下面将介绍几种常见的优化方法。

自适应霍夫曼编码

自适应霍夫曼编码(Adaptive Huffman Coding)是一种动态调整编码树的方法,可以在数据压缩过程中实时更新编码树,而无需预先扫描数据。这种方法对于流式数据压缩尤其有用,因为它可以在数据输入时逐步更新编码树,提高编码效率。

算术编码

算术编码(Arithmetic Coding)是一种基于概率的编码方法,可以将整个数据流映射到一个小数区间,从而实现更高效的压缩。与霍夫曼编码相比,算术编码能够更好地处理字符频率分布不均匀的数据,压缩效率更高。

Burrows-Wheeler变换

Burrows-Wheeler变换(Burrows-Wheeler Transform, BWT)是一种数据预处理方法,可以将输入数据重新排列成更适合压缩的形式。通过将BWT与霍夫曼编码结合使用,可以显著提高压缩比。BWT的主要优势在于将相同字符聚集在一起,增加数据的局部性,从而提高霍夫曼编码的效率。

混合编码

混合编码方法通过结合多种编码技术,进一步提高数据压缩效率。例如,可以将霍夫曼编码与算术编码、BWT或字典编码相结合,以发挥各自的优势,提高整体压缩效果。

霍夫曼编码在实际应用中的挑战

尽管霍夫曼编码在数据压缩领域表现出色,但在实际应用中仍面临一些挑战:

  1. 处理大数据:对于大规模数据集,霍夫曼编码的预处理和编码树构建过程可能需要大量时间和内存资源。因此,在实际应用中,需要优化算法以提高处理效率。
  2. 实时性要求:对于实时数据传输和压缩应用,如视频流和在线通信,霍夫曼编码的延迟可能成为瓶颈。自适应霍夫曼编码和其他实时压缩算法可以部分解决这一问题。
  3. 兼容性和标准化:在实际应用中,不同系统和应用程序之间的兼容性和标准化也是一个重要问题。例如,不同的文件格式和通信协议可能采用不同的压缩算法和编码标准,需要进行适配和转换。

img

霍夫曼编码的未来发展方向

随着数据量的不断增加和处理技术的不断进步,霍夫曼编码在数据压缩领域的应用前景广阔。未来,霍夫曼编码的研究和发展将主要集中在以下几个方面:

  1. 结合机器学习技术:利用机器学习技术,可以更准确地预测字符频率和数据分布,从而优化霍夫曼编码树的构建过程,提高压缩效率。
  2. 分布式压缩算法:随着云计算和大数据技术的发展,分布式压缩算法将成为一个重要研究方向。通过在分布式环境中并行处理数据,可以显著提高压缩效率和处理速度。
  3. 跨领域应用:霍夫曼编码不仅在数据压缩领域有广泛应用,还可以与其他领域的技术相结合,如隐私保护、数据安全和信息检索等,实现更多创新应用。

结论

霍夫曼编码作为一种经典的无损数据压缩算法,通过构建基于字符频率的二叉树,实现了高效的数据压缩。本文介绍了霍夫曼编码的基本原理、实现方法、优缺点、应用场景及其优化和扩展方法,并探讨了其在实际应用中的挑战和未来发展方向。通过深入理解和掌握霍夫曼编码,读者可以在数据压缩领域开展更深入的研究和应用,进一步提高数据存储和传输效率。