弹幕背后:B站UP主创作服务解析

3,147 阅读14分钟

引言

在B站,每一条飘过的弹幕都是一个故事的碎片,它们汇聚成一幅幅生动的社交画卷。这里,不仅仅是一个视频分享平台,弹幕背后更是一个充满活力的创作者生态系统。B站以其独特的弹幕文化,为创作者和观众之间搭建起了一座互动的桥梁,让创意与情感在虚拟空间中自由流动。在这篇文章中,我们将尝试剖析B站创作者服务建设的思考与技术实践,探索如何通过产品能力的提升,帮助创作者成长,激发创作者的无限潜能,共同构建一个更加繁荣、多元、共生的内容创作环境。

作为内容社区平台,内容消费端和创作供给端是内容生态的基石,也是平台商业化的基础。B站将聚焦优质UP主的发掘和培养,为有才华的UP主提供更多成长机会,为用户带来更加丰富多元的高质量内容。

UP主创作服务为创作者提供充分的创作条件和服务支持,从而为平台提供优质创作者和优质UGC内容的供给,让更多有价值创作者产出更多有价值的内容实现平台内容生态供给侧健康增长。

创作者服务全景

图片

创作服务整体建设思路是围绕着创作者生命周期进行的,从初投稿成为UP主开始,逐步成长到瓶颈,直到长期断更或转移到其他平台,大致划分为五个阶段:新手孵化期、成长期、稳定期、风险期、沉默流失期。

不同圈层的创作者需求侧重不同,平台提供服务的思路也不同。新人创作者需要学习如何创作视频,平台提供创作学院教程、创作灵感活动、拍同款模版、AI创作等产品能力主要帮助创作者降低创作门槛和提升创作意愿;

成长期有一定创作经验和粉丝基础后通过电磁力、里程碑、荣誉周报等成长体系牵引加速创作者成长,同时通过流量券等流量货币和创作任务激励给予创作者一定流量和现金激励,为创作者提供基础的职业化入门保障,同时提供站内站外版权监测与保护能力保障创作者原创权益不受侵犯;

进入稳定期的创作者在内容制作和动力上已经不成问题,如何持续精细化的运营粉丝私域和追求进一步的圈层突破是这部分创作者的主要痛点,创作数据中心对创作者稿件和账号双视角纵横双向分析,帮助他们深入了解账号和稿件的表现,优化内容创作和账号运营策略,提升内容创作质量,增强与粉丝的互动。

本文主要从创作提效、版权保护、成长体系、数据运营四个方面从技术角度解读持续的技术改进和产品创新为创作者服务带来的价值,确保B站的内容创作供给能够稳定、高效、健康地发展,服务于广大UP主和用户,支持B站内容与社区生态的持续繁荣。

创作工业化提效

视频内容创作是一种将创意灵感与现实素材结合的艺术形式。它始于一个灵光一现的火花,这个灵感可能是对某个话题的独到见解,或是一个引人入胜的故事。随后,创作者搜集和拍摄各种素材,包括影像、声音和文字,这些碎片化的内容构成了作品的基础。通过现代视频编辑工具的剪辑与合成,这些分散的元素被赋予新的生命,转化为一个连贯、引人思考的视频作品。这个过程不仅是技术操作,更是创作者情感与思想的倾注,以及对观众感知的深刻洞察。

B站致力于构建一个支持创作者成长的生态系统,通过提供一系列便捷的创作工具和素材资源,激发创意并简化创作流程。平台不仅推出了如必剪、大加号拍摄等易于上手的剪辑工具,还建立了丰富的素材库和多样化的素材模板,让创作者能够快速获取所需的视觉元素。此外,B站还引入了智能成片技术、视频模板(B站视频模板的前世今生)和基于LLM、stable diffusion等AI技术的故事生成器等创新功能,这些工具不仅降低了视频制作的技术门槛,还帮助创作者以新颖的方式讲述故事,提升作品的表现力和专业度,确保视频内容的质量和吸引力。

图片

在创作素材供给方面,B站的素材中台拥有60种品类、1000万+的素材和20万+标签覆盖了近百种维度,为创作者提供了海量且多样化的素材选择,降低了寻找和整合素材的时间成本,还使得创作者能够快速获取高质量的素材,激发创意灵感,提升创作效率。同时为各个创作型业务提供素材生产、运营、分发一站式管理服务平台。素材中台自身已形成一个完整的内容生态,完善的素材工业化生产流程、稳定的UGC/PGC供给渠道、健康的素材消费与创作激励反馈是构成素材生态的基础。

图片

此外,素材生产、分发和创作消费过程我们定义素材生命周期,通过editor数据埋点以素材ID和稿件ID为锚点抓手,围绕【素材生产】和【创作应用】全链路过程埋点采集,沉淀的关系数据帮助业务发展中起到关键性作用。基于数据基础反哺到业务应用提升创作体验,自动发现热门素材并形成主动推荐能力。

图片

以上是B站创作服务在帮助创作者提效的一小部分产品案例,创作者完成视频创作后从投稿到最终呈现到观众面前还有内容安全审核、多媒体转码、流量推荐分发等复杂过程,推荐阅读B站稿件生产平台高可用建设分享了解详细的内容生产系统的技术细节。

版权全方位保护

随着短视频内容的兴起,B站面临着站外搬运和版权侵权的挑战。B站对创作者的视频版权权益给予了极高的重视,平台深知原创作品的价值及其对社区活力的重要性,因此制定了一系列严格的版权保护政策。B站不仅提供了版权登记服务,帮助创作者确认和保护自己的作品版权,同时使用技术手段如AI视频相似度检测撞车、原创保护自动化监测、站外搬运自动化监测,来防止未授权的转载和盗用。

2021年B站推出“UP主版权保护计划”,正式为B站个人创作者提供跨平台侵权稿件检测保护B站创作者的原创作品。加入该计划后,UP主可主动将原创稿件纳入监测范围。B站会自动展示站外侵权视频链接以及侵权视频预估播放量,并自动监测新增原创稿件的侵权情况。

图片图片图片

初期,创作者主要通过邮件或社群与平台沟通维权,但这种方式在处理时效上已不适应当前的需求。为了应对这一问题,B站推出了自动化监测系统,这一系统利用先进的人工智能技术,能够快速识别和处理版权侵权行为。此外,B站还与外部的版权和内容服务商合作,这些服务商提供版权监测、版权存证、电子取证以及版权运营等服务,进一步增强了B站在版权保护方面的能力。这种合作模式不仅提高了侵权行为的发现速度,也极大提升了处理效率,为创作者提供了更为及时和有效的版权保护。

图片图片

以上是针对站外搬运侵权的保护举措。为补齐站内原创保护能力,降低侵权稿件数,保护创作者权益提升创作体验,B站在【版权保护】的基础上推出【原创保护计划】,增加站内原创UP主身份认证,认证通过的UP主纳入站内保护计划,站外优质创作者提供绿色通道快速加入。

图片图片图片

纳入保护范围的UP主,自动监测其稿件,对疑似侵权稿件回查确认,UP主一键维权。让UP主明确感知到B站对原创保护的决心以及对原创作品进行保护的动作。同时搭建站内维权申诉能力,支持对搬运账号、仿冒账号进行举报,建立闭环的站内维权服务,提高处理效率。

图片

B站的这些版权保护措施展现了对创作者权益保护的坚定承诺和打击侵权的决心,不仅增强了创作者对平台的信任,也促进了健康、有序的内容生态建设。维护一个尊重知识产权的环境,B站吸引了更多优秀的创作者加入,共同推动了平台内容的多样化和创新。这种对版权的尊重和保护,是B站持续发展和吸引年轻用户的关键因素之一。

成长全周期扶持

B站为全周期的创作者提供了全面的成长扶持体系,旨在帮助他们从新手成长为成熟的UP主。创作学院是B站为创作者提供的重要学习平台,这里汇集了从视频制作技巧、社区规范遵守,到账号运营策略、内容变现方法,乃至电商带货和维权申诉等全方位的视频课程。这些课程不仅为创作者提供了宝贵的知识资源,还帮助他们系统地规划和提升自己的创作能力。

此外,B站的任务中心和打卡挑战活动,为不同圈层的UP主提供了创作灵感和习惯培养的支持。通过参与这些活动,UP主能够获得持续的创作动力,同时培养良好的创作习惯。荣誉周报和电磁力计划则是B站对创作者进行荣誉激励和权益开放的重要手段。根据UP主的投稿频次和稿件互动情况,平台会给予相应的荣誉激励和权益开放,鼓励创作者持续产出高质量内容,提升社区的整体活跃度和创造力。

图片图片图片

创作任务体系是通过平台的扶持和引导,通过目标激励牵引UP主创作有消费价值的稿件,孵化出更多有影响力的UP主(高粉,甚至百大),在过程中不断形成良好的创作生态。根据UP主过往的消费和投稿行为,打造UP主专属的选题推荐和视频分析,带动“创作共鸣”,继而加速产出好的作品和涨粉。后续还将改造“成长任务”,引导UP主完成阶段性的学习,从而提高创作能力和后续的商业化探索。

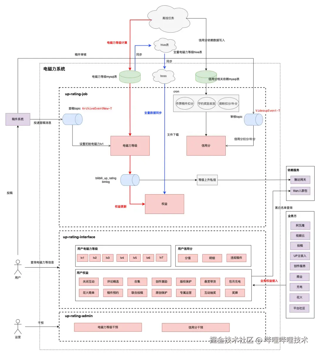
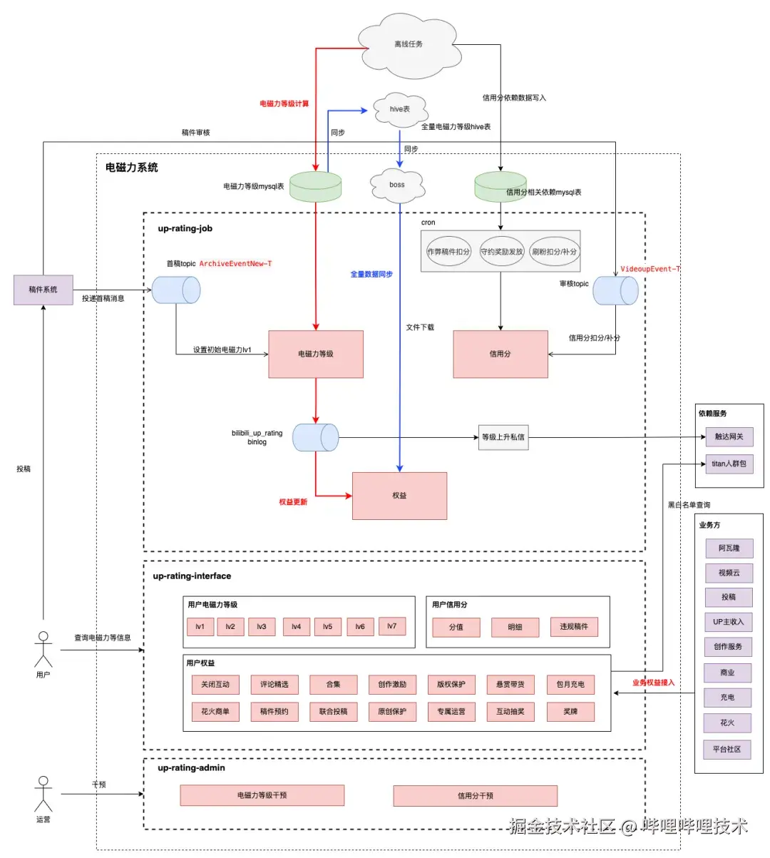
图片

B站的电磁力是衡量UP主创作活跃度和社区互动的综合指标体系。它通过分析UP主近一个月的投稿频次、数量以及播放互动数据,加上粉丝半年内的活跃情况,来评定UP主的电磁力分数等级。为创作者提供了一个明确的成长目标,激励他们持续产出高质量内容。高电磁力的UP主通常意味着其作品和互动得到了社区的认可,提升了个人品牌价值,同时

有助于解锁平台功能权限,如视频创作激励功能,为UP主带来收益。电磁力系统的设立旨在鼓励UP主创作高质量内容,增强社区参与感,并通过官方激励计划给予优秀创作者以回报和认可,促进平台内容的多样化和创新。我们也持续关注UP主的使用体验反馈,不断优化UP主成长牵引和权益分配,为UP主在B站的创作升级之路保驾护航。

图片

数据精细化反馈

B站的创作者数据中心是一个专为UP主设计的综合性数据分析平台,它以创作者视角提供了账号诊断、稿件分析等多种功能,旨在帮助创作者深入了解账号和稿件互动表现,优化内容创作和账号运营策略,提升内容创作质量,增强与粉丝的互动,最终实现账号的持续增长和粉丝忠诚度的提升。此后数据中心进一步开放更多更实时的数据指标,细化指标策略建议给予创作更加直接的建议与帮助。

图片

账号诊断是创作者数据中心的核心功能之一。它通过一系列核心数据指标,如粉丝增长/粘性/活跃、互动率、完播率、内容受欢迎程度等,帮助创作者全面了解账号的整体表现。这些数据指标不仅能够揭示账号的优势,还能识别出需要改进的地方。账号诊断还包括趋势分析,通过趋势图让创作者能够追踪关键指标随时间的变化,从而做出及时的调整。此外,通过与同类创作者的比较建立标杆目标,账号诊断还能帮助创作者了解自己在市场中的位置和竞争力。

稿件分析工具深入挖掘每一支稿件的表现,包括播放量、点赞、评论等互动数据,以及观众的观看行为,如平均观看时长、跳出率、完播率。这些分析结果不仅帮助创作者了解哪类内容更受欢迎,还能揭示观众的观看习惯,从而指导创作者优化视频结构和提高完播率。通过稿件分析,创作者可以精确地定位问题,获得实用的改进建议。

结合账号诊断和稿件分析的结果,创作者可以利用B站提供的改进工具,如智能编辑器、互动组件等,来提升内容质量和观众体验。例如,通过分析观众的观看数据,创作者可以在视频的关键时刻添加弹幕投票,提高观众的参与度和留存率。此外,数据中心还提供了一系列改进工具,如互动分析和粉丝来源追踪,帮助创作者了解粉丝的活跃时间和来源,以及如何通过互动提升粉丝粘性。

图片图片图片

结语

展望未来,B站将继续在创作者服务领域深耕细作,通过持续的技术改进和产品创新,为UP主提供更加全面和高效的成长支持。随着平台对创作者服务体系的不断完善,我们期待看到更多的创作者在B站这个舞台上崛起,创作出更多高质量、多元化的内容,共同构建一个更加繁荣、多元、共生的内容创作环境。这不仅是B站对创作者们的承诺,也是对亿万年轻用户信任的承诺,更是对整个内容产业未来发展的贡献。

-End-

作者丨菜菜头