OpenTelemetry 实战:从零实现应用指标监控

1,415 阅读6分钟

本文为稀土掘金技术社区首发签约文章,30天内禁止转载,30天后未获授权禁止转载,侵权必究!

前言

在上一篇文章:OpenTelemetry 实战:从零实现分布式链路追踪讲解了链路相关的实战,本次我们继续跟进如何使用 OpenTelemetry 集成 metrics 监控。

建议对指标监控不太熟的朋友可以先查看这篇前菜文章:从 Prometheus 到 OpenTelemetry:指标监控的演进与实践

名称作用语言版本
java-demo发送 gRPC 请求的客户端Javaopentelemetry-agent: 2.4.0/SpringBoot: 2.7.14
k8s-combat提供 gRPC 服务的服务端Golanggo.opentelemetry.io/otel: 1.28/ Go: 1.22
Jaegertrace 存储的服务端以及 TraceUI 展示Golangjaegertracing/all-in-one:1.56
opentelemetry-collector-contribOpenTelemetry 的 collector 服务端,用于收集 trace/metrics/logs 然后写入到远端存储Golangotel/opentelemetry-collector-contrib:0.98.0
Prometheus作为 metrics 的存储和展示组件,也可以用 VictoriaMetrics 等兼容 Prometheus 的存储替代。Golangquay.io/prometheus/prometheus:v2.49.1
image.png

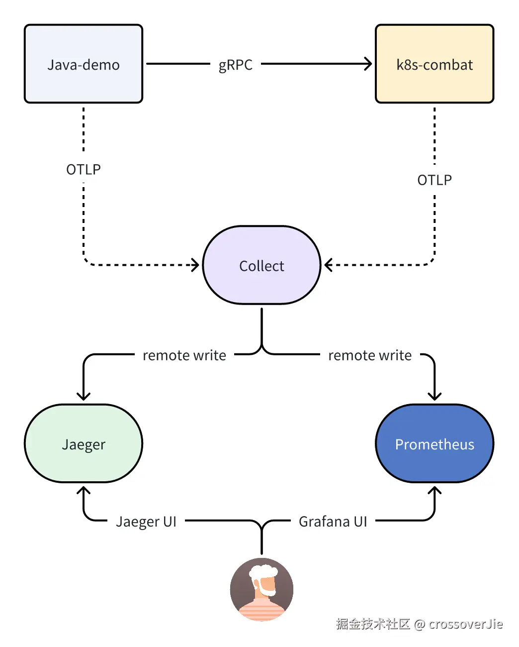
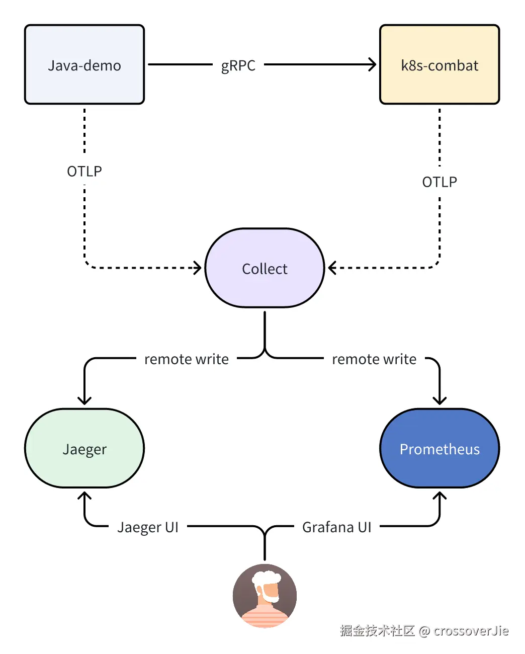
快速开始

以上是加入 metrics 之后的流程图,在原有的基础上会新增一个 Prometheus 组件,collector 会将 metrics 指标数据通过远程的 remote write 的方式写入到 Prometheus 中。

Prometheus 为了能兼容 OpenTelemetry 写入过来的数据,需要开启相关特性才可以。

如果是 docker 启动的话需要传入相关参数:

docker run  -d -p 9292:9090 --name prometheus \
-v /prometheus/prometheus.yml:/etc/prometheus/prometheus.yml \
quay.io/prometheus/prometheus:v2.49.1 \
--config.file=/etc/prometheus/prometheus.yml \
--storage.tsdb.path=/prometheus \
--web.console.libraries=/etc/prometheus/console_libraries \
--web.console.templates=/etc/prometheus/consoles \
--enable-feature=exemplar-storage \
--enable-feature=otlp-write-receiver

--enable-feature=otlp-write-receiver 最主要的就是这个参数,用于开启接收 OTLP 格式的数据。

但使用这个 Push 特性就会丧失掉 Prometheus 的许多 Pull 特性,比如服务发现,定时抓取等,不过也还好,Push 和 Pull 可以同时使用,原本使用 Pull 抓取的组件依然不受影响。

修改 OpenTelemetry-Collector

接着我们需要修改下 Collector 的配置:

exporters:
  debug:
  otlp:
    endpoint: "jaeger:4317"
    tls:
      insecure: true
  otlphttp/prometheus:
    endpoint: http://prometheus:9292/api/v1/otlp
    tls:
      insecure: true      

processors:
  batch:

service:
  pipelines:
    traces:
      receivers:
      - otlp
      processors: [batch]
      exporters:
      - otlp
      - debug        
    metrics:
      exporters:
      - otlphttp/prometheus
      - debug
      processors:
      - batch
      receivers:
      - otlp

这里我们在 exporter 中新增了一个 otlphttp/prometheus 的节点,用于指定导出 prometheusendpoint 地址。

同时我们还需要在 server.metrics.exporters 中配置相同的 key: otlphttp/prometheus

需要注意的是这里我们一定得是配置在 metrics.exporters 这个节点下,如果配置在 traces.exporters 下时,相当于是告诉 collector 讲 trace 的数据导出到 otlphttp/prometheus.endpoint 这个 endpoint 里了。

所以重点是需要理解这里的配对关系。

运行效果

这样我们只需要将应用启动之后就可以在 Prometheus 中查询到应用上报的指标了。

java -javaagent:opentelemetry-javaagent-2.4.0-SNAPSHOT.jar \
-Dotel.traces.exporter=otlp \
-Dotel.metrics.exporter=otlp \
-Dotel.logs.exporter=none \
-Dotel.service.name=java-demo \
-Dotel.exporter.otlp.protocol=grpc \
-Dotel.propagators=tracecontext,baggage \
-Dotel.exporter.otlp.endpoint=http://127.0.0.1:5317 -jar target/demo-0.0.1-SNAPSHOT.jar

# Run go app
export OTEL_EXPORTER_OTLP_ENDPOINT=http://127.0.0.1:5317 OTEL_RESOURCE_ATTRIBUTES=service.name=k8s-combat
./k8s-combat

因为我们在 collector 中开启了 Debug 的 exporter,所以可以看到以下日志:

2024-07-22T06:34:08.060Z	info	MetricsExporter	{"kind": "exporter", "data_type": "metrics", "name": "debug", "resource metrics": 1, "metrics": 18, "data points": 44}

此时是可以说明指标上传成功的。

然后我们打开 Prometheus 的地址:http://127.0.0.1:9292/graph 便可以查询到 Java 应用和 Go 应用上报的指标。

OpenTelemetry 的 javaagent 会自动上报 JVM 相关的指标。


而在 Go 程序中我们还是需要显式的配置一些埋点:

func initMeterProvider() *sdkmetric.MeterProvider {  
    ctx := context.Background()  
  
    exporter, err := otlpmetricgrpc.New(ctx)  
    if err != nil {  
       log.Printf("new otlp metric grpc exporter failed: %v", err)  
    }  
    mp := sdkmetric.NewMeterProvider(  
       sdkmetric.WithReader(sdkmetric.NewPeriodicReader(exporter)),  
       sdkmetric.WithResource(initResource()),  
    )    otel.SetMeterProvider(mp)  
    return mp  
}

mp := initMeterProvider()
defer func() {
	if err := mp.Shutdown(context.Background()); err != nil {
		log.Printf("Error shutting down meter provider: %v", err)
	}
}()

和 Tracer 类似,我们首先也得在 main 函数中调用 initMeterProvider() 函数来初始化 Meter,此时它会返回一个 sdkmetric.MeterProvider 对象。

OpenTelemetry Go 的 SDK 中已经提供了对 go runtime 的自动埋点,我们只需要调用相关函数即可:

err := runtime.Start(runtime.WithMinimumReadMemStatsInterval(time.Second))
if err != nil {
    log.Fatal(err)
}

之后我们启动应用,在 Prometheus 中就可以看到 Go 应用上报的相关指标了。 image.png

runtime_uptime_milliseconds_total Go 的运行时指标

Prometheus 中展示指标的 UI 能力有限,通常我们都是配合 grafana 进行展示的。 image.png

手动上报指标

当然除了 SDK 自动上报的指标之外,我们也可以类似于 trace 那样手动上报一些指标;

比如我就想记录某个函数调用的次数。

var meter =  otel.Meter("test.io/k8s/combat")  
apiCounter, err = meter.Int64Counter(  
    "api.counter",  
    metric.WithDescription("Number of API calls."),  
    metric.WithUnit("{call}"),  
)  
if err != nil {  
    log.Err(err)  
}

func (s *server) SayHello(ctx context.Context, in *pb.HelloRequest) (*pb.HelloReply, error) {  
    defer apiCounter.Add(ctx, 1)  
    return &pb.HelloReply{Message: fmt.Sprintf("hostname:%s, in:%s, md:%v", name, in.Name, md)}, nil  
}

只需要创建一个 Int64Counter 类型的指标,然后在需要埋点处调用它的函数 apiCounter.Add(ctx, 1) 即可。

image.png 之后便可以在 Prometheus 中查到这个指标了。

除此之外 OpenTelemetry 中的 metrics 定义和 Prometheus 也是类似的,还有以下几种类型:

  • Counter:单调递增计数器,比如可以用来记录订单数、总的请求数。
  • UpDownCounter:与 Counter 类似,只不过它可以递减。
  • Gauge:用于记录随时在变化的值,比如内存使用量、CPU 使用量等。
  • Histogram:通常用于记录请求延迟、响应时间等。

在 Java 中也提供有类似的 API 可以完成自定义指标:

messageInCounter = meter    
        .counterBuilder(MESSAGE_IN_COUNTER)    
        .setUnit("{message}")    
        .setDescription("The total number of messages received for this topic.")    
        .buildObserver();

对于 Gauge 类型的数据用法如下,使用 buildWithCallback 回调函数上报数据,OpenTelemetry 会在框架层面每 30s 回调一次。

public static void registerObservers() {      
    Meter meter = MetricsRegistration.getMeter();      
      
    meter.gaugeBuilder("pulsar_producer_num_msg_send")      
            .setDescription("The number of messages published in the last interval")      
            .ofLongs()      
            .buildWithCallback(      
                    r -> recordProducerMetrics(r, ProducerStats::getNumMsgsSent));  
  
private static void recordProducerMetrics(ObservableLongMeasurement observableLongMeasurement, Function<ProducerStats, Long> getter) {      
    for (Producer producer : CollectionHelper.PRODUCER_COLLECTION.list()) {      
        ProducerStats stats = producer.getStats();      
        String topic = producer.getTopic();      
        if (topic.endsWith(RetryMessageUtil.RETRY_GROUP_TOPIC_SUFFIX)) {      
            continue;      
        }        observableLongMeasurement.record(getter.apply(stats),      
                Attributes.of(PRODUCER_NAME, producer.getProducerName(), TOPIC, topic));      
    }}

更多具体用法可以参考官方文档链接: opentelemetry.io/docs/langua…

如果我们不想将数据通过 collector 而是直接上报到 Prometheus 中,使用 OpenTelemetry 框架也是可以实现的。

我们只需要配置下环境变量:

export OTEL_METRICS_EXPORTER=prometheus

这样我们就可以访问 http://127.0.0.1:9464/metrics 获取到当前应用暴露出来的指标,此时就可以在 Prometheus 里配置好采集 job 来获取数据。

scrape_configs:
  - job_name: "k8s-combat"
    # metrics_path defaults to '/metrics'
    # scheme defaults to 'http'.
    static_configs:
      - targets: ["k8s-combat:9464"]   

这就是典型的 Pull 模型,而 OpenTelemetry 推荐使用的是 Push 模型,数据由 OpenTelemetry 进行采集然后推送到 Prometheus。

这两种模式各有好处:

Pull模型Push 模型
优点可以在一个集中的配置里管理所有的抓取端点,也可以为每一个应用单独配置抓取频次等数据。在 OpenTelemetry 的 collector中可以集中对指标做预处理之后再将过滤后的数据写入 Prometheus,更加的灵活。
缺点1. 预处理指标比较麻烦,所有的数据是到了 Prometheus 后再经过relabel处理后再写入存储。
2. 需要配置服务发现
1. 额外需要维护一个类似于 collector 这样的指标网关的组件

比如我们是用和 Prometheus 兼容的 VictoriaMetrics 采集了 istio 的相关指标,但里面的指标太多了,我们需要删除掉一部分。

就需要在采集任务里编写规则:

apiVersion: operator.victoriametrics.com/v1beta1  
kind: VMPodScrape  
metadata:  
  name: isito-pod-scrape  
spec:  
  podMetricsEndpoints:  
    - scheme: http  
      scrape_interval: "30s"  
      scrapeTimeout: "30s"  
      path: /stats/prometheus  
      metricRelabelConfigs:  
        - regex: ^envoy_.*|^url\_\_\_\_.*|istio_request_bytes_sum|istio_request_bytes_count|istio_response_bytes_sum|istio_request_bytes_sum|istio_request_duration_milliseconds_sum|istio_response_bytes_count|istio_request_duration_milliseconds_count|^ostrich_apigateway.*|istio_request_messages_total|istio_response_messages_total  
          action: drop_metrics  
  namespaceSelector:  
    any: true

换成在 collector 中处理后,这些逻辑都可以全部移动到 collector 中集中处理。

总结

metrics 的使用相对于 trace 更简单一些,不需要理解复杂的 context、span 等概念,只需要搞清楚有哪几种 metrics 类型,分别应用在哪些不同的场景即可。

参考链接: