OpenTelemetry 实战:从零实现分布式链路追踪

2,604 阅读7分钟

本文为稀土掘金技术社区首发签约文章,30天内禁止转载,30天后未获授权禁止转载,侵权必究!

背景

之前写过一篇 从 Dapper 到 OpenTelemetry:分布式追踪的演进之旅的文章,主要是从概念上讲解了 Trace 在 OpenTelemetry 的中的场景和使用。

也写过一篇 实操 OpenTelemetry:通过 Demo 掌握微服务监控的艺术:如何从一个 demo 开始集成 OpenTelemetry。

但还是有不少小伙伴反馈说无法快速上手(可能也是这个 demo 的项目比较多),于是我准备从 0 开始从真实的代码一步步带大家集成 OpenTelemetry,因为 OpenTelemetry 本身是跨多种语言的,所以也会以两种语言为(Java、Golang)主进行讲解。

使用这两种语言主要是因为 Java 几乎全是自动埋点,而 Golang 因为语言特性,大部分都得硬编码埋点;覆盖到这两种场景后其他语言也是类似的,顶多只是 API 名称有些许区别。

在这个过程中也会穿插一些 OpenTelemetry 的原理,希望整个过程下来大家可以在项目中实际运用起来,同时也能知其所以然。

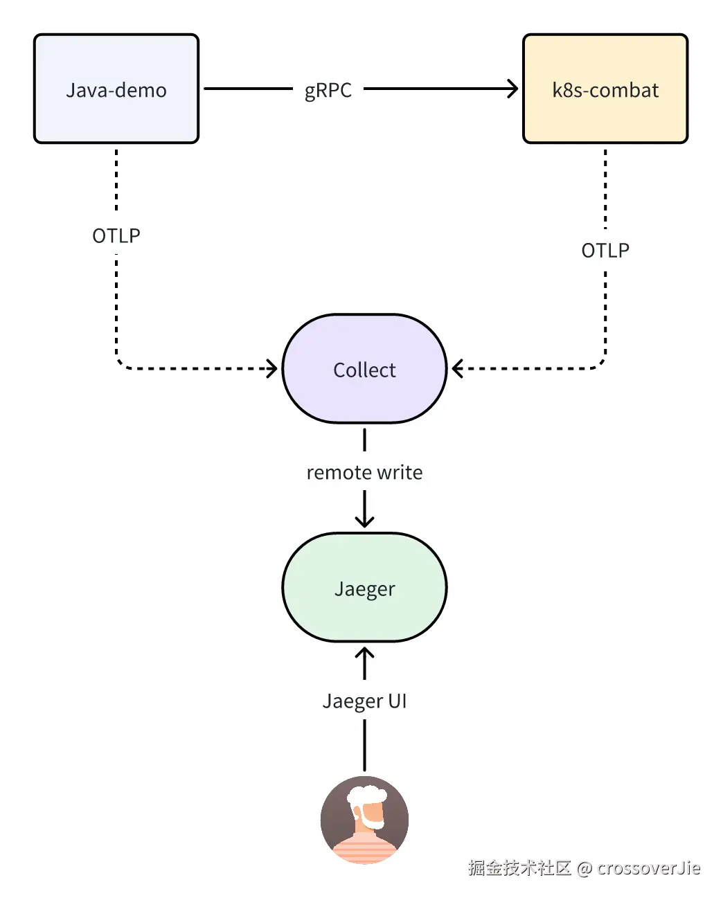
项目结构

在这个过程中会涉及到以下项目:

名称作用语言版本
java-demo发送 gRPC 请求的客户端Javaopentelemetry-agent: 2.4.0/SpringBoot: 2.7.14
k8s-combat提供 gRPC 服务的服务端Golanggo.opentelemetry.io/otel: 1.28/ Go: 1.22
Jaegertrace 存储的服务端以及 TraceUI 展示Golangjaegertracing/all-in-one:1.56
opentelemetry-collector-contribOpenTelemetry 的 collector 服务端,用于收集 trace/metrics/logs 然后写入到远端存储Golangotel/opentelemetry-collector-contrib:0.98.0

image.png

在开始之前我们先看看实际的效果,我们需要先把 collector 和 Jaeger 部署好:

docker run --rm -d --name jaeger \
  -e COLLECTOR_ZIPKIN_HOST_PORT=:9411 \
  -p 6831:6831/udp \
  -p 6832:6832/udp \
  -p 5778:5778 \
  -p 16686:16686 \
  -p 4317:4317 \
  -p 4318:4318 \
  -p 14250:14250 \
  -p 14268:14268 \
  -p 14269:14269 \
  -p 9411:9411 \
  jaegertracing/all-in-one:1.56


docker run --rm -d -v $(pwd)/coll-config.yaml:/etc/otelcol-contrib/config.yaml --name coll \
-p 5318:4318 \
-p 5317:4317 \
otel/opentelemetry-collector-contrib:0.98.0

这里有一个 coll-config 的配置文件如下:

receivers:
  otlp:
    protocols:
      grpc:
      http:
exporters:
  debug:
  otlp:
    endpoint: "127.0.0.1:4317"
    tls:
      insecure: true
processors:
  batch:
service:
  pipelines:
    traces:
      receivers: [otlp]
      processors: [batch]
      exporters: [otlp, debug]

重点是这里的 endpoint: "127.0.0.1:4317" 我们需要配置位 Jaeger 的 IP 和端口。

更多关于这里的配置会在后续单独的 collector 章节中讲解。

这两个服务都启动成功后再启动我们的 Java 客户端和 Go 服务端:

java -javaagent:opentelemetry-javaagent-2.4.0-SNAPSHOT.jar \
-Dotel.traces.exporter=otlp \
-Dotel.metrics.exporter=otlp \
-Dotel.logs.exporter=none \
-Dotel.service.name=demo \
-Dotel.exporter.otlp.protocol=grpc \
-Dotel.propagators=tracecontext,baggage \
-Dotel.exporter.otlp.endpoint=http://127.0.0.1:5317 \
      -jar target/demo-0.0.1-SNAPSHOT.jar

# Golang
export OTEL_EXPORTER_OTLP_ENDPOINT=http://127.0.0.1:5317
export OTEL_RESOURCE_ATTRIBUTES=service.name=k8s-combat
./k8s-combat

可以看到不管是 Java 还是 Golang 应用都是需要配置 OTEL_EXPORTER_OTLP_ENDPOINT 参数,也就是 opentelemetry-collector-contrib 的地址。

其余的一些配置在后面会讲到。

curl http://127.0.0.1:9191/request\?name\=1232

然后我们触发一下 Java 客户端的入口,就可以在 JaegerUI 中查询到刚才的链路了。 http://localhost:16686/search

image.png image.png 这样整个 trace 链路就串起来了。

Java 应用

下面来看看具体的应用代码里是如何编写的。

Java 是基于 springboot 编写的,具体 springboot 的使用就不再赘述了。

因为我们应用是使用 gRPC 通信的,所以需要提供一个 helloworld.proto 的 pb 文件:

syntax = "proto3";  
  
option go_package = "google.golang.org/grpc/examples/helloworld/helloworld";  
option java_multiple_files = true;  
option java_package = "io.grpc.examples.helloworld";  
option java_outer_classname = "HelloWorldProto";  
  
package helloworld;  
  
// The greeting service definition.  
service Greeter {  
  // Sends a greeting  
  rpc SayHello (HelloRequest) returns (HelloReply) {}  
}  
  
// The request message containing the user's name.  
message HelloRequest {  
  string name = 1;  
}  
  
// The response message containing the greetings  
message HelloReply {  
  string message = 1;  
}

这个文件也没啥好说的,就定义了一个简单的 SayHello 接口。

<dependency>  
  <groupId>net.devh</groupId>  
  <artifactId>grpc-spring-boot-starter</artifactId>  
  <version>3.1.0.RELEASE</version>  
</dependency>  
  
<dependency>  
  <groupId>io.grpc</groupId>  
  <artifactId>grpc-stub</artifactId>  
  <version>${grpc.version}</version>  
</dependency>  
<dependency>  
  <groupId>io.grpc</groupId>  
  <artifactId>grpc-protobuf</artifactId>  
  <version>${grpc.version}</version>  
</dependency>

在 Java 中使用了 grpc-spring-boot-starter 这个库来处理 gRPC 的客户端和服务端请求。

grpc:  
  server:  
    port: 9192  
  client:  
    greeter:  
      address: 'static://127.0.0.1:50051'  
      enableKeepAlive: true  
      keepAliveWithoutCalls: true  
      negotiationType: plaintext

然后我们定义了一个接口用于接收请求触发 gRPC 的调用:

    @RequestMapping("/request")  
    public String request(@RequestParam String name) {  
       log.info("request: {}", request);    
       HelloReply abc = greeterStub.sayHello(io.grpc.examples.helloworld.HelloRequest.newBuilder().setName(request.getName()).build());   
       return abc.getMessage();  
    }

Java 应用的实现非常简单,和我们日常日常开发没有任何区别;唯一的区别就是在启动时需要加入一个 javaagent以及一些启动参数。

java -javaagent:opentelemetry-javaagent-2.4.0-SNAPSHOT.jar \
-Dotel.traces.exporter=otlp \
-Dotel.metrics.exporter=otlp \
-Dotel.logs.exporter=none \
-Dotel.service.name=demo \
-Dotel.exporter.otlp.protocol=grpc \
-Dotel.propagators=tracecontext,baggage \
-Dotel.exporter.otlp.endpoint=http://127.0.0.1:5317 \
      -jar target/demo-0.0.1-SNAPSHOT.jar

下面来仔细看看这些参数

名称作用
javaagent:opentelemetry-javaagent-2.4.0-SNAPSHOT.jar这个没啥好说的,指定一个 javaagent
otel.traces.exporter指定 trace 以什么格式传输(默认是这里的 otlp);当然还有其他的值:logging/jaeger/zipkin 等,我们这里使用 otlp 会将数据传输到 collector 中。
otel.metrics.exporter同上,只是指定的是 metrics 的传输方式,我们在之后讲解指标的时候会用到。
otel.service.name定义在 trace 中的应用名称,springboot 会默认使用 spring.application.name 这个变量。
otel.exporter.otlp.protocol指定传输协议;除了 grpc 之外还有 http/protobuf,当然我们也可以根据 trace 和 metrics 分开指定:otel.exporter.otlp.traces.protocol/otel.exporter.otlp.metrics.protocol
otel.propagators指定我们跨服务传播上下文的时候使用哪种格式,默认是 W3C Trace Context,baggage,当然也有其他的- "b3"B3 Single,- "xray"AWS X-Ray"jaeger"Jaeger
otel.exporter.otlp.endpoint指定 collector 的 endpoint
更多细节的参数大家可以在这里找到:
opentelemetry.io/docs/langua…

Golang 应用

接着我们来看看 Go 是如何集成 OpenTelemetry 的。

在创建好项目之后我们需要添加 OpenTelemetry 所提供的包:

go get "go.opentelemetry.io/otel" \
  "go.opentelemetry.io/otel/exporters/otlp/otlpmetric/otlpmetricgrpc" \
  "go.opentelemetry.io/otel/exporters/otlp/otlptrace/otlptracegrpc" \
  "go.opentelemetry.io/otel/propagation" \
  "go.opentelemetry.io/otel/sdk/metric" \
  "go.opentelemetry.io/otel/sdk/resource" \
  "go.opentelemetry.io/otel/sdk/trace" \       "go.opentelemetry.io/contrib/instrumentation/google.golang.org/grpc/otelgrpc"\

然后我们需要创建一个初始化 tracer 的函数:

func initTracerProvider() *sdktrace.TracerProvider {
	ctx := context.Background()

	exporter, err := otlptracegrpc.New(ctx)
	if err != nil {
		log.Printf("new otlp trace grpc exporter failed: %v", err)
	}
	tp := sdktrace.NewTracerProvider(
		sdktrace.WithBatcher(exporter),
		sdktrace.WithResource(initResource()),
	)
	otel.SetTracerProvider(tp)
	otel.SetTextMapPropagator(propagation.NewCompositeTextMapPropagator(propagation.TraceContext{}, propagation.Baggage{}))
	return tp
}

因为我们使用的是 grpc 协议上报 otlp 数据,所以这里使用的是 exporter, err := otlptracegrpc.New(ctx) 创建了一个 exporter

otel.SetTextMapPropagator() 这个函数里配置数据和刚才 Java 里配置的 -Dotel.propagators=tracecontext,baggage 是一样的效果。

与此同时我们还需要提供一个 initResource() 的函数:

func initResource() *sdkresource.Resource {
	initResourcesOnce.Do(func() {
		extraResources, _ := sdkresource.New(
			context.Background(),
			sdkresource.WithOS(),
			sdkresource.WithProcess(),
			sdkresource.WithContainer(),
			sdkresource.WithHost(),
		)
		resource, _ = sdkresource.Merge(
			sdkresource.Default(),
			extraResources,
		)
	})
	return resource
}

这个函数用来告诉 trace 需要暴露那些 resource,也就是我们在这里看到进程相关的属性: image.png 比如这里的 sdkresource.WithOS(), 就会显示 OS 的类型和描述。

func WithOS() Option {  
    return WithDetectors(  
       osTypeDetector{},  
       osDescriptionDetector{},  
    )}

sdkresource.WithProcess(), 显示的数据就更多了。

func WithProcess() Option {  
    return WithDetectors(  
       processPIDDetector{},  
       processExecutableNameDetector{},  
       processExecutablePathDetector{},  
       processCommandArgsDetector{},  
       processOwnerDetector{},  
       processRuntimeNameDetector{},  
       processRuntimeVersionDetector{},  
       processRuntimeDescriptionDetector{},  
    )}

以上这些代码在 Java 中都是由 agent 指定创建的。


// Init OpenTelemetry start  
tp := initTracerProvider()  
defer func() {  
    if err := tp.Shutdown(context.Background()); err != nil {  
       log.Printf("Error shutting down tracer provider: %v", err)  
    }}()  
   
err := runtime.Start(runtime.WithMinimumReadMemStatsInterval(time.Second))  
if err != nil {  
    log.Err(err)  
}
tracer = tp.Tracer("k8s-combat")
// Init OpenTelemetry end

之后我们需要在 main 函数一开始就初始化 traceProvider

对于 grpc 来说,OpenTelemetry 的 Go-SDK 提供了自动埋点,但我们也得手动配置一下:

s := grpc.NewServer(  
    grpc.StatsHandler(otelgrpc.NewServerHandler()),  
)  
pb.RegisterGreeterServer(s, &server{})

使用 grpc.StatsHandler(otelgrpc.NewServerHandler()),OTelserverHandle 加入进去,这个 handle 会自动创建 grpc 服务端的 span

对 trace/span 概念还有不了解的朋友可以查看这篇文章

var port = ":50051"  
lis, err := net.Listen("tcp", port)  
if err != nil {  
    log.Fatal().Msgf("failed to listen: %v", err)  
}  
s := grpc.NewServer(  
    grpc.StatsHandler(otelgrpc.NewServerHandler()),  
)  
pb.RegisterGreeterServer(s, &server{})  
if err := s.Serve(lis); err != nil {  
    log.Fatal().Msgf("failed to serve: %v", err)  
} else {  
    log.Printf("served on %s \n", port)  
}

接着我们只需要启动这个 grpc 服务即可,就算完成了 Go 服务的集成。

从这里可以看出 Java 相对于 Go 来说会简单许多,只需要配置一个 agent 就可以不该一行代码支持目前市面上流行的绝大多数框架。

自定义 span 的 attribute

我们在看链路信息的时候其实看的最多的是某个 span 里的 attribute 数据(有些地方又称为 tag) 如下图所示:

这里会展示当前 span 的各种信息,但如果我们想要额外加一些自己关心的数据应该如何添加呢?

message HelloRequest {  
  string name = 1;  
}

比如我们想知道这个 grpc 接口里的 name 参数,如上图所示那样展示在 span 中。

好在 OpenTelemetry 已经考虑到类似的需求:

span := trace.SpanFromContext(ctx)  
span.SetAttributes(attribute.String("request.name", in.Name))

我们使用 span := trace.SpanFromContext(ctx) 获取到当前的 span,然后调用 SetAttributes 就可以添加自定义的数据了。

对应的 Java 也有类似的函数。

除了新增 attribute 之外还可以新增 Event,Link 等数据,使用方式也是类似的。

// AddEvent adds an event with the provided name and options.  
AddEvent(name string, options ...EventOption)  
  
// AddLink adds a link.  
// Adding links at span creation using WithLinks is preferred to calling AddLink  
// later, for contexts that are available during span creation, because head  
// sampling decisions can only consider information present during span creation.  
AddLink(link Link)

自定义新增 span

同理我们可能不局限于为某个 span 新增 attribute,也有可能想要新增一个新的 span 来记录关键的调用信息。

默认情况下只有 OpenTelemetry 实现过的组件的核心函数才会有 span,自己代码里的函数调用是不会创建span 的。

func (s *server) span(ctx context.Context) {  
    ctx, span := tracer.Start(ctx, "hello-span")  
    defer span.End()  
    // do some work  
    log.Printf("create span")  
}

在 Go 中只需要手动 Start 一个 span 即可。

对应到 Java 稍微简单一些,只需要为函数添加一个注解即可。

@WithSpan("span")  
public void span(@SpanAttribute("request.name") String name) {  
    TimeUnit.SECONDS.sleep(1);  
    log.info("span:{}", name);  
}

只不过得单独引入一个依赖:

<dependency>  
  <groupId>io.opentelemetry</groupId>  
  <artifactId>opentelemetry-api</artifactId>  
</dependency>  
  
<dependency>  
  <groupId>io.opentelemetry.instrumentation</groupId>  
  <artifactId>opentelemetry-instrumentation-annotations</artifactId>  
  <version>2.3.0</version>  
</dependency>

最终我们在 Jaeger UI 上看到的效果如下:

总结

最后总结一下,OpenTelemetry 支持许多流行的语言,主要分为两类:是否支持自动埋点。

这里 Go 也可以零代码埋点,是使用了 eBPF,本文暂不做介绍。

对于支持自动埋点的语言就很简单,只需要配置下 agent 即可;而原生的 Go 语言不支持自动埋点就得手动使用 OpenTelemetry 提供的 SDK 处理一些关键步骤;总体来说也不算复杂。

下一期会重点讲解如何使用 Metrics。

感兴趣的朋友可以在这里查看 Go 相关的源码:

参考链接: