ChatGPT使用姿势

426 阅读5分钟

使用上的痛点

  • 用的不好:你经常会感觉到 ChatGPT 回答的好空,没有太多参考价值
  • 无处去用:有了 GPT 之后,发现自己好像并没有什么好问的,不知道可以用 GPT 来干嘛。

如何使用AI

核心心法:GPT 生成的答案质量,完全取决于你“问它”,以及“引导它”的方式,如果你能问得好,引导的好,那么它就会帮你生成让你惊喜的答案,反之则无价值,假大空。

而这里“问它的方式”指的就是:与AI沟通的语言,而“引导它的方式”,则就是调教AI的方法。

Prompt

目前人类对自然语言(人说的话)的处理技术尚有不足,这就使得 AI 生成内容的质量在很大程度上依赖于提示词(Prompts)。 您可以将“提示词”理解为能够让 AI 精准领会您意图的话语,或者说是与 AI 沟通的特定语言方式。 咱们来看看,对 AI 提出同样的需求,会写提示词和不会写提示词,得到的结果质量差别到底有多大。

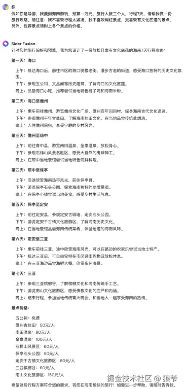
不会写提示词的人:“我想去海南玩,请你帮我做一份旅行攻略”

image.png

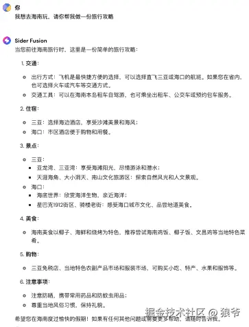
会写提示词的人:“假如你是导游,我要到海南游玩,预算一万元,旅行人数三个人,行程7天,请帮我做一份 旅行攻略。请注意:我不喜欢行程太紧凑,我不喜欢网红景点,更喜欢有文化底道的景点, 另外,性荐景点请附上各个景点的价格。”

image.png

用好 ChatGPT = 定义角色 + 背景信息 + 任务目标 + 输出要求

一个优质的提示词由以下四部分构成: 【定义角色】:引导 AI 进入具体场景,为其赋予行家身份。比如:“假设你是一位专业的营养师。” 【背景信息】:向 AI 说明您的困惑、问题,以及为其补充问题所需的背景。例如:“我最近在健身,想控制饮食。” 【任务目标】:告诉 AI 您的需求,期望它为您达成的目标。比如:“为我制定一份一周的营养食谱。” 【输出要求】:告知 AI 回答时需要注意的事项,或者期望的回复形式。例如:“请以表格形式呈现,并标注每种食物的热量。”

当你为提问添加了专家角色时,AI 返回的结果会更具体、更具可操作性,回答的语气也会更富有人情味。

调教方法

AI 会记住我们之前的会话内容,并在此基础上有针对性地回答后续的问题,从而实现类似于真人之间沟通的对话效果。 基于这一机制,我们可以通过不断地为其“喂数据”和“投指令”来训练 AI。持续引导 AI,以获取更具体、更深入、更有价值的回答或其他预期效果。

继续指令

或许是出于算力成本的考虑,包括 OpenAI 在内的众多 AI 厂商,都会尽量控制 AI 生成的篇幅,并通过概括文本内容来使其更简练。 以 ChatGPT 为例,它的单次最大输出通常不会超过 2048 个字符。一旦超过这个数值,AI 就会停止输出。 在厂商的篇幅限制和概括文本这两个条件的制约下,AI 一次性给出的内容可能会让我们觉得不够详尽或者深度不足。 此时,继续指令就能发挥作用,帮助我们突破这两个限制。例如:让超过 2048 字符的回答继续完成,或者让第一次回答不充分的地方进一步展开。 比如,还是以【旅行】为例,假如 AI 因为字符限制停止了回答,我们就可以使用继续指令让它把前面没说完的话说完。

image.png

奖惩指令

其实所谓“奖惩指令(有监督学习)”的作用和调教原理并不复杂,就像我们教育孩子一样。 调教思路很简单:首先,先向它提供之前的思维题,让它学习和分析出题的格式,然后生成答案模式。 对于 AI 生成的内容,如果符合要求,我们可以用肯定的词汇,比如:“非常好,请继续保持这种形式。” 而对于不符合要求的地方,我们可以用否定的词汇,比如:“不对,你错了,请重新,要求 XXX。”(通常情况下,GPT 会马上向您道歉并纠正错误)

少量样本

返回JSON格式

给你一句话,请你按步骤完成下面的工作
1、识别里面的城市和日期两个信息
2、根据城市和日期,生成JSON格式的字符串,下面的其中一个例子
input: 324日的深圳天气晴朗
output:{"city":"深圳", "date":"0324"}

有时不给格式,直接给样例,可能效果更好,比如这里的日期

image.png

数学题

现在不管是ChatGPT 3.5,还是国产文言一心,豆包等,都变聪明了,基本都能按步骤思考并给出答案。

如果碰到一些逻辑问题,ChatGPT没有回答好的,可以尝试加上这么一句“Let's think step by step”

融合 AI 创造实在价值

我们可以利用 AI 实现多种有意义的事情:

  • 与大师对话式学习:例如,您可以与虚拟的文学大师交流,探讨经典作品的创作思路。
  • 辅助阅读,提高理解效率:AI 能帮助总结文章要点,解释复杂概念。
  • 成为各大领域的入门教练、导师:比如在编程学习中,AI 可以指导基础知识和编程技巧。
  • 进行数据分析:通过输入数据,让 AI 提供分析和见解。