SciPy-1-12-中文文档-四十六-

73 阅读20分钟

SciPy 1.12 中文文档(四十六)

原文:docs.scipy.org/doc/scipy-1.12.0/index.html

scipy.special.psi

原文:docs.scipy.org/doc/scipy-1.12.0/reference/generated/scipy.special.psi.html#scipy.special.psi

scipy.special.psi(z, out=None) = <ufunc 'psi'>

Digamma 函数。

z处评估的伽玛函数的对数导数。

参数:

zarray_like

实数或复数参数。

out ndarray,可选

用于计算psi值的数组。

返回:

digamma标量或 ndarray

计算出的psi值。

注意

对于不接近负实轴的大值,使用渐近级数(5.11.2)来计算psi,参见[1]。对于不接近负实轴的小参数,使用递推关系(5.5.2),直到参数足够大以使用渐近级数。对于接近负实轴的值,首先使用反射公式(5.5.4)参见[1]。注意,psi在负实轴上有一系列零点,这些零点出现在非正整数极点之间。在这些零点周围,反射公式会由于抵消而导致实现精度下降。然而,第一个正零点和第一个负零点通过预先计算级数展开来单独处理,参见[2],因此函数应在原点周围保持完全准确。

参考文献

[1] (1,2,3)

NIST 数字数学函数库 dlmf.nist.gov/5

[2]

Fredrik Johansson 等人。“mpmath:用于任意精度浮点算术的 Python 库”(版本 0.19)mpmath.org/

示例

>>> from scipy.special import psi
>>> z = 3 + 4j
>>> psi(z)
(1.55035981733341+1.0105022091860445j) 

验证 psi(z) = psi(z + 1) - 1/z:

>>> psi(z + 1) - 1/z
(1.55035981733341+1.0105022091860445j) 

scipy.special.rgamma

原文:docs.scipy.org/doc/scipy-1.12.0/reference/generated/scipy.special.rgamma.html#scipy.special.rgamma

scipy.special.rgamma(z, out=None) = <ufunc 'rgamma'>

Gamma 函数的倒数。

定义为(1 / \Gamma(z)),其中(\Gamma)为 Gamma 函数。有关 Gamma 函数的更多信息,请参见gamma

参数:

zarray_like

实数或复数输入

outndarray,可选

可选的输出数组用于函数结果

返回:

标量或者 ndarray

函数结果

另请参见

gammagammalnloggamma

注意事项

Gamma 函数在非正整数处没有零点,且在非正整数处有简单的极点,因此rgamma是一个在非正整数处有零点的整函数。详见[dlmf]中的讨论以获取更多详情。

参考文献

[dlmf]

Nist, 数学函数数字化图书馆, dlmf.nist.gov/5.2#i

示例

>>> import scipy.special as sc 

它是 Gamma 函数的倒数。

>>> sc.rgamma([1, 2, 3, 4])
array([1\.        , 1\.        , 0.5       , 0.16666667])
>>> 1 / sc.gamma([1, 2, 3, 4])
array([1\.        , 1\.        , 0.5       , 0.16666667]) 

它在非正整数处为零。

>>> sc.rgamma([0, -1, -2, -3])
array([0., 0., 0., 0.]) 

它在正实轴上迅速地向零下溢。

>>> sc.rgamma([10, 100, 179])
array([2.75573192e-006, 1.07151029e-156, 0.00000000e+000]) 

scipy.special.polygamma

原文链接:docs.scipy.org/doc/scipy-1.12.0/reference/generated/scipy.special.polygamma.html#scipy.special.polygamma

scipy.special.polygamma(n, x)

Polygamma 函数。

定义为 (\psi^{(n)}(x)),其中 (\psi) 是digamma 函数。详细信息请参见[dlmf]

参数:

narray_like

digamma 函数的导数阶数;必须是整数

xarray_like

实数值输入

返回:

ndarray

函数结果

参见

digamma

参考

[dlmf]

NIST,数字数学函数库,dlmf.nist.gov/5.15

示例

>>> from scipy import special
>>> x = [2, 3, 25.5]
>>> special.polygamma(1, x)
array([ 0.64493407,  0.39493407,  0.03999467])
>>> special.polygamma(0, x) == special.psi(x)
array([ True,  True,  True], dtype=bool) 

scipy.special.multigammaln

原文链接:docs.scipy.org/doc/scipy-1.12.0/reference/generated/scipy.special.multigammaln.html#scipy.special.multigammaln

scipy.special.multigammaln(a, d)

返回多变量伽马函数的对数,有时也称为广义伽马函数。

参数:

andarray

为每个 a 的项计算多变量伽马函数。

dint

积分空间的维度。

返回:

resndarray

在给定点 a 处的对数多变量伽马函数的值。

注意事项

对于实数 a 的多变量伽马函数的形式定义是

[\Gamma_d(a) = \int_{A>0} e^{-tr(A)} |A|^{a - (d+1)/2} dA]

条件是 (a > (d-1)/2),且 (A > 0) 是所有正定矩阵集合的维度 d。注意 a 是标量:被积函数是多变量的,但参数不是(该函数在实数集的一个子集上定义)。

可以证明这等于更友好的方程式

[\Gamma_d(a) = \pi^{d(d-1)/4} \prod_{i=1}^{d} \Gamma(a - (i-1)/2).]

参考文献

R. J. Muirhead,《多元统计理论的各个方面》(Wiley Series in probability and mathematical statistics)。

示例

>>> import numpy as np
>>> from scipy.special import multigammaln, gammaln
>>> a = 23.5
>>> d = 10
>>> multigammaln(a, d)
454.1488605074416 

验证结果是否与上述方程的对数一致:

>>> d*(d-1)/4*np.log(np.pi) + gammaln(a - 0.5*np.arange(0, d)).sum()
454.1488605074416 

scipy.special.digamma

原文:docs.scipy.org/doc/scipy-1.12.0/reference/generated/scipy.special.digamma.html#scipy.special.digamma

scipy.special.digamma(z, out=None) = <ufunc 'psi'>

Digamma 函数。

伽玛函数的对数导数,在z处评估。

参数:

z数组型

实部或复数参数。

out ndarray,可选

用于计算psi值的数组。

返回:

digamma标量或 ndarray

计算出的psi值。

注意事项

对于大值,而非接近负实轴的情况,使用渐近级数(5.11.2)计算psi,见[1]。对于小参数,而非接近负实轴的情况,使用递归关系(5.5.2),直至参数足够大可使用渐近级数。对于接近负实轴的值,首先使用反射公式(5.5.4),见[1]。请注意,psi在负实轴上具有一族零点,这些零点位于非正整数的极点之间。在这些零点周围,反射公式会遭遇抵消问题,导致实现失去精度。然而,正零点和第一个负零点通过预计算使用[2]的级数展开来单独处理,因此该函数应在原点周围保持完全精度。

参考文献

[1] (1,2,3)

NIST 数学函数数字图书馆 dlmf.nist.gov/5

[2]

Fredrik Johansson 及其它。“mpmath: 一种用于任意精度浮点运算的 Python 库”(版本 0.19) mpmath.org/

例子

>>> from scipy.special import psi
>>> z = 3 + 4j
>>> psi(z)
(1.55035981733341+1.0105022091860445j) 

验证 psi(z) = psi(z + 1) - 1/z:

>>> psi(z + 1) - 1/z
(1.55035981733341+1.0105022091860445j) 

scipy.special.poch

原文:docs.scipy.org/doc/scipy-1.12.0/reference/generated/scipy.special.poch.html#scipy.special.poch

scipy.special.poch(z, m, out=None) = <ufunc 'poch'>

Pochhammer 符号。

Pochhammer 符号(上升阶乘)定义如下:

[(z)_m = \frac{\Gamma(z + m)}{\Gamma(z)}]

对于正整数 m,它读取

[(z)_m = z (z + 1) ... (z + m - 1)]

更多详细信息请参见[dlmf]

参数:

z, marray_like

实数参数。

outndarray, 可选

函数结果的可选输出数组

返回:

标量或者 ndarray

函数的值。

参考资料

[dlmf]

Nist, 数学函数数字图书馆 dlmf.nist.gov/5.2#iii

示例

>>> import scipy.special as sc 

当 m 为 0 时为 1。

>>> sc.poch([1, 2, 3, 4], 0)
array([1., 1., 1., 1.]) 

当 z 等于 1 时,它缩减为阶乘函数。

>>> sc.poch(1, 5)
120.0
>>> 1 * 2 * 3 * 4 * 5
120 

可用 gamma 函数表示。

>>> z, m = 3.7, 2.1
>>> sc.poch(z, m)
20.529581933776953
>>> sc.gamma(z + m) / sc.gamma(z)
20.52958193377696 

scipy.special.erf

原文:docs.scipy.org/doc/scipy-1.12.0/reference/generated/scipy.special.erf.html#scipy.special.erf

scipy.special.erf(z, out=None) = <ufunc 'erf'>

返回复数参数的误差函数。

定义为2/sqrt(pi)*integral(exp(-t**2), t=0..z)

参数:

xndarray

输入数组。

outndarray, optional

函数值的可选输出数组

返回:

res标量或 ndarray

在给定点x处的误差函数值。

另见

erfc, erfinv, erfcinv, wofz, erfcx, erfi

注释

单位正态分布的累积由Phi(z) = 1/2[1 + erf(z/sqrt(2))]给出。

参考

[1]

en.wikipedia.org/wiki/Error_function

[2]

Milton Abramowitz 和 Irene A. Stegun,编辑。数学函数手册,包含公式、图表和数学表。纽约:Dover,1972 年。 www.math.sfu.ca/~cbm/aands/page_297.htm

[3]

Steven G. Johnson,Faddeeva W 函数实现。 ab-initio.mit.edu/Faddeeva

示例

>>> import numpy as np
>>> from scipy import special
>>> import matplotlib.pyplot as plt
>>> x = np.linspace(-3, 3)
>>> plt.plot(x, special.erf(x))
>>> plt.xlabel('$x$')
>>> plt.ylabel('$erf(x)$')
>>> plt.show() 

../../_images/scipy-special-erf-1.png

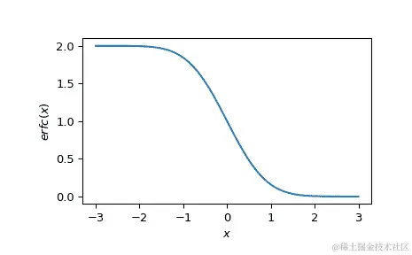
scipy.special.erfc

原文链接:docs.scipy.org/doc/scipy-1.12.0/reference/generated/scipy.special.erfc.html#scipy.special.erfc

scipy.special.erfc(x, out=None) = <ufunc 'erfc'>

补充误差函数,1 - erf(x)

参数:

x array_like

实数或复数参数

out ndarray,可选

用于函数结果的可选输出数组

返回:

标量或 ndarray

补充误差函数的值

另请参阅

erf, erfi, erfcx, dawsn, wofz

参考文献

[1]

Steven G. Johnson,Faddeeva W 函数实现。ab-initio.mit.edu/Faddeeva

示例

>>> import numpy as np
>>> from scipy import special
>>> import matplotlib.pyplot as plt
>>> x = np.linspace(-3, 3)
>>> plt.plot(x, special.erfc(x))
>>> plt.xlabel('$x$')
>>> plt.ylabel('$erfc(x)$')
>>> plt.show() 

../../_images/scipy-special-erfc-1.png

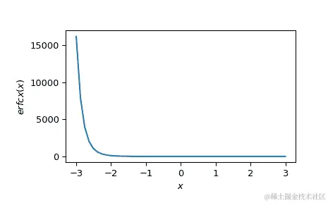
scipy.special.erfcx

原文链接:docs.scipy.org/doc/scipy-1.12.0/reference/generated/scipy.special.erfcx.html#scipy.special.erfcx

scipy.special.erfcx(x, out=None) = <ufunc 'erfcx'>

缩放的余补误差函数,exp(x**2) * erfc(x)

参数:

xarray_like

实数或复数值的参数

outndarray,可选

函数结果的可选输出数组

返回:

标量或者 ndarray

缩放的余补误差函数的值

参见

erferfcerfidawsnwofz

注释

版本 0.12.0 中的新功能。

参考文献

[1]

Steven G. Johnson,Faddeeva W 函数实现。ab-initio.mit.edu/Faddeeva

示例

>>> import numpy as np
>>> from scipy import special
>>> import matplotlib.pyplot as plt
>>> x = np.linspace(-3, 3)
>>> plt.plot(x, special.erfcx(x))
>>> plt.xlabel('$x$')
>>> plt.ylabel('$erfcx(x)$')
>>> plt.show() 

../../_images/scipy-special-erfcx-1.png

scipy.special.erfi

原文链接:docs.scipy.org/doc/scipy-1.12.0/reference/generated/scipy.special.erfi.html#scipy.special.erfi

scipy.special.erfi(z, out=None) = <ufunc 'erfi'>

虚误差函数,-i erf(i z)

参数:

zarray_like

实数或复数值参数

outndarray,可选

函数结果的可选输出数组

返回:

标量或者 ndarray

虚误差函数的值

另请参见

erf, erfc, erfcx, dawsn, wofz

注意

新版本 0.12.0 中的内容。

参考文献

[1]

Steven G. Johnson,Faddeeva W 函数实现。ab-initio.mit.edu/Faddeeva

示例

>>> import numpy as np
>>> from scipy import special
>>> import matplotlib.pyplot as plt
>>> x = np.linspace(-3, 3)
>>> plt.plot(x, special.erfi(x))
>>> plt.xlabel('$x$')
>>> plt.ylabel('$erfi(x)$')
>>> plt.show() 

../../_images/scipy-special-erfi-1.png

scipy.special.erfinv

原文链接:docs.scipy.org/doc/scipy-1.12.0/reference/generated/scipy.special.erfinv.html#scipy.special.erfinv

scipy.special.erfinv(y, out=None) = <ufunc 'erfinv'>

误差函数的逆函数。

计算误差函数的逆函数。

在复数域中,没有唯一的复数 w 满足 erf(w)=z。这表明真正的逆函数将是多值的。当域限制为实数,-1 < x < 1 时,有一个唯一的实数满足 erf(erfinv(x)) = x。

参数:

y ndarray

评估位置的参数。域:[-1, 1]

out ndarray, 可选

函数值的可选输出数组

返回:

erfinv 标量或 ndarray

y 的 erf 的逆函数,逐元素

参见

erf

复数参数的误差函数

erfc

互补误差函数,1 - erf(x)

erfcinv

互补误差函数的逆函数

示例

>>> import numpy as np
>>> import matplotlib.pyplot as plt
>>> from scipy.special import erfinv, erf 
>>> erfinv(0.5)
0.4769362762044699 
>>> y = np.linspace(-1.0, 1.0, num=9)
>>> x = erfinv(y)
>>> x
array([       -inf, -0.81341985, -0.47693628, -0.22531206,  0\.        ,
 0.22531206,  0.47693628,  0.81341985,         inf]) 

验证 erf(erfinv(y)) 等于 y

>>> erf(x)
array([-1\.  , -0.75, -0.5 , -0.25,  0\.  ,  0.25,  0.5 ,  0.75,  1\.  ]) 

绘制函数:

>>> y = np.linspace(-1, 1, 200)
>>> fig, ax = plt.subplots()
>>> ax.plot(y, erfinv(y))
>>> ax.grid(True)
>>> ax.set_xlabel('y')
>>> ax.set_title('erfinv(y)')
>>> plt.show() 

../../_images/scipy-special-erfinv-1.png

scipy.special.erfcinv

原文链接:docs.scipy.org/doc/scipy-1.12.0/reference/generated/scipy.special.erfcinv.html#scipy.special.erfcinv

scipy.special.erfcinv(y, out=None) = <ufunc 'erfcinv'>

补充误差函数的逆函数。

计算补充误差函数的逆函数。

在复数域中,不存在唯一复数 w 满足 erfc(w)=z。这表明真正的逆函数将是多值的。当定义域限制在实数,0 < x < 2 时,存在唯一的实数满足 erfc(erfcinv(x)) = erfcinv(erfc(x))。

它与误差函数的逆相关,通过 erfcinv(1-x) = erfinv(x)

参数:

y ndarray

评估的参数。定义域:[0, 2]

out ndarray,可选

函数值的可选输出数组

返回:

erfcinv 标量或者 ndarray

y 的 erfc 的逆函数,逐元素

参见

erf

复数参数的误差函数

erfc

补充误差函数,1 - erf(x)

erfinv

误差函数的逆函数

示例

>>> import numpy as np
>>> import matplotlib.pyplot as plt
>>> from scipy.special import erfcinv 
>>> erfcinv(0.5)
0.4769362762044699 
>>> y = np.linspace(0.0, 2.0, num=11)
>>> erfcinv(y)
array([        inf,  0.9061938 ,  0.59511608,  0.37080716,  0.17914345,
 -0\.        , -0.17914345, -0.37080716, -0.59511608, -0.9061938 ,
 -inf]) 

绘制函数:

>>> y = np.linspace(0, 2, 200)
>>> fig, ax = plt.subplots()
>>> ax.plot(y, erfcinv(y))
>>> ax.grid(True)
>>> ax.set_xlabel('y')
>>> ax.set_title('erfcinv(y)')
>>> plt.show() 

../../_images/scipy-special-erfcinv-1.png

scipy.special.wofz

原文:docs.scipy.org/doc/scipy-1.12.0/reference/generated/scipy.special.wofz.html#scipy.special.wofz

scipy.special.wofz(z, out=None) = <ufunc 'wofz'>

Faddeeva 函数

返回复数参数的 Faddeeva 函数的值:

exp(-z**2) * erfc(-i*z) 

参数:

z 数组形式

复数参数

out ndarray,可选

可选的输出数组,用于函数结果

返回:

标量或 ndarray

Faddeeva 函数的值

另请参阅

dawsnerferfcerfcxerfi

参考文献

[1]

Steven G. Johnson,Faddeeva W 函数实现。ab-initio.mit.edu/Faddeeva

示例

>>> import numpy as np
>>> from scipy import special
>>> import matplotlib.pyplot as plt 
>>> x = np.linspace(-3, 3)
>>> z = special.wofz(x) 
>>> plt.plot(x, z.real, label='wofz(x).real')
>>> plt.plot(x, z.imag, label='wofz(x).imag')
>>> plt.xlabel('$x$')
>>> plt.legend(framealpha=1, shadow=True)
>>> plt.grid(alpha=0.25)
>>> plt.show() 

../../_images/scipy-special-wofz-1.png

scipy.special.dawsn

原文链接:docs.scipy.org/doc/scipy-1.12.0/reference/generated/scipy.special.dawsn.html#scipy.special.dawsn

scipy.special.dawsn(x, out=None) = <ufunc 'dawsn'>

Dawson 积分。

计算:

exp(-x**2) * integral(exp(t**2), t=0..x). 

参数:

xarray_like

函数参数。

输出ndarray,可选

函数值的可选输出数组

返回:

y标量或 ndarray

积分值。

参见

wofzerferfcerfcxerfi

参考文献

[1]

Steven G. Johnson,Faddeeva W 函数实现。ab-initio.mit.edu/Faddeeva

示例

>>> import numpy as np
>>> from scipy import special
>>> import matplotlib.pyplot as plt
>>> x = np.linspace(-15, 15, num=1000)
>>> plt.plot(x, special.dawsn(x))
>>> plt.xlabel('$x$')
>>> plt.ylabel('$dawsn(x)$')
>>> plt.show() 

../../_images/scipy-special-dawsn-1.png

scipy.special.fresnel

原文:docs.scipy.org/doc/scipy-1.12.0/reference/generated/scipy.special.fresnel.html#scipy.special.fresnel

scipy.special.fresnel(z, out=None) = <ufunc 'fresnel'>

Fresnel 积分

Fresnel 积分被定义为

[\begin{split}S(z) &= \int_0^z \sin(\pi t² /2) dt \ C(z) &= \int_0^z \cos(\pi t² /2) dt.\end{split}]

详细信息请参见[dlmf]

参数:

z类似数组

实数或复数值的参数

out2 个 ndarray 数组,可选

函数结果的可选输出数组

返回值:

S, C2 个标量或 ndarray 数组

Fresnel 积分的值

参见

fresnel_zeros

Fresnel 积分的零点

参考文献

[dlmf]

美国国家标准与技术研究院数字数学函数库dlmf.nist.gov/7.2#iii

示例

>>> import numpy as np
>>> import scipy.special as sc 

当 z 沿着实轴趋向无穷时,S 和 C 收敛于 0.5。

>>> S, C = sc.fresnel([0.1, 1, 10, 100, np.inf])
>>> S
array([0.00052359, 0.43825915, 0.46816998, 0.4968169 , 0.5       ])
>>> C
array([0.09999753, 0.7798934 , 0.49989869, 0.4999999 , 0.5       ]) 

它们与误差函数erf相关。

>>> z = np.array([1, 2, 3, 4])
>>> zeta = 0.5 * np.sqrt(np.pi) * (1 - 1j) * z
>>> S, C = sc.fresnel(z)
>>> C + 1j*S
array([0.7798934 +0.43825915j, 0.48825341+0.34341568j,
 0.60572079+0.496313j  , 0.49842603+0.42051575j])
>>> 0.5 * (1 + 1j) * sc.erf(zeta)
array([0.7798934 +0.43825915j, 0.48825341+0.34341568j,
 0.60572079+0.496313j  , 0.49842603+0.42051575j]) 

scipy.special.fresnel_zeros

原文链接:docs.scipy.org/doc/scipy-1.12.0/reference/generated/scipy.special.fresnel_zeros.html#scipy.special.fresnel_zeros

scipy.special.fresnel_zeros(nt)

计算正弦和余弦 Fresnel 积分 S(z) 和 C(z) 的 nt 个复数零点。

Parameters:

ntint

需要计算的零点数量

Returns:

zeros_sine: ndarray

正弦 Fresnel 积分的零点

zeros_cosinendarray

余弦 Fresnel 积分的零点

References

[1]

张善杰和金建明,“特殊函数的计算”,John Wiley and Sons,1996 年。people.sc.fsu.edu/~jburkardt/f77_src/special_functions/special_functions.html

scipy.special.modfresnelp

Original text:docs.scipy.org/doc/scipy-1.12.0/reference/generated/scipy.special.modfresnelp.html#scipy.special.modfresnelp

scipy.special.modfresnelp(x, out=None) = <ufunc 'modfresnelp'>

修改的 Fresnel 正积分

参数:

x类似数组

函数参数

outndarray 元组,可选

可选的输出数组,用于函数结果

返回:

fp标量或数组

积分 F_+(x): integral(exp(1j*t*t), t=x..inf)

kp标量或数组

积分 K_+(x): 1/sqrt(pi)*exp(-1j*(x*x+pi/4))*fp

另见

modfresnelm

scipy.special.modfresnelm

原文链接:docs.scipy.org/doc/scipy-1.12.0/reference/generated/scipy.special.modfresnelm.html#scipy.special.modfresnelm

scipy.special.modfresnelm(x, out=None) = <ufunc 'modfresnelm'>

修改的 Fresnel 负积分

参数:

x类似数组

函数参数

outndarray 的元组,可选

函数结果的可选输出数组

返回:

fm标量或者 ndarray

积分 F_-(x): integral(exp(-1j*t*t), t=x..inf)

km标量或者 ndarray

积分 K_-(x): 1/sqrt(pi)*exp(1j*(x*x+pi/4))*fp

参见

modfresnelp

scipy.special.voigt_profile

原文链接:docs.scipy.org/doc/scipy-1.12.0/reference/generated/scipy.special.voigt_profile.html#scipy.special.voigt_profile

scipy.special.voigt_profile(x, sigma, gamma, out=None) = <ufunc 'voigt_profile'>

Voigt 分布。

Voigt 分布是一个由标准差为 sigma 的一维正态分布和半高宽为 gamma 的一维柯西分布卷积而成的分布。

如果 sigma = 0,则返回柯西分布的概率密度函数。相反,如果 gamma = 0,则返回正态分布的概率密度函数。如果 sigma = gamma = 0,对于 x = 0 返回值为 Inf,对于其他所有 x 返回值为 0

参数:

xarray_like

实数参数

sigmaarray_like

正态分布部分的标准差

gammaarray_like

柯西分布部分的半高宽

outndarray, 可选参数

可选输出数组以存储函数值

返回:

标量或 ndarray

给定参数的 Voigt 分布

参见

wofz

Faddeeva 函数

注意事项

可以用 Faddeeva 函数来表达

[V(x; \sigma, \gamma) = \frac{Re[w(z)]}{\sigma\sqrt{2\pi}},][z = \frac{x + i\gamma}{\sqrt{2}\sigma}]

其中 (w(z)) 是 Faddeeva 函数。

参考资料

[1]

[zh.wikipedia.org/wiki/Voigt 分布](zh.wikipedia.org/wiki/Voigt 分布)

示例

计算 sigma=1gamma=1 时在点 2 的函数值。

>>> from scipy.special import voigt_profile
>>> import numpy as np
>>> import matplotlib.pyplot as plt
>>> voigt_profile(2, 1., 1.)
0.09071519942627544 

通过提供 NumPy 数组 x 来计算几个点的函数值。

>>> values = np.array([-2., 0., 5])
>>> voigt_profile(values, 1., 1.)
array([0.0907152 , 0.20870928, 0.01388492]) 

为不同的参数集绘制函数图像。

>>> fig, ax = plt.subplots(figsize=(8, 8))
>>> x = np.linspace(-10, 10, 500)
>>> parameters_list = [(1.5, 0., "solid"), (1.3, 0.5, "dashed"),
...                    (0., 1.8, "dotted"), (1., 1., "dashdot")]
>>> for params in parameters_list:
...     sigma, gamma, linestyle = params
...     voigt = voigt_profile(x, sigma, gamma)
...     ax.plot(x, voigt, label=rf"$\sigma={sigma},\, \gamma={gamma}$",
...             ls=linestyle)
>>> ax.legend()
>>> plt.show() 

../../_images/scipy-special-voigt_profile-1_00_00.png

可视化验证 Voigt 分布确实是正态分布和柯西分布的卷积。

>>> from scipy.signal import convolve
>>> x, dx = np.linspace(-10, 10, 500, retstep=True)
>>> def gaussian(x, sigma):
...     return np.exp(-0.5 * x**2/sigma**2)/(sigma * np.sqrt(2*np.pi))
>>> def cauchy(x, gamma):
...     return gamma/(np.pi * (np.square(x)+gamma**2))
>>> sigma = 2
>>> gamma = 1
>>> gauss_profile = gaussian(x, sigma)
>>> cauchy_profile = cauchy(x, gamma)
>>> convolved = dx * convolve(cauchy_profile, gauss_profile, mode="same")
>>> voigt = voigt_profile(x, sigma, gamma)
>>> fig, ax = plt.subplots(figsize=(8, 8))
>>> ax.plot(x, gauss_profile, label="Gauss: $G$", c='b')
>>> ax.plot(x, cauchy_profile, label="Cauchy: $C$", c='y', ls="dashed")
>>> xx = 0.5*(x[1:] + x[:-1])  # midpoints
>>> ax.plot(xx, convolved[1:], label="Convolution: $G * C$", ls='dashdot',
...         c='k')
>>> ax.plot(x, voigt, label="Voigt", ls='dotted', c='r')
>>> ax.legend()
>>> plt.show() 

../../_images/scipy-special-voigt_profile-1_01_00.png

scipy.special.erf_zeros

原文:docs.scipy.org/doc/scipy-1.12.0/reference/generated/scipy.special.erf_zeros.html#scipy.special.erf_zeros

scipy.special.erf_zeros(nt)

在第一象限按绝对值排序,计算第一个 nt 个零点。

可通过使用 erf(-z) = erf(z) 和 erf(conj(z)) = conj(erf(z)) 的对称性来获取其他象限的零点。

参数:

ntint

要计算的零点数量

返回:

erf 的零点位置 ndarray(复数)

计算 erf(z) 的零点的复数值

参考文献

[1]

Zhang, Shanjie 和 Jin, Jianming。“特殊函数的计算”,John Wiley and Sons,1996 年。people.sc.fsu.edu/~jburkardt/f77_src/special_functions/special_functions.html

示例

>>> from scipy import special
>>> special.erf_zeros(1)
array([1.45061616+1.880943j]) 

检查 erf 对于 erf_zeros 返回的值是否(接近)为零。

>>> special.erf(special.erf_zeros(1))
array([4.95159469e-14-1.16407394e-16j]) 

scipy.special.fresnelc_zeros

原文:docs.scipy.org/doc/scipy-1.12.0/reference/generated/scipy.special.fresnelc_zeros.html#scipy.special.fresnelc_zeros

scipy.special.fresnelc_zeros(nt)

计算余弦 Fresnel 积分 C(z) 的 nt 个复零点。

参数:

ntint

要计算的零点数量

返回:

fresnelc_zeros:ndarray

余弦 Fresnel 积分的零点

参考文献

[1]

张善杰和金建明。“特殊函数的计算”,John Wiley and Sons,1996。people.sc.fsu.edu/~jburkardt/f77_src/special_functions/special_functions.html

scipy.special.fresnels_zeros

原文:docs.scipy.org/doc/scipy-1.12.0/reference/generated/scipy.special.fresnels_zeros.html#scipy.special.fresnels_zeros

scipy.special.fresnels_zeros(nt)

计算正弦弗雷内尔积分 S(z) 的 nt 个复零点。

参数:

ntint

要计算的零点数

返回:

fresnels_zeros: ndarray

正弦弗雷内尔积分的零点

参考文献

[1]

张善杰和金建明。“特殊函数的计算”,约翰·威利和儿子,1996 年。people.sc.fsu.edu/~jburkardt/f77_src/special_functions/special_functions.html

scipy.special.lpmv

原文:docs.scipy.org/doc/scipy-1.12.0/reference/generated/scipy.special.lpmv.html#scipy.special.lpmv

scipy.special.lpmv(m, v, x, out=None) = <ufunc 'lpmv'>

整数阶及实数次数的关联勒让德函数。

定义为

[P_v^m = (-1)^m (1 - x²)^{m/2} \frac{d^m}{dx^m} P_v(x)]

其中

[P_v = \sum_{k = 0}^\infty \frac{(-v)_k (v + 1)_k}{(k!)²} \left(\frac{1 - x}{2}\right)^k]

是第一类勒讪德函数。这里((\cdot)_k)是 Pochhammer 符号;参见poch

参数:

marray_like

阶数(整数或浮点)。如果传入浮点数而不是整数,则函数返回 NaN。

varray_like

次数(浮点)。

xarray_like

参数(浮点)。必须满足|x| <= 1

outndarray,可选

作为函数结果的可选输出数组

返回:

pmv标量或数组

关联勒让德函数的值。

亦参见

lpmn

计算所有阶数0, ..., m和次数0, ..., n的关联勒让德函数。

clpmn

计算复参数的关联勒让德函数。

注意事项

请注意,此实现包含 Condon-Shortley 相位。

参考文献

[1]

张津,“特殊函数的计算”,约翰·威利和儿子出版公司,1996 年。

scipy.special.sph_harm

原文链接:docs.scipy.org/doc/scipy-1.12.0/reference/generated/scipy.special.sph_harm.html#scipy.special.sph_harm

scipy.special.sph_harm(m, n, theta, phi, out=None) = <ufunc 'sph_harm'>

计算球谐函数。

球谐函数定义如下:

[Y^m_n(\theta,\phi) = \sqrt{\frac{2n+1}{4\pi} \frac{(n-m)!}{(n+m)!}} e^{i m \theta} P^m_n(\cos(\phi))]

其中 (P_n^m) 是相关的 Legendre 函数;详见 lpmv

参数:

marray_like

谐波的阶数(整数);必须满足 |m| <= n

narray_like

谐波的度数(整数);必须满足 n >= 0。在球谐函数的描述中,通常用 l(小写 L)表示。

thetaarray_like

方位角(经度)坐标;必须在 [0, 2*pi] 范围内。

phiarray_like

极坐标(极角);必须在 [0, pi] 范围内。

outndarray, optional

函数值的可选输出数组

返回:

y_mn复数标量或 ndarray

谐波 (Y^m_n) 在 thetaphi 处的采样。

Notes

对于输入参数 thetaphi 的含义有不同的约定。在 SciPy 中,theta 是方位角,phi 是极角。通常会看到相反的约定,即 theta 是极角,phi 是方位角。

注意,SciPy 的球谐函数包括 Condon-Shortley 相位 [2],因为它是 lpmv 的一部分。

根据 SciPy 的惯例,前几个球谐函数是

[\begin{split}Y_0⁰(\theta, \phi) &= \frac{1}{2} \sqrt{\frac{1}{\pi}} \ Y_1^{-1}(\theta, \phi) &= \frac{1}{2} \sqrt{\frac{3}{2\pi}} e^{-i\theta} \sin(\phi) \ Y_1⁰(\theta, \phi) &= \frac{1}{2} \sqrt{\frac{3}{\pi}} \cos(\phi) \ Y_1¹(\theta, \phi) &= -\frac{1}{2} \sqrt{\frac{3}{2\pi}} e^{i\theta} \sin(\phi).\end{split}]

References

[1]

数字数学函数库,14.30。dlmf.nist.gov/14.30

[2]

en.wikipedia.org/wiki/Spherical_harmonics#Condon.E2.80.93Shortley_phase

scipy.special.clpmn

原文链接:docs.scipy.org/doc/scipy-1.12.0/reference/generated/scipy.special.clpmn.html#scipy.special.clpmn

scipy.special.clpmn(m, n, z, type=3)

复变量的第一类关联 Legendre 函数。

计算阶数为 m 和阶数为 n 的第一类关联 Legendre 函数 Pmn(z) = (P_n^m(z)),及其导数 Pmn'(z)。返回两个大小为 (m+1, n+1) 的数组,包含所有阶数从 0..m 和阶数从 0..nPmn(z)Pmn'(z)

参数:

mint

|m| <= n;Legendre 函数的阶数。

nint

其中 n >= 0;Legendre 函数的阶数。通常在相关的 Legendre 函数描述中称为 l(小写字母 L)。

zfloat 或复数

输入值。

typeint,可选

取值为 2 或 3。2:在实轴上的截断条件为|x| > 1。3:在实轴上的截断条件为-1 < x < 1(默认值)。

返回:

Pmn_z(m+1, n+1) 数组

所有阶数 0..m 和阶数 0..n 的数值。

Pmn_d_z(m+1, n+1) 数组

所有阶数 0..m 和阶数 0..n 的导数。

参见

lpmn

实数 z 的第一类关联 Legendre 函数

注意

默认情况下,即 type=3,根据[1]中的相位约定选择。截断位于区间(-1, 1)。一般从上方或下方逼近截断会得到与 Ferrer 第一类函数相关的相位因子(参考lpmn)。

对于 type=2,选择截断在 |x| > 1。在复平面上的实值逼近区间(-1, 1)给出 Ferrer 第一类函数。

参考文献

[1]

Zhang, Shanjie 和 Jin, Jianming。《特殊函数的计算》,John Wiley 和 Sons,1996 年。people.sc.fsu.edu/~jburkardt/f77_src/special_functions/special_functions.html

[2]

NIST 数学函数数字图书馆 dlmf.nist.gov/14.21

scipy.special.lpn

原文链接:docs.scipy.org/doc/scipy-1.12.0/reference/generated/scipy.special.lpn.html#scipy.special.lpn

scipy.special.lpn(n, z)

第一类 Legendre 函数。

计算第一类 Legendre 函数(多项式)Pn(z)及其所有次数从 0 到 n(包括)的导数。

参见多项式类 special.legendre。

参考资料

[1]

张善杰、金建明著,《特殊函数计算》,John Wiley and Sons,1996 年。people.sc.fsu.edu/~jburkardt/f77_src/special_functions/special_functions.html

scipy.special.lqn

原文:docs.scipy.org/doc/scipy-1.12.0/reference/generated/scipy.special.lqn.html#scipy.special.lqn

scipy.special.lqn(n, z)

第二类 Legendre 函数。

计算第二类 Legendre 函数 Qn(z)及其从 0 到 n(包括)的所有阶数的导数序列。

参考资料

[1]

张善杰,金建明。“特殊函数的计算”,John Wiley and Sons,1996。people.sc.fsu.edu/~jburkardt/f77_src/special_functions/special_functions.html

scipy.special.lpmn

原文链接:docs.scipy.org/doc/scipy-1.12.0/reference/generated/scipy.special.lpmn.html#scipy.special.lpmn

scipy.special.lpmn(m, n, z)

相关勒让德函数的序列,第一类。

计算阶数为 m 和角度为 n 的第一类相关勒让德函数,Pmn(z) = (P_n^m(z)),及其导数,Pmn'(z)。返回大小为(m+1, n+1)的两个数组,包含0..m阶和0..n角度的Pmn(z)Pmn'(z)

此函数采用实数参数 z。对于复数参数 z,请使用 clpmn。

参数:

mint

|m| <= n; 勒让德函数的阶数。

nint

其中 n >= 0; 勒让德函数的阶数。在描述相关勒让德函数时通常称为 l(小写 L)。

zfloat

输入值。

返回:

Pmn_z(m+1, n+1) 数组

所有阶数 0..m 和角度 0..n 的值

Pmn_d_z(m+1, n+1) 数组

所有阶数 0..m 和角度 0..n 的导数

另见

clpmn

复数 z 的第一类相关勒让德函数

在区间(-1, 1)内返回费雷尔函数的第一类。用于区间(1, inf)和(-inf, -1)的相位约定使得结果始终是实数。

参考

[1]

张善杰和金建明。“特殊函数的计算”,约翰·威利和儿子,1996 年。people.sc.fsu.edu/~jburkardt/f77_src/special_functions/special_functions.html

[2]

NIST 数字数学函数库 dlmf.nist.gov/14.3

scipy.special.lqmn

原文:docs.scipy.org/doc/scipy-1.12.0/reference/generated/scipy.special.lqmn.html#scipy.special.lqmn

scipy.special.lqmn(m, n, z)

第二类相关勒让德函数序列。

计算阶数为 m 和次数为 n 的第二类相关勒让德函数 Qmn(z) = (Q_n^m(z)),及其导数 Qmn'(z)。返回大小为 (m+1, n+1) 的两个数组,包含所有阶数从 0..m 和次数从 0..nQmn(z)Qmn'(z)

参数:

m整数

|m| <= n;勒让德函数的阶数。

n整数

其中 n >= 0;Legendre 函数的次数。在相关勒让德函数的描述中通常称为 l(小写 L)

z复数

输入值。

返回值:

Qmn_z(m+1, n+1) 数组

所有阶数 0..m 和次数 0..n 的值

Qmn_d_z(m+1, n+1) 数组

所有阶数 0..m 和次数 0..n 的导数

参考文献

[1]

张善杰、金建明著。“特殊函数的计算”,John Wiley and Sons,1996。people.sc.fsu.edu/~jburkardt/f77_src/special_functions/special_functions.html

scipy.special.ellip_harm

原文:docs.scipy.org/doc/scipy-1.12.0/reference/generated/scipy.special.ellip_harm.html#scipy.special.ellip_harm

scipy.special.ellip_harm(h2, k2, n, p, s, signm=1, signn=1)

椭球谐波函数 E^p_n(l)

这些也被称为第一类 Lame 函数,是 Lame 方程的解:

[(s² - h²)(s² - k²)E''(s) + s(2s² - h² - k²)E'(s) + (a - q s²)E(s) = 0]

其中(q = (n+1)n),(a)是对应解的特征值(不返回)。

参数:

h2float

h**2

k2float

k**2应大于h**2

n整数

s浮点数

坐标

p整数

顺序,可在[1,2n+1]范围内变化

signm{1, -1},可选

函数前缀的符号。可为+/-1。详见注释。

signn{1, -1},可选

函数前缀的符号。可为+/-1。详见注释。

返回:

E浮点数

谐波(E^p_n(s))

请参见

ellip_harm_2ellip_normal

注释

椭球函数的几何解释详见[2][3][4]signmsignn参数根据它们的类型控制函数的前缀符号:

K : +1
L : signm
M : signn
N : signm*signn 

版本 0.15.0 的新功能。

参考文献

[1]

数字数学函数库 29.12 dlmf.nist.gov/29.12

[2]

Bardhan and Knepley,《计算科学与重发现:椭球谐波的开源实现用于潜在理论问题》,Comput. Sci. Disc. 5, 014006 (2012) DOI:10.1088/1749-4699/5/1/014006

[3]

David J.and Dechambre P,《计算小型太阳系天体的椭球引力场谐波》,第 30-36 页,2000 年

[4]

George Dassios,《椭球谐波:理论与应用》,第 418 页,2012 年

示例

>>> from scipy.special import ellip_harm
>>> w = ellip_harm(5,8,1,1,2.5)
>>> w
2.5 

检查这些函数确实是 Lame 方程的解:

>>> import numpy as np
>>> from scipy.interpolate import UnivariateSpline
>>> def eigenvalue(f, df, ddf):
...     r = (((s**2 - h**2) * (s**2 - k**2) * ddf
...           + s * (2*s**2 - h**2 - k**2) * df
...           - n * (n + 1)*s**2*f) / f)
...     return -r.mean(), r.std()
>>> s = np.linspace(0.1, 10, 200)
>>> k, h, n, p = 8.0, 2.2, 3, 2
>>> E = ellip_harm(h**2, k**2, n, p, s)
>>> E_spl = UnivariateSpline(s, E)
>>> a, a_err = eigenvalue(E_spl(s), E_spl(s,1), E_spl(s,2))
>>> a, a_err
(583.44366156701483, 6.4580890640310646e-11) 

scipy.special.ellip_harm_2

原文:docs.scipy.org/doc/scipy-1.12.0/reference/generated/scipy.special.ellip_harm_2.html#scipy.special.ellip_harm_2

scipy.special.ellip_harm_2(h2, k2, n, p, s)

椭球谐函数 (F^p_n(l))

这些也被称为第二类拉梅函数,是拉梅方程的解:

[(s² - h²)(s² - k²)F''(s) + s(2s² - h² - k²)F'(s) + (a - q s²)F(s) = 0]

其中 (q = (n+1)n) 和 (a) 是与解对应的特征值(不返回)。

参数:

h2float

h**2

k2float

k**2;应大于 h**2

nint

度数。

pint

顺序,可以在 [1,2n+1] 范围内变化。

sfloat

坐标

返回:

Ffloat

谐波 (F^p_n(s))

参见

ellip_harmellip_normal

注意

第二类拉梅函数与第一类函数相关联:

[F^p_n(s)=(2n + 1)E^p_n(s)\int_{0}^{1/s} \frac{du}{(E^p_n(1/u))²\sqrt{(1-u²k²)(1-u²h²)}}]

新版本 0.15.0 中新增。

例子

>>> from scipy.special import ellip_harm_2
>>> w = ellip_harm_2(5,8,2,1,10)
>>> w
0.00108056853382 

scipy.special.ellip_normal

原文链接:docs.scipy.org/doc/scipy-1.12.0/reference/generated/scipy.special.ellip_normal.html#scipy.special.ellip_normal

scipy.special.ellip_normal(h2, k2, n, p)

椭球谐波规范化常数 (\gamma^p_n)

规范化常数被定义为

[\gamma^p_n=8\int_{0}^{h}dx\int_{h}^{k}dy \frac{(y²-x²)(E^p_n(y)E^p_n(x))²}{\sqrt((k²-y²)(y²-h²)(h²-x²)(k²-x²)}]

参数:

h2 浮点数。

h**2

k2 浮点数。

k**2;应该大于h**2

n 整数。

度数。

p 整数。

顺序可以在[1,2n+1]范围内变化。

返回:

gamma 浮点数。

规范化常数 (\gamma^p_n)。

另请参阅:

ellip_harmellip_harm_2

注意事项。

新版本为 0.15.0。

示例

>>> from scipy.special import ellip_normal
>>> w = ellip_normal(5,8,3,7)
>>> w
1723.38796997 

scipy.special.assoc_laguerre

原文:docs.scipy.org/doc/scipy-1.12.0/reference/generated/scipy.special.assoc_laguerre.html#scipy.special.assoc_laguerre

scipy.special.assoc_laguerre(x, n, k=0.0)

计算广义(关联的)Laguerre 多项式,其次数为 n,阶数为 k。

多项式 (L^{(k)}_n(x)) 在 0, inf) 区间上是正交的,权重函数为 exp(-x) * x**k,其中 k > -1

参数:

xfloat 或 ndarray

Laguerre 多项式的计算点

nint

Laguerre 多项式的次数

kint

Laguerre 多项式的阶数

返回值:

assoc_laguerre: float 或 ndarray

相关的 Laguerre 多项式值

注释

[assoc_laguerreeval_genlaguerre 的一个简单封装,参数顺序为逆序 (x, n, k=0.0) --> (n, k, x)

scipy.special.eval_legendre

原文:docs.scipy.org/doc/scipy-1.12.0/reference/generated/scipy.special.eval_legendre.html#scipy.special.eval_legendre

scipy.special.eval_legendre(n, x, out=None) = <ufunc 'eval_legendre'>

在某一点评估 Legendre 多项式。

可以通过 Gauss 超几何函数({}_2F_1)定义 Legendre 多项式为

[P_n(x) = {}_2F_1(-n, n + 1; 1; (1 - x)/2).]

当(n)是整数时,结果是一个阶数为(n)的多项式。详见[AS]中的 22.5.49 节。

参数:

narray_like

多项式的次数。如果不是整数,则结果通过与 Gauss 超几何函数的关系确定。

xarray_like

评估 Legendre 多项式的点

outndarray,可选

可选输出数组的函数值

返回:

Pscalar 或 ndarray

Legendre 多项式的值

另请参阅

roots_legendre

Legendre 多项式的根和积分权重

legendre

Legendre 多项式对象

hyp2f1

Gauss 超几何函数

numpy.polynomial.legendre.Legendre

Legendre 级数

参考文献

[AS]

Milton Abramowitz 和 Irene A. Stegun,eds. Handbook of Mathematical Functions with Formulas, Graphs, and Mathematical Tables. New York: Dover, 1972.

示例

>>> import numpy as np
>>> from scipy.special import eval_legendre 

在 x = 0 处评估零阶 Legendre 多项式

>>> eval_legendre(0, 0)
1.0 

在-1 到 1 之间评估一阶 Legendre 多项式

>>> X = np.linspace(-1, 1, 5)  # Domain of Legendre polynomials
>>> eval_legendre(1, X)
array([-1\. , -0.5,  0\. ,  0.5,  1\. ]) 

评估阶数为 0 至 4 的 Legendre 多项式在 x = 0 处

>>> N = range(0, 5)
>>> eval_legendre(N, 0)
array([ 1\.   ,  0\.   , -0.5  ,  0\.   ,  0.375]) 

绘制阶数为 0 至 4 的 Legendre 多项式

>>> X = np.linspace(-1, 1) 
>>> import matplotlib.pyplot as plt
>>> for n in range(0, 5):
...     y = eval_legendre(n, X)
...     plt.plot(X, y, label=r'$P_{}(x)$'.format(n)) 
>>> plt.title("Legendre Polynomials")
>>> plt.xlabel("x")
>>> plt.ylabel(r'$P_n(x)$')
>>> plt.legend(loc='lower right')
>>> plt.show() 

../../_images/scipy-special-eval_legendre-1.png