SciPy-1-12-中文文档-四十-

125 阅读21分钟

SciPy 1.12 中文文档(四十)

原文:docs.scipy.org/doc/scipy-1.12.0/index.html

scipy.special.jnyn_zeros

原文:docs.scipy.org/doc/scipy-1.12.0/reference/generated/scipy.special.jnyn_zeros.html#scipy.special.jnyn_zeros

scipy.special.jnyn_zeros(n, nt)

计算贝塞尔函数 Jn(x)、Jn’(x)、Yn(x)和 Yn’(x)的nt个零点。

返回长度为nt的 4 个数组,分别对应 Jn(x)、Jn’(x)、Yn(x)和 Yn’(x)的前nt个零点,零点按升序返回。

参数:

nint

贝塞尔函数的阶数

ntint

需要计算的零点数(<=1200)

返回:

Jnndarray

第一nt个 Jn 的零点

Jnpndarray

第一nt个 Jn’的零点

Ynndarray

第一nt个 Yn 的零点

Ynpndarray

第一nt个 Yn’的零点

另请参阅

jn_zeros, jnp_zeros, yn_zeros, ynp_zeros

参考文献

[1]

张善杰和金建明。“特殊函数的计算”,John Wiley and Sons,1996 年,第五章。people.sc.fsu.edu/~jburkardt/f77_src/special_functions/special_functions.html

示例

计算(J_1)、(J_1')、(Y_1)和(Y_1')的前三个根。

>>> from scipy.special import jnyn_zeros
>>> jn_roots, jnp_roots, yn_roots, ynp_roots = jnyn_zeros(1, 3)
>>> jn_roots, yn_roots
(array([ 3.83170597,  7.01558667, 10.17346814]),
 array([2.19714133, 5.42968104, 8.59600587])) 

绘制(J_1)、(J_1')、(Y_1)、(Y_1')及其根。

>>> import numpy as np
>>> import matplotlib.pyplot as plt
>>> from scipy.special import jnyn_zeros, jvp, jn, yvp, yn
>>> jn_roots, jnp_roots, yn_roots, ynp_roots = jnyn_zeros(1, 3)
>>> fig, ax = plt.subplots()
>>> xmax= 11
>>> x = np.linspace(0, xmax)
>>> x[0] += 1e-15
>>> ax.plot(x, jn(1, x), label=r"$J_1$", c='r')
>>> ax.plot(x, jvp(1, x, 1), label=r"$J_1'$", c='b')
>>> ax.plot(x, yn(1, x), label=r"$Y_1$", c='y')
>>> ax.plot(x, yvp(1, x, 1), label=r"$Y_1'$", c='c')
>>> zeros = np.zeros((3, ))
>>> ax.scatter(jn_roots, zeros, s=30, c='r', zorder=5,
...            label=r"$J_1$ roots")
>>> ax.scatter(jnp_roots, zeros, s=30, c='b', zorder=5,
...            label=r"$J_1'$ roots")
>>> ax.scatter(yn_roots, zeros, s=30, c='y', zorder=5,
...            label=r"$Y_1$ roots")
>>> ax.scatter(ynp_roots, zeros, s=30, c='c', zorder=5,
...            label=r"$Y_1'$ roots")
>>> ax.hlines(0, 0, xmax, color='k')
>>> ax.set_ylim(-0.6, 0.6)
>>> ax.set_xlim(0, xmax)
>>> ax.legend(ncol=2, bbox_to_anchor=(1., 0.75))
>>> plt.tight_layout()
>>> plt.show() 

../../_images/scipy-special-jnyn_zeros-1.png

scipy.special.jn_zeros

原文:docs.scipy.org/doc/scipy-1.12.0/reference/generated/scipy.special.jn_zeros.html#scipy.special.jn_zeros

scipy.special.jn_zeros(n, nt)

计算整数阶 Bessel 函数 Jn 的零点。

在区间 ((0, \infty)) 上计算 Bessel 函数 (J_n(x)) 的前 nt 个零点。这些零点按升序返回。请注意,此区间不包括对于 (n > 0) 存在于 (x = 0) 处的零点。

参数:

n int

Bessel 函数的阶数

nt int

要返回的零点数量

返回:

ndarray

Bessel 函数的前 nt 个零点。

另见

jv

第一类实阶 Bessel 函数

jnp_zeros

(Jn') 的零点

参考文献

[1]

张善杰和金建明著。“特殊函数的计算”,约翰·威利与儿子,1996 年,第五章。people.sc.fsu.edu/~jburkardt/f77_src/special_functions/special_functions.html

示例

计算 (J_3) 的前四个正根。

>>> from scipy.special import jn_zeros
>>> jn_zeros(3, 4)
array([ 6.3801619 ,  9.76102313, 13.01520072, 16.22346616]) 

绘制 (J_3) 及其前四个正根。请注意,位于 0 处的根不由 jn_zeros 返回。

>>> import numpy as np
>>> import matplotlib.pyplot as plt
>>> from scipy.special import jn, jn_zeros
>>> j3_roots = jn_zeros(3, 4)
>>> xmax = 18
>>> xmin = -1
>>> x = np.linspace(xmin, xmax, 500)
>>> fig, ax = plt.subplots()
>>> ax.plot(x, jn(3, x), label=r'$J_3$')
>>> ax.scatter(j3_roots, np.zeros((4, )), s=30, c='r',
...            label=r"$J_3$_Zeros", zorder=5)
>>> ax.scatter(0, 0, s=30, c='k',
...            label=r"Root at 0", zorder=5)
>>> ax.hlines(0, 0, xmax, color='k')
>>> ax.set_xlim(xmin, xmax)
>>> plt.legend()
>>> plt.show() 

../../_images/scipy-special-jn_zeros-1.png

scipy.special.jnp_zeros

原文:docs.scipy.org/doc/scipy-1.12.0/reference/generated/scipy.special.jnp_zeros.html#scipy.special.jnp_zeros

scipy.special.jnp_zeros(n, nt)

计算整数阶 Bessel 函数导数 (Jn') 的零点。

在区间 ((0, \infty)) 上计算函数 (J_n'(x)) 的 nt 个零点。零点按升序返回。注意,此区间不包括 (x = 0) 处 (n > 1) 时存在的零点。

参数:

nint

Bessel 函数的阶数

ntint

要返回的零点数

返回值:

ndarray

First nt zeros of the Bessel function.

另请参阅

jvp

整数阶贝塞尔函数的导数

jv

浮点阶贝塞尔函数的第一类

参考文献

[1]

Zhang, Shanjie 和 Jin, Jianming. “特殊函数的计算”, John Wiley and Sons, 1996, 第五章。people.sc.fsu.edu/~jburkardt/f77_src/special_functions/special_functions.html

示例

计算 (J_2') 的前四个根。

>>> from scipy.special import jnp_zeros
>>> jnp_zeros(2, 4)
array([ 3.05423693,  6.70613319,  9.96946782, 13.17037086]) 

jnp_zeros 返回 (J_n') 的根,可用于计算 (J_n) 的峰值位置。绘制 (J_2)、(J_2') 及 (J_2') 的根的位置。

>>> import numpy as np
>>> import matplotlib.pyplot as plt
>>> from scipy.special import jn, jnp_zeros, jvp
>>> j2_roots = jnp_zeros(2, 4)
>>> xmax = 15
>>> x = np.linspace(0, xmax, 500)
>>> fig, ax = plt.subplots()
>>> ax.plot(x, jn(2, x), label=r'$J_2$')
>>> ax.plot(x, jvp(2, x, 1), label=r"$J_2'$")
>>> ax.hlines(0, 0, xmax, color='k')
>>> ax.scatter(j2_roots, np.zeros((4, )), s=30, c='r',
...            label=r"Roots of $J_2'$", zorder=5)
>>> ax.set_ylim(-0.4, 0.8)
>>> ax.set_xlim(0, xmax)
>>> plt.legend()
>>> plt.show() 

../../_images/scipy-special-jnp_zeros-1.png

scipy.special.yn_zeros

原文链接:docs.scipy.org/doc/scipy-1.12.0/reference/generated/scipy.special.yn_zeros.html#scipy.special.yn_zeros

scipy.special.yn_zeros(n, nt)

计算整数阶贝塞尔函数 ( Y_n(x) ) 的零点。

计算 nt 个函数 ( Y_n(x) ) 在区间 ((0, \infty)) 上的零点。这些零点按升序返回。

参数:

n整数

贝塞尔函数的阶数

nt整数

要返回的零点数

返回:

ndarray

贝塞尔函数的前 nt 个零点。

另请参阅

yn

整数阶贝塞尔函数的第二类函数

yv

实数阶贝塞尔函数的第二类函数

参考文献

[1]

张, 善杰 和 金, 建明. “特殊函数的计算”, 约翰·威利与儿子公司, 1996 年, 第五章. people.sc.fsu.edu/~jburkardt/f77_src/special_functions/special_functions.html

示例

计算 ( Y_2 ) 的前四个根。

>>> from scipy.special import yn_zeros
>>> yn_zeros(2, 4)
array([ 3.38424177,  6.79380751, 10.02347798, 13.20998671]) 

绘制 ( Y_2 ) 及其前四个根。

>>> import numpy as np
>>> import matplotlib.pyplot as plt
>>> from scipy.special import yn, yn_zeros
>>> xmin = 2
>>> xmax = 15
>>> x = np.linspace(xmin, xmax, 500)
>>> fig, ax = plt.subplots()
>>> ax.hlines(0, xmin, xmax, color='k')
>>> ax.plot(x, yn(2, x), label=r'$Y_2$')
>>> ax.scatter(yn_zeros(2, 4), np.zeros((4, )), s=30, c='r',
...            label='Roots', zorder=5)
>>> ax.set_ylim(-0.4, 0.4)
>>> ax.set_xlim(xmin, xmax)
>>> plt.legend()
>>> plt.show() 

../../_images/scipy-special-yn_zeros-1.png

scipy.special.ynp_zeros

原文:docs.scipy.org/doc/scipy-1.12.0/reference/generated/scipy.special.ynp_zeros.html#scipy.special.ynp_zeros

scipy.special.ynp_zeros(n, nt)

计算整数阶贝塞尔函数导数 (Yn'(x)) 的零点。

在区间 ((0, \infty)) 上计算 nt 个函数 (Y_n'(x)) 的零点。返回的零点按升序排列。

参数:

nint

贝塞尔函数的阶数

ntint

要返回的零点数

返回:

ndarray

第一个 nt 个贝塞尔函数导数的零点。

另请参见

yvp

参考文献

[1]

张善杰和金建明。“特殊函数的计算”,John Wiley and Sons,1996 年,第五章。people.sc.fsu.edu/~jburkardt/f77_src/special_functions/special_functions.html

示例

计算阶数为 0 的贝塞尔函数第一导数的前四个根 (Y_0')。

>>> from scipy.special import ynp_zeros
>>> ynp_zeros(0, 4)
array([ 2.19714133,  5.42968104,  8.59600587, 11.74915483]) 

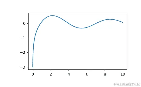
绘制 (Y_0)、(Y_0') 并视觉确认 (Y_0') 的根位于 (Y_0) 的局部极值点。

>>> import numpy as np
>>> import matplotlib.pyplot as plt
>>> from scipy.special import yn, ynp_zeros, yvp
>>> zeros = ynp_zeros(0, 4)
>>> xmax = 13
>>> x = np.linspace(0, xmax, 500)
>>> fig, ax = plt.subplots()
>>> ax.plot(x, yn(0, x), label=r'$Y_0$')
>>> ax.plot(x, yvp(0, x, 1), label=r"$Y_0'$")
>>> ax.scatter(zeros, np.zeros((4, )), s=30, c='r',
...            label=r"Roots of $Y_0'$", zorder=5)
>>> for root in zeros:
...     y0_extremum =  yn(0, root)
...     lower = min(0, y0_extremum)
...     upper = max(0, y0_extremum)
...     ax.vlines(root, lower, upper, color='r')
>>> ax.hlines(0, 0, xmax, color='k')
>>> ax.set_ylim(-0.6, 0.6)
>>> ax.set_xlim(0, xmax)
>>> plt.legend()
>>> plt.show() 

../../_images/scipy-special-ynp_zeros-1.png

scipy.special.y0_zeros

原文:docs.scipy.org/doc/scipy-1.12.0/reference/generated/scipy.special.y0_zeros.html#scipy.special.y0_zeros

scipy.special.y0_zeros(nt, complex=False)

计算贝塞尔函数(Y0(z))的 nt 个零点,以及每个零点处的导数。

导数由每个零点(z0)处的(Y0’(z0) = -Y1(z0))给出。

参数:

ntint

返回零点的数量

complexbool,默认为 False

将其设置为 False 以仅返回实根;将其设置为 True 以仅返回具有负实部和正虚部的复根。请注意,后者的复共轭也是函数的零点,但此例程不返回它们。

返回:

z0nndarray

第 n 个(Y0(z))的零点位置

y0pz0nndarray

第 n 个零点处的导数(Y0’(z0))

参考资料

[1]

张善杰和金建明。“特殊函数的计算”,John Wiley and Sons,1996 年,第五章。people.sc.fsu.edu/~jburkardt/f77_src/special_functions/special_functions.html

示例

计算(Y_0)的前 4 个实根及其根处的导数:

>>> import numpy as np
>>> from scipy.special import y0_zeros
>>> zeros, grads = y0_zeros(4)
>>> with np.printoptions(precision=5):
...     print(f"Roots: {zeros}")
...     print(f"Gradients: {grads}")
Roots: [ 0.89358+0.j  3.95768+0.j  7.08605+0.j 10.22235+0.j]
Gradients: [-0.87942+0.j  0.40254+0.j -0.3001 +0.j  0.2497 +0.j] 

绘制(Y_0)的实部和前四个计算得到的根。

>>> import matplotlib.pyplot as plt
>>> from scipy.special import y0
>>> xmin = 0
>>> xmax = 11
>>> x = np.linspace(xmin, xmax, 500)
>>> fig, ax = plt.subplots()
>>> ax.hlines(0, xmin, xmax, color='k')
>>> ax.plot(x, y0(x), label=r'$Y_0$')
>>> zeros, grads = y0_zeros(4)
>>> ax.scatter(zeros.real, np.zeros((4, )), s=30, c='r',
...            label=r'$Y_0$_zeros', zorder=5)
>>> ax.set_ylim(-0.5, 0.6)
>>> ax.set_xlim(xmin, xmax)
>>> plt.legend(ncol=2)
>>> plt.show() 

../../_images/scipy-special-y0_zeros-1_00_00.png

通过设置complex=True计算(Y_0)的前 4 个复根及其根处的导数:

>>> y0_zeros(4, True)
(array([ -2.40301663+0.53988231j,  -5.5198767 +0.54718001j,
 -8.6536724 +0.54841207j, -11.79151203+0.54881912j]),
 array([ 0.10074769-0.88196771j, -0.02924642+0.5871695j ,
 0.01490806-0.46945875j, -0.00937368+0.40230454j])) 

scipy.special.y1_zeros

原文链接:docs.scipy.org/doc/scipy-1.12.0/reference/generated/scipy.special.y1_zeros.html#scipy.special.y1_zeros

scipy.special.y1_zeros(nt, complex=False)

计算贝塞尔函数 (Y1(z)) 的 nt 个零点及每个零点处的导数。

每个零点 z1 处的导数由 Y1’(z1) = Y0(z1) 给出。

参数:

ntint

要返回的零的数量

complexbool,默认为 False

将其设置为 False 以仅返回实零点;将其设置为 True 以仅返回具有负实部和正虚部的复零点。请注意,后者的复共轭也是函数的零点,但不会由此程序返回。

返回:

z1nndarray

第 n 个(Y1(z))的零点位置

y1pz1nndarray

第 n 个零点处的导数值 Y1’(z1)

参考文献

[1]

张, 珊杰 和 金, 建明。“特殊函数的计算”,约翰·威利和儿子出版社,1996 年,第五章。people.sc.fsu.edu/~jburkardt/f77_src/special_functions/special_functions.html

示例

计算(Y_1)的前 4 个实根及其在根处的导数:

>>> import numpy as np
>>> from scipy.special import y1_zeros
>>> zeros, grads = y1_zeros(4)
>>> with np.printoptions(precision=5):
...     print(f"Roots: {zeros}")
...     print(f"Gradients: {grads}")
Roots: [ 2.19714+0.j  5.42968+0.j  8.59601+0.j 11.74915+0.j]
Gradients: [ 0.52079+0.j -0.34032+0.j  0.27146+0.j -0.23246+0.j] 

提取实部:

>>> realzeros = zeros.real
>>> realzeros
array([ 2.19714133,  5.42968104,  8.59600587, 11.74915483]) 

绘制 (Y_1) 和前四个计算出的根。

>>> import matplotlib.pyplot as plt
>>> from scipy.special import y1
>>> xmin = 0
>>> xmax = 13
>>> x = np.linspace(xmin, xmax, 500)
>>> zeros, grads = y1_zeros(4)
>>> fig, ax = plt.subplots()
>>> ax.hlines(0, xmin, xmax, color='k')
>>> ax.plot(x, y1(x), label=r'$Y_1$')
>>> ax.scatter(zeros.real, np.zeros((4, )), s=30, c='r',
...            label=r'$Y_1$_zeros', zorder=5)
>>> ax.set_ylim(-0.5, 0.5)
>>> ax.set_xlim(xmin, xmax)
>>> plt.legend()
>>> plt.show() 

../../_images/scipy-special-y1_zeros-1_00_00.png

通过设置 complex=True 计算(Y_1)的前 4 个复根及其在根处的导数:

>>> y1_zeros(4, True)
(array([ -0.50274327+0.78624371j,  -3.83353519+0.56235654j,
 -7.01590368+0.55339305j, -10.17357383+0.55127339j]),
 array([-0.45952768+1.31710194j,  0.04830191-0.69251288j,
 -0.02012695+0.51864253j,  0.011614  -0.43203296j])) 

scipy.special.y1p_zeros

原文:docs.scipy.org/doc/scipy-1.12.0/reference/generated/scipy.special.y1p_zeros.html#scipy.special.y1p_zeros

scipy.special.y1p_zeros(nt, complex=False)

计算贝塞尔导数 Y1’(z)的 nt 个零点,并计算每个零点处的值。

值由 Y1(z1)在每个 Y1’(z1)=0 的 z1 处给出。

参数:

nt int

要返回的零点数

复杂bool,默认为 False

设为 False 以仅返回实部为零的零点;设为 True 以仅返回具有负实部和正虚部的复零点。请注意,后者的复共轭也是该函数的零点,但不会被此例程返回。

返回:

z1pn ndarray

第 n 个 Y1’(z)的零点的位置

y1z1pn ndarray

第 n 个零点处的导数 Y1(z1)的值

参考文献

[1]

张, 善杰 和 金, 建明. “特殊函数的计算”, 约翰威利和儿子, 1996, 第五章. people.sc.fsu.edu/~jburkardt/f77_src/special_functions/special_functions.html

示例

计算(Y_1')的前四个根和这些根处的(Y_1)的值。

>>> import numpy as np
>>> from scipy.special import y1p_zeros
>>> y1grad_roots, y1_values = y1p_zeros(4)
>>> with np.printoptions(precision=5):
...     print(f"Y1' Roots: {y1grad_roots}")
...     print(f"Y1 values: {y1_values}")
Y1' Roots: [ 3.68302+0.j  6.9415 +0.j 10.1234 +0.j 13.28576+0.j]
Y1 values: [ 0.41673+0.j -0.30317+0.j  0.25091+0.j -0.21897+0.j] 

y1p_zeros 可用于直接计算(Y_1)的极值点。这里我们绘制了(Y_1)和前四个极值点。

>>> import matplotlib.pyplot as plt
>>> from scipy.special import y1, yvp
>>> y1_roots, y1_values_at_roots = y1p_zeros(4)
>>> real_roots = y1_roots.real
>>> xmax = 15
>>> x = np.linspace(0, xmax, 500)
>>> x[0] += 1e-15
>>> fig, ax = plt.subplots()
>>> ax.plot(x, y1(x), label=r'$Y_1$')
>>> ax.plot(x, yvp(1, x, 1), label=r"$Y_1'$")
>>> ax.scatter(real_roots, np.zeros((4, )), s=30, c='r',
...            label=r"Roots of $Y_1'$", zorder=5)
>>> ax.scatter(real_roots, y1_values_at_roots.real, s=30, c='k',
...            label=r"Extrema of $Y_1$", zorder=5)
>>> ax.hlines(0, 0, xmax, color='k')
>>> ax.set_ylim(-0.5, 0.5)
>>> ax.set_xlim(0, xmax)
>>> ax.legend(ncol=2, bbox_to_anchor=(1., 0.75))
>>> plt.tight_layout()
>>> plt.show() 

../../_images/scipy-special-y1p_zeros-1.png

scipy.special.j0

原文:docs.scipy.org/doc/scipy-1.12.0/reference/generated/scipy.special.j0.html#scipy.special.j0

scipy.special.j0(x, out=None) = <ufunc 'j0'>

零阶第一类贝塞尔函数。

参数:

x 类似数组

参数(浮点数)。

out ndarray, 可选

可选的函数值输出数组

返回:

J标量或 ndarray

x 处零阶第一类贝塞尔函数的值。

参见

jv

实数阶贝塞尔函数和复数参数的贝塞尔函数。

spherical_jn

球面贝塞尔函数。

注释

将域分为区间[0, 5]和(5, 无穷大)。在第一个区间内使用以下有理近似:

[J_0(x) \approx (w - r_1²)(w - r_2²) \frac{P_3(w)}{Q_8(w)},]

其中 (w = x²),(r_1)、(r_2) 是 (J_0) 的零点,(P_3) 和 (Q_8) 是分别为 3 和 8 次的多项式。

在第二区间内,使用 Hankel 渐近展开,其中包括两个 6/6 和 7/7 次有理函数。

此函数是 Cephes 的[1]例程j0的包装。请勿与球面贝塞尔函数混淆(参见spherical_jn)。

参考资料

[1]

Cephes 数学函数库,www.netlib.org/cephes/

示例

计算单点函数:

>>> from scipy.special import j0
>>> j0(1.)
0.7651976865579665 

计算多点函数:

>>> import numpy as np
>>> j0(np.array([-2., 0., 4.]))
array([ 0.22389078,  1\.        , -0.39714981]) 

绘制从-20 到 20 的函数图像。

>>> import matplotlib.pyplot as plt
>>> fig, ax = plt.subplots()
>>> x = np.linspace(-20., 20., 1000)
>>> y = j0(x)
>>> ax.plot(x, y)
>>> plt.show() 

../../_images/scipy-special-j0-1.png

scipy.special.j1

原文:docs.scipy.org/doc/scipy-1.12.0/reference/generated/scipy.special.j1.html#scipy.special.j1

scipy.special.j1(x, out=None) = <ufunc 'j1'>

一阶贝塞尔函数的示例。

参数:

xarray_like

参数(浮点数)。

outndarray,可选

函数值的可选输出数组

返回:

J标量或 ndarray

x处一阶贝塞尔函数的值。

参见

jv

一阶贝塞尔函数

spherical_jn

球形贝塞尔函数。

注释

该域被分为区间[0, 8]和(8, 无穷大)。在第一个区间中使用 24 项切比雪夫展开式。在第二个区间中,采用两个 5/5 次有理函数的渐近三角表示法。

此函数是 Cephes [1]例程j1的包装器。请不要将其与球形贝塞尔函数混淆(请参见spherical_jn)。

参考文献

[1]

Cephes 数学函数库,www.netlib.org/cephes/

示例

在一个点计算函数:

>>> from scipy.special import j1
>>> j1(1.)
0.44005058574493355 

在多个点计算函数:

>>> import numpy as np
>>> j1(np.array([-2., 0., 4.]))
array([-0.57672481,  0\.        , -0.06604333]) 

绘制从-20 到 20 的函数图。

>>> import matplotlib.pyplot as plt
>>> fig, ax = plt.subplots()
>>> x = np.linspace(-20., 20., 1000)
>>> y = j1(x)
>>> ax.plot(x, y)
>>> plt.show() 

../../_images/scipy-special-j1-1.png

scipy.special.y0

原文:docs.scipy.org/doc/scipy-1.12.0/reference/generated/scipy.special.y0.html#scipy.special.y0

scipy.special.y0(x, out=None) = <ufunc 'y0'>

零阶第二类贝塞尔函数。

参数:

xarray_like

参数(浮点数)。

outndarray,可选

可选的输出数组用于函数结果

返回:

Y标量或 ndarray

零阶第二类贝塞尔函数在x处的值。

另请参见

j0

零阶第一类贝塞尔函数

yv

第一类贝塞尔函数

注意事项

域被分为区间[0, 5]和(5, 无穷大)。在第一个区间中,使用有理逼近(R(x))计算,

[Y_0(x) = R(x) + \frac{2 \log(x) J_0(x)}{\pi},]

其中(J_0)是零阶第一类贝塞尔函数。

在第二个区间中,使用 6/6 和 7/7 阶有理函数的 Hankel 渐近展开。

此函数是 Cephes 库[1]y0的封装。

参考文献

[1]

Cephes 数学函数库,www.netlib.org/cephes/

示例

计算一个点上的函数:

>>> from scipy.special import y0
>>> y0(1.)
0.08825696421567697 

在几个点上计算:

>>> import numpy as np
>>> y0(np.array([0.5, 2., 3.]))
array([-0.44451873,  0.51037567,  0.37685001]) 

从 0 到 10 绘制函数。

>>> import matplotlib.pyplot as plt
>>> fig, ax = plt.subplots()
>>> x = np.linspace(0., 10., 1000)
>>> y = y0(x)
>>> ax.plot(x, y)
>>> plt.show() 

../../_images/scipy-special-y0-1.png

scipy.special.y1

原文:docs.scipy.org/doc/scipy-1.12.0/reference/generated/scipy.special.y1.html#scipy.special.y1

scipy.special.y1(x, out=None) = <ufunc 'y1'>

第二类贝塞尔函数,阶数为 1。

参数:

xarray_like

参数(浮点数)。

outndarray,可选

函数结果的可选输出数组

返回:

Y标量或 ndarray

x处阶数为 1 的第二类贝塞尔函数值。

另请参阅

j1

第一类贝塞尔函数,阶数为 1

yn

第二类贝塞尔函数

yv

第二类贝塞尔函数

注意事项

域被分成区间[0, 8]和(8, 无穷大)。在第一个区间使用 25 项切比雪夫展开,计算(J_1)(第一类贝塞尔函数)是必需的。在第二个区间,使用两个 5/5 次有理函数的渐近三角函数表示。

此函数是 Cephes [1]例程的包装 y1

参考资料

[1]

Cephes 数学函数库,www.netlib.org/cephes/

示例

在一个点计算函数:

>>> from scipy.special import y1
>>> y1(1.)
-0.7812128213002888 

在多个点计算:

>>> import numpy as np
>>> y1(np.array([0.5, 2., 3.]))
array([-1.47147239, -0.10703243,  0.32467442]) 

绘制从 0 到 10 的函数图像。

>>> import matplotlib.pyplot as plt
>>> fig, ax = plt.subplots()
>>> x = np.linspace(0., 10., 1000)
>>> y = y1(x)
>>> ax.plot(x, y)
>>> plt.show() 

../../_images/scipy-special-y1-1.png

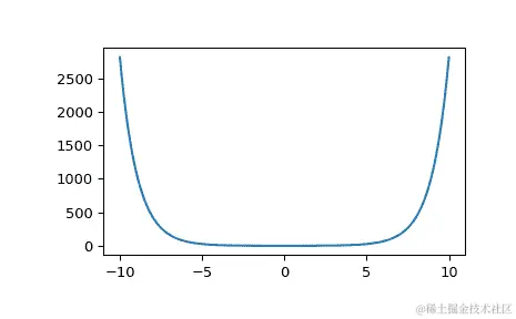
scipy.special.i0

原文链接:docs.scipy.org/doc/scipy-1.12.0/reference/generated/scipy.special.i0.html#scipy.special.i0

scipy.special.i0(x, out=None) = <ufunc 'i0'>

零阶修正贝塞尔函数。

定义如下,

[I_0(x) = \sum_{k=0}^\infty \frac{(x²/4)^k}{(k!)²} = J_0(\imath x),]

其中 (J_0) 是零阶第一类贝塞尔函数。

参数:

x:array_like

参数(浮点数)

out:ndarray,可选

可选的输出数组用于函数值

返回:

I:标量或者 ndarray

x处的零阶修正贝塞尔函数的值。

请参见

iv

任意阶数的修正贝塞尔函数

i0e

指数尺度的零阶修正贝塞尔函数

注意事项

区间被分为两个部分[0, 8]和(8, 无穷大)。在每个区间中使用切比雪夫多项式展开。

此函数是 Cephes 的[1]例程i0的包装器。

参考文献

[1]

Cephes 数学函数库,www.netlib.org/cephes/

示例

在一个点计算函数:

>>> from scipy.special import i0
>>> i0(1.)
1.2660658777520082 

在几个点计算:

>>> import numpy as np
>>> i0(np.array([-2., 0., 3.5]))
array([2.2795853 , 1\.        , 7.37820343]) 

在区间 -10 到 10 绘制函数。

>>> import matplotlib.pyplot as plt
>>> fig, ax = plt.subplots()
>>> x = np.linspace(-10., 10., 1000)
>>> y = i0(x)
>>> ax.plot(x, y)
>>> plt.show() 

../../_images/scipy-special-i0-1.png

scipy.special.i0e

原文:docs.scipy.org/doc/scipy-1.12.0/reference/generated/scipy.special.i0e.html#scipy.special.i0e

scipy.special.i0e(x, out=None) = <ufunc 'i0e'>

阶数为 0 的指数尺度修改贝塞尔函数。

定义如下:

i0e(x) = exp(-abs(x)) * i0(x). 

参数:

xarray_like

参数(浮点数)

outndarray,可选

可选输出数组的函数值

返回:

Iscalar or ndarray

x 的指数尺度修改贝塞尔函数阶数为 0 的值。

另请参见

iv

第一类修正贝塞尔函数

i0

阶数为 0 的修正贝塞尔函数

注意事项

将范围分为两个区间 [0, 8] 和 (8, 无穷大)。在每个区间中使用切比雪夫多项式展开。使用的多项式展开与i0中的相同,但没有乘以主导指数因子。

此函数是 Cephes [1] 例程 i0e 的包装器。对于大的参数 xi0 很快会溢出。

参考文献

[1]

Cephes 数学函数库,www.netlib.org/cephes/

示例

在以下示例中,i0 返回无穷大,而i0e 仍然返回一个有限数。

>>> from scipy.special import i0, i0e
>>> i0(1000.), i0e(1000.)
(inf, 0.012617240455891257) 

通过提供 NumPy 数组或列表的 x 在几个点计算函数:

>>> import numpy as np
>>> i0e(np.array([-2., 0., 3.]))
array([0.30850832, 1\.        , 0.24300035]) 

在-10 到 10 之间绘制函数。

>>> import matplotlib.pyplot as plt
>>> fig, ax = plt.subplots()
>>> x = np.linspace(-10., 10., 1000)
>>> y = i0e(x)
>>> ax.plot(x, y)
>>> plt.show() 

../../_images/scipy-special-i0e-1.png

scipy.special.i1

原文链接:docs.scipy.org/doc/scipy-1.12.0/reference/generated/scipy.special.i1.html#scipy.special.i1

scipy.special.i1(x, out=None) = <ufunc 'i1'>

修改的一阶贝塞尔函数。

定义为,

[I_1(x) = \frac{1}{2}x \sum_{k=0}^\infty \frac{(x²/4)^k}{k! (k + 1)!} = -\imath J_1(\imath x),]

其中(J_1)是一阶贝塞尔函数的类型 1。

参数:

xarray_like

参数(浮点数)

outndarray,可选

函数值的可选输出数组

返回:

I标量或 ndarray

x处的修改贝塞尔函数的值。

参见

iv

修改的一阶贝塞尔函数

i1e

指数缩放的修改的一阶贝塞尔函数

注释

范围被分为两个区间[0, 8]和(8, 无穷大)。在每个区间中使用切比雪夫多项式展开。

此函数是 Cephes 库[1]i1例程的封装i1

参考文献

[1]

Cephes 数学函数库,www.netlib.org/cephes/

示例

计算一个点处的函数:

>>> from scipy.special import i1
>>> i1(1.)
0.5651591039924851 

在多个点计算函数:

>>> import numpy as np
>>> i1(np.array([-2., 0., 6.]))
array([-1.59063685,  0\.        , 61.34193678]) 

绘制函数在-10 到 10 之间的图像。

>>> import matplotlib.pyplot as plt
>>> fig, ax = plt.subplots()
>>> x = np.linspace(-10., 10., 1000)
>>> y = i1(x)
>>> ax.plot(x, y)
>>> plt.show() 

../../_images/scipy-special-i1-1.png

scipy.special.i1e

原文链接:docs.scipy.org/doc/scipy-1.12.0/reference/generated/scipy.special.i1e.html#scipy.special.i1e

scipy.special.i1e(x, out=None) = <ufunc 'i1e'>

指数级别修正贝塞尔函数的一阶函数。

定义如下:

i1e(x) = exp(-abs(x)) * i1(x) 

参数:

x:array_like

参数(浮点数)

out:ndarray,可选

函数值的可选输出数组

返回:

I:标量或者 ndarray

指数级别修正贝塞尔函数的一阶函数在x处的值。

另请参见

iv

第一类修改贝塞尔函数

i1

一阶修改贝塞尔函数

注意

范围分为两个区间:[0, 8]和(8, 无穷大)。在每个区间中使用切比雪夫多项式展开。所使用的多项式展开与i1中的相同,但不会乘以主导的指数因子。

该函数是 Cephes 库[1]中的i1e例程的包装器。对于较大的参数xi1会快速溢出,因此i1e非常有用。

参考资料

[1]

Cephes 数学函数库,www.netlib.org/cephes/

示例

在以下示例中,i1返回无穷大,而i1e仍然返回有限数值。

>>> from scipy.special import i1, i1e
>>> i1(1000.), i1e(1000.)
(inf, 0.01261093025692863) 

通过提供 NumPy 数组或列表来计算函数在多个点的值:

>>> import numpy as np
>>> i1e(np.array([-2., 0., 6.]))
array([-0.21526929,  0\.        ,  0.15205146]) 

在-10 到 10 之间绘制函数图像。

>>> import matplotlib.pyplot as plt
>>> fig, ax = plt.subplots()
>>> x = np.linspace(-10., 10., 1000)
>>> y = i1e(x)
>>> ax.plot(x, y)
>>> plt.show() 

../../_images/scipy-special-i1e-1.png

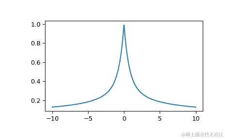
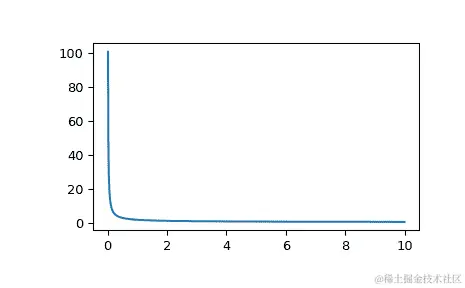
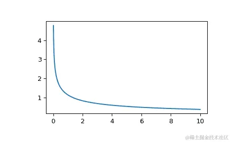
scipy.special.k0

原文:docs.scipy.org/doc/scipy-1.12.0/reference/generated/scipy.special.k0.html#scipy.special.k0

scipy.special.k0(x, out=None) = <ufunc 'k0'>

第二类阶数为 0 的修正贝塞尔函数 (K_0)。

此函数有时也被称为零阶第三类修正贝塞尔函数。

参数:

x 数组样式

参数(浮点数)。

out ndarray,可选

可选输出数组用于函数值。

返回值:

K 标量或者 ndarray

x 处的修正贝塞尔函数 (K_0) 的值。

另请参阅

kv

修改后的第二类贝塞尔函数的任意阶数。

k0e

指数尺度的第二类修正贝塞尔函数

注释

该范围被分为两个区间 [0, 2] 和 (2, 无穷)。在每个区间内使用切比雪夫多项式展开。

此函数是 Cephes [1] 库中 k0 程序的包装器。

参考文献

[1]

Cephes 数学函数库,www.netlib.org/cephes/

示例

计算一个点上的函数值:

>>> from scipy.special import k0
>>> k0(1.)
0.42102443824070823 

计算几个点上的函数值:

>>> import numpy as np
>>> k0(np.array([0.5, 2., 3.]))
array([0.92441907, 0.11389387, 0.0347395 ]) 

绘制从 0 到 10 的函数图像。

>>> import matplotlib.pyplot as plt
>>> fig, ax = plt.subplots()
>>> x = np.linspace(0., 10., 1000)
>>> y = k0(x)
>>> ax.plot(x, y)
>>> plt.show() 

../../_images/scipy-special-k0-1.png

scipy.special.k0e

原文链接:docs.scipy.org/doc/scipy-1.12.0/reference/generated/scipy.special.k0e.html#scipy.special.k0e

scipy.special.k0e(x, out=None) = <ufunc 'k0e'>

指数缩放修正贝塞尔函数阶数为 0

定义如下:

k0e(x) = exp(x) * k0(x). 

参数:

x类似数组

参数(浮点数)

outndarray,可选

函数值的可选输出数组

返回:

K标量或 ndarray

指数缩放修正贝塞尔函数阶数为 0 在x处的值。

另请参见

kv

任意阶数第二类修正贝塞尔函数

k0

第二类修正贝塞尔函数

注意事项

范围被分为两个区间[0, 2]和(2, 无穷大)。在每个区间中使用切比雪夫多项式展开。

此函数是 Cephes [1]例程k0e的包装器。对于大参数,k0e非常有用:对于这些参数,k0容易下溢。

参考文献

[1]

Cephes 数学函数库,www.netlib.org/cephes/

示例

在以下示例中,k0返回 0,而k0e仍然返回一个有用的有限数:

>>> from scipy.special import k0, k0e
>>> k0(1000.), k0e(1000)
(0., 0.03962832160075422) 

通过提供一个 NumPy 数组或列表来计算x的函数在多个点上的值:

>>> import numpy as np
>>> k0e(np.array([0.5, 2., 3.]))
array([1.52410939, 0.84156822, 0.6977616 ]) 

绘制从 0 到 10 的函数图像。

>>> import matplotlib.pyplot as plt
>>> fig, ax = plt.subplots()
>>> x = np.linspace(0., 10., 1000)
>>> y = k0e(x)
>>> ax.plot(x, y)
>>> plt.show() 

../../_images/scipy-special-k0e-1.png

scipy.special.k1

原文链接:docs.scipy.org/doc/scipy-1.12.0/reference/generated/scipy.special.k1.html#scipy.special.k1

scipy.special.k1(x, out=None) = <ufunc 'k1'>

修正贝塞尔函数的第二类,阶数为 1,(K_1(x))。

参数:

x 数组样式

参数(浮点数)

out 数组,可选

可选的输出数组,包含函数值

返回值:

K 标量或者数组

计算修正贝塞尔函数 K 的值,其阶数为 1,x 变量。

另见

kv

任意阶数的修正贝塞尔函数的第二类

k1e

指数尺度的修正贝塞尔函数 K,其阶数为 1

注意事项

范围分为两个区间 [0, 2] 和 (2, 无穷大)。在每个区间内采用切比雪夫多项式展开。

此函数是 Cephes [1] 中的 k1 程序包装器。

参考文献

[1]

Cephes 数学函数库, www.netlib.org/cephes/

示例

计算单个点的函数值:

>>> from scipy.special import k1
>>> k1(1.)
0.6019072301972346 

计算多个点的函数值:

>>> import numpy as np
>>> k1(np.array([0.5, 2., 3.]))
array([1.65644112, 0.13986588, 0.04015643]) 

绘制函数从 0 到 10 的图表。

>>> import matplotlib.pyplot as plt
>>> fig, ax = plt.subplots()
>>> x = np.linspace(0., 10., 1000)
>>> y = k1(x)
>>> ax.plot(x, y)
>>> plt.show() 

../../_images/scipy-special-k1-1.png

scipy.special.k1e

原文链接:docs.scipy.org/doc/scipy-1.12.0/reference/generated/scipy.special.k1e.html#scipy.special.k1e

scipy.special.k1e(x, out=None) = <ufunc 'k1e'>

指数尺度修正的贝塞尔函数 K 一阶

定义如下:

k1e(x) = exp(x) * k1(x) 

参数:

xarray_like

参数(浮点数)

outndarray, 可选参数

可选的输出数组,用于函数值

返回:

K标量或 ndarray

指数尺度修正的贝塞尔函数 K 一阶在 x 处的值。

另见

kv

任意阶数的第二类修正贝塞尔函数

k1

一阶修正贝塞尔函数 K

注意事项

范围被分成两个区间 [0, 2] 和 (2, 无穷大)。每个区间使用切比雪夫多项式展开。

此函数是 Cephes [1]k1e 程序包装。

参考文献

[1]

Cephes 数学函数库,www.netlib.org/cephes/

示例

在下面的例子中,k1 返回 0,而k1e 仍然返回一个有用的浮点数。

>>> from scipy.special import k1, k1e
>>> k1(1000.), k1e(1000.)
(0., 0.03964813081296021) 

通过提供一个 NumPy 数组或列表来在多个点计算函数的值:

>>> import numpy as np
>>> k1e(np.array([0.5, 2., 3.]))
array([2.73100971, 1.03347685, 0.80656348]) 

绘制函数从 0 到 10。

>>> import matplotlib.pyplot as plt
>>> fig, ax = plt.subplots()
>>> x = np.linspace(0., 10., 1000)
>>> y = k1e(x)
>>> ax.plot(x, y)
>>> plt.show() 

../../_images/scipy-special-k1e-1.png

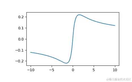
scipy.special.itj0y0

原文:docs.scipy.org/doc/scipy-1.12.0/reference/generated/scipy.special.itj0y0.html#scipy.special.itj0y0

scipy.special.itj0y0(x, out=None) = <ufunc 'itj0y0'>

一阶贝塞尔函数积分。

计算积分

[\begin{split}\int_0^x J_0(t) dt \ \int_0^x Y_0(t) dt.\end{split}]

关于 (J_0) 和 (Y_0) 的更多信息请参见j0y0

参数:

xarray_like

评估积分的值点。

outndarray 或者 tuple,可选

函数结果的可选输出数组。

返回:

ij0标量或者 ndarray

j0的积分

iy0标量或者 ndarray

y0的积分

参考文献

[1]

S. Zhang 和 J.M. Jin,“特殊函数的计算”,Wiley 1996

示例

在一个点评估函数。

>>> from scipy.special import itj0y0
>>> int_j, int_y = itj0y0(1.)
>>> int_j, int_y
(0.9197304100897596, -0.637069376607422) 

在几个点评估函数。

>>> import numpy as np
>>> points = np.array([0., 1.5, 3.])
>>> int_j, int_y = itj0y0(points)
>>> int_j, int_y
(array([0\.        , 1.24144951, 1.38756725]),
 array([ 0\.        , -0.51175903,  0.19765826])) 

从 0 到 10 绘制函数。

>>> import matplotlib.pyplot as plt
>>> fig, ax = plt.subplots()
>>> x = np.linspace(0., 10., 1000)
>>> int_j, int_y = itj0y0(x)
>>> ax.plot(x, int_j, label="$\int_0^x J_0(t)\,dt$")
>>> ax.plot(x, int_y, label="$\int_0^x Y_0(t)\,dt$")
>>> ax.legend()
>>> plt.show() 

../../_images/scipy-special-itj0y0-1.png

scipy.special.it2j0y0

原文:docs.scipy.org/doc/scipy-1.12.0/reference/generated/scipy.special.it2j0y0.html#scipy.special.it2j0y0

scipy.special.it2j0y0(x, out=None) = <ufunc 'it2j0y0'>

与第一类零阶贝塞尔函数相关的积分。

计算积分

[\begin{split}\int_0^x \frac{1 - J_0(t)}{t} dt \ \int_x^\infty \frac{Y_0(t)}{t} dt.\end{split}]

更多关于 (J_0) 和 (Y_0) 的信息,请参见 j0y0

参数:

x:array_like

评估积分的值。

out:ndarrays 元组,可选

可选输出数组用于函数结果。

返回:

ij0:标量或 ndarray

j0 的积分

iy0:标量或 ndarray

y0 的积分

参考资料

[1]

S. Zhang 和 J.M. Jin,“计算特殊函数”,Wiley 1996

示例

在一个点上评估函数。

>>> from scipy.special import it2j0y0
>>> int_j, int_y = it2j0y0(1.)
>>> int_j, int_y
(0.12116524699506871, 0.39527290169929336) 

在几个点上评估函数。

>>> import numpy as np
>>> points = np.array([0.5, 1.5, 3.])
>>> int_j, int_y = it2j0y0(points)
>>> int_j, int_y
(array([0.03100699, 0.26227724, 0.85614669]),
 array([ 0.26968854,  0.29769696, -0.02987272])) 

绘制从 0 到 10 的函数。

>>> import matplotlib.pyplot as plt
>>> fig, ax = plt.subplots()
>>> x = np.linspace(0., 10., 1000)
>>> int_j, int_y = it2j0y0(x)
>>> ax.plot(x, int_j, label=r"$\int_0^x \frac{1-J_0(t)}{t}\,dt$")
>>> ax.plot(x, int_y, label=r"$\int_x^{\infty} \frac{Y_0(t)}{t}\,dt$")
>>> ax.legend()
>>> ax.set_ylim(-2.5, 2.5)
>>> plt.show() 

../../_images/scipy-special-it2j0y0-1.png

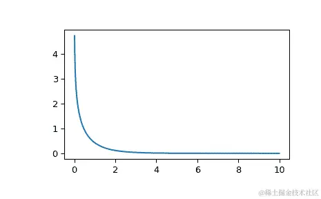
scipy.special.iti0k0

原文链接:docs.scipy.org/doc/scipy-1.12.0/reference/generated/scipy.special.iti0k0.html#scipy.special.iti0k0

scipy.special.iti0k0(x, out=None) = <ufunc 'iti0k0'>

修改 Bessel 函数零阶的积分。

计算积分

[\begin{split}\int_0^x I_0(t) dt \ \int_0^x K_0(t) dt.\end{split}]

关于(I_0)和(K_0)的更多信息,请参见i0k0

参数:

xarray_like

评估积分的值。

outndarrays 的元组,可选

用于函数结果的可选输出数组。

返回:

ii0标量或 ndarray

i0的积分

ik0标量或 ndarray

k0的积分

参考资料

[1]

S. Zhang 和 J.M. Jin,“特殊函数的计算”,Wiley 1996

示例

在一个点评估函数。

>>> from scipy.special import iti0k0
>>> int_i, int_k = iti0k0(1.)
>>> int_i, int_k
(1.0865210970235892, 1.2425098486237771) 

在几个点评估函数。

>>> import numpy as np
>>> points = np.array([0., 1.5, 3.])
>>> int_i, int_k = iti0k0(points)
>>> int_i, int_k
(array([0\.        , 1.80606937, 6.16096149]),
 array([0\.        , 1.39458246, 1.53994809])) 

从 0 到 5 绘制函数。

>>> import matplotlib.pyplot as plt
>>> fig, ax = plt.subplots()
>>> x = np.linspace(0., 5., 1000)
>>> int_i, int_k = iti0k0(x)
>>> ax.plot(x, int_i, label="$\int_0^x I_0(t)\,dt$")
>>> ax.plot(x, int_k, label="$\int_0^x K_0(t)\,dt$")
>>> ax.legend()
>>> plt.show() 

../../_images/scipy-special-iti0k0-1.png

scipy.special.it2i0k0

原文:docs.scipy.org/doc/scipy-1.12.0/reference/generated/scipy.special.it2i0k0.html#scipy.special.it2i0k0

scipy.special.it2i0k0(x, out=None) = <ufunc 'it2i0k0'>

与修改的贝塞尔函数的积分有关。

计算积分

[\begin{split}\int_0^x \frac{I_0(t) - 1}{t} dt \ \int_x^\infty \frac{K_0(t)}{t} dt.\end{split}]

参数:

x类似数组

评估积分的值。

outndarrays 的元组,可选的

函数结果的可选输出数组。

返回:

ii0标量或 ndarray

对于i0的积分

ik0标量或 ndarray

对于k0的积分

参考文献

[1]

S. Zhang 和 J.M. Jin,《特殊函数的计算》,Wiley 1996

示例

在一个点评估函数。

>>> from scipy.special import it2i0k0
>>> int_i, int_k = it2i0k0(1.)
>>> int_i, int_k
(0.12897944249456852, 0.2085182909001295) 

在几个点评估函数。

>>> import numpy as np
>>> points = np.array([0.5, 1.5, 3.])
>>> int_i, int_k = it2i0k0(points)
>>> int_i, int_k
(array([0.03149527, 0.30187149, 1.50012461]),
 array([0.66575102, 0.0823715 , 0.00823631])) 

绘制从 0 到 5 的函数。

>>> import matplotlib.pyplot as plt
>>> fig, ax = plt.subplots()
>>> x = np.linspace(0., 5., 1000)
>>> int_i, int_k = it2i0k0(x)
>>> ax.plot(x, int_i, label=r"$\int_0^x \frac{I_0(t)-1}{t}\,dt$")
>>> ax.plot(x, int_k, label=r"$\int_x^{\infty} \frac{K_0(t)}{t}\,dt$")
>>> ax.legend()
>>> ax.set_ylim(0, 10)
>>> plt.show() 

../../_images/scipy-special-it2i0k0-1.png