SciPy-1-12-中文文档-四十一-

57 阅读25分钟

SciPy 1.12 中文文档(四十一)

原文:docs.scipy.org/doc/scipy-1.12.0/index.html

scipy.special.besselpoly

原文:docs.scipy.org/doc/scipy-1.12.0/reference/generated/scipy.special.besselpoly.html#scipy.special.besselpoly

scipy.special.besselpoly(a, lmb, nu, out=None) = <ufunc 'besselpoly'>

第一类贝塞尔函数的加权积分。

计算

[\int_0¹ x^\lambda J_\nu(2 a x) , dx]

这里的(J_\nu)是贝塞尔函数,(\lambda=lmb), (\nu=nu)。

参数:

a类似数组

贝塞尔函数内的比例因子。

lmb类似数组

x的幂

nu类似数组

贝塞尔函数的阶数。

outndarray,可选

函数结果的可选输出数组。

返回:

标量或者 ndarray

积分的值。

参考资料

[1]

Cephes 数学函数库,www.netlib.org/cephes/

示例

为一个参数集评估函数。

>>> from scipy.special import besselpoly
>>> besselpoly(1, 1, 1)
0.24449718372863877 

评估不同比例因子下的函数。

>>> import numpy as np
>>> factors = np.array([0., 3., 6.])
>>> besselpoly(factors, 1, 1)
array([ 0\.        , -0.00549029,  0.00140174]) 

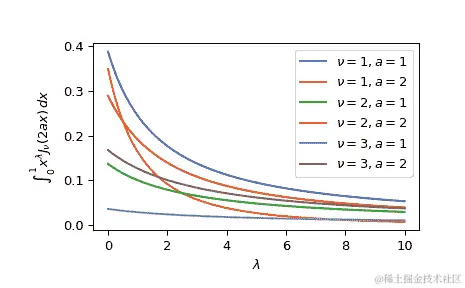
绘制不同幂次、阶数和比例尺度的函数图像。

>>> import matplotlib.pyplot as plt
>>> fig, ax = plt.subplots()
>>> powers = np.linspace(0, 10, 100)
>>> orders = [1, 2, 3]
>>> scales = [1, 2]
>>> all_combinations = [(order, scale) for order in orders
...                     for scale in scales]
>>> for order, scale in all_combinations:
...     ax.plot(powers, besselpoly(scale, powers, order),
...             label=rf"$\nu={order}, a={scale}$")
>>> ax.legend()
>>> ax.set_xlabel(r"$\lambda$")
>>> ax.set_ylabel(r"$\int_0¹ x^{\lambda} J_{\nu}(2ax)\,dx$")
>>> plt.show() 

../../_images/scipy-special-besselpoly-1.png

scipy.special.jvp

原文链接:docs.scipy.org/doc/scipy-1.12.0/reference/generated/scipy.special.jvp.html#scipy.special.jvp

scipy.special.jvp(v, z, n=1)

计算一阶类贝塞尔函数的导数。

计算贝塞尔函数 Jv 关于 z 的第 n 阶导数。

参数:

v数组或浮点数

贝塞尔函数的阶数

z复数

要评估导数的参数;可以是实数或复数。

nint,默认为 1

导数的阶数。对于 0 返回贝塞尔函数jv本身。

返回:

标量或 ndarray

贝塞尔函数导数的值。

注释

使用关系 DLFM 10.6.7 计算导数 [2]

参考文献

[1]

Zhang, Shanjie 和 Jin, Jianming. “Special Functions 的计算”, John Wiley and Sons, 1996, 第五章。people.sc.fsu.edu/~jburkardt/f77_src/special_functions/special_functions.html

[2]

NIST 数学函数数字图书馆。dlmf.nist.gov/10.6.E7

示例

计算阶数为 0 时一阶类贝塞尔函数及其前两阶导数在 1 处的值。

>>> from scipy.special import jvp
>>> jvp(0, 1, 0), jvp(0, 1, 1), jvp(0, 1, 2)
(0.7651976865579666, -0.44005058574493355, -0.3251471008130331) 

提供一个数组作为 v 来计算一阶类贝塞尔函数在 1 处的多个阶数的第一阶导数。

>>> jvp([0, 1, 2], 1, 1)
array([-0.44005059,  0.3251471 ,  0.21024362]) 

提供一个数组作为 z 来计算一阶类贝塞尔函数阶数为 0 时在多个点处的第一阶导数。

>>> import numpy as np
>>> points = np.array([0., 1.5, 3.])
>>> jvp(0, points, 1)
array([-0\.        , -0.55793651, -0.33905896]) 

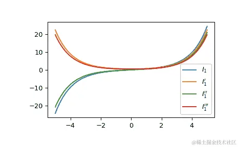
绘制一阶类贝塞尔函数及其前三阶导数。

>>> import matplotlib.pyplot as plt
>>> x = np.linspace(-10, 10, 1000)
>>> fig, ax = plt.subplots()
>>> ax.plot(x, jvp(1, x, 0), label=r"$J_1$")
>>> ax.plot(x, jvp(1, x, 1), label=r"$J_1'$")
>>> ax.plot(x, jvp(1, x, 2), label=r"$J_1''$")
>>> ax.plot(x, jvp(1, x, 3), label=r"$J_1'''$")
>>> plt.legend()
>>> plt.show() 

../../_images/scipy-special-jvp-1.png

scipy.special.yvp

原文:docs.scipy.org/doc/scipy-1.12.0/reference/generated/scipy.special.yvp.html#scipy.special.yvp

scipy.special.yvp(v, z, n=1)

计算第二类贝塞尔函数的导数。

计算贝塞尔函数 Yvz 的第 n 阶导数。

参数:

varray_like of float

贝塞尔函数的阶数

zcomplex

评估导数的参数

nint,默认为 1

求导阶数。对于 0 返回 BEssel 函数 yv

返回值:

scalar 或 ndarray

第 n 阶贝塞尔函数的导数。

参见

yv

第二类贝塞尔函数

注释

该导数是使用关系 DLFM 10.6.7 计算的 [2]

参考文献

[1]

Zhang, Shanjie 和 Jin, Jianming。“特殊函数的计算”,John Wiley and Sons,1996 年,第五章。people.sc.fsu.edu/~jburkardt/f77_src/special_functions/special_functions.html

[2]

NIST 数字图书馆的数学函数。dlmf.nist.gov/10.6.E7

示例

计算阶数为 0 的第二类贝塞尔函数及其在 1 处的前两个导数。

>>> from scipy.special import yvp
>>> yvp(0, 1, 0), yvp(0, 1, 1), yvp(0, 1, 2)
(0.088256964215677, 0.7812128213002889, -0.8694697855159659) 

通过为 v 提供数组,在 1 处计算阶数为 0 的第二类贝塞尔函数的一阶导数。

>>> yvp([0, 1, 2], 1, 1)
array([0.78121282, 0.86946979, 2.52015239]) 

通过为 z 提供数组,计算阶数为 0 的第二类贝塞尔函数的一阶导数在几个点处。

>>> import numpy as np
>>> points = np.array([0.5, 1.5, 3.])
>>> yvp(0, points, 1)
array([ 1.47147239,  0.41230863, -0.32467442]) 

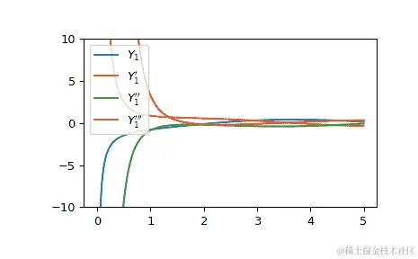
绘制阶数为 1 的第二类贝塞尔函数及其前三个导数。

>>> import matplotlib.pyplot as plt
>>> x = np.linspace(0, 5, 1000)
>>> x[0] += 1e-15
>>> fig, ax = plt.subplots()
>>> ax.plot(x, yvp(1, x, 0), label=r"$Y_1$")
>>> ax.plot(x, yvp(1, x, 1), label=r"$Y_1'$")
>>> ax.plot(x, yvp(1, x, 2), label=r"$Y_1''$")
>>> ax.plot(x, yvp(1, x, 3), label=r"$Y_1'''$")
>>> ax.set_ylim(-10, 10)
>>> plt.legend()
>>> plt.show() 

../../_images/scipy-special-yvp-1.png

scipy.special.kvp

原文:docs.scipy.org/doc/scipy-1.12.0/reference/generated/scipy.special.kvp.html#scipy.special.kvp

scipy.special.kvp(v, z, n=1)

计算实数阶修正贝塞尔函数 Kv(z)的导数

Kv(z)是第二类修正贝塞尔函数。导数是相对于z计算的。

参数:

v浮点数数组

贝塞尔函数的阶数

z复数数组

计算导数的论点

n整数,默认为 1

导数的阶数。对于 0,返回贝塞尔函数kv本身。

返回值:

outndarray

结果

另见

kv

注释

使用关系 DLFM 10.29.5 计算导数[2]

参考文献

[1]

张善杰和金建明。“特殊函数的计算”,约翰威利和儿子,1996 年,第六章。people.sc.fsu.edu/~jburkardt/f77_src/special_functions/special_functions.html

[2]

NIST 数学函数数字库。dlmf.nist.gov/10.29.E5

示例

在 1 处计算第二类修正贝塞尔函数及其前两个导数的阶数。

>>> from scipy.special import kvp
>>> kvp(0, 1, 0), kvp(0, 1, 1), kvp(0, 1, 2)
(0.42102443824070834, -0.6019072301972346, 1.0229316684379428) 

通过为v提供一个数组,在 1 处计算几个阶数的第二类修正贝塞尔函数的一阶导数。

>>> kvp([0, 1, 2], 1, 1)
array([-0.60190723, -1.02293167, -3.85158503]) 

通过为z提供一个数组,计算几个点的第二类修正贝塞尔函数的一阶导数,其中z是浮点数的数组。

>>> import numpy as np
>>> points = np.array([0.5, 1.5, 3.])
>>> kvp(0, points, 1)
array([-1.65644112, -0.2773878 , -0.04015643]) 

绘制第二类修正贝塞尔函数及其前三个导数。

>>> import matplotlib.pyplot as plt
>>> x = np.linspace(0, 5, 1000)
>>> fig, ax = plt.subplots()
>>> ax.plot(x, kvp(1, x, 0), label=r"$K_1$")
>>> ax.plot(x, kvp(1, x, 1), label=r"$K_1'$")
>>> ax.plot(x, kvp(1, x, 2), label=r"$K_1''$")
>>> ax.plot(x, kvp(1, x, 3), label=r"$K_1'''$")
>>> ax.set_ylim(-2.5, 2.5)
>>> plt.legend()
>>> plt.show() 

../../_images/scipy-special-kvp-1.png

scipy.special.ivp

原文:docs.scipy.org/doc/scipy-1.12.0/reference/generated/scipy.special.ivp.html#scipy.special.ivp

scipy.special.ivp(v, z, n=1)

计算一类修正贝塞尔函数的导数。

计算一类修正贝塞尔函数Iv关于z的第 n 阶导数。

参数:

varray_like 或 float

贝塞尔函数的阶数

zarray_like

用于计算导数的参数;可以是实数或复数。

nint,默认值 1

导数的阶数。对于 0,返回贝塞尔函数iv本身。

返回:

标量或 ndarray

修正贝塞尔函数的第 n 阶导数。

另请参阅

iv

注释

使用关系 DLFM 10.29.5 计算导数[2]

参考文献

[1]

张善杰和金建明。“特殊函数的计算”,John Wiley and Sons,1996 年,第六章。people.sc.fsu.edu/~jburkardt/f77_src/special_functions/special_functions.html

[2]

NIST 数学函数数字图书馆。dlmf.nist.gov/10.29.E5

示例

计算一类修正贝塞尔函数的一阶导数为 0 阶和其在 1 处的前两个导数。

>>> from scipy.special import ivp
>>> ivp(0, 1, 0), ivp(0, 1, 1), ivp(0, 1, 2)
(1.2660658777520084, 0.565159103992485, 0.7009067737595233) 

通过为v提供数组,计算一类修正贝塞尔函数的一阶导数的多个阶在 1 处的值。

>>> ivp([0, 1, 2], 1, 1)
array([0.5651591 , 0.70090677, 0.29366376]) 

通过为z提供数组,计算一类修正贝塞尔函数的一阶导数为 0 阶在几个点处的值。

>>> import numpy as np
>>> points = np.array([0., 1.5, 3.])
>>> ivp(0, points, 1)
array([0\.        , 0.98166643, 3.95337022]) 

绘制一类修正贝塞尔函数的一阶导数为 1 阶及其前三阶导数。

>>> import matplotlib.pyplot as plt
>>> x = np.linspace(-5, 5, 1000)
>>> fig, ax = plt.subplots()
>>> ax.plot(x, ivp(1, x, 0), label=r"$I_1$")
>>> ax.plot(x, ivp(1, x, 1), label=r"$I_1'$")
>>> ax.plot(x, ivp(1, x, 2), label=r"$I_1''$")
>>> ax.plot(x, ivp(1, x, 3), label=r"$I_1'''$")
>>> plt.legend()
>>> plt.show() 

../../_images/scipy-special-ivp-1.png

scipy.special.h1vp

原文:docs.scipy.org/doc/scipy-1.12.0/reference/generated/scipy.special.h1vp.html#scipy.special.h1vp

scipy.special.h1vp(v, z, n=1)

计算对z的汉克尔函数 H1v(z)的导数。

参数:

varray_like

汉克尔函数的阶数

zarray_like

评估导数的参数。可以是实数或复数。

nint,默认为 1

导数的阶数。对于 0 返回汉克尔函数h1v本身。

返回:

标量或 ndarray

汉克尔函数导数的值。

另见

hankel1

注意

使用关系 DLFM 10.6.7 [2] 计算导数。

参考资料

[1]

张, 善杰 和 金, 建明。“特殊函数的计算”,约翰·威利和儿子出版社, 1996 年, 第五章。people.sc.fsu.edu/~jburkardt/f77_src/special_functions/special_functions.html

[2]

NIST 数字数学函数库。dlmf.nist.gov/10.6.E7

示例

计算阶数为 0 的第一类汉克尔函数及其在 1 处的前两个导数。

>>> from scipy.special import h1vp
>>> h1vp(0, 1, 0), h1vp(0, 1, 1), h1vp(0, 1, 2)
((0.7651976865579664+0.088256964215677j),
 (-0.44005058574493355+0.7812128213002889j),
 (-0.3251471008130329-0.8694697855159659j)) 

通过提供一个数组v,计算在 1 处多个阶数的第一类汉克尔函数的第一导数。

>>> h1vp([0, 1, 2], 1, 1)
array([-0.44005059+0.78121282j,  0.3251471 +0.86946979j,
 0.21024362+2.52015239j]) 

通过提供一个数组z,计算在多个点处阶数为 0 的第一类汉克尔函数的第一导数。

>>> import numpy as np
>>> points = np.array([0.5, 1.5, 3.])
>>> h1vp(0, points, 1)
array([-0.24226846+1.47147239j, -0.55793651+0.41230863j,
 -0.33905896-0.32467442j]) 

scipy.special.h2vp

原文:docs.scipy.org/doc/scipy-1.12.0/reference/generated/scipy.special.h2vp.html#scipy.special.h2vp

scipy.special.h2vp(v, z, n=1)

计算 Hankel 函数 H2v(z)关于z的导数。

参数:

varray_like

Hankel 函数的阶数

zarray_like

求导数的自变量。可以是实数或复数。

nint,默认为 1

导数的阶数。对于 0 返回 Hankel 函数h2v本身。

返回:

标量或者 ndarray

Hankel 函数导数的值。

另请参阅

hankel2

注意事项

导数的计算使用 DLFM 10.6.7 关系 [2]

参考文献

[1]

张善杰和金建明。“特殊函数的计算”,John Wiley and Sons 出版,1996 年,第五章。people.sc.fsu.edu/~jburkardt/f77_src/special_functions/special_functions.html

[2]

NIST 数学函数数字图书馆。dlmf.nist.gov/10.6.E7

示例

计算阶数为 0 的第二类 Hankel 函数在 1 处及其前两个导数。

>>> from scipy.special import h2vp
>>> h2vp(0, 1, 0), h2vp(0, 1, 1), h2vp(0, 1, 2)
((0.7651976865579664-0.088256964215677j),
 (-0.44005058574493355-0.7812128213002889j),
 (-0.3251471008130329+0.8694697855159659j)) 

提供v数组,计算一阶导数的第二类 Hankel 函数在 1 处的多个阶数。

>>> h2vp([0, 1, 2], 1, 1)
array([-0.44005059-0.78121282j,  0.3251471 -0.86946979j,
 0.21024362-2.52015239j]) 

提供z数组,计算阶数为 0 的第二类 Hankel 函数在多个点处的一阶导数。

>>> import numpy as np
>>> points = np.array([0.5, 1.5, 3.])
>>> h2vp(0, points, 1)
array([-0.24226846-1.47147239j, -0.55793651-0.41230863j,
 -0.33905896+0.32467442j]) 

scipy.special.spherical_jn

原文:docs.scipy.org/doc/scipy-1.12.0/reference/generated/scipy.special.spherical_jn.html#scipy.special.spherical_jn

scipy.special.spherical_jn(n, z, derivative=False)

第一类球贝塞尔函数或其导数。

定义为[1],

[j_n(z) = \sqrt{\frac{\pi}{2z}} J_{n + 1/2}(z),]

其中(J_n)是第一类贝塞尔函数。

参数:

nint,类数组

Bessel 函数的顺序(n >= 0)。

z复数或浮点数,类数组

贝塞尔函数的参数。

derivativebool,可选

如果为 True,则返回导数值(而不是函数本身)。

返回:

jnndarray

注意事项

对于大于顺序的实数参数,使用升序递推计算函数[2]。对于小的实数或复数参数,使用与第一类圆柱贝塞尔函数的定义关系。

使用关系计算导数[3]

[ \begin{align}\begin{aligned}j_n'(z) = j_{n-1}(z) - \frac{n + 1}{z} j_n(z).\j_0'(z) = -j_1(z)\end{aligned}\end{align} ]

自 0.18.0 版本起新增。

参考文献

[1]

dlmf.nist.gov/10.47.E3

[2]

dlmf.nist.gov/10.51.E1

[3]

dlmf.nist.gov/10.51.E2

[AS]

米尔顿·阿布拉莫维茨和艾琳·A·斯特甘(Milton Abramowitz and Irene A. Stegun)主编。数学函数手册,包含公式、图表和数学表格。纽约:多佛出版社,1972 年。

示例

第一类球贝塞尔函数(j_n)接受实数和复数第二参数。它们可以返回复数类型:

>>> from scipy.special import spherical_jn
>>> spherical_jn(0, 3+5j)
(-9.878987731663194-8.021894345786002j)
>>> type(spherical_jn(0, 3+5j))
<class 'numpy.complex128'> 

我们可以验证在区间([1, 2])中的(n=3)的导数关系:

>>> import numpy as np
>>> x = np.arange(1.0, 2.0, 0.01)
>>> np.allclose(spherical_jn(3, x, True),
...             spherical_jn(2, x) - 4/x * spherical_jn(3, x))
True 

几个具有实数参数的(j_n):

>>> import matplotlib.pyplot as plt
>>> x = np.arange(0.0, 10.0, 0.01)
>>> fig, ax = plt.subplots()
>>> ax.set_ylim(-0.5, 1.5)
>>> ax.set_title(r'Spherical Bessel functions $j_n$')
>>> for n in np.arange(0, 4):
...     ax.plot(x, spherical_jn(n, x), label=rf'$j_{n}$')
>>> plt.legend(loc='best')
>>> plt.show() 

../../_images/scipy-special-spherical_jn-1.png

scipy.special.spherical_yn

原文:docs.scipy.org/doc/scipy-1.12.0/reference/generated/scipy.special.spherical_yn.html#scipy.special.spherical_yn

scipy.special.spherical_yn(n, z, derivative=False)

第二类球贝塞尔函数或其导数。

定义如[1]

[y_n(z) = \sqrt{\frac{\pi}{2z}} Y_{n + 1/2}(z),]

其中(Y_n)是第二类贝塞尔函数。

参数:

n整数,类数组

贝塞尔函数的阶数(n >= 0)。

z复数或浮点数,类数组

贝塞尔函数的自变量。

derivative布尔值,可选项

如果为 True,则返回导数值(而不是函数本身)。

返回:

ynndarray

注释

对于实数自变量,使用递增的递推计算函数[2]。对于复数自变量,使用与第二类圆柱贝塞尔函数的定义关系。

使用关系计算导数[3]

[ \begin{align}\begin{aligned}y_n' = y_{n-1} - \frac{n + 1}{z} y_n.\y_0' = -y_1\end{aligned}\end{align} ]

新功能版本 0.18.0。

参考文献

[1]

dlmf.nist.gov/10.47.E4

[2]

dlmf.nist.gov/10.51.E1

[3]

dlmf.nist.gov/10.51.E2

[AS]

米尔顿·阿布拉莫维奇和艾琳·A·斯特根(Milton Abramowitz and Irene A. Stegun)编辑。数学函数手册:带有公式、图表和数学表格。纽约:多佛尔出版社,1972 年。

例子

第二类球贝塞尔函数(y_n)接受实数和复数作为第二个自变量。它们可以返回复数类型:

>>> from scipy.special import spherical_yn
>>> spherical_yn(0, 3+5j)
(8.022343088587197-9.880052589376795j)
>>> type(spherical_yn(0, 3+5j))
<class 'numpy.complex128'> 

我们可以验证关于导数的关系,从(n=3)的注释中,在区间([1, 2])内:

>>> import numpy as np
>>> x = np.arange(1.0, 2.0, 0.01)
>>> np.allclose(spherical_yn(3, x, True),
...             spherical_yn(2, x) - 4/x * spherical_yn(3, x))
True 

带有实数自变量的前几个(y_n):

>>> import matplotlib.pyplot as plt
>>> x = np.arange(0.0, 10.0, 0.01)
>>> fig, ax = plt.subplots()
>>> ax.set_ylim(-2.0, 1.0)
>>> ax.set_title(r'Spherical Bessel functions $y_n$')
>>> for n in np.arange(0, 4):
...     ax.plot(x, spherical_yn(n, x), label=rf'$y_{n}$')
>>> plt.legend(loc='best')
>>> plt.show() 

../../_images/scipy-special-spherical_yn-1.png

scipy.special.spherical_in

原文链接:docs.scipy.org/doc/scipy-1.12.0/reference/generated/scipy.special.spherical_in.html#scipy.special.spherical_in

scipy.special.spherical_in(n, z, derivative=False)

修改后的第一类球面贝塞尔函数或其导数。

定义如下 [1],

[i_n(z) = \sqrt{\frac{\pi}{2z}} I_{n + 1/2}(z),]

其中 (I_n) 是修改后的第一类圆柱贝塞尔函数。

参数:

nint, array_like

贝塞尔函数的阶数 (n >= 0)。

z复数或浮点数,array_like

贝塞尔函数的自变量。

derivative布尔值,可选

如果为 True,则返回导数值(而非函数本身)。

返回:

inndarray

注意事项

使用其与修改后的第一类圆柱贝塞尔函数的定义关系来计算函数。

使用关系计算导数 [2],

[ \begin{align}\begin{aligned}i_n' = i_{n-1} - \frac{n + 1}{z} i_n.\i_1' = i_0\end{aligned}\end{align} ]

自 0.18.0 版本起新增。

参考文献

[1]

dlmf.nist.gov/10.47.E7

[2]

dlmf.nist.gov/10.51.E5

[AS]

Milton Abramowitz 和 Irene A. Stegun 编辑。Handbook of Mathematical Functions with Formulas, Graphs, and Mathematical Tables. 纽约:Dover,1972 年。

示例

修改后的第一类球面贝塞尔函数 (i_n) 接受实数和复数第二个参数。它们可以返回复数类型:

>>> from scipy.special import spherical_in
>>> spherical_in(0, 3+5j)
(-1.1689867793369182-1.2697305267234222j)
>>> type(spherical_in(0, 3+5j))
<class 'numpy.complex128'> 

我们可以验证在区间 ([1, 2]) 内 (n=3) 时,从注释中得到的导数关系:

>>> import numpy as np
>>> x = np.arange(1.0, 2.0, 0.01)
>>> np.allclose(spherical_in(3, x, True),
...             spherical_in(2, x) - 4/x * spherical_in(3, x))
True 

前几个具有实数参数的 (i_n):

>>> import matplotlib.pyplot as plt
>>> x = np.arange(0.0, 6.0, 0.01)
>>> fig, ax = plt.subplots()
>>> ax.set_ylim(-0.5, 5.0)
>>> ax.set_title(r'Modified spherical Bessel functions $i_n$')
>>> for n in np.arange(0, 4):
...     ax.plot(x, spherical_in(n, x), label=rf'$i_{n}$')
>>> plt.legend(loc='best')
>>> plt.show() 

../../_images/scipy-special-spherical_in-1.png

scipy.special.spherical_kn

原文:docs.scipy.org/doc/scipy-1.12.0/reference/generated/scipy.special.spherical_kn.html#scipy.special.spherical_kn

scipy.special.spherical_kn(n, z, derivative=False)

修改的球形贝塞尔函数第二类或其导数。

定义如[1]

[k_n(z) = \sqrt{\frac{\pi}{2z}} K_{n + 1/2}(z),]

其中 (K_n) 是修改的第二类贝塞尔函数。

参数:

n 整数,数组类型

Bessel 函数的顺序((n \geq 0))。

z 复数或浮点数,数组类型

Bessel 函数的参数。

derivative 布尔值,可选

如果为 True,则返回导数值(而不是函数本身)。

返回:

kn ndarray

注释

使用其与修改的圆柱形贝塞尔函数第二类的定义关系计算函数。

利用关系计算导数[2]

[ \begin{align}\begin{aligned}k_n' = -k_{n-1} - \frac{n + 1}{z} k_n.\k_0' = -k_1\end{aligned}\end{align} ]

0.18.0 版本中的新功能。

参考资料

[1]

dlmf.nist.gov/10.47.E9

[2]

dlmf.nist.gov/10.51.E5

[AS]

Milton Abramowitz 和 Irene A. Stegun,编。 Handbook of Mathematical Functions with Formulas, Graphs, and Mathematical Tables。 New York: Dover, 1972.

示例

修改的球形贝塞尔函数第二类 (k_n) 接受实数和复数第二参数。它们可以返回复数类型:

>>> from scipy.special import spherical_kn
>>> spherical_kn(0, 3+5j)
(0.012985785614001561+0.003354691603137546j)
>>> type(spherical_kn(0, 3+5j))
<class 'numpy.complex128'> 

我们可以验证关于导数的关系来自于注释,(n=3)在区间([1, 2]):

>>> import numpy as np
>>> x = np.arange(1.0, 2.0, 0.01)
>>> np.allclose(spherical_kn(3, x, True),
...             - 4/x * spherical_kn(3, x) - spherical_kn(2, x))
True 

带有实数参数的前几个 (k_n):

>>> import matplotlib.pyplot as plt
>>> x = np.arange(0.0, 4.0, 0.01)
>>> fig, ax = plt.subplots()
>>> ax.set_ylim(0.0, 5.0)
>>> ax.set_title(r'Modified spherical Bessel functions $k_n$')
>>> for n in np.arange(0, 4):
...     ax.plot(x, spherical_kn(n, x), label=rf'$k_{n}$')
>>> plt.legend(loc='best')
>>> plt.show() 

../../_images/scipy-special-spherical_kn-1.png

scipy.special.riccati_jn

原文:docs.scipy.org/doc/scipy-1.12.0/reference/generated/scipy.special.riccati_jn.html#scipy.special.riccati_jn

scipy.special.riccati_jn(n, x)

计算第一类里卡提-贝塞尔函数及其导数。

第一类里卡提-贝塞尔函数定义为 (x j_n(x)),其中 (j_n) 是第一类阶数为 (n) 的球贝塞尔函数。

此函数计算所有订单包括 n 的里卡提-贝塞尔函数的值和第一阶导数。

参数:

nint

函数计算的最大阶数

xfloat

在其处评估的参数

返回值:

jnndarray

j0(x) 到 jn(x) 的值

jnpndarray

第一阶导数 j0’(x), …, jn’(x)

注意事项

计算是通过向后递归进行的,使用关系 DLMF 10.51.1 [2].

由张善杰和金建明创建的 Fortran 程序包装器 [1].

参考文献

[1]

Zhang, Shanjie 和 Jin, Jianming. “Computation of Special Functions”, John Wiley and Sons, 1996. people.sc.fsu.edu/~jburkardt/f77_src/special_functions/special_functions.html

[2]

NIST 数字数学函数库。dlmf.nist.gov/10.51.E1

scipy.special.riccati_yn

原文:docs.scipy.org/doc/scipy-1.12.0/reference/generated/scipy.special.riccati_yn.html#scipy.special.riccati_yn

scipy.special.riccati_yn(n, x)

计算第二类里卡提-贝塞尔函数及其导数。

第二类里卡提-贝塞尔函数定义为 (x y_n(x)),其中 (y_n) 是第二类球贝塞尔函数的阶数为 (n)。

此函数计算所有顺序直到包括 n 的函数值和第一阶导数。

参数:

nint

函数计算的最大阶数

xfloat

要评估的参数

返回:

ynndarray

y0(x), …, yn(x) 的值

ynpndarray

第一阶导数 y0’(x), …, yn’(x)

注意

计算通过升序递归进行,使用关系 DLMF 10.51.1 [2]

张善杰和金建明创建的 Fortran 程序包装器 [1]

参考文献

[1]

张善杰和金建明。“特殊函数的计算”,约翰·威利和儿子,1996 年。people.sc.fsu.edu/~jburkardt/f77_src/special_functions/special_functions.html

[2]

美国国家标准技术研究所数学函数数字图书馆。dlmf.nist.gov/10.51.E1

scipy.special.struve

原文链接:docs.scipy.org/doc/scipy-1.12.0/reference/generated/scipy.special.struve.html#scipy.special.struve

scipy.special.struve(v, x, out=None) = <ufunc 'struve'>

Struve 函数。

返回阶数vx处的 Struve 函数值。Struve 函数定义如下,

[H_v(x) = (z/2)^{v + 1} \sum_{n=0}^\infty \frac{(-1)^n (z/2)^{2n}}{\Gamma(n + \frac{3}{2}) \Gamma(n + v + \frac{3}{2})},]

其中(\Gamma)是 Gamma 函数。

参数:

v 数组类型

Struve 函数的阶数(浮点数)。

x数组类型

Struve 函数的参数(浮点数;必须为正,除非v是整数)。

out ndarray,可选

函数结果的可选输出数组

返回:

H 标量或者 ndarray

阶数vx处的 Struve 函数值。

另见

modstruve

修改的 Struve 函数

注意

讨论在[1]中使用的三种方法来评估 Struve 函数:

  • 幂级数

  • Bessel 函数的展开(如果( |z| < |v| + 20 ))。

  • 渐近大-z 展开(如果(z \geq 0.7v + 12))。

基于和式中最大项估计的舍入误差,并返回与最小误差相关联的结果。

参考资料

[1]

NIST 数字数学函数库 dlmf.nist.gov/11

示例

计算阶数为 1 的 Struve 函数在 2 处的值。

>>> import numpy as np
>>> from scipy.special import struve
>>> import matplotlib.pyplot as plt
>>> struve(1, 2.)
0.6467637282835622 

通过为阶参数v提供列表,计算 2 阶的 Struve 函数,阶数为 1、2 和 3。

>>> struve([1, 2, 3], 2.)
array([0.64676373, 0.28031806, 0.08363767]) 

通过为x提供数组,计算多个点处阶数为 1 的 Struve 函数。

>>> points = np.array([2., 5., 8.])
>>> struve(1, points)
array([0.64676373, 0.80781195, 0.48811605]) 

通过为vz提供广播到正确形状的数组,计算多个点处多个阶数的 Struve 函数。

>>> orders = np.array([[1], [2], [3]])
>>> points.shape, orders.shape
((3,), (3, 1)) 
>>> struve(orders, points)
array([[0.64676373, 0.80781195, 0.48811605],
 [0.28031806, 1.56937455, 1.51769363],
 [0.08363767, 1.50872065, 2.98697513]]) 

绘制从-10 到 10 的 0 到 3 阶 Struve 函数。

>>> fig, ax = plt.subplots()
>>> x = np.linspace(-10., 10., 1000)
>>> for i in range(4):
...     ax.plot(x, struve(i, x), label=f'$H_{i!r}$')
>>> ax.legend(ncol=2)
>>> ax.set_xlim(-10, 10)
>>> ax.set_title(r"Struve functions $H_{\nu}$")
>>> plt.show() 

../../_images/scipy-special-struve-1.png

scipy.special.modstruve

原文:docs.scipy.org/doc/scipy-1.12.0/reference/generated/scipy.special.modstruve.html#scipy.special.modstruve

scipy.special.modstruve(v, x, out=None) = <ufunc 'modstruve'>

修改 Struve 函数。

返回顺序 vx 处修改 Struve 函数的值。修改 Struve 函数定义为,

[L_v(x) = -\imath \exp(-\pi\imath v/2) H_v(\imath x),]

其中 (H_v) 是 Struve 函数。

参数:

v array_like

修改 Struve 函数的顺序(float)。

x array_like

Struve 函数的参数(float;必须为正,除非 v 是整数)。

out ndarray,可选

函数结果的可选输出数组

返回:

L scalar 或 ndarray

顺序 vx 处修改 Struve 函数的值。

参见

struve

注意事项

[1] 中讨论了三种方法来评估函数:

  • 幂级数

  • 在 Bessel 函数的展开(如果 (|x| < |v| + 20))

  • 渐近大 x 展开(如果 (x \geq 0.7v + 12))

根据总和中的最大项估计舍入误差,并返回与最小误差相关的结果。

参考资料

[1]

NIST 数字数学函数库 dlmf.nist.gov/11

示例

计算顺序为 1 的修改 Struve 函数在 2 处的值。

>>> import numpy as np
>>> from scipy.special import modstruve
>>> import matplotlib.pyplot as plt
>>> modstruve(1, 2.)
1.102759787367716 

通过提供顺序参数 v 的列表,在 2 处计算顺序为 1、2 和 3 的修改 Struve 函数。

>>> modstruve([1, 2, 3], 2.)
array([1.10275979, 0.41026079, 0.11247294]) 

通过提供一个 x 的数组,计算几个点的一阶修改 Struve 函数。

>>> points = np.array([2., 5., 8.])
>>> modstruve(1, points)
array([  1.10275979,  23.72821578, 399.24709139]) 

通过提供 vz 的数组,在几个点上计算几个顺序的修改 Struve 函数。这些数组必须能够广播到正确的形状。

>>> orders = np.array([[1], [2], [3]])
>>> points.shape, orders.shape
((3,), (3, 1)) 
>>> modstruve(orders, points)
array([[1.10275979e+00, 2.37282158e+01, 3.99247091e+02],
 [4.10260789e-01, 1.65535979e+01, 3.25973609e+02],
 [1.12472937e-01, 9.42430454e+00, 2.33544042e+02]]) 

绘制从 -5 到 5 的顺序为 0 到 3 的修改 Struve 函数。

>>> fig, ax = plt.subplots()
>>> x = np.linspace(-5., 5., 1000)
>>> for i in range(4):
...     ax.plot(x, modstruve(i, x), label=f'$L_{i!r}$')
>>> ax.legend(ncol=2)
>>> ax.set_xlim(-5, 5)
>>> ax.set_title(r"Modified Struve functions $L_{\nu}$")
>>> plt.show() 

../../_images/scipy-special-modstruve-1.png

scipy.special.itstruve0

原文链接:docs.scipy.org/doc/scipy-1.12.0/reference/generated/scipy.special.itstruve0.html#scipy.special.itstruve0

scipy.special.itstruve0(x, out=None) = <ufunc 'itstruve0'>

零阶斯特鲁夫函数的积分。

[I = \int_0^x H_0(t),dt]

参数:

xarray_like

积分上限(浮点数)。

outndarray,可选

函数值的可选输出数组

返回:

I标量或 ndarray

从 0 到x的[H_0]的积分。

另请参见

struve

由此函数积分的函数。

注:

由张善杰和金建明创建的 Fortran 例程的包装器[1]

参考文献

[1]

Zhang, Shanjie and Jin, Jianming. “Computation of Special Functions”, John Wiley and Sons, 1996. people.sc.fsu.edu/~jburkardt/f_src/special_functions/special_functions.html

示例

在一个点上评估函数。

>>> import numpy as np
>>> from scipy.special import itstruve0
>>> itstruve0(1.)
0.30109042670805547 

通过为x提供一个数组,在多个点上评估函数。

>>> points = np.array([1., 2., 3.5])
>>> itstruve0(points)
array([0.30109043, 1.01870116, 1.96804581]) 

绘制从-20 到 20 的函数。

>>> import matplotlib.pyplot as plt
>>> x = np.linspace(-20., 20., 1000)
>>> istruve0_values = itstruve0(x)
>>> fig, ax = plt.subplots()
>>> ax.plot(x, istruve0_values)
>>> ax.set_xlabel(r'$x$')
>>> ax.set_ylabel(r'$\int_0^{x}H_0(t)\,dt$')
>>> plt.show() 

../../_images/scipy-special-itstruve0-1.png

scipy.special.it2struve0

原文链接:docs.scipy.org/doc/scipy-1.12.0/reference/generated/scipy.special.it2struve0.html#scipy.special.it2struve0

scipy.special.it2struve0(x, out=None) = <ufunc 'it2struve0'>

与 0 阶斯特鲁夫函数相关的积分。

返回积分,

[\int_x^\infty \frac{H_0(t)}{t},dt]

其中(H_0)是 0 阶斯特鲁夫函数。

参数:

xarray_like

积分的下限。

out ndarray,可选

函数值的可选输出数组

返回:

I标量或 ndarray

积分的值。

另请参阅

struve

注意

由张善杰和金建明创建的 Fortran 例程的包装器 [1]

参考文献

[1]

张善杰和金建明,《特殊函数的计算》,John Wiley and Sons 出版,1996 年。people.sc.fsu.edu/~jburkardt/f_src/special_functions/special_functions.html

示例

在一个点上评估函数。

>>> import numpy as np
>>> from scipy.special import it2struve0
>>> it2struve0(1.)
0.9571973506383524 

通过为x提供数组,在多个点上评估函数。

>>> points = np.array([1., 2., 3.5])
>>> it2struve0(points)
array([0.95719735, 0.46909296, 0.10366042]) 

绘制从-10 到 10 的函数。

>>> import matplotlib.pyplot as plt
>>> x = np.linspace(-10., 10., 1000)
>>> it2struve0_values = it2struve0(x)
>>> fig, ax = plt.subplots()
>>> ax.plot(x, it2struve0_values)
>>> ax.set_xlabel(r'$x$')
>>> ax.set_ylabel(r'$\int_x^{\infty}\frac{H_0(t)}{t}\,dt$')
>>> plt.show() 

../../_images/scipy-special-it2struve0-1.png

scipy.special.itmodstruve0

原文:docs.scipy.org/doc/scipy-1.12.0/reference/generated/scipy.special.itmodstruve0.html#scipy.special.itmodstruve0

scipy.special.itmodstruve0(x, out=None) = <ufunc 'itmodstruve0'>

阶数为 0 的修改 Struve 函数的积分。

[I = \int_0^x L_0(t),dt]

参数:

xarray_like

积分的上限(浮点数)。

outndarray, 可选

函数值的可选输出数组

返回:

I标量或 ndarray

从 0 到 x 的[L_0]的积分。

参见

modstruve

通过此函数进行积分的修改 Struve 函数

注意事项

由张善杰和金建明创建的 Fortran 例程的包装器[1]

参考文献

[1]

Zhang, Shanjie 和 Jin, Jianming. “Special Functions 的计算”, John Wiley and Sons, 1996. people.sc.fsu.edu/~jburkardt/f_src/special_functions/special_functions.html

示例

在一个点上评估函数。

>>> import numpy as np
>>> from scipy.special import itmodstruve0
>>> itmodstruve0(1.)
0.3364726286440384 

通过为x提供数组,在几个点上评估函数。

>>> points = np.array([1., 2., 3.5])
>>> itmodstruve0(points)
array([0.33647263, 1.588285  , 7.60382578]) 

绘制从 -10 到 10 的函数。

>>> import matplotlib.pyplot as plt
>>> x = np.linspace(-10., 10., 1000)
>>> itmodstruve0_values = itmodstruve0(x)
>>> fig, ax = plt.subplots()
>>> ax.plot(x, itmodstruve0_values)
>>> ax.set_xlabel(r'$x$')
>>> ax.set_ylabel(r'$\int_0^xL_0(t)\,dt$')
>>> plt.show() 

../../_images/scipy-special-itmodstruve0-1.png

scipy.special.bdtr

原文:docs.scipy.org/doc/scipy-1.12.0/reference/generated/scipy.special.bdtr.html#scipy.special.bdtr

scipy.special.bdtr(k, n, p, out=None) = <ufunc 'bdtr'>

二项分布累积分布函数。

二项概率密度的前 floor(k) 项的和。

[\mathrm{bdtr}(k, n, p) = \sum_{j=0}^{\lfloor k \rfloor} {{n}\choose{j}} p^j (1-p)^{n-j}]

参数:

k array_like

成功数量(双精度),四舍五入到最接近的整数。

n array_like

事件数量(整数)。

p array_like

单次事件成功的概率(浮点数)。

out ndarray,可选

函数值的可选输出数组。

返回:

y 标量或 ndarray。

n 个独立事件中 floor(k) 或更少成功的概率,成功概率为 p

注意

项没有直接求和;而是根据以下公式使用正则化不完全贝塔函数,

[\mathrm{bdtr}(k, n, p) = I_{1 - p}(n - \lfloor k \rfloor, \lfloor k \rfloor + 1).]

Cephes 的包装器 [1] 例程 bdtr

参考文献

[1]

Cephes 数学函数库,www.netlib.org/cephes/

scipy.special.bdtrc

原文:docs.scipy.org/doc/scipy-1.12.0/reference/generated/scipy.special.bdtrc.html#scipy.special.bdtrc

scipy.special.bdtrc(k, n, p, out=None) = <ufunc 'bdtrc'>

二项分布的生存函数。

floor(k) + 1n 的二项概率密度的项之和,

[\mathrm{bdtrc}(k, n, p) = \sum_{j=\lfloor k \rfloor +1}^n {{n}\choose{j}} p^j (1-p)^{n-j}]

参数:

k array_like

成功次数(double),向下舍入到最近的整数。

n array_like

事件数量(int)

p array_like

单个事件成功的概率。

out ndarray,可选

函数值的可选输出数组

返回:

y 标量或 ndarray

在成功概率为 pn 个独立事件中,floor(k) + 1 或更多次成功的概率。

另请参见

bdtr

betainc

注释

这些项不直接求和;而是根据以下公式使用正则化不完全贝塔函数,

[\mathrm{bdtrc}(k, n, p) = I_{p}(\lfloor k \rfloor + 1, n - \lfloor k \rfloor).]

Cephes [1] 程序的包装器 bdtrc

参考文献

[1]

Cephes 数学函数库,www.netlib.org/cephes/

scipy.special.bdtri

原文:docs.scipy.org/doc/scipy-1.12.0/reference/generated/scipy.special.bdtri.html#scipy.special.bdtri

scipy.special.bdtri(k, n, y, out=None) = <ufunc 'bdtri'>

关于 pbdtr的逆函数。

找到事件概率 p,使得二项概率密度的 0 到 k 项之和等于给定的累积概率 y

参数:

k数组样式

成功次数(浮点数),向下舍入到最接近的整数。

n数组样式

事件数(浮点数)

y数组样式

累积概率(n 次事件中至多 k 次成功的概率)。

out ndarray,可选

作为函数值的可选输出数组。

返回:

p标量或者数组样式

事件概率,使得 bdtr(lfloor k rfloor, n, p) = y

另请参见

bdtr

betaincinv

注释

使用逆贝塔积分函数和关系进行计算,:

1 - p = betaincinv(n - k, k + 1, y). 

Cephes 的包装器[1]例程bdtri

参考文献

[1]

Cephes 数学函数库,www.netlib.org/cephes/

scipy.special.bdtr

原文链接:docs.scipy.org/doc/scipy-1.12.0/reference/generated/scipy.special.bdtr.html#scipy.special.bdtr

scipy.special.bdtr(k, n, p, out=None) = <ufunc 'bdtr'>

二项分布累积分布函数。

二项概率密度的项 0 到*floor(k)*的总和。

[\mathrm{bdtr}(k, n, p) = \sum_{j=0}^{\lfloor k \rfloor} {{n}\choose{j}} p^j (1-p)^{n-j}]

参数:

k 数组样式

成功次数(双),四舍五入到最接近的整数。

n 数组样式

事件数量(整数)。

p数组样式

单次事件成功的概率(浮点数)。

out ndarray,可选

该函数值的可选输出数组

返回:

y 标量或 ndarray

概率floor(k)或更少成功在n独立事件中,成功概率为p

注释

项并不直接求和;而是根据公式使用正则化不完全贝塔函数,

[\mathrm{bdtr}(k, n, p) = I_{1 - p}(n - \lfloor k \rfloor, \lfloor k \rfloor + 1).]

Cephes 的包装器[1]例程 bdtr.

参考文献

[1]

Cephes 数学函数库,www.netlib.org/cephes/

scipy.special.bdtrik

原文链接:docs.scipy.org/doc/scipy-1.12.0/reference/generated/scipy.special.bdtrik.html#scipy.special.bdtrik

scipy.special.bdtrik(y, n, p, out=None) = <ufunc 'bdtrik'>

bdtr 关于 k 的反函数。

找到成功次数 k,使得二项概率密度函数对 n 个事件、成功概率 p 的前 k 项之和等于给定的累积概率 y

参数:

y array_like

累积概率(在 n 次事件中成功 k 次或更少的概率)。

n array_like

事件数(浮点数)。

p array_like

成功概率(浮点数)。

out ndarray,可选

可选的输出数组的函数值

返回:

k 标量或者 ndarray

成功次数 k 满足 bdtr(k, n, p) = y

参见

bdtr 的反函数。

注意事项

公式 26.5.24 of [1] 用于将二项分布简化为累积不完全贝塔分布。

计算 k 包括搜索能够产生期望的 y 值的数值。搜索依赖于 yk 的单调性。

封装了 CDFLIB [2] Fortran 程序 cdfbin

参考文献

[1]

Milton Abramowitz 和 Irene A. Stegun 编辑。Handbook of Mathematical Functions with Formulas, Graphs, and Mathematical Tables. New York: Dover, 1972.

[2]

Barry Brown, James Lovato, 和 Kathy Russell, CDFLIB: Library of Fortran Routines for Cumulative Distribution Functions, Inverses, and Other Parameters.

scipy.special.bdtr

原文:docs.scipy.org/doc/scipy-1.12.0/reference/generated/scipy.special.bdtr.html#scipy.special.bdtr

scipy.special.bdtr(k, n, p, out=None) = <ufunc 'bdtr'>

二项分布累积分布函数。

0 到 floor(k) 项的二项概率密度之和。

[\mathrm{bdtr}(k, n, p) = \sum_{j=0}^{\lfloor k \rfloor} {{n}\choose{j}} p^j (1-p)^{n-j}]

参数:

karray_like

成功次数(double),向下取整到最接近的整数。

narray_like

事件数(int)。

parray_like

单次事件成功的概率(float)。

outndarray,可选

函数值的可选输出数组

返回:

y标量或 ndarray

floor(k) 或更少成功的概率,n 个独立事件中的成功概率。

注意事项

这些术语不直接求和;而是根据以下公式使用了正则化的不完全贝塔函数,

[\mathrm{bdtr}(k, n, p) = I_{1 - p}(n - \lfloor k \rfloor, \lfloor k \rfloor + 1).]

Cephes 的封装函数 [1] bdtr

参考文献

[1]

Cephes 数学函数库,www.netlib.org/cephes/

scipy.special.bdtrin

原文链接:docs.scipy.org/doc/scipy-1.12.0/reference/generated/scipy.special.bdtrin.html#scipy.special.bdtrin

scipy.special.bdtrin(k, y, p, out=None) = <ufunc 'bdtrin'>

关于 nbdtr 的逆函数。

查找事件数量 n,使得二项概率密度函数中第 0 到 k 项的和对应于给定的累积概率 y

参数:

karray_like

成功次数(浮点数)。

yarray_like

累积概率(在 n 次事件中成功次数不超过 k 的概率)。

parray_like

成功概率(浮点数)。

outndarray,可选

函数值的可选输出数组

返回:

n标量或者 ndarray

事件数量 n,使得 bdtr(k, n, p) = y

参见

bdtr

注意事项

公式 26.5.24 of [1] 用于将二项分布简化为累积不完全贝塔分布。

计算 n 包括寻找一个值,该值产生所需的 y 值。搜索依赖于 yn 的单调性。

CDFLIB 的包装器 [2] Fortran 例程 cdfbin

参考文献

[1]

Milton Abramowitz 和 Irene A. Stegun 编,数学函数手册,带有公式、图表和数学表。纽约:Dover,1972。

[2]

Barry Brown,James Lovato 和 Kathy Russell,CDFLIB:Fortran 库例程,用于累积分布函数、逆函数和其他参数。

scipy.special.bdtr

原文链接:docs.scipy.org/doc/scipy-1.12.0/reference/generated/scipy.special.bdtr.html#scipy.special.bdtr

scipy.special.bdtr(k, n, p, out=None) = <ufunc 'bdtr'>

二项分布累积分布函数。

二项概率密度从 0 到 k 范围内的术语的总和。

[\mathrm{bdtr}(k, n, p) = \sum_{j=0}^{\lfloor k \rfloor} {{n}\choose{j}} p^j (1-p)^{n-j}]

参数:

karray_like

成功次数(双精度),四舍五入到最接近的整数。

narray_like

事件数量(整数)。

parray_like

单个事件中成功的概率(浮点数)。

outndarray,可选

函数值的可选输出数组

返回:

y标量或 ndarray

k 或更少独立事件中成功的概率,有 n 个事件。

注释

不直接求和术语;而是根据以下公式使用正则化不完全贝塔函数,

[\mathrm{bdtr}(k, n, p) = I_{1 - p}(n - \lfloor k \rfloor, \lfloor k \rfloor + 1).]

Cephes 的包装器 [1] 过程 bdtr

参考文献

[1]

Cephes 数学函数库,www.netlib.org/cephes/