SciPy-1-12-中文文档-三十一-

172 阅读31分钟

SciPy 1.12 中文文档(三十一)

原文:docs.scipy.org/doc/scipy-1.12.0/index.html

scipy.signal.ellipord

原文链接:docs.scipy.org/doc/scipy-1.12.0/reference/generated/scipy.signal.ellipord.html#scipy.signal.ellipord

scipy.signal.ellipord(wp, ws, gpass, gstop, analog=False, fs=None)

选择椭圆(高尔)滤波器阶数。

返回最低阶数字或模拟椭圆滤波器,通带中损耗不超过 gpass dB,停带中至少有 gstop dB 衰减。

参数:

wp, wsfloat

通带和阻带的边缘频率。

对于数字滤波器,单位与 fs 相同。默认情况下,fs 是每样本的 2 个半周期,因此规范化为 0 到 1,其中 1 是奈奎斯特频率。 (wpws 因此以半周期/样本计量。) 例如:

  • 低通:wp = 0.2, ws = 0.3
  • 高通:wp = 0.3, ws = 0.2
  • 带通:wp = [0.2, 0.5], ws = [0.1, 0.6]
  • 带阻:wp = [0.1, 0.6], ws = [0.2, 0.5]

对于模拟滤波器,wpws 是角频率(例如,rad/s)。

gpassfloat

通带中的最大损耗(dB)。

gstopfloat

停带中的最小衰减(dB)。

analogbool,可选

当为 True 时,返回模拟滤波器,否则返回数字滤波器。

fsfloat,可选

数字系统的采样频率。

新版本 1.2.0 中新增。

返回:

ordint

满足规格的最低阶椭圆(高尔)滤波器。

wnndarray 或 float

用于与ellip配合使用的切比雪夫自然频率(“3dB 频率”)。如果指定了 fs,则单位相同,同时必须传递给 ellip

另请参阅

ellip

使用阶数和临界点进行滤波器设计

buttord

从通带和阻带规格中找到阶数和临界点

cheb1ord, cheb2ord

iirfilter

使用阶数和临界频率进行一般滤波器设计

iirdesign

使用通带和阻带规格进行一般滤波器设计

示例

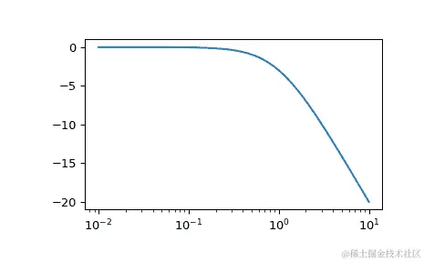
设计一个模拟高通滤波器,使其通带在 30 rad/s 以上 3 dB,同时在 10 rad/s 处拒绝-60 dB。绘制其频率响应图,显示通带和阻带约束为灰色。

>>> from scipy import signal
>>> import matplotlib.pyplot as plt
>>> import numpy as np 
>>> N, Wn = signal.ellipord(30, 10, 3, 60, True)
>>> b, a = signal.ellip(N, 3, 60, Wn, 'high', True)
>>> w, h = signal.freqs(b, a, np.logspace(0, 3, 500))
>>> plt.semilogx(w, 20 * np.log10(abs(h)))
>>> plt.title('Elliptical highpass filter fit to constraints')
>>> plt.xlabel('Frequency [radians / second]')
>>> plt.ylabel('Amplitude [dB]')
>>> plt.grid(which='both', axis='both')
>>> plt.fill([.1, 10,  10,  .1], [1e4, 1e4, -60, -60], '0.9', lw=0) # stop
>>> plt.fill([30, 30, 1e9, 1e9], [-99,  -3,  -3, -99], '0.9', lw=0) # pass
>>> plt.axis([1, 300, -80, 3])
>>> plt.show() 

../../_images/scipy-signal-ellipord-1.png

scipy.signal.bessel

原文:docs.scipy.org/doc/scipy-1.12.0/reference/generated/scipy.signal.bessel.html#scipy.signal.bessel

scipy.signal.bessel(N, Wn, btype='low', analog=False, output='ba', norm='phase', fs=None)

贝塞尔/汤姆森数字和模拟滤波器设计。

设计第 N 阶数字或模拟贝塞尔滤波器,并返回滤波器系数。

参数:

Nint

滤波器的阶数。

Wnarray_like

标量或长度为 2 的序列,给出关键频率(由norm参数定义)。对于模拟滤波器,Wn是角频率(例如,rad/s)。

对于数字滤波器,Wnfs具有相同的单位。默认情况下,fs为 2 个半周期/样本,因此归一化为 0 到 1,其中 1 为奈奎斯特频率。(Wn因此为半周期/样本。)

btype{‘低通’,‘高通’,‘带通’,‘带阻’},可选

滤波器的类型。默认为'低通'。

模拟布尔型,可选

当为 True 时,返回模拟滤波器,否则返回数字滤波器(详见注意事项)。

output{‘ba’,‘zpk’,‘sos’},可选

输出类型:分子/分母('ba')、极点-零点('zpk')或二阶段('sos')。默认为'ba'。

norm{‘相位’,‘延迟’,‘幅度’},可选

关键频率归一化:

phase

滤波器被归一化,使得相位响应在角(例如 rad/s)频率Wn达到其中点。这适用于低通和高通滤波器,因此这是“相位匹配”的情况。

幅度响应渐近线与相同阶数的 Butterworth 滤波器和Wn截止频率相同。

这是默认设置,与 MATLAB 的实现匹配。

delay

滤波器被归一化,使得通带中的群延迟为 1/Wn(例如,秒)。这是通过解 Bessel 多项式获得的“自然”类型。

mag

滤波器被归一化,使得增益幅度在角频率Wn处为-3 dB。

新功能,版本 0.18.0。

fsfloat,可选

数字系统的采样频率。

新功能,版本 1.2.0。

返回:

b, andarray,ndarray

IIR 滤波器的分子(b)和分母(a)多项式。仅当output='ba'时返回。

z, p, kndarray,ndarray,float

IIR 滤波器传递函数的零点、极点和系统增益。仅当output='zpk'时返回。

sosndarray

IIR 滤波器的二阶段表示。仅当output='sos'时返回。

注意事项

也被称为汤姆森滤波器,模拟贝塞尔滤波器具有最大平坦群延迟和最大线性相位响应,在阶跃响应中几乎没有振铃现象。[1]

Bessel 本质上是一个模拟滤波器。此函数使用双线性变换生成数字 Bessel 滤波器,该变换不保留模拟滤波器的相位响应。因此,在大约 fs/4 以下的频率下,它只是近似正确的。要在较高频率获得最大平坦组延迟,必须使用保相技术转换模拟 Bessel 滤波器。

参见besselap以获取实现细节和参考资料。

'sos'输出参数添加于 0.16.0 版本。

参考文献

[1]

汤姆逊(Thomson, W.E.),“具有最大平坦频率特性的延迟网络”,电气工程师学会论文集,第三部分,1949 年 11 月,第 96 卷,第 44 期,487-490 页。

示例

绘制相位归一化频率响应,显示与 Butterworth 截止频率(绿色)的关系:

>>> from scipy import signal
>>> import matplotlib.pyplot as plt
>>> import numpy as np 
>>> b, a = signal.butter(4, 100, 'low', analog=True)
>>> w, h = signal.freqs(b, a)
>>> plt.semilogx(w, 20 * np.log10(np.abs(h)), color='silver', ls='dashed')
>>> b, a = signal.bessel(4, 100, 'low', analog=True, norm='phase')
>>> w, h = signal.freqs(b, a)
>>> plt.semilogx(w, 20 * np.log10(np.abs(h)))
>>> plt.title('Bessel filter magnitude response (with Butterworth)')
>>> plt.xlabel('Frequency [radians / second]')
>>> plt.ylabel('Amplitude [dB]')
>>> plt.margins(0, 0.1)
>>> plt.grid(which='both', axis='both')
>>> plt.axvline(100, color='green')  # cutoff frequency
>>> plt.show() 

../../_images/scipy-signal-bessel-1_00_00.png

和相位中点:

>>> plt.figure()
>>> plt.semilogx(w, np.unwrap(np.angle(h)))
>>> plt.axvline(100, color='green')  # cutoff frequency
>>> plt.axhline(-np.pi, color='red')  # phase midpoint
>>> plt.title('Bessel filter phase response')
>>> plt.xlabel('Frequency [radians / second]')
>>> plt.ylabel('Phase [radians]')
>>> plt.margins(0, 0.1)
>>> plt.grid(which='both', axis='both')
>>> plt.show() 

../../_images/scipy-signal-bessel-1_01_00.png

绘制幅度归一化频率响应,显示-3 dB 截止:

>>> b, a = signal.bessel(3, 10, 'low', analog=True, norm='mag')
>>> w, h = signal.freqs(b, a)
>>> plt.semilogx(w, 20 * np.log10(np.abs(h)))
>>> plt.axhline(-3, color='red')  # -3 dB magnitude
>>> plt.axvline(10, color='green')  # cutoff frequency
>>> plt.title('Magnitude-normalized Bessel filter frequency response')
>>> plt.xlabel('Frequency [radians / second]')
>>> plt.ylabel('Amplitude [dB]')
>>> plt.margins(0, 0.1)
>>> plt.grid(which='both', axis='both')
>>> plt.show() 

../../_images/scipy-signal-bessel-1_02_00.png

绘制延迟归一化滤波器,显示 0.1 秒处的最大平坦组延迟:

>>> b, a = signal.bessel(5, 1/0.1, 'low', analog=True, norm='delay')
>>> w, h = signal.freqs(b, a)
>>> plt.figure()
>>> plt.semilogx(w[1:], -np.diff(np.unwrap(np.angle(h)))/np.diff(w))
>>> plt.axhline(0.1, color='red')  # 0.1 seconds group delay
>>> plt.title('Bessel filter group delay')
>>> plt.xlabel('Frequency [radians / second]')
>>> plt.ylabel('Group delay [seconds]')
>>> plt.margins(0, 0.1)
>>> plt.grid(which='both', axis='both')
>>> plt.show() 

../../_images/scipy-signal-bessel-1_03_00.png

scipy.signal.iirnotch

原文:docs.scipy.org/doc/scipy-1.12.0/reference/generated/scipy.signal.iirnotch.html#scipy.signal.iirnotch

scipy.signal.iirnotch(w0, Q, fs=2.0)

设计二阶 IIR 陷波数字滤波器。

陷波滤波器是带阻滤波器,具有较窄带宽(高品质因数)。它拒绝一个窄频带,并使其余频谱略有改变。

参数:

w0float

从信号中去除的频率。如果指定了fs,则其单位与fs相同。默认情况下,它是一个归一化标量,必须满足0 < w0 < 1,其中w0 = 1对应于采样频率的一半。

Qfloat

品质因数。无量纲参数,表征陷波滤波器在其中心频率上相对于其-3 dB 带宽bw的宽度,Q = w0/bw

fsfloat,可选

数字系统的采样频率。

1.2.0 版新功能。

返回:

b, andarray, ndarray

IIR 滤波器的分子(b)和分母(a)多项式。

另请参阅

iirpeak

注释

0.19.0 版新功能。

参考资料

[1]

Sophocles J. Orfanidis,《信号处理简介》,Prentice-Hall,1996 年

示例

设计并绘制滤波器,以从以 200 Hz 采样的信号中去除 60 Hz 分量,使用品质因数 Q = 30。

>>> from scipy import signal
>>> import matplotlib.pyplot as plt
>>> import numpy as np 
>>> fs = 200.0  # Sample frequency (Hz)
>>> f0 = 60.0  # Frequency to be removed from signal (Hz)
>>> Q = 30.0  # Quality factor
>>> # Design notch filter
>>> b, a = signal.iirnotch(f0, Q, fs) 
>>> # Frequency response
>>> freq, h = signal.freqz(b, a, fs=fs)
>>> # Plot
>>> fig, ax = plt.subplots(2, 1, figsize=(8, 6))
>>> ax[0].plot(freq, 20*np.log10(abs(h)), color='blue')
>>> ax[0].set_title("Frequency Response")
>>> ax[0].set_ylabel("Amplitude (dB)", color='blue')
>>> ax[0].set_xlim([0, 100])
>>> ax[0].set_ylim([-25, 10])
>>> ax[0].grid(True)
>>> ax[1].plot(freq, np.unwrap(np.angle(h))*180/np.pi, color='green')
>>> ax[1].set_ylabel("Angle (degrees)", color='green')
>>> ax[1].set_xlabel("Frequency (Hz)")
>>> ax[1].set_xlim([0, 100])
>>> ax[1].set_yticks([-90, -60, -30, 0, 30, 60, 90])
>>> ax[1].set_ylim([-90, 90])
>>> ax[1].grid(True)
>>> plt.show() 

../../_images/scipy-signal-iirnotch-1.png

scipy.signal.iirpeak

原文:docs.scipy.org/doc/scipy-1.12.0/reference/generated/scipy.signal.iirpeak.html#scipy.signal.iirpeak

scipy.signal.iirpeak(w0, Q, fs=2.0)

设计二阶 IIR 峰值(谐振)数字滤波器。

峰值滤波器是带通滤波器,具有窄带宽(高质量因子)。它拒绝在窄频带之外的分量。

参数:

w0浮点数

在信号中保留的频率。如果指定了 fs,则与 fs 单位相同。默认情况下,它是一个标准化的标量,必须满足 0 < w0 < 1,其中 w0 = 1 对应于采样频率的一半。

Q浮点数

质量因子。无量纲参数,用于描述峰值滤波器的 -3 dB 带宽 bw 相对于其中心频率的比例,Q = w0/bw

fs浮点数,可选

数字系统的采样频率。

新版本 1.2.0 中的内容。

返回:

b, a数组, 数组

IIR 滤波器的分子 (b) 和分母 (a) 多项式。

参见

iirnotch

注释

新版本 0.19.0 中的内容。

参考

[1]

Sophocles J. Orfanidis,《信号处理导论》,Prentice-Hall,1996 年

示例

设计并绘制滤除除了信号中 1000 Hz 采样时 300 Hz 分量的频率的滤波器,使用质量因子 Q = 30

>>> import numpy as np
>>> from scipy import signal
>>> import matplotlib.pyplot as plt 
>>> fs = 1000.0  # Sample frequency (Hz)
>>> f0 = 300.0  # Frequency to be retained (Hz)
>>> Q = 30.0  # Quality factor
>>> # Design peak filter
>>> b, a = signal.iirpeak(f0, Q, fs) 
>>> # Frequency response
>>> freq, h = signal.freqz(b, a, fs=fs)
>>> # Plot
>>> fig, ax = plt.subplots(2, 1, figsize=(8, 6))
>>> ax[0].plot(freq, 20*np.log10(np.maximum(abs(h), 1e-5)), color='blue')
>>> ax[0].set_title("Frequency Response")
>>> ax[0].set_ylabel("Amplitude (dB)", color='blue')
>>> ax[0].set_xlim([0, 500])
>>> ax[0].set_ylim([-50, 10])
>>> ax[0].grid(True)
>>> ax[1].plot(freq, np.unwrap(np.angle(h))*180/np.pi, color='green')
>>> ax[1].set_ylabel("Angle (degrees)", color='green')
>>> ax[1].set_xlabel("Frequency (Hz)")
>>> ax[1].set_xlim([0, 500])
>>> ax[1].set_yticks([-90, -60, -30, 0, 30, 60, 90])
>>> ax[1].set_ylim([-90, 90])
>>> ax[1].grid(True)
>>> plt.show() 

../../_images/scipy-signal-iirpeak-1.png

scipy.signal.iircomb

原文:docs.scipy.org/doc/scipy-1.12.0/reference/generated/scipy.signal.iircomb.html#scipy.signal.iircomb

scipy.signal.iircomb(w0, Q, ftype='notch', fs=2.0, *, pass_zero=False)

设计 IIR 陷波或峰值数字梳状滤波器。

陷波梳状滤波器由间隔规则的带阻滤波器组成,带宽窄(高品质因数)。每个滤除一个窄频带,其余频谱变化不大。

峰值梳状滤波器由间隔规则的带通滤波器组成,带宽窄(高品质因数)。每个滤除窄频带外的成分。

参数:

w0浮点型

梳状滤波器的基本频率(其峰值之间的间隔)。这必须均匀地划分采样频率。如果指定了fs,则与fs具有相同的单位。默认情况下,它是一个标准化的标量,必须满足0 < w0 < 1,其中w0 = 1对应于采样频率的一半。

Q浮点型

质量因数。无量纲参数,表征凹口滤波器的-3 dB 带宽bw相对于其中心频率的关系,Q = w0/bw

ftype{‘notch’,‘peak’}

函数生成的梳状滤波器的类型。如果是'notch',则 Q 因子适用于凹口。如果是'peak',则 Q 因子适用于峰值。默认为'notch'。

fs浮点型,可选

信号的采样频率。默认为 2.0。

pass_zero布尔型,可选

如果为 False(默认),滤波器的凹口(空值)位于频率[0, w0, 2w0, …]的中心,峰值位于中点[w0/2, 3w0/2, 5w0/2, …]。如果为 True,则峰值位于[0, w0, 2w0, …](通过零频率),反之亦然。

新版本 1.9.0 中增加。

返回:

b, a数组,数组

IIR 滤波器的分子(b)和分母(a)多项式。

引发:

ValueError

如果w0小于或等于 0,或大于或等于fs/2,如果fs不能被w0整除,如果ftype不是'notch'或'peak'

另请参见

iirnotch

iirpeak

注释

有关实现细节,请参见[1]。由于使用了单个重复极点,该梳状滤波器的 TF 实现在更高的阶数下仍然是数值稳定的,不会因精度损失而受到影响。

参考

[1]

Sophocles J. Orfanidis,“信号处理导论”,Prentice-Hall,1996 年,第十一章,“数字滤波器设计”

示例

在 200 Hz 采样信号上设计并绘制 20 Hz 处的梳状陷波滤波器,使用质量因数 Q = 30

>>> from scipy import signal
>>> import matplotlib.pyplot as plt
>>> import numpy as np 
>>> fs = 200.0  # Sample frequency (Hz)
>>> f0 = 20.0  # Frequency to be removed from signal (Hz)
>>> Q = 30.0  # Quality factor
>>> # Design notching comb filter
>>> b, a = signal.iircomb(f0, Q, ftype='notch', fs=fs) 
>>> # Frequency response
>>> freq, h = signal.freqz(b, a, fs=fs)
>>> response = abs(h)
>>> # To avoid divide by zero when graphing
>>> response[response == 0] = 1e-20
>>> # Plot
>>> fig, ax = plt.subplots(2, 1, figsize=(8, 6), sharex=True)
>>> ax[0].plot(freq, 20*np.log10(abs(response)), color='blue')
>>> ax[0].set_title("Frequency Response")
>>> ax[0].set_ylabel("Amplitude (dB)", color='blue')
>>> ax[0].set_xlim([0, 100])
>>> ax[0].set_ylim([-30, 10])
>>> ax[0].grid(True)
>>> ax[1].plot(freq, (np.angle(h)*180/np.pi+180)%360 - 180, color='green')
>>> ax[1].set_ylabel("Angle (degrees)", color='green')
>>> ax[1].set_xlabel("Frequency (Hz)")
>>> ax[1].set_xlim([0, 100])
>>> ax[1].set_yticks([-90, -60, -30, 0, 30, 60, 90])
>>> ax[1].set_ylim([-90, 90])
>>> ax[1].grid(True)
>>> plt.show() 

../../_images/scipy-signal-iircomb-1_00_00.png

设计并在 1000 Hz 采样信号上绘制 250 Hz 处的峰值梳状滤波器,使用质量因数 Q = 30

>>> fs = 1000.0  # Sample frequency (Hz)
>>> f0 = 250.0  # Frequency to be retained (Hz)
>>> Q = 30.0  # Quality factor
>>> # Design peaking filter
>>> b, a = signal.iircomb(f0, Q, ftype='peak', fs=fs, pass_zero=True) 
>>> # Frequency response
>>> freq, h = signal.freqz(b, a, fs=fs)
>>> response = abs(h)
>>> # To avoid divide by zero when graphing
>>> response[response == 0] = 1e-20
>>> # Plot
>>> fig, ax = plt.subplots(2, 1, figsize=(8, 6), sharex=True)
>>> ax[0].plot(freq, 20*np.log10(np.maximum(abs(h), 1e-5)), color='blue')
>>> ax[0].set_title("Frequency Response")
>>> ax[0].set_ylabel("Amplitude (dB)", color='blue')
>>> ax[0].set_xlim([0, 500])
>>> ax[0].set_ylim([-80, 10])
>>> ax[0].grid(True)
>>> ax[1].plot(freq, (np.angle(h)*180/np.pi+180)%360 - 180, color='green')
>>> ax[1].set_ylabel("Angle (degrees)", color='green')
>>> ax[1].set_xlabel("Frequency (Hz)")
>>> ax[1].set_xlim([0, 500])
>>> ax[1].set_yticks([-90, -60, -30, 0, 30, 60, 90])
>>> ax[1].set_ylim([-90, 90])
>>> ax[1].grid(True)
>>> plt.show() 

../../_images/scipy-signal-iircomb-1_01_00.png

docs.scipy.org/doc/scipy-1.12.0/reference/generated/scipy.signal.lti.html#scipy.signal.lti

原文:docs.scipy.org/doc/scipy-1.12.0/reference/generated/scipy.signal.lti.html#scipy.signal.lti

class scipy.signal.lti(*system)

连续时间线性时不变系统基类。

参数:

*systemarguments

lti 类可以使用 2、3 或 4 个参数实例化。以下是参数数量及其对应的连续时间子类:

  • 2: TransferFunction:(分子,分母)
  • 3: ZerosPolesGain:(零点,极点,增益)
  • 4: StateSpace:(A,B,C,D)

每个参数都可以是数组或序列。

参见

ZerosPolesGainStateSpaceTransferFunctiondlti

注意事项

lti 实例并不存在直接。相反,lti 会创建其子类之一的实例:StateSpaceTransferFunctionZerosPolesGain

如果对于 *system 传入了(分子,分母),则分子和分母的系数都应以降幂顺序指定(例如,s² + 3s + 5 应表示为 [1, 3, 5])。

更改当前系统表示中不直接部分(如 StateSpace 系统的 zeros)的属性值非常低效且可能导致数值不准确。最好在访问/更改零点、极点或增益之前先转换为特定系统表示。例如,在访问/更改零点、极点或增益之前调用 sys = sys.to_zpk()

示例

>>> from scipy import signal 
>>> signal.lti(1, 2, 3, 4)
StateSpaceContinuous(
array([[1]]),
array([[2]]),
array([[3]]),
array([[4]]),
dt: None
) 

构建传递函数 (H(s) = \frac{5(s - 1)(s - 2)}{(s - 3)(s - 4)}):

>>> signal.lti([1, 2], [3, 4], 5)
ZerosPolesGainContinuous(
array([1, 2]),
array([3, 4]),
5,
dt: None
) 

构建传递函数 (H(s) = \frac{3s + 4}{1s + 2}):

>>> signal.lti([3, 4], [1, 2])
TransferFunctionContinuous(
array([3., 4.]),
array([1., 2.]),
dt: None
) 

属性:

dt

返回系统的采样时间,对于 lti 系统返回 None

poles

系统的极点。

zeros

系统的零点。

方法

bode([w, n])计算连续时间系统的 Bode 幅值和相位数据。
freqresp([w, n])计算连续时间系统的频率响应。
impulse([X0, T, N])返回连续时间系统的冲激响应。
output(U, T[, X0])返回连续时间系统对输入 U 的响应。
step([X0, T, N])返回连续时间系统的阶跃响应。
to_discrete(dt[, method, alpha])返回当前系统的离散化版本。

scipy.signal.StateSpace

原文链接:docs.scipy.org/doc/scipy-1.12.0/reference/generated/scipy.signal.StateSpace.html#scipy.signal.StateSpace

class scipy.signal.StateSpace(*system, **kwargs)

线性时不变状态空间形式系统。

将系统表示为连续时间的一阶微分方程 (\dot{x} = A x + B u) 或离散时间的差分方程 (x[k+1] = A x[k] + B u[k])。根据使用的系统表示,StateSpace 系统从 ltidlti 类继承额外功能。

参数:

*系统:参数

StateSpace 类可以用 1 个或 4 个参数实例化。以下列出了输入参数的数量及其解释:

dt:浮点数,可选

离散时间系统的采样时间[s]。默认为None(连续时间)。必须作为关键字参数指定,例如,dt=0.1

另见

TransferFunction, ZerosPolesGain, lti, dlti

ss2zpk, ss2tf, zpk2sos

注记

更改不属于 StateSpace 系统表示的属性值(例如 zerospoles)非常低效且可能导致数值不准确。最好先转换为特定系统表示。例如,在访问/更改零点、极点或增益之前调用 sys = sys.to_zpk()

示例

>>> from scipy import signal
>>> import numpy as np
>>> a = np.array([[0, 1], [0, 0]])
>>> b = np.array([[0], [1]])
>>> c = np.array([[1, 0]])
>>> d = np.array([[0]]) 
>>> sys = signal.StateSpace(a, b, c, d)
>>> print(sys)
StateSpaceContinuous(
array([[0, 1],
 [0, 0]]),
array([[0],
 [1]]),
array([[1, 0]]),
array([[0]]),
dt: None
) 
>>> sys.to_discrete(0.1)
StateSpaceDiscrete(
array([[1\. , 0.1],
 [0\. , 1\. ]]),
array([[0.005],
 [0.1  ]]),
array([[1, 0]]),
array([[0]]),
dt: 0.1
) 
>>> a = np.array([[1, 0.1], [0, 1]])
>>> b = np.array([[0.005], [0.1]]) 
>>> signal.StateSpace(a, b, c, d, dt=0.1)
StateSpaceDiscrete(
array([[1\. , 0.1],
 [0\. , 1\. ]]),
array([[0.005],
 [0.1  ]]),
array([[1, 0]]),
array([[0]]),
dt: 0.1
) 

属性:

A

StateSpace系统的状态矩阵。

B

StateSpace系统的输入矩阵。

C

StateSpace系统的输出矩阵。

D

StateSpace系统的传递矩阵。

dt

返回系统的采样时间,对于lti系统为None

poles

系统的极点。

zeros

系统的零点。

方法

__mul__(other)后乘另一个系统或标量。
to_ss()返回当前StateSpace系统的副本。
to_tf(**kwargs)将系统表示转换为TransferFunction
to_zpk(**kwargs)将系统表示转换为ZerosPolesGain

scipy.signal.TransferFunction

原文链接:docs.scipy.org/doc/scipy-1.12.0/reference/generated/scipy.signal.TransferFunction.html#scipy.signal.TransferFunction

class scipy.signal.TransferFunction(*system, **kwargs)

转移函数形式的线性时不变系统类。

将系统表示为连续时间传递函数 (H(s)=\sum_{i=0}^N b[N-i] s^i / \sum_{j=0}^M a[M-j] s^j) 或离散时间传递函数 (H(z)=\sum_{i=0}^N b[N-i] z^i / \sum_{j=0}^M a[M-j] z^j),其中 (b) 是分子 num 的元素,(a) 是分母 den 的元素,且 (N == len(b) - 1), (M == len(a) - 1)。TransferFunction 系统从相应的 ltidlti 类继承附加功能,具体取决于所用的系统表示。

参数:

系统: 参数

TransferFunction 类可以用 1 或 2 个参数实例化。以下是输入参数的数量及其解释:

  • 1: ltidlti 系统:(StateSpace, TransferFunctionZerosPolesGain)
  • 2: array_like: (分子, 分母)

dt: 浮点数,可选

离散时间系统的采样时间 [s]。默认为 None(连续时间)。必须作为关键字参数指定,例如 dt=0.1

参见

ZerosPolesGain, StateSpace, lti, dlti

tf2ss, tf2zpk, tf2sos

注释

更改不属于 TransferFunction 系统表示的属性值(例如 ABCD 状态空间矩阵)是非常低效且可能导致数值不精确。最好在访问/更改 A、B、C、D 系统矩阵之前先转换为特定的系统表示。例如,在访问/更改 A、B、C、D 系统矩阵之前调用 sys = sys.to_ss()

如果对 *system 传入 (分子, 分母),则分子和分母的系数应按降幂顺序指定(例如,s² + 3s + 5z² + 3z + 5 应表示为 [1, 3, 5]

示例

构建传递函数 (H(s) = \frac{s² + 3s + 3}{s² + 2s + 1}):

>>> from scipy import signal 
>>> num = [1, 3, 3]
>>> den = [1, 2, 1] 
>>> signal.TransferFunction(num, den)
TransferFunctionContinuous(
array([1., 3., 3.]),
array([1., 2., 1.]),
dt: None
) 

构建传递函数 (H(z) = \frac{z² + 3z + 3}{z² + 2z + 1}),采样时间为 0.1 秒:

>>> signal.TransferFunction(num, den, dt=0.1)
TransferFunctionDiscrete(
array([1., 3., 3.]),
array([1., 2., 1.]),
dt: 0.1
) 

属性:

den

TransferFunction 系统的分母。

dt

返回系统的采样时间,lti 系统返回 None

num

TransferFunction 系统的分子。

poles

系统的极点。

zeros

系统的零点。

方法

to_ss()将系统表示转换为StateSpace.
to_tf()返回当前TransferFunction系统的副本。
to_zpk()将系统表示转换为ZerosPolesGain.

scipy.signal.ZerosPolesGain

原文链接:docs.scipy.org/doc/scipy-1.12.0/reference/generated/scipy.signal.ZerosPolesGain.html#scipy.signal.ZerosPolesGain

class scipy.signal.ZerosPolesGain(*system, **kwargs)

零点、极点、增益形式的线性时不变系统类。

表示系统为连续或离散时间传递函数 (H(s)=k \prod_i (s - z[i]) / \prod_j (s - p[j])),其中 (k) 是 增益,(z) 是 零点,(p) 是 极点ZerosPolesGain 系统从 ltidlti 类继承额外功能,具体取决于所使用的系统表示形式。

参数:

*systemarguments

ZerosPolesGain 类可以用 1 或 3 个参数实例化。以下给出了输入参数的数量及其解释:

  • 1: ltidlti 系统:(StateSpaceTransferFunctionZerosPolesGain)
  • 3: array_like:(zeros, poles, gain)

dt: float, optional

离散时间系统的采样时间 [s]。默认为 None(连续时间)。必须作为关键字参数指定,例如,dt=0.1

另请参见

TransferFunctionStateSpaceltidlti

zpk2sszpk2tfzpk2sos

注意

更改不属于 ZerosPolesGain 系统表示的属性值(如 ABCD 状态空间矩阵)的效率非常低,并可能导致数值不准确。最好先转换为特定的系统表示。例如,在访问/更改 A、B、C、D 系统矩阵之前调用 sys = sys.to_ss()

示例:

构造传递函数 (H(s) = \frac{5(s - 1)(s - 2)}{(s - 3)(s - 4)}):

>>> from scipy import signal 
>>> signal.ZerosPolesGain([1, 2], [3, 4], 5)
ZerosPolesGainContinuous(
array([1, 2]),
array([3, 4]),
5,
dt: None
) 

构造传递函数 (H(z) = \frac{5(z - 1)(z - 2)}{(z - 3)(z - 4)}),采样时间为 0.1 秒:

>>> signal.ZerosPolesGain([1, 2], [3, 4], 5, dt=0.1)
ZerosPolesGainDiscrete(
array([1, 2]),
array([3, 4]),
5,
dt: 0.1
) 

属性:

dt

返回系统的采样时间,lti 系统返回 None

gain

ZerosPolesGain 系统的增益。

poles

ZerosPolesGain 系统的极点。

zeros

ZerosPolesGain 系统的零点。

方法:

to_ss()将系统表示转换为 StateSpace
to_tf()将系统表示转换为 TransferFunction
to_zpk()返回当前 'ZerosPolesGain' 系统的副本。

scipy.signal.lsim

原文链接:docs.scipy.org/doc/scipy-1.12.0/reference/generated/scipy.signal.lsim.html#scipy.signal.lsim

scipy.signal.lsim(system, U, T, X0=None, interp=True)

模拟连续时间线性系统的输出。

参数:

systemLTI 类的实例或描述系统的元组。

下面给出元组中元素的数量和解释:

  • 1:(lti的实例)

  • 2:(num,den)

  • 3:(zeros,poles,gain)

  • 4:(A,B,C,D)

Uarray_like

描述每个时间T的输入的输入数组(假设在给定时间之间进行插值)。如果有多个输入,则二维数组的每列表示一个输入。如果 U = 0 或 None,则使用零输入。

Tarray_like

定义输入和期望输出的时间步长。必须是非负、递增且等间距的。

X0array_like,可选

状态向量的初始条件(默认为零)。

interp布尔值,可选

是否使用线性(True,默认)或零阶保持(False)插值输入数组。

返回:

T1D ndarray

输出的时间值。

yout1D ndarray

系统响应。

xoutndarray

状态向量的时间演变。

注意事项

如果system传入(num, den),则分子和分母系数应按降幂顺序指定(例如,s² + 3s + 5应表示为[1, 3, 5])。

示例

我们将使用lsim来模拟应用于信号的模拟 Bessel 滤波器。

>>> import numpy as np
>>> from scipy.signal import bessel, lsim
>>> import matplotlib.pyplot as plt 

创建一个 12 Hz 截止频率的低通 Bessel 滤波器。

>>> b, a = bessel(N=5, Wn=2*np.pi*12, btype='lowpass', analog=True) 

生成要应用滤波器的数据。

>>> t = np.linspace(0, 1.25, 500, endpoint=False) 

输入信号是三个正弦曲线的和,频率分别为 4 Hz、40 Hz 和 80 Hz。滤波器应大部分消除 40 Hz 和 80 Hz 分量,只留下 4 Hz 信号。

>>> u = (np.cos(2*np.pi*4*t) + 0.6*np.sin(2*np.pi*40*t) +
...      0.5*np.cos(2*np.pi*80*t)) 

使用lsim模拟滤波器。

>>> tout, yout, xout = lsim((b, a), U=u, T=t) 

绘制结果。

>>> plt.plot(t, u, 'r', alpha=0.5, linewidth=1, label='input')
>>> plt.plot(tout, yout, 'k', linewidth=1.5, label='output')
>>> plt.legend(loc='best', shadow=True, framealpha=1)
>>> plt.grid(alpha=0.3)
>>> plt.xlabel('t')
>>> plt.show() 

../../_images/scipy-signal-lsim-1_00_00.png

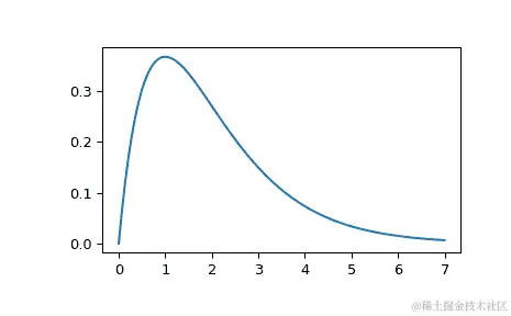
在第二个示例中,我们模拟双积分器y'' = u,具有恒定输入u = 1。我们将使用积分器的状态空间表示。

>>> from scipy.signal import lti
>>> A = np.array([[0.0, 1.0], [0.0, 0.0]])
>>> B = np.array([[0.0], [1.0]])
>>> C = np.array([[1.0, 0.0]])
>>> D = 0.0
>>> system = lti(A, B, C, D) 

tu定义要模拟的系统的时间和输入信号。

>>> t = np.linspace(0, 5, num=50)
>>> u = np.ones_like(t) 

计算仿真,然后绘制y。如预期,图形显示曲线y = 0.5*t**2

>>> tout, y, x = lsim(system, u, t)
>>> plt.plot(t, y)
>>> plt.grid(alpha=0.3)
>>> plt.xlabel('t')
>>> plt.show() 

../../_images/scipy-signal-lsim-1_01_00.png

scipy.signal.lsim2

原文链接:docs.scipy.org/doc/scipy-1.12.0/reference/generated/scipy.signal.lsim2.html#scipy.signal.lsim2

scipy.signal.lsim2(system, U=None, T=None, X0=None, **kwargs)

通过使用 ODE 求解器scipy.integrate.odeint模拟连续时间线性系统的输出。

自 1.11.0 版本起弃用:函数lsim2已被更快的lsim函数所取代。lsim2将在 SciPy 1.13 中移除。

参数:

systemlti类的实例或描述系统的元组。

以下是元组中元素数量及其解释:

  • 1:(lti的实例)

  • 2:(num,den)

  • 3:(零点,极点,增益)

  • 4:(A,B,C,D)

U array_like(1D 或 2D),可选

描述每个时间 T 处输入的输入数组。在给定时间之间使用线性插值。如果有多个输入,则二维数组的每列代表一个输入。如果未给出 U,则假定输入为零。

T array_like(1D 或 2D),可选

输入被定义和输出所需的时间步骤。默认是在区间[0,10.0]上均匀分布的 101 个点。

X0 array_like(1D),可选

状态向量的初始条件。如果未给出X0,则假定初始条件为 0。

kwargs字典

额外的关键字参数将传递给函数odeint。有关更多详细信息,请参阅下面的说明。

返回:

T 1D ndarray

输出的时间值。

yout ndarray

系统的响应。

xout ndarray

系统的时间演化。

另请参阅

lsim

注:

此函数使用scipy.integrate.odeint来解决系统的微分方程。传递给lsim2的额外关键字参数将传递给scipy.integrate.odeint。请参阅scipy.integrate.odeint的文档以获取完整的参数列表。

因为 lsim2 已经不推荐使用,建议用户转向速度更快、更精确的 lsim 函数。scipy.integrate.odeint 的关键字参数在 lsim 中不被支持,但通常也是不需要的。

如果 system 中传递了 (num, den),则应按降序指定分子和分母的系数(例如,s² + 3s + 5 应表示为 [1, 3, 5])。

示例

我们将使用 lsim2 来模拟应用于信号的模拟贝塞尔滤波器。

>>> import numpy as np
>>> from scipy.signal import bessel, lsim2
>>> import matplotlib.pyplot as plt 

创建一个截止频率为 12 Hz 的低通贝塞尔滤波器。

>>> b, a = bessel(N=5, Wn=2*np.pi*12, btype='lowpass', analog=True) 

生成数据并应用滤波器。

>>> t = np.linspace(0, 1.25, 500, endpoint=False) 

输入信号是三个正弦曲线的和,频率分别为 4 Hz、40 Hz 和 80 Hz。滤波器应主要消除 40 Hz 和 80 Hz 成分,仅保留 4 Hz 信号。

>>> u = (np.cos(2*np.pi*4*t) + 0.6*np.sin(2*np.pi*40*t) +
...      0.5*np.cos(2*np.pi*80*t)) 

使用 lsim2 模拟滤波器。

>>> tout, yout, xout = lsim2((b, a), U=u, T=t) 

绘制结果。

>>> plt.plot(t, u, 'r', alpha=0.5, linewidth=1, label='input')
>>> plt.plot(tout, yout, 'k', linewidth=1.5, label='output')
>>> plt.legend(loc='best', shadow=True, framealpha=1)
>>> plt.grid(alpha=0.3)
>>> plt.xlabel('t')
>>> plt.show() 

../../_images/scipy-signal-lsim2-1_00_00.png

在第二个例子中,我们模拟一个双积分器 y'' = u,其中输入信号 u = 1 是一个常量。我们将使用积分器的状态空间表示。

>>> from scipy.signal import lti
>>> A = np.array([[0, 1], [0, 0]])
>>> B = np.array([[0], [1]])
>>> C = np.array([[1, 0]])
>>> D = 0
>>> system = lti(A, B, C, D) 

tu 分别定义了系统模拟的时间和输入信号。

>>> t = np.linspace(0, 5, num=50)
>>> u = np.ones_like(t) 

计算模拟结果,然后绘制 y。预期的绘图结果将显示曲线 y = 0.5*t**2

>>> tout, y, x = lsim2(system, u, t)
>>> plt.plot(t, y)
>>> plt.grid(alpha=0.3)
>>> plt.xlabel('t')
>>> plt.show() 

../../_images/scipy-signal-lsim2-1_01_00.png

scipy.integrate.odeint

原文链接:docs.scipy.org/doc/scipy-1.12.0/reference/generated/scipy.integrate.odeint.html#scipy.integrate.odeint

scipy.integrate.odeint(func, y0, t, args=(), Dfun=None, col_deriv=0, full_output=0, ml=None, mu=None, rtol=None, atol=None, tcrit=None, h0=0.0, hmax=0.0, hmin=0.0, ixpr=0, mxstep=0, mxhnil=0, mxordn=12, mxords=5, printmessg=0, tfirst=False)

积分一个常微分方程组。

注意

对于新代码,请使用 scipy.integrate.solve_ivp 来解决微分方程。

使用来自 FORTRAN 库 odepack 的 lsoda 解决常微分方程组的问题。

解决刚性或非刚性的一阶常微分方程系统的初值问题:

dy/dt = func(y, t, ...)  [or func(t, y, ...)] 

其中 y 可以是一个向量。

注意

默认情况下,func 的前两个参数的顺序与 scipy.integrate.ode 类和函数 scipy.integrate.solve_ivp 中系统定义函数中参数的顺序相反。要使用签名 func(t, y, ...) 的函数,必须将参数 tfirst 设置为 True

参数:

func 可调用函数(y, t, …) 或 可调用函数(t, y, …)

计算 y 在 t 处的导数。如果签名是 callable(t, y, ...),则必须设置参数 tfirstTrue

y0 数组

y 的初始条件(可以是一个向量)。

t 数组

用于解 y 的时间点序列。初始值点应为此序列的第一个元素。此序列必须单调递增或单调递减;允许重复值。

args 元组,可选

传递给函数的额外参数。

Dfun 可调用函数(y, t, …) 或 可调用函数(t, y, …)

func 的梯度(雅可比矩阵)。如果签名是 callable(t, y, ...),则必须设置参数 tfirstTrue

col_deriv 布尔值,可选

如果 Dfun 定义列导数(更快),否则 Dfun 应定义行导数。

full_output 布尔值,可选

如果作为第二个输出返回一个可选输出的字典,则返回 True

printmessg 布尔值,可选

是否打印收敛消息

tfirst 布尔值,可选

如果为 True,则 func 的前两个参数(和 Dfun,如果给定)必须是 t, y,而不是默认的 y, t

新版本特性 1.1.0。

返回:

y 数组,形状为 (len(t), len(y0))

数组,包含在 t 中每个期望的时间点上 y 的值,初始值 y0 在第一行。

infodict 字典,仅当 full_output == True 时返回

包含额外输出信息的字典

keymeaning
‘hu’向量,成功用于每个时间步长的步长大小
‘tcur’向量,包含每个时间步长达到的 t 值(至少与输入时间一样大)
‘tolsf’向量,大于 1.0 的容差比例因子,在检测到对精度要求过高的请求时计算
‘tsw’上一次方法切换时的 t 值(给出每个时间步长)
‘nst’时间步长的累积数
‘nfe’每个时间步骤的函数评估的累积数
‘nje’每个时间步长的雅可比矩阵评估的累积数
‘nqu’每个成功步长的方法顺序的向量
‘imxer’在错误返回时加权局部误差向量(e / ewt)中具有最大幅度的分量的索引,否则为 -1
‘lenrw’所需双精度工作数组的长度
‘leniw’所需整数工作数组的长度
‘mused’每个成功时间步长的方法指示符向量:1: adams(非刚性),2: bdf(刚性)

其他参数:

ml, muint,可选

如果其中任何一个不是 None 或非负,则假定雅可比矩阵为带状矩阵。这些参数给出了带状矩阵中下限和上限非零对角线的数量。对于带状情况,Dfun 应返回一个矩阵,其行包含非零带(从最低对角线开始)。因此,Dfun 返回的矩阵 jac 应具有形状 (ml + mu + 1, len(y0)),当 ml >=0mu >=0 时。jac 中的数据必须存储为 jac[i - j + mu, j],表示第 i 个方程相对于第 j 个状态变量的导数。如果 col_deriv 为 True,则必须返回此 jac 的转置。

rtol, atolfloat,可选

输入参数 rtolatol 决定求解器执行的误差控制。求解器将根据形如 max-norm of (e / ewt) <= 1 的不等式控制估计的局部误差向量 e,其中 ewt 是计算为 ewt = rtol * abs(y) + atol 的正误差权重向量。rtol 和 atol 可以是与 y 同样长度的向量或标量。默认为 1.49012e-8。

tcritndarray,可选

向量临界点(例如奇点),需要特别注意积分。

h0float,(0:求解器确定),可选

尝试在第一步上尝试的步长大小。

hmaxfloat,(0:求解器确定),可选

允许的最大绝对步长大小。

hminfloat,(0:求解器确定),可选

允许的最小绝对步长大小。

ixprbool,可选

是否在方法切换时生成额外打印。

mxstepint,(0:求解器确定),可选

每个积分点在 t 上允许的最大步数(内部定义)。

mxhnilint,(0:求解器确定),可选

打印的最大消息数。

mxordnint,(0:求解器确定),可选

允许的非刚性(Adams)方法的最大阶数。

mxordsint,(0:求解器确定),可选

BDF 方法允许的最大阶数。

另请参见

solve_ivp

求解常微分方程组的初值问题

ode

基于 VODE 的更面向对象的积分器

quad

用于找出曲线下面积的方法

示例

受重力和摩擦力影响的摆的角度 theta 的二阶微分方程可以写成:

theta''(t) + b*theta'(t) + c*sin(theta(t)) = 0 

其中 bc 是正常数,而撇号(’)表示导数。要使用 odeint 解决这个方程,我们必须首先将它转化为一阶方程组。通过定义角速度 omega(t) = theta'(t),我们得到以下系统:

theta'(t) = omega(t)
omega'(t) = -b*omega(t) - c*sin(theta(t)) 

y 是向量 [theta, omega]。我们在 Python 中实现这个系统如下:

>>> import numpy as np
>>> def pend(y, t, b, c):
...     theta, omega = y
...     dydt = [omega, -b*omega - c*np.sin(theta)]
...     return dydt
... 

我们假设常数为 b = 0.25 和 c = 5.0:

>>> b = 0.25
>>> c = 5.0 

对于初始条件,我们假设摆是几乎垂直的,theta(0) = pi - 0.1,并且初始静止,因此 omega(0) = 0。然后初始条件向量是

>>> y0 = [np.pi - 0.1, 0.0] 

我们将在区间 0 <= t <= 10 中生成 101 个均匀间隔的样本的解决方案。因此,我们的时间数组是:

>>> t = np.linspace(0, 10, 101) 

调用 odeint 生成解决方案。要将参数 bc 传递给 pend,我们将它们通过 args 参数传递给 odeint

>>> from scipy.integrate import odeint
>>> sol = odeint(pend, y0, t, args=(b, c)) 

解是一个形状为 (101, 2) 的数组。第一列是 theta(t),第二列是 omega(t)。下面的代码绘制了两个分量。

>>> import matplotlib.pyplot as plt
>>> plt.plot(t, sol[:, 0], 'b', label='theta(t)')
>>> plt.plot(t, sol[:, 1], 'g', label='omega(t)')
>>> plt.legend(loc='best')
>>> plt.xlabel('t')
>>> plt.grid()
>>> plt.show() 

../../_images/scipy-integrate-odeint-1.png

scipy.signal.impulse

原文链接:docs.scipy.org/doc/scipy-1.12.0/reference/generated/scipy.signal.impulse.html#scipy.signal.impulse

scipy.signal.impulse(system, X0=None, T=None, N=None)

连续时间系统的脉冲响应。

参数:

systemLTI 类的实例或 array_like 的元组

描述系统。以下给出了元组中元素的数量及其解释:

  • 1(lti的实例)
  • 2 (num, den)
  • 3(zeros, poles, gain)
  • 4(A, B, C, D)

X0array_like, optional

初始状态向量。默认为零。

Tarray_like, optional

时间点。如果未给出,则计算。

Nint, optional

要计算的时间点数量(如果未给出T)。

返回:

Tndarray

时间点的一维数组。

youtndarray

包含系统脉冲响应的一维数组(除了零处的奇异性)。

注意事项

如果对于system传递了(num, den),则分子和分母的系数应以降幂顺序指定(例如,s² + 3s + 5应表示为[1, 3, 5])。

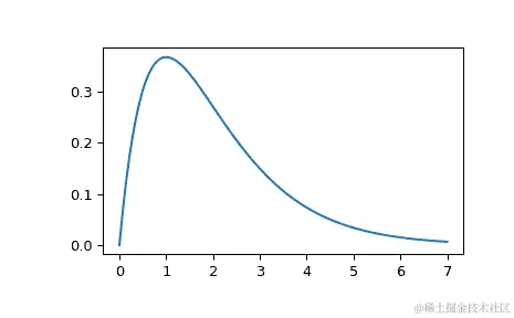
示例

计算具有重复根的二阶系统的脉冲响应:x''(t) + 2*x'(t) + x(t) = u(t)

>>> from scipy import signal
>>> system = ([1.0], [1.0, 2.0, 1.0])
>>> t, y = signal.impulse(system)
>>> import matplotlib.pyplot as plt
>>> plt.plot(t, y) 

../../_images/scipy-signal-impulse-1.png

scipy.signal.impulse2

原文:docs.scipy.org/doc/scipy-1.12.0/reference/generated/scipy.signal.impulse2.html#scipy.signal.impulse2

scipy.signal.impulse2(system, X0=None, T=None, N=None, **kwargs)

单输入连续时间线性系统的冲激响应。

自版本 1.11.0 起弃用:函数impulse2已弃用,建议用户切换到更快、更精确的impulse函数。impulse2将在 SciPy 1.13 中移除。

参数:

systemLTI 类的实例或数组样式的元组

描述系统的整数。以下给出了元组中元素的数量和解释:

  • 1 (实例lti)
  • 2 (num, den)
  • 3 (零点、极点、增益)
  • 4 (A、B、C、D)

X01-D array_like,可选

状态向量的初始条件。默认值为 0(零向量)。

T1-D array_like, 可选

输入定义和输出所需的时间步长。如果未给定 T,则函数将自动生成一组时间样本。

Nint,可选

要计算的时间点数。默认值为 100。

kwargs各种类型

额外的关键字参数被传递给函数scipy.signal.lsim2,该函数进一步将其传递给scipy.integrate.odeint;请参阅后者的文档以获取有关这些参数的信息。

返回:

Tndarray

输出的时间值。

youtndarray

系统的输出响应。

另请参见

impulselsim2scipy.integrate.odeint

注释

通过调用scipy.signal.lsim2生成解,该函数使用微分方程求解器scipy.integrate.odeint

由于现在impulse2已被弃用,建议用户切换到速度更快、更精确的impulse函数。scipy.integrate.odeint的关键字参数在impulse中不受支持,但通常不需要。

如果 system 参数传入 (num, den),则分子和分母的系数都应按降幂顺序指定(例如,s² + 3s + 5 应表示为 [1, 3, 5])。

新功能在版本 0.8.0 中引入。

示例

计算具有重复根的二阶系统的冲激响应:x''(t) + 2*x'(t) + x(t) = u(t)

>>> from scipy import signal 
>>> system = ([1.0], [1.0, 2.0, 1.0]) 
>>> t, y = signal.impulse2(system)
>>> import matplotlib.pyplot as plt
>>> plt.plot(t, y) 

../../_images/scipy-signal-impulse2-1.png

scipy.signal.step

原文:docs.scipy.org/doc/scipy-1.12.0/reference/generated/scipy.signal.step.html#scipy.signal.step

scipy.signal.step(system, X0=None, T=None, N=None)

连续时间系统的阶跃响应。

参数:

system:LTI 类的实例或数组类的元组

描述系统。以下列出了元组中元素的数量和解释:

  • 1(lti 的实例)
  • 2(num, den)
  • 3(零点、极点、增益)
  • 4(A, B, C, D)

X0:数组类,可选

初始状态向量(默认为零)。

T:数组类,可选

时间点(如果未给出则计算)。

N:整数,可选

如果未给出 T,则计算的时间点数。

返回:

T:1D ndarray

输出时间点。

yout:1D ndarray

系统的阶跃响应。

注意事项

如果 system 传入了 (num, den),则应按降幂顺序指定分子和分母的系数(例如,s² + 3s + 5 应表示为 [1, 3, 5])。

示例

>>> from scipy import signal
>>> import matplotlib.pyplot as plt
>>> lti = signal.lti([1.0], [1.0, 1.0])
>>> t, y = signal.step(lti)
>>> plt.plot(t, y)
>>> plt.xlabel('Time [s]')
>>> plt.ylabel('Amplitude')
>>> plt.title('Step response for 1\. Order Lowpass')
>>> plt.grid() 

../../_images/scipy-signal-step-1.png

scipy.signal.step2

原文链接:docs.scipy.org/doc/scipy-1.12.0/reference/generated/scipy.signal.step2.html#scipy.signal.step2

scipy.signal.step2(system, X0=None, T=None, N=None, **kwargs)

连续时间系统的阶跃响应。

此函数与scipy.signal.step功能上相同,但使用函数scipy.signal.lsim2计算阶跃响应。

自版本 1.11.0 起弃用:函数step2已弃用,建议使用更快的step函数。step2将在 SciPy 1.13 中移除。

参数:

systemLTI 类的实例或 array_like 元组

描述系统。以下给出了元组中元素数量及其解释:

  • 1(lti的实例)
  • 2(num、den)
  • 3(零点、极点、增益)
  • 4(A、B、C、D)

X0array_like,可选

初始状态向量(默认为零)。

Tarray_like,可选

时间点(如果未给出则计算)。

Nint,可选

如果未提供T,则计算的时间点数。

kwargs各种类型

额外的关键字参数传递给函数scipy.signal.lsim2,后者再传递给scipy.integrate.odeint。有关这些参数的信息,请参阅scipy.integrate.odeint的文档。

返回:

T1 维 ndarray

输出时间点。

yout1 维 ndarray

系统的阶跃响应。

另请参阅

scipy.signal.step

由于step2已被弃用,建议用户转而使用更快、更准确的step函数。一般情况下,不支持scipy.signal.step中的scipy.integrate.odeint的关键字参数,但通常也不需要。

如果对于system传递了(num, den),则分子和分母的系数应按降幂顺序指定(例如,s² + 3s + 5应表示为[1, 3, 5])。

新版本 0.8.0 中新增。

示例

>>> from scipy import signal
>>> import matplotlib.pyplot as plt 
>>> lti = signal.lti([1.0], [1.0, 1.0])
>>> t, y = signal.step2(lti) 
>>> plt.plot(t, y)
>>> plt.xlabel('Time [s]')
>>> plt.ylabel('Amplitude')
>>> plt.title('Step response for 1\. Order Lowpass')
>>> plt.grid() 

../../_images/scipy-signal-step2-1.png

scipy.signal.freqresp

原文链接:docs.scipy.org/doc/scipy-1.12.0/reference/generated/scipy.signal.freqresp.html#scipy.signal.freqresp

scipy.signal.freqresp(system, w=None, n=10000)

计算连续时间系统的频率响应。

参数:

systemlti 类的实例或描述系统的元组。

下列内容给出了元组中元素的数量及其解释:

  • 1 (实例 lti)
  • 2 (num, den)
  • 3 (零点、极点、增益)
  • 4 (A, B, C, D)

w array_like,可选

频率数组(以弧度/秒为单位)。对于该数组中的每个值,都计算其幅度和相位数据。如果未指定,则会计算一个合理的集合。

n int,可选

如果未给定 w,计算频率点的数量。这 n 个频率在一个区间中对数间隔排列,该区间被选择为包括系统的极点和零点的影响。

返回:

w 1D ndarray

频率数组 [rad/s]

H 1D ndarray

复数幅度值数组

注意:

如果 system 传入 (num, den),则应该指定分子和分母的系数,按降幂顺序排列(例如,s² + 3s + 5 应表示为 [1, 3, 5])。

示例

生成传递函数的奈奎斯特图

>>> from scipy import signal
>>> import matplotlib.pyplot as plt 

构造传递函数 (H(s) = \frac{5}{(s-1)³}):

>>> s1 = signal.ZerosPolesGain([], [1, 1, 1], [5]) 
>>> w, H = signal.freqresp(s1) 
>>> plt.figure()
>>> plt.plot(H.real, H.imag, "b")
>>> plt.plot(H.real, -H.imag, "r")
>>> plt.show() 

../../_images/scipy-signal-freqresp-1.png

scipy.signal.bode

原文链接:docs.scipy.org/doc/scipy-1.12.0/reference/generated/scipy.signal.bode.html#scipy.signal.bode

scipy.signal.bode(system, w=None, n=100)

计算连续时间系统的波德幅度和相位数据。

参数:

systemLTI 类的实例或描述系统的元组。

以下给出元组中的元素数和解释:

  • 1 (一个 lti 实例)
  • 2 (num, den)
  • 3 (零点、极点、增益)
  • 4 (A, B, C, D)

warray_like, optional

频率数组(以 rad/s 为单位)。对于该数组中的每个值都计算幅度和相位数据。如果未给定,将计算一组合理的值。

nint, optional

w未给定,则计算的频率点数。n个频率在一个区间内对数间隔,选定以包括系统的极点和零点的影响。

返回值:

w1D ndarray

频率数组 [rad/s]

mag1D ndarray

幅度数组 [dB]

phase1D ndarray

相位数组 [deg]

注意

如果system传入(num, den),则应按降幂顺序指定系统的分子和分母系数(例如,s² + 3s + 5 应表示为 [1, 3, 5])。

新版本 0.11.0 中新增。

示例

>>> from scipy import signal
>>> import matplotlib.pyplot as plt 
>>> sys = signal.TransferFunction([1], [1, 1])
>>> w, mag, phase = signal.bode(sys) 
>>> plt.figure()
>>> plt.semilogx(w, mag)    # Bode magnitude plot
>>> plt.figure()
>>> plt.semilogx(w, phase)  # Bode phase plot
>>> plt.show() 

../../_images/scipy-signal-bode-1_00.png../../_images/scipy-signal-bode-1_01.png

scipy.signal.dlti

原文链接:docs.scipy.org/doc/scipy-1.12.0/reference/generated/scipy.signal.dlti.html#scipy.signal.dlti

class scipy.signal.dlti(*system, **kwargs)

离散时间线性时不变系统基类。

参数:

*系统: 参数

可以使用 2、3 或 4 个参数实例化dlti类。以下是参数数量及相应创建的离散时间子类:

  • 2: 传递函数: (分子, 分母)
  • 3: 零极增益: (零点, 极点, 增益)
  • 4: 状态空间: (A, B, C, D)

每个参数可以是数组或序列。

dt: 浮点数,可选

采样时间[s]为离散时间系统的采样时间。默认为True(未指定采样时间)。必须作为关键字参数指定,例如dt=0.1

另请参阅

零极增益状态空间传递函数lti

注:

dlti实例不存在。相反,dlti创建其子类之一的实例:状态空间传递函数零极增益

更改不直接属于当前系统表示的属性值(例如零点状态空间系统中)非常低效且可能导致数值不准确。最好先转换为特定系统表示。例如,在访问/更改零点、极点或增益之前调用sys = sys.to_zpk()

如果对*系统传入了(分子,分母),则分子和分母的系数应按降幂顺序指定(例如,z² + 3z + 5表示为[1, 3, 5])。

新功能,版本 0.18.0。

示例

>>> from scipy import signal 
>>> signal.dlti(1, 2, 3, 4)
StateSpaceDiscrete(
array([[1]]),
array([[2]]),
array([[3]]),
array([[4]]),
dt: True
) 
>>> signal.dlti(1, 2, 3, 4, dt=0.1)
StateSpaceDiscrete(
array([[1]]),
array([[2]]),
array([[3]]),
array([[4]]),
dt: 0.1
) 

使用采样时间为 0.1 秒构造传递函数(H(z) = \frac{5(z - 1)(z - 2)}{(z - 3)(z - 4)}):

>>> signal.dlti([1, 2], [3, 4], 5, dt=0.1)
ZerosPolesGainDiscrete(
array([1, 2]),
array([3, 4]),
5,
dt: 0.1
) 

使用采样时间为 0.1 秒构建传递函数 (H(z) = \frac{3z + 4}{1z + 2}):

>>> signal.dlti([3, 4], [1, 2], dt=0.1)
TransferFunctionDiscrete(
array([3., 4.]),
array([1., 2.]),
dt: 0.1
) 

属性:

dt

返回系统的采样时间。

poles

系统的极点。

zeros

系统的零点。

方法

bode([w, n])计算离散时间系统的 Bode 幅度和相位数据。
freqresp([w, n, whole])计算离散时间系统的频率响应。
impulse([x0, t, n])返回离散时间dlti系统的冲激响应。
output(u, t[, x0])返回离散时间系统对输入 u 的响应。
step([x0, t, n])返回离散时间dlti系统的阶跃响应。