Spring AI 基于ollama:qwen:7b + pgvector 实现RAG问答系统

3,282 阅读7分钟

了解完嵌入模型、向量数据库相关知识后,在此基础上可以实现一个RAG本地问答系统。

什么RAG?

RAG(Retrieval-Augmented Generation)检索增强生成,即大模型LLM在回答问题或生成文本前,会先从大量的文档中检索出相关信息,然后基于这些检索出的信息进行回答或生成文本,从而可以提高回答的质量,而不是任由LLM来发挥。

使用一个简单的公式来描述RAG:RAG = 检索技术 + LLMs提示

RAG 技术就是给大语言模型新知识,解决大模型的 “AI 幻想症”、“无法获取领域知识”和数据安全性问题!!

RAG架构

Spring AI 官方文档给出的架构图如下; image.png 架构由离线部分和在线部分两部分组成;

  • 离线部分:数据读取 -> 文档拆分 -> 向量化 -> 数据存储
  • 在线部分:用户提问 -> 数据检索(召回) -> prompt拼装 -> LLM生成

该架构为最简单的RAG架构,有关论文介绍了RAG的演化由朴素RAG->高级RAG->模块化RAG,因此简单RAG是后续发展的理论基石,所以先将其掌握,在后续研究高级RAG加入了哪些优化,如何落地的。现在先仅实现一个简单的RAG问答系统。

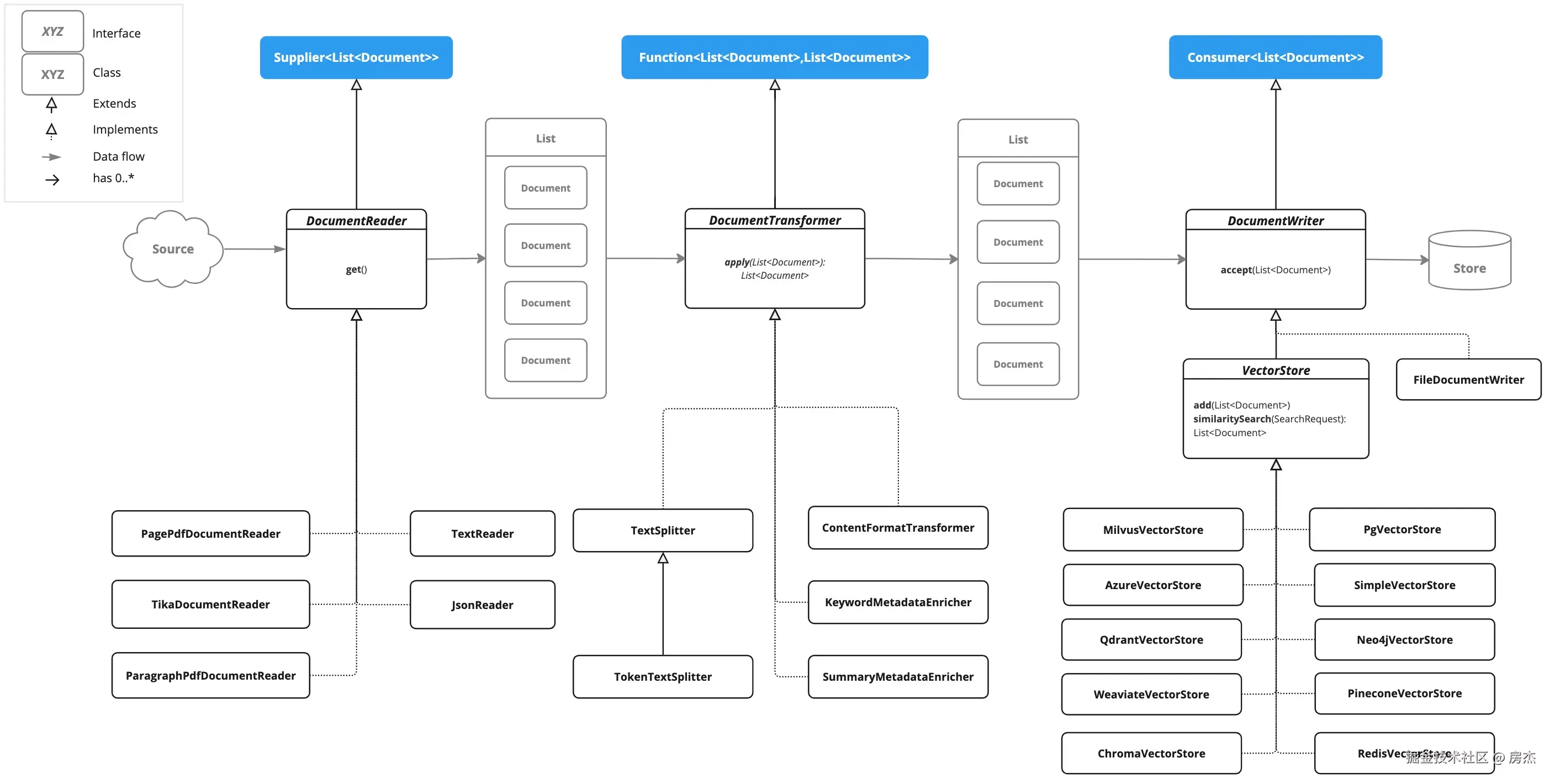
离线部分 ETL Framework

下图为ETL处理流程及实现架构; image.png 对于 ETL 主要涉及到文件的读取、拆分、写入三个部分,将详细看下实现源码:

文件读取 DocumentReader

public interface DocumentReader extends Supplier<List<Document>> {
    default List<Document> read() {
       return get();
    }
}

实现类:

  • JsonReader:读取解析Json格式的文档
  • TextReader:读取解析纯文本格式的文件
  • TikaDocumentReader:从多种文档格式读取解析数据,包括像PDF, DOC/DOCX, PPT/PPTX 和 HTML。底层使用Apache tika技术实现。
  • PagePdfDocumentReader:以页的方式读取解析PDF文件,底层依赖PdfBox实现。
  • ParagraphPdfDocumentReader:以段落的方式读取解析PDF文件,根据TOC目录结构。注意:并不是所有的PDF文件都包含PDF catalog。

文件拆分 DocumentTransformer

public interface DocumentTransformer extends Function<List<Document>, List<Document>> {
    default List<Document> transform(List<Document> transform) {
        return (List)this.apply(transform);
    }
}

其有4个实现类型,根据多种策略实现不同的类;

  • TokenTextSplitter:将文档按照Token完整性进行拆分
  • ContentFormatTransformer:
  • KeywordMetadataEnricher:关键词提取
  • SummaryMetadataEnricher:文档摘要

文档的拆分粒度对于相似度搜索至关重要,拆分粒度不合理将会导致相似度搜索问题,比如拆分粒度太大,可能会搜到不相关内容,或者搜索到的上下文过多,导致超出大模型窗口大小,相反粒度太小会丢失上下文信息,使得大模型回到质量受到影响。

分析一下TokenTextSplitter源码

TokenTextSplitter 该类是对读取文档进行拆分,其拆分对于相似度检索影响非常大。比如拆分块的大小;

public class TokenTextSplitter extends TextSplitter {

    private final EncodingRegistry registry = Encodings.newLazyEncodingRegistry();
    private final Encoding encoding = registry.getEncoding(EncodingType.CL100K_BASE);

    // The target size of each text chunk in tokens
    // 生成每个块的大小,比如一段文本总的tokens为1600,此时defaultChunkSize=800,
    // 那么就将text的tokens拆分成为两个
    private int defaultChunkSize = 800;

    // The minimum size of each text chunk in characters
    // 拆分后的文本块的最小字符数
    private int minChunkSizeChars = 350;

    // Discard chunks shorter than this
    // 丢弃块的最短长度,这个指的是字符,
    // 如果字符长度小于该值,则不再嵌入处理直接丢弃
    private int minChunkLengthToEmbed = 5;

    // The maximum number of chunks to generate from a text
    // 一个文本最多生成的块的最大数量
    private int maxNumChunks = 10000;
   
   // 是否保留分割符,如果值为true,会执行chunkText.trim()
    private boolean keepSeparator = true;

    public TokenTextSplitter() {
    }
}

当修改defaultChunkSize = 100时,上传文本被拆分为5个数据块。然后在进行测试,效果如下; image.png

如果defaultChunkSize值设置的不合理,则会导致拆分文本会丢失上下文信息 image.png 设置合理的chunk size可以比较精确的查询上下文信息,而且可以控制发送给大模型窗口的大小。

TokenTextSplitter底层使用技术

底层依赖 jtokkit, 一个专为 Java 开发者设计的高效文本分词库。它提供了一种简单易用的接口,使您能够轻松地对输入文本进行编码和解码。有兴趣的可以深入看下。

<dependency>
    <groupId>com.knuddels</groupId>
    <artifactId>jtokkit</artifactId>
    <version>1.0.0</version>
</dependency>

文件写入 DocumentWriter

public interface DocumentWriter extends Consumer<List<Document>> {
    default void write(List<Document> documents) {
       accept(documents);
    }
}

实现类有两个:

  • FileDocumentWriter:持久化到文件中
  • VectorStore:持久化到向量数据库中,Spring AI 集成10+种。

简单的RAG系统的实现

我们陆续介绍了嵌入的概念# 12. Spring AI Embedding模型概念、源码分析和使用示例和向量数据库相关的知识 # 13. Spring AI 集成向量数据库源码分析与实战,就可以基于两个技术点实现一个RAG架构的问答系统。

离线部分

离线部分主要使用 Spring AI ETL FrameWork 完成文件的处理。

package org.ivy.service;

import lombok.RequiredArgsConstructor;
import org.springframework.ai.document.Document;
import org.springframework.ai.document.DocumentTransformer;
import org.springframework.ai.reader.tika.TikaDocumentReader;
import org.springframework.ai.vectorstore.VectorStore;
import org.springframework.core.io.Resource;
import org.springframework.stereotype.Service;
import org.springframework.web.multipart.MultipartFile;

import java.util.List;

@Service
@RequiredArgsConstructor
public class OfflineService {

    private final VectorStore vectorStore;
    private final DocumentTransformer transformer;

    /**
     * 上传文件,并拆分文档,向量化到数据库
     *
     * @param file 文件
     * @return 上传结果
     */
    public String upload(MultipartFile file) {
        Resource resource = file.getResource();
        TikaDocumentReader reader = new TikaDocumentReader(resource);
        // 读取文档
        List<Document> documents = reader.get();
        // 拆分文档
        List<Document> transform = transformer.transform(documents);
        // 向量化到数据库
        vectorStore.accept(transform);
        return "ok";
    }
}

在线部分

主要是去向量数据库相似度查询,重点看下 SearchRequest 请求对象,其中包含一些请求参数控制;

public class SearchRequest {
    // 相似度查询阙值,默认为0.0,为提高相似度准确性,可以提高此值
    public static final double SIMILARITY_THRESHOLD_ACCEPT_ALL = 0.0;
    // 相似度前k个
    public static final int DEFAULT_TOP_K = 4;
    // 查询内容
    public String query;
    // 返回topK个文档
    private int topK = DEFAULT_TOP_K;
    // 相似度阙值,默认为0.0
    private double similarityThreshold = SIMILARITY_THRESHOLD_ACCEPT_ALL;
    // 过滤条件,根据元数据进行过滤,可以辅助精确检索
    private Filter.Expression filterExpression;
    }

在线部分代码实现;

package org.ivy.service;

import jakarta.annotation.Resource;
import org.springframework.ai.chat.client.ChatClient;
import org.springframework.ai.chat.prompt.Prompt;
import org.springframework.ai.chat.prompt.SystemPromptTemplate;
import org.springframework.ai.document.Document;
import org.springframework.ai.ollama.OllamaChatModel;
import org.springframework.ai.vectorstore.SearchRequest;
import org.springframework.ai.vectorstore.VectorStore;
import org.springframework.beans.factory.annotation.Value;
import org.springframework.stereotype.Service;
import reactor.core.publisher.Flux;

import java.util.List;
import java.util.Map;

@Service
public class OnlineService {
    @Value("classpath:rag.st")
    private org.springframework.core.io.Resource ragTemplate;
    @Resource
    private OllamaChatModel chatModel;
    @Resource
    private VectorStore vectorStore;

    public Flux<String> simple(String prompt) {
        ChatClient client = ChatClient.builder(chatModel).build();
        return client.prompt()
                .user(prompt)
                .stream()
                .content();

    }

    public Flux<String> rag(String prompt) {
        // 检索
        SearchRequest searchRequest = SearchRequest.query(prompt);
        List<Document> documents = vectorStore.similaritySearch(searchRequest);
        // 提示词生成
        List<String> context = documents.stream().map(Document::getContent).toList();
        SystemPromptTemplate promptTemplate = new SystemPromptTemplate(ragTemplate);
        Prompt p = promptTemplate.create(Map.of("context", context, "question", prompt));
        ChatClient chatClient = ChatClient.builder(chatModel).build();
        // 大模型生成内容
        return chatClient.prompt(p).stream().content();
    }
}

验证效果

验证一:访问无rag实现接口,localhost:8806/simple?prompt=ivy毕业于哪个大学?

image.png 由于在大模型中没有这方面的知识,因此大模型无法回答我们提出的问题。

验证二:访问rag实现接口,并且向量数据库没有信息,localhost:8806/rag?prompt=ivy毕业于哪个大学? image.png 大模型依然不能回答我们提的问题,因为即使我们提供了外部数据,但是外部数据没有数据,不能提供上下文信息。

验证三,先将准备的数据,导入到向量数据库,然后在访问rag接口

  • 第一步:导入数据,localhost:8806/upload image.png

  • 第二步:访问rag接口,localhost:8806/rag?prompt=ivy毕业于哪个大学? image.png

至此完成了一个基于RAG技术的本地问答系统。

这仅是一个入门版的RAG,要想应用于生产,还是的需要下一番功夫,对其各方面进行优化,比如文档的切分方式、粒度、查询召回率等等。后续会有专栏进行对RAG的技术细节、优化落地进行详细剖析,敬请期待!

示例代码

本文实现了简单的 RAG 应用,并讲解了Spring AI 框架如何支持实现 RAG 应用,并对ETL的每个步骤的源码、类的功能进行分析。

对于相似度查询,重点看下 SearchRequest 请求对象参数控制,这些参数对于查询的影响比较大,也是最后含量一部分内容。

参考文档