本篇对嵌入模型的概念、Spring AI 框架对支持嵌入模型的设计,并对其源码进行分析,最后对API接口进行使用。
Embedding模型是RAG(Retrieval-Augmented Generation)核心技术,是大模型应用落地必不可少的技术。
- 影响信息检索的效果
- 影响文本的生成质量
什么是Embedding模型
Embedding模型是指将高维度的数据(例如文字、图片、视频)映射到低维度空间的过程。简单来说,embedding向量就是一个N维的实值向量,它将输入的数据表示成一个连续的数值空间中的点。
如上图,通俗易懂的描述:嵌入就相当于给文本穿上了“数字化”的外衣,目的是让机器更好的理解和处理各种类型数据(文本、图片及视频)。
Embedding 起源于 Word Embedding。
横向发展:Word Embedding -> Item Embedding -> Entity Embedding -> Graph Embedding -> Position Embedding -> Segment Embedding。
纵向发展:由静态的Word Embedding(如Word2Vec、GloVe和FastText) -> 动态预训练模型(如ELMo、BERT、GPT、GPT-2、GPT-3、ALBERT、XLNet等)。大型语言模型可以生成上下文相关的 embedding 表示,可以更好地捕捉单词的语义和上下文信息。
使用场景
- 自然语言处理:将单词或句子转换成向量表示,用于文本分类,机器翻译,情感分析等任务。
- 推荐系统:将用户和产品映射成向量表示,从而能够更好地理解用户的喜好和匹配物品。
- 图像处理:将图像转换成向量表示,用于图像分类,对象检测等任务。
- RAG系统:生成N维嵌入向量数据,使机器更好的理解和处理各种类型处理,为相似搜索提供基础。
解决问题
- 降维:在高维度空间中,数据点之间可能存在很大的距离,使得样本稀疏,嵌入模型可以减少数据稀疏性。
- 捕捉语义信息:Embedding不仅仅是降维,更重要的是,它能够捕捉到数据的语义信息。语义相近的词在向量上也是相近的
- 特征表示:原始数据的特征往往难以直接使用,通过嵌入模型可以将特征转换成更有意义的表示。
- 计算效率:在低维度空间中对数据进行处理和分析往往更加高效。
Spring AI 框架集成的嵌入模型
| 嵌入模型 | 嵌入模型类型 |
|---|---|
| OpenAI Embeddings | text-embedding-3-large 、 text-embedding-3-small 、 text-embedding-ada-002 |
| Azure OpenAI Embeddings | text-embedding-ada-002 |
| Cohere Embeddings | cohere.embed-multilingual-v3 、 cohere.embed-english-v3 |
| Titan Embeddings | amazon.titan-embed-image-v1、 amazon.titan-embed-text-v1、 amazon.titan-embed-text-v2:0 |
| Mistral AI Embeddings | mistral-embed |
| VertexAI Embeddings | embedding-gecko-001 |
| ZhiPuAI Embeddings | Embedding-2 |
| PostgresML Embeddings | - distilbert-base-uncased |
| QianFan 【2024/6/20 新增】 | embedding-v1 、 bge_large_zh、bge_large_en、 tao_8k |
在 Spring AI 框架中仅支持了国内的智普嵌入模型、百度千帆大模型,对于千问大模型还没有支持,后续猜测可能会支持。如果接入其它未集成嵌入模型,只能执行接入了。
这么多的嵌入模型,我们究竟该如何选择,选择的标准和方法是什么?
选择的标准
- 模型的性能(准确性)
- 模型的处理速度
- 生成向量维度大小
- 模型的通用性
- 业务场景(中/英)、重排序、分类等等
选择的方法
-
参考Huggingface MTEB的排名,从最新趋势和下载量方面判断。
在Huggingface MTEB嵌入模型多个维度对比结果如下图所示;

-
自行进行实验对比,通过实验报告排名,进行选择。
嵌入模型源码分析
设计理念
Spring AI 以可移植性 和简单性 的设计理念,统一的抽象EmbeddingModel,旨在与AI和机器学习中的嵌入模型直接集成。
- 可移植性:可确保在各种嵌入模型之间轻松适应。它允许开发人员在不同的嵌入技术或模型之间切换,只需最少的代码更改。这种设计符合Spring的模块化和可互换性理念。
- 简单性:消除了处理原始文本数据和嵌入算法的复杂性,使开发人员无需深入研究底层机制就可以在应用中直接使用。
设计思想
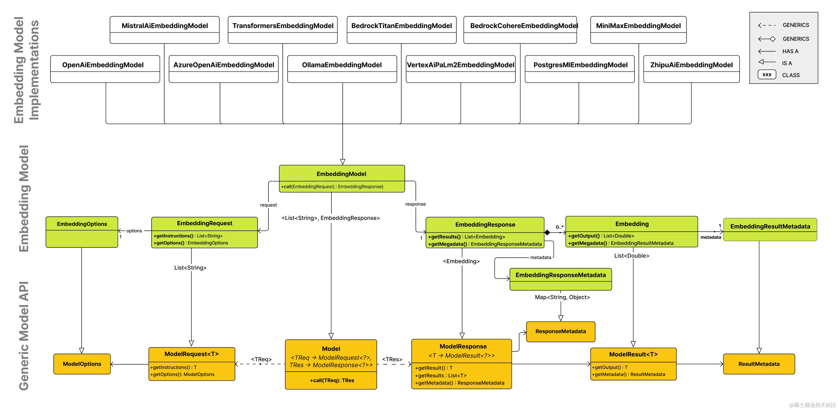
EmbeddingModel类的集成关系如下图(图来自官方网站)所示
提供统一抽象类EmbeddingModel提供给使用者,而不必了解其内部的实现细节,快速集成嵌入模型。
EmbeddingModel 接口
EmbeddingModel作用是调用大模型嵌入模型,将文本,图片或者视频转换为向量。
public interface EmbeddingModel extends Model<EmbeddingRequest, EmbeddingResponse> {
//嵌入模型访问统一抽象接口,不同的大模型实现该方法完成各自的嵌入逻辑
@Override
EmbeddingResponse call(EmbeddingRequest request);
// 将从文档中抽取出来的Document转换为向量,其中Document对象是在Spring AI文本抽取定义
// 后续文章会对文档的解析进行说明
List<Double> embed(Document document);
// 将文本转换为向量
default List<Double> embed(String text) {
Assert.notNull(text, "Text must not be null");
return this.embed(List.of(text)).iterator().next();
}
// 将一组文本转换为对应的一组向量
default List<List<Double>> embed(List<String> texts) {
Assert.notNull(texts, "Texts must not be null");
return this.call(new EmbeddingRequest(texts, EmbeddingOptions.EMPTY))
.getResults()
.stream()
.map(Embedding::getOutput)
.toList();
}
default EmbeddingResponse embedForResponse(List<String> texts) {
Assert.notNull(texts, "Texts must not be null");
return this.call(new EmbeddingRequest(texts, EmbeddingOptions.EMPTY));
}
// 返回向量的维度,比如OpenAI的 text-embedding-ada-002的维度为1536
// 在AbstractEmbeddingModel中有处理逻辑,在embedding-model-dimensions.properties
// 中有定义,没有定义的会通过测试文本向嵌入模型请求返回
default int dimensions() {
return embed("Test String").size();
}
}
EmbeddingRequest
public class EmbeddingRequest implements ModelRequest<List<String>> {
// 需要嵌入的文本列表
private final List<String> inputs;
private final EmbeddingOptions options;
// other methods omitted
}
EmbeddingRequest 是 ModelRequest 子类,其中包含需要嵌入的文本列表和嵌入的一些配置
EmbeddingResponse
public class EmbeddingResponse implements ModelResponse<Embedding> {
// 返回文本的嵌入列表
private List<Embedding> embeddings;
private EmbeddingResponseMetadata metadata = new EmbeddingResponseMetadata();
// other methods omitted
}
EmbeddingModel实现类
可以根据需求,选择符合自己需求的嵌入模型。在选择嵌入模型时应该考虑 【响应时间的要求】、【存储限制】、【预算约束】、【多语言支持】等来选择。
代码示例
特别提醒,如果还不知道如何使用Ollama本地部署大模型的请阅读:# 10. Ollama:本地部署大模型 + LobeChat:聊天界面 = 自己的ChatGPT
yml配置:
spring:
ai:
ollama:
base-url: http://localhost:11434
embedding:
options:
model: gemma:2b
代码实现
package org.ivy.controller;
import jakarta.annotation.Resource;
import org.springframework.ai.embedding.EmbeddingRequest;
import org.springframework.ai.embedding.EmbeddingResponse;
import org.springframework.ai.ollama.OllamaEmbeddingModel;
import org.springframework.ai.ollama.api.OllamaModel;
import org.springframework.ai.ollama.api.OllamaOptions;
import org.springframework.web.bind.annotation.GetMapping;
import org.springframework.web.bind.annotation.RestController;
import java.util.List;
@RestController
public class EmbeddingController {
@Resource
private OllamaEmbeddingModel ollamaEmbeddingModel;
@GetMapping("/text")
public List<Double> textEmbedding(String text) {
return ollamaEmbeddingModel.embed(text);
}
@GetMapping("texts")
public EmbeddingResponse embedding(List<String> texts) {
EmbeddingRequest request = new EmbeddingRequest(texts,
OllamaOptions.create().withModel(OllamaModel.GEMMA.getModelName())
);
return ollamaEmbeddingModel.call(request);
}
}
验证结果
结果就是返回一组向量,具体如何实现,底层的算法是什么,大家自行学习了,不知道并不影响你开发应用。但是对概念还是的要清晰的理解的。
文末总结
本篇文章主要介绍了嵌入模型的概念,作用,使用场景。并分析了Spring AI框架实现嵌入的设计理念以及源码分析。