研发提效:想快速定制一个 OLAP 应用?你可以这么做!

375 阅读5分钟

一、背景

在日常项目中,经常能遇到多维度、多指标自由组合分析的 OLAP 系统建设场景,这类需求往往具有分析关系复杂、开发周期长和数据量大等特点,需要研发投入比较大的精力进行建设。

针对 OLAP 的场景,目前开源界大部分项目都是针对存储层的实现,如 ClickHouse、Doris 等 OLAP 数据库。很少针对应用层进行统一建模实现的。据调研,Mondrian 是一个面向应用的 OLAP 引擎,但其面向 OLAP 特有的 MDX 语言使用起来非常复杂,需要投入较大的学习成本,不利于日常项目快速开发。因此,本文旨在通过统一的 OLAP 建模实现通用的 OLAP 诊断框架,目的是通过配置化的方式快速实现新的分析需求,节约研发成本,缩短交付周期、提升研发效率。

二、架构设计

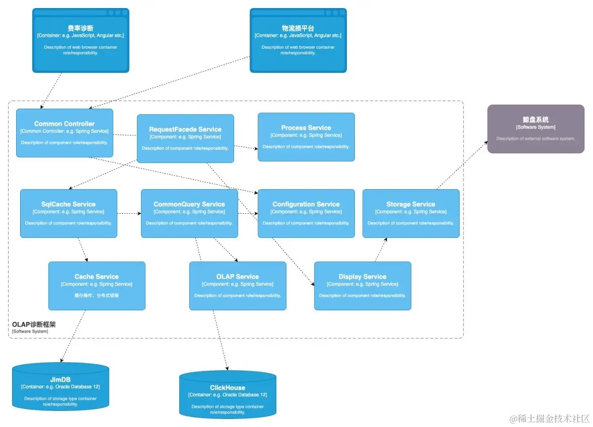
2.1 总体架构

上图着色部分是框架部分,应用层通过集成本框架,只需要编写配置文件以及针对特殊场景下实现前后置扩展点,就能够快速构建一个 OLAP 分析类的应用。另外、考虑到底层 OLAP 存储一般采用列式存储模式,在同前端指定交互协议时,建议摒弃在 OLTP 领域常用的大对象模式,而是采用按需按列查询的模式进行传参和返回,最大化利用列式存储的特性,提升查询性能。

2.2 容器及组件视角

2.2.1 容器视角

2.2.2 组件视角

三、详细设计

3.1 Runtime

框架会组合前端请求参数和后端配置项,通过门面服务区分请求类型(表格、图表和文件导出),将最终的 OLAP 领域模型下传到 OLAP 领域服务,由 OLAP 领域服务将领域模型翻译为底层 OLAP 数据库可以执行的 SQL,并将结果统一按照特定格式返回,通过数据协议适配服务,根据请求的类型返回数据给前端。

3.2 核心领域模型

3.2.1 何为 OLAP

联机分析处理(英语:Online analytical processing),简称 OLAP,是计算机技术中快速解决多维分析问题(MDA)的一种方法。OLAP 由四个基本的分析操作组成:上卷(roll-up)、钻取(drill-down)、切片(slicing)和切块(dicing)。

3.2.2 聚合 SQL 的 OLAP 抽象

上述 OLAP 的操作,均可通过聚合查询的 SQL 实现对应。一个标准的聚合查询 SQL 包括 SELECT、FROM、WHERE、GROUP BY、HAVING、ORDER BY 以及分页的 LIMIT OFFSET。通过对聚合 SQL 的抽象,我们可以将一个普通的聚合查询提取出维度、指标、模型、一级过滤条件、二级过滤条件、分页和排序关键实体,如下图是一个普通的聚合 SQL 同关键实体的映射关系:

因此,聚合查询可以抽象如下:

SELECT 维度,	   指标FROM 模型WHERE 一级过滤器GROUP BY 维度HAVING 二级过滤器ORDER BY 排序LIMIT 排序

复制代码

3.2.3 领域建模

经过上面的抽象,框架方面,可以划分为核心 OLAP 域以及面向前端及配置的交互域,并提取出领域模型:

3.3 元数据配置

框架核心提供可配置的元数据,核心包括两类:一类是将所有的计算指标的指标配置文件,另一类是 uri 和模块映射关系文件。

3.3.1 指标元数据

{    "cbj_amount": {    "expression": "sum(cbj_amount)",    "name": "cbj_amount",    "desc": "损失分布-仓报价金额"  },  "sale_qtty": {    "expression": "sum(sale_qtty)",    "name": "sale_qtty",    "desc": "销量"  },  "loss_amount": {    "expression": "sum(loss_amount)",    "name": "loss_amount",    "desc": "损额"  }}

复制代码

3.3.2 模块元数据

3.3.2.1 表格配置

{    "list-overall-lossCategory": {    "moduleName": "整体诊断结果-损失类别",    "tableName": "logis_loss_reason_nume_denom_month_dis",    "measureList": ["dakuru_loss_ratio","dakuru_loss_ratio_yoy_chg","dakuru_loss_ratio_mom_chg","peisongru_loss_ratio","peisongru_loss_ratio_yoy_chg","peisongru_loss_ratio_mom_chg","shouhouru_loss_ratio","shouhouru_loss_ratio_yoy_chg","shouhouru_loss_ratio_mom_chg","dakupyk_loss_ratio","dakupyk_loss_ratio_yoy_chg","dakupyk_loss_ratio_mom_chg","bjkpyk_loss_ratio","bjkpyk_loss_ratio_yoy_chg","bjkpyk_loss_ratio_mom_chg"],    "displayType": "table",    "page": {      "pageNo": 1,      "pageSize": 1    }  }}

3.3.2.2 图表配置

{   "chart-lossType-trend-lossRatio": {    "moduleName": "损失类别走势-损率",    "tableName": "logis_loss_reason_nume_denom_month_dis",    "dimList": ["mt"],    "measureList": ["dakuru_loss_ratio","peisongru_loss_ratio","shouhouru_loss_ratio","bjkpyk_loss_ratio","dakupyk_loss_ratio"],    "displayType": "chart",    "page": {      "pageNo": 1,      "pageSize": 13    },    "chart": {      "categoryName": "损失类别走势",      "categoryKey": "mt",      "seriesList": [        {          "key":"大库入",          "value": "dakuru_loss_ratio"        },        {          "key": "配送入",          "value": "peisongru_loss_ratio"        },        {          "key": "售后入",          "value": "shouhouru_loss_ratio"        },        {          "key": "备件库盘盈亏",          "value": "bjkpyk_loss_ratio"        },        {          "key": "大库盘盈亏",          "value": "dakupyk_loss_ratio"        }      ]    }  }}

3.3.2.3 导出配置

{    "export-lossType-trend": {    "moduleName": "损失类别-损失类别走势-导出",    "tableName": "logis_loss_reason_nume_denom_month_dis",    "dimList": ["mt","loss_reason1"],    "measureList": ["distribute_loss_ratio", "loss_amount","loss_qtty"],    "filterList": [      {        "lossReason1": {          "expr": "is not null",          "value": ""        }      }    ],    "headList": ["mt","loss_reason1","distribute_loss_ratio","loss_amount","loss_qtty"],    "fileName": "损失类别走势信息",    "displayType": "file",    "page": {      "pageNo": 1,      "pageSize": 1000,      "orderList": [        {        "orderField": "mt",        "orderType": "DESC"        },        {          "orderField": "loss_reason1",          "orderType": "DESC"      }      ]    }  }}

四、系统集成

<dependency>        <groupId>com.jd.netsim</groupId>        <artifactId>triage-framework-core</artifactId>        <version>1.0-SNAPSHOT</version></dependency>

通过引入 maven 包,新增配置文件以及实现对应的扩展点,可快速实现集成。

五、总结

本文详细介绍了一个通用 OLAP 框架的架构和详细设计,并分析了领域建模过程,通过引入 SDK 及指定配置文件的形式,后端研发可以快速实现一个 OLAP 应用的接口。后续可以将配置进行可视化,通过同藏经阁配置平台结合,实现产品和运营自己定制指标和页面的能力。限于篇幅,有一些重要细节点未在本文说明,读者如有兴趣进一步了解,也可以直接联系作者一起讨论。

作者:供应链 樊思国

来源:京东零售技术 转载请注明来源