https如何保证通信安全?

143 阅读1分钟

Http与Https区别?

Http:

  • 通信使用明文传输,内容可能被窃听
  • 不验证通信双方的身份,有可能遭遇伪装
  • 无法证明报文的完整性,可能被篡改

Https:

  • Http + 加密 + 认证 + 完整性保护 = Https
  • 采用混合加密机制,在交互密钥环节使用公开密钥加密(非对称加密)方式,建立通信交换报文阶段使用共享密钥加密方式(对称加密)。

对称加密与非对称加密

对称加密图示

image.png

非对称加密图示

image.png

Https混合加密方式

第一阶段:交互密钥 第二阶段:通信交换报文

image.png

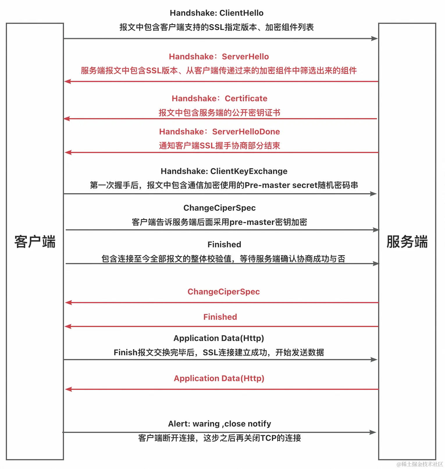
Https的安全通信机制

、 预主密钥(pre-master secret)是SSL/TLS握手过程中由客户端生成的随机值。

image.png 它作为一个输入,用于推导主密钥,主密钥是在安全通信中用于加密和解密的密钥。预主密钥在客户端和服务器之间安全地交换,以建立一个共享的密钥,用于生成用于加密和解密数据的会话密钥。这个过程有助于确保客户端和服务器之间通信的机密性和完整性。

国产密码的分类

image.png

image.png

国密SSL协议

image.png

加密套件是什么?

国密SSL协议定义了支持的密码套件列表,每个密码套件包括一个密钥交换算法、一个加密算法、一个校验算法。国密SSL协议标准中实现ECC和ECDHE的算法是SM2;实现IBC和IBSDH的算法是SM9;RSA算法的使用应符合国家密码管理主管部门的要求。

image.png

国密SSL套件列表

image.png

标准SSL与国际SSL对比

image.png