JavaScript-物联网编程-三-

84 阅读23分钟

JavaScript 物联网编程(三)

原文:zh.annas-archive.org/md5/98FAEC66467881BC21EC8531C753D4EC

译者:飞龙

协议:CC BY-NC-SA 4.0

第七章:用物联网仪表盘构建间谍警察

在本章中,我们将看几个家庭项目。您可以将这些项目与我们在前几章中看到的其他工具结合使用。这样做将有助于提高您的知识,也让您自己开发。本章将涵盖以下主题:

  • 检测噪音的间谍麦克风

  • 调节交流灯调光器的电流

  • 用 RFID 卡控制访问

  • 检测烟雾

  • 使用树莓派 Zero 构建报警系统

  • 从远程仪表盘监控气候

检测噪音的间谍麦克风

在本节中,我们将看一个可以在房子里使用的项目,用于检测噪音或声音级别,以便我们可以检测到有人在房子前说话。这个项目包括一个带有麦克风的模块,类似于下面的图像:

检测噪音的间谍麦克风

软件代码

我们需要制作一个程序,可以读取模块发送到 Arduino 板的模拟信号:

const int ledPin =  12;         // the number of the LED pin 
const int thresholdvalue = 400; //The threshold to turn the led on 

void setup() { 
 pinMode(ledPin, OUTPUT); 
 Serial.begin(9600); 
} 

void loop() { 
  int sensorValue = analogRead(A0);   //use A0 to read the electrical signal 
  Serial.print("Noise detected="); 
  Serial.println(sensorValue); 
  delay(100); 
  if(sensorValue > thresholdvalue) 
  digitalWrite(ledPin,HIGH);//if the value read from A0 is larger than 400,then light the LED 
  delay(200); 
  digitalWrite(ledPin,LOW); 
} 

然后我们下载草图,在下面的截图中我们有声音级别的结果:

软件代码

在下面的图像中,我们可以看到最终的电路连接到 Arduino 板:

软件代码

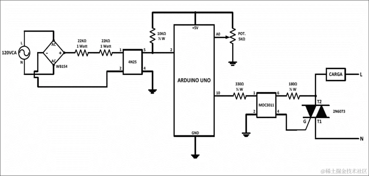
调节交流灯调光器的电流

在本节中,我们将看到如何调节交流灯。多年来,我一直想解释和分享这样的项目,现在终于可以了。这可以应用于调节家里的灯,以减少家庭用电量:接下来的章节将更详细地解释这个项目。

硬件要求

我们需要以下电子元件:

  • H 桥

  • 24V 交流变压器

  • 两个电阻 22k(1 瓦)

  • 一个集成电路(4N25)

  • 一个电阻 10k

  • 一个 5k 的电位计

  • 一个电阻 330 欧姆

  • 一个电阻 180 欧姆

  • 一个集成电路 MOC3011

  • 一个 TRIAC 2N6073

在下面的电路图中,我们可以看到 Arduino 板上调光器的连接:

硬件要求

软件代码

现在您可以将代码复制到一个名为Dimner.ino的文件中,或者只需从此项目的文件夹中获取完整的代码:

int load = 10;  
int intensity = 128; 

void setup() 
{ 
pinMode(loaf, OUTPUT); 
attachInterrupt(0, cross_zero_int, RISING); 
} 

void loop() 
{ 
intensity = map(analogRead(0),0,1023,10,128); 
} 

void cross_zero_int() 
{ 
int dimtime = (65 * intensity);  
delayMicroseconds(dimtime);  
digitalWrite(load, HIGH);  
delayMicroseconds(8);  
digitalWrite(load, LOW); 
} 

在下载了草图之后,我们可以看到最终的结果。通过电位器,我们可以调节灯的亮度。在我们的房子里,我们可以随时打开灯:也许我们可以根据环境光控制它们。

在下面的图像中,我们将看到灯的不同时刻,如果我们调节电位器的输入信号:

软件代码

在下面的图像中,我们可以看到调节灯的亮度的结果:

软件代码

在这里我们可以看到灯的调光器处于最大亮度:

软件代码

用 RFID 卡控制访问

在本节中,我们将看到如何通过门控制访问。在上一章中,我们看到了如何控制房子的锁和灯。这个项目可以作为上一个项目的补充,因为它可以让您控制门的打开,特定卧室的门,或其他房间的灯。

硬件要求

对于这个项目,我们需要以下设备:

  • 读取标签卡

  • RFID RC522 模块

  • Arduino 板

下图显示了用于读取和控制访问的 RFID 标签:

硬件要求

下图显示了 Arduino 的 RFID 卡接口:

硬件要求

软件要求

我们需要安装<MFRC522.h>库,这个文件可以与并配置模块以读取标签卡进行通信。这个库可以从github.com/miguelbalboa/rfid下载。

软件代码

现在你可以将代码复制到名为RFID.ino的文件中,或者直接从该项目的文件夹中获取完整的代码:

#include <MFRC522.h> 
#include <SPI.h> 
#define SAD 10 
#define RST 5 

MFRC522 nfc(SAD, RST); 

#define ledPinOpen  2 
#define ledPinClose 3 

void setup() { 
  pinMode(ledPinOpen,OUTPUT);    
  pinMode(ledPinClose,OUTPUT); 

  SPI.begin(); 
  Serial.begin(115200); 
  Serial.println("Looking for RC522"); 
  nfc.begin(); 
  byte version = nfc.getFirmwareVersion(); 

  if (! version) { 
    Serial.print("We don't find RC522"); 
    while(1); 
  } 
  Serial.print("Found RC522"); 
  Serial.print("Firmware version 0x"); 
  Serial.print(version, HEX); 
  Serial.println("."); 
} 

#define AUTHORIZED_COUNT 2 //number of cards Authorized 
byte Authorized[AUTHORIZED_COUNT][6] = {{0xC6, 0x95, 0x39, 0x31, 0x5B},{0x2E, 0x7, 0x9A, 0xE5, 0x56}}; 

void printSerial(byte *serial); 
boolean isSame(byte *key, byte *serial); 
boolean isAuthorized(byte *serial); 

void loop() { 
  byte status; 
  byte data[MAX_LEN]; 
  byte serial[5]; 
  boolean Open = false; 
  digitalWrite(ledPinOpen, Open); 
  digitalWrite(ledPinClose, !Open); 
  status = nfc.requestTag(MF1_REQIDL, data); 

  if (status == MI_OK) { 
    status = nfc.antiCollision(data); 
    memcpy(serial, data, 5); 

    if(isAuthorized(serial)) 
    {  
      Serial.println("Access Granted"); 
      Open = true; 
    } 
    else 
    {  
      printSerial(serial); 
      Serial.println("NO Access"); 
      Open = false; 
    } 

    nfc.haltTag(); 
    digitalWrite(ledPinOpen, Open); 
    digitalWrite(ledPinClose, !Open); 
    delay(2000); 

  } 
  delay(500); 
} 

boolean isSame(byte *key, byte *serial) 
{ 
    for (int i = 0; i < 4; i++) { 
      if (key[i] != serial[i]) 
      {  
        return false;  
      } 
    } 
    return true; 
} 

boolean isAuthorized(byte *serial) 
{ 
    for(int i = 0; i<AUTHORIZED_COUNT; i++) 
    { 
      if(isSame(serial, Authorized[i])) 
        return true; 
    } 
   return false; 
} 
void printSerial(byte *serial) 
{ 
    Serial.print("Serial:"); 
    for (int i = 0; i < 5; i++) { 
    Serial.print(serial[i], HEX); 
    Serial.print(" "); 
    } 
} 

当我们将标签卡放在连接到 Arduino 的 RFID 模块前时,如果以下代码,它将显示消息(访问已授权)。

在代码的这一部分,我们配置了授权卡的数量:

**#define AUTHORIZED_COUNT 2**
**byte Authorized[AUTHORIZED_COUNT][6] = {{0xC6, 0x95, 0x39, 0x31, 0x5B},
      {0x2E, 0x7, 0x9A, 0xE5, 0x56}};**

软件代码

如果我们将卡片放在未注册的标签和卡上,它可以提供正确的访问:

软件代码

完整连接的最终结果如下图所示:

软件代码

检测烟雾

在这一部分,我们将测试一个可以检测烟雾的MQ135传感器。这也可以用于家庭检测气体泄漏。在这种情况下,我们将用它来检测烟雾。

在家庭自动化系统中,将所有传感器放置在家中以检测某些东西,我们测量真实世界:在这种情况下,我们使用了可以检测气体和烟雾的 MQ135 传感器,如下图所示:

检测烟雾

软件代码

在下面的代码中,我们解释了如何使用气体传感器编程和检测烟雾:

const int sensorPin= 0; 
const int buzzerPin= 12; 
int smoke_level; 

void setup() { 
Serial.begin(115200);  
pinMode(sensorPin, INPUT); 
pinMode(buzzerPin, OUTPUT); 
} 

void loop() { 
smoke_level= analogRead(sensorPin); 
Serial.println(smoke_level); 

if(smoke_level > 200){  
digitalWrite(buzzerPin, HIGH); 
} 

else{ 
digitalWrite(buzzerPin, LOW); 
} 
} 

如果它没有检测到烟雾,它会产生以下数值,如下截图所示:

软件代码

如果检测到烟雾,测量值在305320之间,可以在文件中看到如下截图:

软件代码

完整电路连接的最终结果如下图所示:

软件代码

使用树莓派 Zero 构建警报系统

在这一部分,我们将使用一个 PIR 传感器连接到树莓派 Zero 来构建一个简单的警报系统。这是一个重要的项目,因为它可以添加到家庭中,包括其他传感器,以便监控。

使用树莓派 Zero 的运动传感器

对于这个项目,我们需要树莓派 Zero、一个运动传感器 PIR 和一些电缆。实际上,这个项目的硬件配置将非常简单。首先,将运动传感器的VCC引脚连接到树莓派上的一个3.3V引脚。然后,将传感器的GND引脚连接到树莓派上的一个GND引脚。最后,将运动传感器的OUT引脚连接到树莓派上的GPIO17引脚。你可以参考前面的章节了解树莓派 Zero 板上的引脚映射。

以下图片显示了连接的最终电路:

使用树莓派 Zero 的运动传感器

软件代码

现在你可以将代码复制到名为Project1的文件夹中,或者直接从该项目的文件夹中获取完整的代码:

// Modules 
var express = require('express'); 

// Express app 
var app = express(); 

// aREST 
var piREST = require('pi-arest')(app); 
piREST.set_id('34f5eQ'); 
piREST.set_name('motion_sensor'); 
piREST.set_mode('bcm'); 

// Start server 
app.listen(3000, function () { 
  console.log('Raspberry Pi Zero motion sensor started!'); 
}); 

警报模块

通常,家中会有模块,在检测到运动时会闪烁灯光并发出声音。当然,你也可以将其连接到真正的警报器而不是蜂鸣器,以便在检测到任何运动时发出响亮的声音。

要组装这个模块,首先将 LED 与 330 欧姆电阻串联放在面包板上,LED 的最长引脚与电阻接触。还要将蜂鸣器放在面包板上。然后,将电阻的另一端连接到树莓派上的GPIO14,LED 的另一端连接到树莓派上的一个GND引脚。对于蜂鸣器,将标有**+的引脚连接到GPIO15**,另一端连接到树莓派上的一个GND引脚。

软件代码

下面是编码细节:

// Modules 
var express = require('express'); 

// Express app 
var app = express(); 

// aREST 
var piREST = require('pi-arest')(app); 
piREST.set_id('35f5fc'); 
piREST.set_name('alarm'); 
piREST.set_mode('bcm'); 

// Start server 
app.listen(3000, function () { 
  console.log('Raspberry Pi Zero alarm started!'); 
}); 

这是显示连接的最终电路:

软件代码

中央接口

首先,我们使用以下代码为应用程序创建一个中央接口:

// Modules 
var express = require('express'); 
var app = express(); 
var request = require('request'); 

// Use public directory 
app.use(express.static('public')); 

// Pi addresses 
var motionSensorPi = "192.168.1.104:3000"; 
var alarmPi = "192.168.1.103:3000" 

// Pins 
var buzzerPin = 15; 
var ledPin = 14; 
var motionSensorPin = 17; 

// Routes 
app.get('/', function (req, res) { 
res.sendfile(__dirname + '/public/interface.html'); 
}); 

app.get('/alarm', function (req, res) { 
  res.json({alarm: alarm}); 
}); 

app.get('/off', function (req, res) { 

  // Set alarm off 
  alarm = false; 

  // Set LED & buzzer off 
  request("http://" + alarmPi + "/digital/" + ledPin + '/0'); 
  request("http://" + alarmPi + "/digital/" + buzzerPin + '/0'); 

  // Answer 
  res.json({message: "Alarm off"}); 

}); 

// Start server 
var server = app.listen(3000, function() { 
    console.log('Listening on port %d', server.address().port); 
}); 

// Motion sensor measurement loop 
setInterval(function() { 

  // Get data from motion sensor 
  request("http://" + motionSensorPi + "/digital/" + motionSensorPin, 
    function (error, response, body) { 

      if (!error && body.return_value == 1) { 

        // Activate alarm 
        alarm = true; 

        // Set LED on 
        request("http://" + alarmPi + "/digital/" + ledPin + '/1'); 

        // Set buzzer on 
        request("http://" + alarmPi + "/digital/" + buzzerPin + '/1'); 

      } 
  }); 

}, 2000);

图形界面

现在让我们看看界面文件,从 HTML 开始。我们首先导入项目所需的所有库和文件。

<!DOCTYPE html> 
<html> 

<head> 
  <script src="https://code.jquery.com/jquery-2.2.4.min.js"></script> 
  <link rel="stylesheet" href="https://maxcdn.bootstrapcdn.com/bootstrap/3.3.6/css/bootstrap.min.css"> 
  <script src="https://maxcdn.bootstrapcdn.com/bootstrap/3.3.6/js/bootstrap.min.js"></script> 
  <script src="js/script.js"></script> 
  <link rel="stylesheet" href="css/style.css"> 
  <meta name="viewport" content="width=device-width, initial-scale=1"> 
</head> 

<script type="text/javascript"> 

/* Copyright (C) 2007 Richard Atterer, richard©atterer.net 
   This program is free software; you can redistribute it and/or modify it 
   under the terms of the GNU General Public License, version 2\. See the file 
   COPYING for details. */ 

var imageNr = 0; // Serial number of current image 
var finished = new Array(); // References to img objects which have finished downloading 
var paused = false; 

</script> 
<div id="container"> 

  <h3>Security System</h3> 
  <div class='row voffset50'> 
  <div class='col-md-4'></div> 
  <div class='col-md-4 text-center'> 
      Alarm is OFF 
    </div> 
    <div class='col-md-4'></div> 

  </div> 

  <div class='row'> 

    <div class='col-md-4'></div> 
    <div class='col-md-4'> 
      <button id='off' class='btn btn-block btn-danger'>Deactivate Alarm</button> 
    </div> 
    <div class='col-md-4'></div> 

  </div> 

  </div> 

</body> 
</html> 

从远程仪表板监控气候

如今,大多数智能家居都连接到互联网,这使用户能够监控他们的家。在本节中,我们将学习如何远程监控您的气候。首先,我们只需向树莓派 Zero 添加一个传感器,并从云仪表板监测测量值。让我们看看它是如何工作的。

以下图片显示了最终的连接:

从远程仪表板监控气候

探索传感器测试

var sensorLib = require('node-dht-sensor'); 
var sensor = { 
    initialize: function () { 
        return sensorLib.initialize(11, 4); 
    }, 
    read: function () { 
        var readout = sensorLib.read(); 
        console.log('Temperature: ' + readout.temperature.toFixed(2) + 'C, ' + 
            'humidity: ' + readout.humidity.toFixed(2) + '%'); 
        setTimeout(function () { 
            sensor.read(); 
        }, 2000); 
    } 
}; 

if (sensor.initialize()) { 
    sensor.read(); 
} else { 
    console.warn('Failed to initialize sensor'); 
} 

配置远程仪表板(Dweet.io)

我们需要访问freeboard.io并创建一个账户:

配置远程仪表板(Dweet.io)

现在,我们创建一个新的仪表板来控制传感器:

配置远程仪表板(Dweet.io)

使用以下参数添加新的数据源:

配置远程仪表板(Dweet.io)

在仪表板内创建一个新的窗格,并为温度创建一个表盘小部件:

配置远程仪表板(Dweet.io)

然后我们会立即在界面上看到温度:

配置远程仪表板(Dweet.io)

我们也可以用湿度做同样的操作:

配置远程仪表板(Dweet.io)

我们应该看到最终结果:

配置远程仪表板(Dweet.io)

总结

在本章中,我们学习了如何构建和集成基于树莓派 Zero 和 Arduino 板的模块化安全系统。当然,有许多方法可以改进这个项目。例如,您可以简单地向项目添加更多模块,比如更多触发相同警报的运动传感器。即使您不在家庭 Wi-Fi 网络之外,也可以监控系统。

在下一章中,我们将学习如何从 Android 应用程序控制您的系统,以及如何从智能手机集成一个真实的系统,这太棒了!

第八章:从智能手机监控和控制您的设备

在之前的章节中,我们已经看到了从 Web 界面控制的项目。现在在本章中,我们将看到如何从 Android 的本机应用程序中控制您的 Arduino 和树莓派,使用平台来创建应用程序以进行控制和监视。

在本章中,我们将看到使用 Android 工具的不同项目和应用程序,将涵盖的主题如下:

  • 使用 APP Inventor 从智能手机控制继电器

  • 在 Android Studio 中读取 JSON 响应使用以太网盾

  • 从 Android 应用程序控制直流电机

  • 使用您的树莓派 Zero 从 Android 控制输出

  • 通过蓝牙使用树莓派控制输出

使用 APP Inventor 从智能手机控制继电器

在本节中,我们将看到如何使用APP Inventor创建一个 Android 应用程序来控制连接到 Arduino 板的继电器。

硬件要求

项目所需的硬件如下:

  • 继电器模块

  • Arduino UNO 板

  • 以太网盾

  • 一些电缆

软件要求

项目所需的软件如下:

  • 软件 Arduino IDE

  • 您需要激活 Gmail 帐户

创建我们的第一个应用程序

App Inventor for Android 是由 Google 最初提供的开源网络应用程序,现在由麻省理工学院(MIT)维护。它允许初学者为 Android 操作系统(OS)创建软件应用程序。它使用图形界面,非常类似于 Scratch 和 StarLogo TNG 用户界面,允许用户拖放可视对象以创建可以在 Android 设备上运行的应用程序。在创建 App Inventor 时,Google 利用了在教育计算领域的重要先前研究,以及 Google 在在线开发环境方面的工作。

您无需在计算机上安装任何软件来执行 APP Inventor;您只需要您的 Gmail 帐户来访问 APP Inventor 界面。

要进入 APP Inventor,只需访问:appinventor.mit.edu/explore/

转到创建应用程序开始设计应用程序。

首先,我们需要一个 Gmail 帐户;我们需要创建如下图所示的文件:

创建我们的第一个应用程序

转到菜单项目开始新项目

创建我们的第一个应用程序

写下项目的名称:

创建我们的第一个应用程序

在下图中,我们将项目的名称写为aREST

创建我们的第一个应用程序

按下确定,我们将看到项目已创建:

创建我们的第一个应用程序

设计界面

现在是时候看看如何创建应用程序的界面了,创建项目后,我们点击项目名称,然后会看到以下屏幕:

设计界面

在左侧的用户界面中(您可以看到所有对象),要将对象移动到主屏幕,只需拖动Web ViewerButton,如下图所示:

设计界面

在上一张屏幕截图中,我们可以看到我们将用来控制 Arduino 板的应用程序界面。

使用 APP Inventor 与 Arduino 以太网盾通信

现在我们将看到如何通过以太网网络与 Arduino 通信应用程序。

Web Viewer控件的属性中,我们将看到主页 URL:

使用 APP Inventor 与 Arduino 以太网盾通信

在这两个控件中,我们有我们的 Arduino 以太网盾的 URL,我们将使用RESTful服务发出请求,并将从应用程序发送以下请求:

  • http://192.168.1.110/digital/7/1

  • http://192.168.1.110/digital/7/0

APP Inventor 的代码

原始版本的块编辑器在单独的 Java 进程中运行,使用Open Blocks Java库创建可视块编程语言和编程。

当我们点击按钮时,我们有 APP 发明者的代码,为了做到这一点,你只需要做以下事情:

  • 转到显示的屏幕界面

  • 每个按钮拖动当...执行模块

  • 在刚刚拖动的模块内部,放置Call...WebViewer.GoToUrl模块

  • 在模块的 URL 中,放置WebViewer.HomeUrl模块

关闭应用程序:

  • 拖动当...按钮点击时执行模块

  • 并在模块内部放置关闭应用程序模块

APP Inventor 的代码

当我们打开 Web 浏览器时,我们将得到以下结果:

APP Inventor 的代码

以下截图显示了应用程序在手机上运行的情况:

APP Inventor 的代码

以下图像显示了连接的最终结果:

APP Inventor 的代码

使用以太网盾在 Android Studio 中读取 JSON 响应

在本节中,我们将看到如何从 Arduino 板读取响应并在 Android Studio 中读取。

在我们继续下一部分之前,我们需要做以下事情:

然后我们将在 Android Studio 中创建一个项目,如下截图所示:

使用以太网盾在 Android Studio 中读取 JSON 响应

然后选择我们想要使用的 API 版本并单击下一步按钮:

使用以太网盾在 Android Studio 中读取 JSON 响应

然后选择空白活动并单击下一步按钮:

使用以太网盾在 Android Studio 中读取 JSON 响应

输入您的 Activity 和 Layout 的名称,然后单击完成按钮:

使用以太网盾在 Android Studio 中读取 JSON 响应

Android 应用程序

在本节中,我们将看到 Android 应用程序。在您的文件夹中,打开关于 Android Studio 的项目文件。

这里是界面代码生成的 XML 代码:

FrameLayout  

    android:id="@+id/container" 
    android:layout_width="match_parent" 
    android:layout_height="match_parent" 
    tools:context=".MainActivity"> 
    tools:ignore="MergeRootFrame"> 

    <WebView 
        android:id="@+id/activity_main_webview" 
        android:layout_width="match_parent" 
        android:layout_height="match_parent" /> 
</FrameLayout> 

Java 类

当我们创建项目时,一些类会自动生成,我们将在以下行中看到:

  1. 类的名称:
        import android.webkit.WebView; 

  1. 主类:
        public class MonitoringTemperatureHumidity extends
          ActionBarActivity { 

            private WebView mWebView; 

在 Android 应用程序的这一部分中,我们请求值:

mWebView.loadUrl("http://192.168.1.110/temperature");
mWebView.loadUrl("http://192.168.1.110/humidity");
super.onCreate(savedInstanceState);
setContentView(R.layout.activity_monitoring_temperature_humidity);

我们定义将包含在主活动中的对象,在这种情况下是mWebView控件,它在应用程序的主活动中定义:

    mWebView = (WebView)  findViewById(R.id.activity_main_webview);
    mWebView.loadUrl("http://192.168.1.110/humidity");
}

应用程序的权限

为了给予应用程序执行网络权限的权限,我们需要在 Android 清单文件中添加以下行:

<uses-permission android:name="android.permission.INTERNET"/>

当应用程序在设备上调试和安装后,我们将在屏幕上看到以下结果,显示温度的值:

应用程序的权限

湿度的值:

应用程序的权限

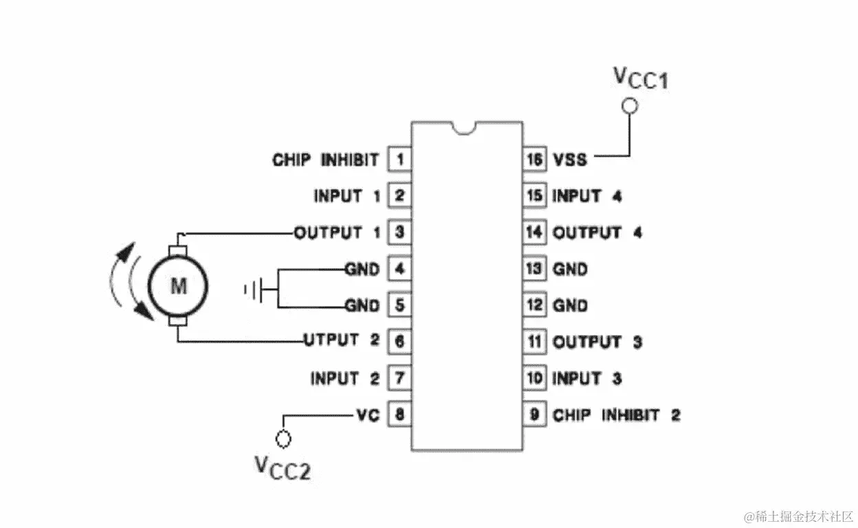
使用 Android 应用程序控制直流电机

在本节中,我们将有一个应用程序来将我们的智能手机与手机的蓝牙连接起来,它被称为Amarino,你可以从以下网址获取:www.amarino-toolkit.net/index.php/home.html。我们还将看到如何从 Android 应用程序控制直流电机,让我们深入研究一下!

硬件要求

在下图中,我们看到以下电路(L293D)用于控制电机的速度和转向:

硬件要求

在下图中,我们有电路连接到 Arduino 板的最终连接:

硬件要求

最终界面显示在以下截图中:

硬件要求

最终结果显示在以下图像中,带有连接:

硬件要求

使用 Raspberry Pi Zero 从 Android 控制输出

在本节中,我们将看到如何使用在Node.js服务器中运行的control.js脚本来控制连接到 Raspberry Pi 的输出。

我们需要使用 Android 应用程序控制 LED 输出的请求如下:

  1. http://192.168.1.111:8099/ledon

  2. http://192.168.1.111:8099/ledoff使用 Raspberry Pi Zero 从 Android 控制输出

在 APP Inventor 中创建的界面将类似于以下截图:

使用 Raspberry Pi Zero 从 Android 控制输出

最终电路连接将如以下截图所示:

使用 Raspberry Pi Zero 从 Android 控制输出

通过蓝牙使用 Raspberry Pi 控制输出

一旦您尝试与使用蓝牙模块连接到 Raspberry Pi 的串行端口的其他电子设备进行通信,情况就会有所不同。

这些模块非常便宜,实际模块是坐落在我的模型的插板上的绿色板。纯 HC-05 只能在3.3V电平上工作,而不能在5V-TTL电平上工作。因此,人们需要电平转换器(再次)。

在本节中,我们将 Raspberry Pi Zero 与蓝牙模块进行通信,并连接 Raspberry Pi 的TXRX引脚。

首先,我们需要配置系统文件,进行一些更改以激活 Raspberry Pi Zero TX 和 RX 的通信:

通过蓝牙使用 Raspberry Pi 控制输出

从 Android 应用程序控制灯光

我们需要下载蓝牙终端,如下截图所示:

从 Android 应用程序控制灯光

以下截图显示了发送数字 1、2、3、4、5 和 6 的结果:

从 Android 应用程序控制灯光

以下图像显示了项目的最终部分以及与 HC05 模块和 Raspberry Pi Zero 的连接:

从 Android 应用程序控制灯光

总结

在本章中,您学会了如何使用 Android Studio 和 APP inventor 通过蓝牙和以太网通信从智能手机控制 Arduino 和 Raspberry Pi Zero。我们还研究了几个项目,如控制电机、控制继电器模块以及读取湿度和温度。对于未来的项目,您现在可以在应用程序的任何区域控制和监视任何您想要的东西。

在下一章中,我们将整合前几章的所有内容,并将所有知识应用到一起。

第九章:将所有内容放在一起

之前的章节为我们提供了设计和组装整个家庭系统的基础和元素,我们将在本章中进行研究。我希望我已经以相当结构化和逻辑的方式引导您进行了这次旅程,以便您已经准备好了。

作为构建整个系统的指南,在本章中,我们将指导您如何整合并给出一些将所有内容放在一起的想法,并为您提供最终的细节。然后,您可以使用我们在本章中提到的想法制作自己的项目。

在本章中,我们将涵盖以下主题:

  • 整合系统-开发项目

  • 使用矩阵键盘控制访问

  • 将系统控制与继电器和设备集成

  • 如何设置电源供应

整合系统-开发项目

在之前的章节中,我们已经看到了关于家庭自动化和家用电器控制和监控的不同项目。在本章中,我们将提供一些想法,开发一些可以在不同领域使用电子设备进行控制和监控的项目。

深入了解光传感器

正如其名称所示,“光敏电阻(LDR)”由一块暴露的半导体材料制成,例如硫化镉,当光照射到它时,它的电阻从黑暗中的几千欧姆变为只有几百欧姆,通过在材料中创建空穴-电子对。净效应是其导电性的改善,随着照明的增加,电阻减小。此外,光敏电池具有长时间的响应,需要多秒钟才能对光强度的变化做出反应。

在本节中,我们将看看如何使用光传感器来控制不同的设备:

  • 需要时开关灯光

  • 当传感器检测到房间内是否有光线时,调暗灯光

深入了解光传感器

可以使用信号传感器调暗灯光;根据光传感器测量的数据,可以调节其强度。

深入了解光传感器

运动传感器

运动传感器检测体热(红外能量)。被动红外传感器是家庭安全系统中最广泛使用的运动传感器。当您的系统处于武装状态时,您的运动传感器会被激活。一旦传感器变热,它就可以检测周围区域的热量和运动,形成一个保护网格。

如果移动物体阻挡了太多的网格区域,并且红外能量级别迅速变化,传感器就会触发。使用这个传感器,我们可以在需要时控制灯光的开关:

运动传感器

根据传感器测量的距离,它可以检测物体,因此您可以控制灯光:

运动传感器

自动光控制器

当您不在家时,或者当您告诉系统您不在家时,传感器会起作用。一些安全系统可以被编程,当检测到运动时通过安全摄像头记录事件。运动检测的主要目的是感应入侵者并向您的控制面板发送警报,从而向您的监控中心发出警报:

自动光控制器

以下电路图显示了自动光控制的连接,其中使用了之前使用的所有元素,如 LDR 传感器、PIR 传感器和继电器模块:

自动光控制器

太阳能电源监控电路

这里有另一个真实项目,显示了一个控制面板,将使用 Arduino 板监控太阳能电池板的能量。以下图表显示了传感器和太阳能电池板连接到 Arduino 板的连接:

太阳能电源监控电路

带土壤传感器的自动灌溉系统

在下图中,我们有另一个项目;我们正在整合以前使用过的工具。在这种情况下,我们将使用土壤传感器在有或无水时控制浇水:

带土壤传感器的自动灌溉系统

到目前为止,您已经看到了可以应用于真实情况的非常有趣和有价值的项目,涉及不同领域,如家庭、家庭自动化,甚至花园。在接下来的章节中,我们将看更多的项目。让我们开始吧!

Arduino 水位控制器

在这个项目中,我们将制作一个自动水位传感器,使用您的 Arduino 板来控制水位,如下图所示:

Arduino 水位控制器

基于蓝牙的家庭自动化

在本节中,我们将看一个可以用于家庭自动化的项目,使用蓝牙模块进行通信,继电器模块和硬件集成作为软件工具来控制房屋中的设备。

下图显示了如何将继电器模块和 HC05 蓝牙模块连接到 Arduino 板:

基于蓝牙的家庭自动化

使用矩阵键盘控制访问

在本节中,我们将看如何使用矩阵键盘控制访问代码。在下图中,我们可以看到我们将使用的键盘:

使用矩阵键盘控制访问

键盘

在下图中,我们看到了与 Arduino 板的硬件连接。它们连接到数字引脚:

键盘

连接 LCD 屏幕显示代码

在下图中,我们展示了 LCD 屏幕与 Arduino 板的硬件连接:

连接 LCD 屏幕显示代码

我们已经看过一些有趣的项目,您可以通过添加新的传感器来控制其他设备。在下一节中,我们将看一个非常有趣的项目。准备好迈出下一步,这是一个很好的目标。

使用键盘控制门锁

在下图中,我们看到了一个带锁的键盘。这一部分可以与上一个项目合并。这个设备可以从您的 Raspberry Pi Zero 或 Arduino 板上进行控制:

使用键盘控制门锁

使用键盘访问的代码

您现在可以将代码复制到名为 Project_keyboard_Access_Control.ino 的文件中,或者只需使用 Arduino IDE 从此项目的文件夹中获取完整的代码:

void captura() 
{ 
  tecla = customKeypad.getKey(); 

  if (tecla) 
  { 
    digito = digito + 1; 
    if(tecla==35){tecla=0;digito=0;valorf=0;lcd.setCursor(0,0);lcd.print(valorf);
      lcd.print("          ");}          
    if(tecla==48){tecla=0;} 
    if(tecla==42){tecla=0;digito=0;valor = valorf;} 

   if(digito==1){valorf1 = tecla; valorf=valorf1;lcd.setCursor(0,0);
       lcd.print(valorf);lcd.print("          ");}  
     if(digito==2){valorf2 = tecla+(valorf1*10);valorf=valorf2;lcd.setCursor(0,0);
         lcd.print(valorf);lcd.print("          ");} 
    if(digito==3){valorf3 = tecla+(valorf2*10);valorf=valorf3;lcd.setCursor(0,0);
         lcd.print(valorf);lcd.print("          ");} 
    if(digito==4){valorf4 = tecla+(valorf3*10);valorf=valorf4;lcd.setCursor(0,0);
         lcd.print(valorf);lcd.print("          ");} 
    if(digito==5){valorf5 = tecla+(valorf4*10);valorf=valorf5;lcd.setCursor(0,0);
        lcd.print(valorf);lcd.print("          ");digito=0;} 
  } 

此功能检查键入的代码是否正确:

void loop() 
{ 
  captura(); 
  if (valor == 92828) 
  { 
    digitalWrite(lock,HIGH); 
  } 
  if (valor == 98372) 
  { 
    digitalWrite(lock,LOW); 
  } 
} 

集成系统控制与继电器和设备

在下图中,我们正在整合书中的重要部分。我们将展示使用继电器在房屋中的连接,以及如何应用和控制真实负载使用灯:

集成系统控制与继电器和设备

控制多个电器

在现实生活中,我们将看到连接并控制真实世界的设备。在下图中,我们可以看到可以控制电子部分负载的继电器模块:

控制多个电器

下图显示了最终电路。我们看到了与 Arduino 板的真实连接,以及它们如何控制真实世界。

控制多个电器

完整系统

在下图中,我们看到了控制家庭自动化系统中真实设备的最终电路。这可以在家中的所有区域使用,在每个房间中我们可以有一个继电器模块,与控制系统通信:

完整系统

如何设置电源供应

对于我们的系统,设置系统中将使用的电源非常重要。首先,我们需要确保 Arduino 的电压约为 5V。在下图中,我们展示了如何将电压配置为约 5 伏特:

如何设置电源供应

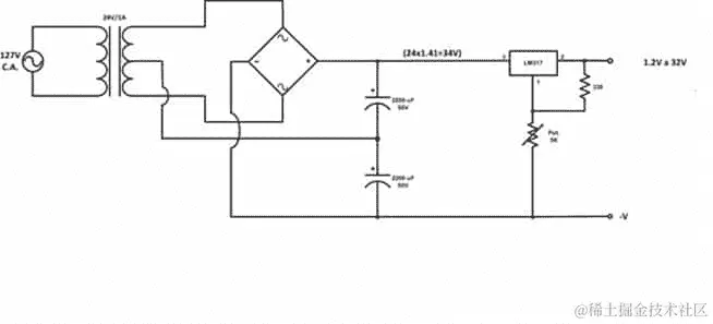
交流负载的电源供应

如果我们需要将交流负载连接到 Arduino 或树莓派 Zero 并建立工业控制系统,我们需要使用 24V 直流电压,如下电路图所示:

交流负载的电源供应

将 24V 直流继电器连接到 Arduino 板

在下图中,我们有了使用 24 伏特直流继电器控制交流负载的电路:

将 24V 直流继电器连接到 Arduino 板

我们有了最终电路,它代表了连接到 Raspberry Pi Zero 或 Arduino 板的数字引脚的接口,用于控制交流负载:这并不常见,但有必要学习如何将能够用 24 伏特直流通电的继电器连接到 Arduino 板:

将 24V 直流继电器连接到 Arduino 板

最后,我们在一个板上有了最终电路。我们使用了一个需要用 24 伏特通电的线圈的继电器。Arduino 或树莓派的数字输出可以连接到继电器模块。

摘要

这是书籍《JavaScript 物联网编程》的最后一章。在本章中,您将学习如何整合在项目中需要考虑的所有元素,当您想要将硬件和软件工具应用到我们展示的项目中时。这将帮助您继续开发自己的项目,遵循本书中分享的基础知识。