Spark-机器学习-二-

137 阅读39分钟

Spark 机器学习(二)

原文:zh.annas-archive.org/md5/7A35D303E4132E910DFC5ADB5679B82A

译者:飞龙

协议:CC BY-NC-SA 4.0

第三章:设计一个机器学习系统

在本章中,我们将为一个智能的、分布式的机器学习系统设计一个高层架构,该系统以 Spark 作为其核心计算引擎。我们将专注于采用自动化机器学习系统来支持业务的关键领域,对现有的基于 Web 的业务架构进行重新设计。

在我们深入研究我们的场景之前,我们将花一些时间了解机器学习是什么。

然后我们将:

  • 介绍一个假设的业务场景

  • 提供当前架构的概述

  • 探索机器学习系统可以增强或替代某些业务功能的各种方式

  • 基于这些想法提供一个新的架构

现代大规模数据环境包括以下要求:

  • 它必须与系统的其他组件集成,特别是与数据收集和存储系统、分析和报告以及前端应用程序集成

  • 它应该易于扩展,并且独立于其他架构。理想情况下,这应该以水平和垂直可扩展的形式存在

  • 它应该允许对所考虑的工作负载类型进行有效的计算,即机器学习和迭代分析应用

  • 如果可能的话,它应该支持批处理和实时工作负载

作为一个框架,Spark 符合这些标准。然而,我们必须确保在 Spark 上设计的机器学习系统也符合这些标准。实施一个最终导致我们的系统在这些要求中的一个或多个方面失败的算法是没有意义的。

什么是机器学习?

机器学习是数据挖掘的一个子领域。虽然数据挖掘已经存在了 50 多年,但机器学习是一个子集,其中使用大量机器来分析和从大型数据集中提取知识。

机器学习与计算统计密切相关。它与数学优化有着密切的联系;它为该领域提供了方法、理论和应用领域。机器学习被应用于各种类型的计算任务,其中设计和编程明确算法是不可行的。示例应用包括垃圾邮件过滤、光学字符识别(OCR)、搜索引擎和计算机视觉。机器学习有时与数据挖掘结合使用,后者更注重探索性数据分析,被称为无监督学习。

根据学习系统可用的学习信号的性质,机器学习系统可以分为三类。学习算法从提供的输入中发现结构。它可以有一个目标(隐藏的模式),或者它可以是一种试图找到特征的手段。

  • 无监督学习:学习系统没有给出输出的标签。它自己从给定的输入中找到结构

  • 监督学习:系统由人类提供输入和期望的输出,目标是学习一个模型将输入映射到输出

  • 强化学习:系统与环境互动,在没有人明确告诉它是否接近目标的情况下,执行一个规定的目标

在后面的章节中,我们将把监督学习和无监督学习映射到各个章节。

介绍 MovieStream

为了更好地说明我们架构的设计,我们将介绍一个实际的场景。假设我们刚刚被任命为 MovieStream 的数据科学团队负责人,MovieStream 是一个虚构的互联网业务,向用户提供流媒体电影和电视节目。

MovieStream 系统概述如下图所示:

MovieStream 的当前架构

正如我们在前面的图表中所看到的,目前,MovieStream 的内容编辑团队负责决定在网站的各个部分推广和展示哪些电影和节目。他们还负责为 MovieStream 的大规模营销活动创建内容,其中包括电子邮件和其他直接营销渠道。目前,MovieStream 基本上收集了用户在聚合基础上观看的标题的基本数据,并且可以访问用户在注册服务时收集的一些人口统计数据。此外,他们可以访问其目录中标题的一些基本元数据。

MovieStream 可以以自动化的方式处理许多目前由内容团队处理的功能。

机器学习系统的业务用例

也许我们应该回答的第一个问题是,“为什么要使用机器学习?”

为什么 MovieStream 不简单地继续人为决策?使用机器学习有许多原因(当然也有一些原因不使用),但最重要的原因在这里提到:

  • 涉及的数据规模意味着随着 MovieStream 的增长,完全依赖人类参与很快变得不可行。

  • 基于模型驱动的方法,如机器学习和统计学,通常可以从数据集的规模和复杂性导致人类无法发现的模式中受益。

  • 模型驱动的方法可以避免人为和情感偏见(只要正确的流程得到仔细应用)。

然而,并没有理由为什么模型驱动和人为驱动的流程和决策不能共存。例如,许多机器学习系统依赖于接收标记数据来训练模型。通常,标记这样的数据是昂贵的、耗时的,并需要人类的输入。这种情况的一个很好的例子是将文本数据分类到类别中或为文本分配情感指标。许多现实世界的系统使用某种形式的人为驱动系统来为这样的数据生成标签(或至少部分)以为模型提供训练数据。然后这些模型用于在更大规模的实时系统中进行预测。

在 MovieStream 的背景下,我们不必担心我们的机器学习系统会使内容团队变得多余。事实上,我们将看到我们的目标是减轻耗时的任务负担,让机器学习能够更好地执行,同时提供工具让团队更好地了解用户和内容。例如,这可能帮助他们选择要为目录获取的新内容(这涉及相当大的成本,因此是业务的关键方面)。

个性化

在 MovieStream 业务中,机器学习最重要的潜在应用之一是个性化。一般来说,个性化是指根据各种因素调整用户的体验和呈现给他们的内容,这些因素可能包括用户行为数据以及外部因素。

推荐本质上是个性化的一个子集。推荐通常指向用户呈现一系列我们希望用户感兴趣的项目。推荐可以用于网页(例如,相关产品的推荐),通过电子邮件或其他直接营销渠道,通过移动应用程序等等。

个性化与推荐非常相似,但推荐通常专注于向用户明确呈现产品或内容,而个性化更加通用,通常更加隐含。例如,将个性化应用于 MovieStream 网站的搜索可能允许我们根据关于用户的可用数据,调整给定用户的搜索结果。这可能包括基于推荐的数据(在搜索产品或内容的情况下),但也可能包括各种其他因素,如地理位置和过去的搜索历史。用户可能不会意识到搜索结果是针对其特定配置文件进行调整;这就是为什么个性化往往更加隐含。

定向营销和客户分割

与推荐类似,定向营销使用模型来选择针对用户的目标。虽然通常推荐和个性化专注于一对一的情况,分割方法可能会尝试根据特征和可能的行为数据将用户分配到组中。这种方法可能相当简单,也可能涉及尝试根据特征和可能的行为数据将用户分配到组中的机器学习模型,如聚类。无论哪种方式,结果都是一组分段分配,这可能使我们能够了解每个用户组的广泛特征,了解在组内使他们相似的因素,以及了解使他们与其他组中的其他人不同的因素。

这可以帮助 MovieStream 更好地了解用户行为的驱动因素,也可能允许更广泛的定位方法,其中以组为目标,而不是(或更可能是,除了)个性化的直接一对一定位。

这些方法也可以在我们不一定有标记数据可用的情况下(例如某些用户和内容配置文件数据),但我们仍希望执行比完全一刀切方法更加集中的定位时提供帮助。

预测建模和分析

机器学习可以应用的第三个领域是预测分析。这是一个非常广泛的术语,在某种程度上,它也包括推荐、个性化和定位。在这种情况下,由于推荐和分割有些不同,我们使用术语“预测建模”来指代寻求进行预测的其他模型。一个例子是一个模型,可以在任何关于标题可能受欢迎程度的数据可用之前,预测新标题的潜在观看活动和收入。MovieStream 可以利用过去的活动和收入数据,以及内容属性,创建一个回归模型,可以用来预测全新标题的情况。

另一个例子是,我们可以使用分类模型自动为我们只有部分数据的新标题分配标签、关键词或类别。

机器学习模型的类型

虽然我们有一个例子,但还有许多其他例子,其中一些我们将在相关章节中介绍每个机器学习任务时进行介绍。

然而,我们可以广泛地将前述用例和方法分为两类机器学习:

  • 监督学习:这些类型的模型使用标记数据进行学习。推荐引擎、回归和分类是监督学习方法的例子。这些模型中的标签可以是用户-电影评分(用于推荐)、电影标签(在前述分类示例中)、或收入数字(用于回归)。我们将在第四章中介绍监督学习模型,使用 Spark 构建推荐引擎,第六章,使用 Spark 构建分类模型,和第七章,使用 Spark 构建回归模型

  • 无监督学习:当模型不需要标记数据时,我们称之为无监督学习。这些类型的模型试图学习或提取数据中的一些潜在结构,或将数据减少到其最重要的特征。聚类、降维和一些形式的特征提取,如文本处理,都是无监督技术,将在第八章,使用 Spark 构建聚类模型,第九章,使用 Spark 进行降维,和第十章,使用 Spark 进行高级文本处理中进行讨论。

数据驱动机器学习系统的组件

我们机器学习系统的高级组件如下图所示。该图说明了我们获取数据和存储数据的机器学习流程。然后我们将其转换为可用作机器学习模型输入的形式;训练、测试和改进我们的模型;然后将最终模型部署到我们的生产系统。随着新数据的生成,该过程将重复进行。

一个通用的机器学习流程

数据摄入和存储

我们机器学习流程的第一步将是获取我们训练模型所需的数据。与许多其他企业一样,MovieStream 的数据通常由用户活动、其他系统(通常称为机器生成的数据)和外部来源(例如某个用户访问网站时的时间和天气)生成。

这些数据可以通过各种方式进行摄入,例如从浏览器和移动应用事件日志中收集用户活动数据,或访问外部 Web API 来收集地理位置或天气数据。

一旦收集机制就位,通常需要存储数据。这包括原始数据、中间处理产生的数据以及最终模型结果,用于生产环境中。

数据存储可能会很复杂,涉及各种系统,包括 HDFS、Amazon S3 和其他文件系统;诸如 MySQL 或 PostgreSQL 的 SQL 数据库;分布式 NoSQL 数据存储,如 HBase、Cassandra 和 DynamoDB;以及 Solr 或 Elasticsearch 等搜索引擎,用于流数据系统,如 Kafka、Flume 或 Amazon Kinesis。

为了本书的目的,我们将假设相关数据对我们可用,因此我们将专注于以下流程中的处理和建模步骤。

数据清洗和转换

大多数机器学习算法都是基于特征操作的,这些特征通常是输入变量的数值表示,将用于模型。

虽然我们可能希望花费大部分时间探索机器学习模型,但通过前面的摄入步骤从各种系统和来源收集的数据,在大多数情况下都是以原始形式存在的。例如,我们可能记录用户事件,比如用户何时查看电影信息页面、观看电影或提供其他反馈的详细信息。我们还可能收集外部信息,比如用户的位置(例如通过他们的 IP 地址提供)。这些事件日志通常会包含有关事件的文本和数字信息的组合(也可能包括其他形式的数据,如图像或音频)。

为了在我们的模型中使用原始数据,在几乎所有情况下,我们需要进行预处理,这可能包括:

  • 过滤数据:假设我们想要从原始数据的子集创建模型,比如只使用最近几个月的活动数据或只使用符合某些条件的事件。

  • 处理缺失、不完整或损坏的数据:许多真实世界的数据集在某种程度上是不完整的。这可能包括缺失的数据(例如由于缺少用户输入)或不正确或有缺陷的数据(例如由于数据摄入或存储错误、技术问题或错误、软件或硬件故障)。我们可能需要过滤掉不良数据,或者决定一种方法来填补缺失的数据点(例如使用数据集的平均值来填补缺失点)。

  • 处理潜在的异常、错误和离群值:错误或离群值的数据可能会扭曲模型训练的结果,因此我们可能希望过滤这些情况或使用能够处理离群值的技术。

  • 合并不同的数据源:例如,我们可能需要将每个用户的事件数据与不同的内部数据源(如用户资料)以及外部数据(如地理位置、天气和经济数据)进行匹配。

  • 聚合数据:某些模型可能需要以某种方式聚合的输入数据,比如计算每个用户的不同事件类型的总和。

一旦我们对数据进行了初始预处理,通常需要将数据转换为适合机器学习模型的表示形式。对于许多模型类型,这种表示形式将采用包含数值数据的向量或矩阵结构。数据转换和特征提取过程中常见的挑战包括:

  • 将分类数据(如地理位置的国家或电影的类别)编码为数值表示。

  • 从文本数据中提取有用的特征。

  • 处理图像或音频数据。

  • 将数值数据转换为分类数据,以减少变量可以取值的数量。一个例子是将年龄变量转换为区间(比如 25-35,45-55 等)。

  • 转换数值特征;例如,对数值变量应用对数变换可以帮助处理取值范围非常大的变量。

  • 对数值特征进行归一化和标准化,确保模型的所有不同输入变量具有一致的尺度。许多机器学习模型需要标准化的输入才能正常工作。

  • 特征工程,即将现有变量组合或转换为新特征的过程。例如,我们可以创建一个新变量,即某些其他数据的平均值,比如用户观看电影的平均次数。

我们将通过本书中的示例涵盖所有这些技术。

这些数据清洗、探索、聚合和转换步骤可以使用 Spark 的核心 API 函数以及 SparkSQL 引擎来进行,更不用说其他外部的 Scala、Java 或 Python 库。我们可以利用 Spark 的 Hadoop 兼容性从各种存储系统中读取数据并写入数据。

如果涉及流式输入,我们还可以利用 Spark 流处理。

模型训练和测试循环

一旦我们的训练数据适合我们的模型,我们可以进行模型的训练和测试阶段。在这个阶段,我们主要关注模型选择。这可以是选择最适合我们任务的建模方法,或者给定模型的最佳参数设置。事实上,模型选择这个术语通常指的是这两个过程,因为在许多情况下,我们可能希望尝试各种模型,并选择表现最佳的模型(每个模型的最佳参数设置)。在这个阶段,探索不同模型的组合(称为集成方法)也很常见。

这通常是一个相当简单的过程,即在训练数据集上运行我们选择的模型,并在测试数据集上测试其性能(即一组数据,用于评估模型在训练阶段未见过的模型)。这个过程被称为交叉验证。

有时,模型会出现过拟合或者不完全收敛,这取决于数据集的类型和使用的迭代次数。

使用集成方法,如梯度提升树和随机森林,是避免过拟合的机器学习和 Spark 中使用的技术。

然而,由于我们通常处理的数据规模很大,通常有必要在我们完整数据集的一个较小代表样本上进行这个初始的训练-测试循环,或者在可能的情况下使用并行方法进行模型选择。

对于管道的这一部分,Spark 内置的机器学习库 MLlib 非常合适。在本书中,我们将主要关注使用 MLlib 和 Spark 的核心功能,对各种机器学习技术进行模型训练、评估和交叉验证步骤。

模型部署和集成

一旦找到了最佳的训练-测试循环,我们可能仍然面临将模型部署到生产系统的任务,以便用于进行可操作的预测。

通常,这个过程涉及将训练好的模型导出到一个中央数据存储中,生产系统可以从中获取最新版本。因此,实时系统会定期更新模型,以便使用新训练的模型。

模型监控和反馈

在生产中监控机器学习系统的性能非常重要。一旦部署了最佳训练的模型,我们希望了解它在“野外”的表现。它在新的、未见过的数据上表现如我们所期望的吗?它的准确性是否足够?事实上,无论我们在早期阶段进行了多少模型选择和调整,衡量真正性能的唯一方法是观察在生产系统中发生的情况。

除了批处理模式的模型创建外,还有使用 Spark 流处理构建的实时模型。

另外,请记住,模型准确度和预测性能只是现实世界系统的一个方面。通常,我们关注与业务绩效相关的其他指标(例如收入和盈利能力)或用户体验(例如在我们网站上花费的时间以及我们的用户总体活跃度)。在大多数情况下,我们无法轻易将模型预测性能与这些业务指标相匹配。推荐或定位系统的准确性可能很重要,但它只间接与我们关心的真正指标相关,即我们是否正在改善用户体验、活动性和最终收入。

因此,在现实世界的系统中,我们应该监控模型准确度指标以及业务指标。如果可能的话,我们应该能够在生产中尝试不同的模型,以便通过对模型进行更改来优化这些业务指标。这通常是通过实时分割测试来完成的。然而,正确地进行这项工作并不容易,实时测试和实验是昂贵的,因为错误、性能不佳以及使用基准模型(它们提供了我们测试生产模型的对照)可能会对用户体验和收入产生负面影响。

这一阶段的另一个重要方面是模型反馈。这是我们的模型预测通过用户行为反馈到模型的过程。在现实世界的系统中,我们的模型实质上通过影响决策和潜在用户行为来影响自己未来的训练数据。

例如,如果我们部署了一个推荐系统,那么通过推荐,我们可能会影响用户行为,因为我们只允许用户有限的选择。我们希望这个选择对我们的模型是相关的;然而,这种反馈循环反过来又会影响我们模型的训练数据。这又反过来影响现实世界的性能。可能会陷入一个不断变窄的反馈循环;最终,这可能会对模型准确度和我们重要的业务指标产生负面影响。

幸运的是,我们有一些机制可以尝试限制这种反馈循环的潜在负面影响。这些机制包括通过让一小部分来自未接触我们模型的用户的数据提供一些无偏的训练数据,或者在探索和开发的平衡方式上保持原则,以了解更多关于我们的数据,以及利用我们所学到的知识来改善系统的性能。

我们将在第十一章中简要介绍使用 Spark Streaming 进行实时机器学习

批处理与实时

在前面的章节中,我们概述了常见的批处理方法,即使用所有数据或所有数据的子集定期重新训练模型。由于前面的管道需要一些时间才能完成,因此可能无法使用这种方法立即更新模型以适应新数据的到来。

虽然在本书中我们将主要介绍批处理机器学习方法,但有一类被称为在线学习的机器学习算法;它们在新数据被馈送到模型时立即更新,从而实现实时系统。一个常见的例子是线性模型的在线优化算法,比如随机梯度下降。我们可以通过示例学习这个算法。这些方法的优势在于系统可以非常快速地对新信息做出反应,同时系统可以适应底层行为的变化(即,如果输入数据的特征和分布随时间变化,这在现实世界的情况下几乎总是发生的)。

然而,在生产环境中,在线学习模型也面临着自己独特的挑战。例如,实时摄取和转换数据可能很困难。在纯在线设置中进行适当的模型选择也可能很复杂。在线培训和模型选择和部署阶段的延迟可能对真实实时需求来说太高(例如,在在线广告中,延迟要求以两位数毫秒为单位)。最后,面向批处理的框架可能使处理流式处理的实时过程变得尴尬。

幸运的是,Spark 的实时流处理非常适合实时机器学习工作流。我们将在第十一章中探讨 Spark Streaming 和在线学习,使用 Spark Streaming 进行实时机器学习

由于真实实时机器学习系统固有的复杂性,在实践中,许多系统针对近实时操作。这本质上是一种混合方法,其中模型不一定在新数据到达时立即更新;相反,新数据被收集到一小组训练数据的小批次中。这些小批次可以被馈送到在线学习算法中。在许多情况下,这种方法与定期批处理过程相结合,该过程可能在整个数据集上重新计算模型并执行更复杂的处理和模型选择。这可以确保实时模型不会随着时间的推移而退化。

另一种类似的方法涉及对更复杂的模型进行近似更新,以便在新数据到达时,定期以批处理过程重新计算整个模型。通过这种方式,模型可以从新数据中学习,但由于应用了近似值,随着时间的推移,模型会变得越来越不准确。定期重新计算通过在所有可用数据上重新训练模型来解决这个问题。

Apache Spark 中的数据管道

正如我们所看到的电影镜头用例,运行一系列机器学习算法来处理和学习数据是非常常见的。另一个例子是简单的文本文档处理工作流,其中可以包括几个阶段:

  • 将文档的文本拆分成单词

  • 将文档的单词转换为数字特征向量

  • 从特征向量和标签中学习预测模型

Spark MLlib 将这样的工作流表示为管道;它由顺序的管道阶段(转换器和估计器)组成,这些阶段按特定顺序运行。

管道被指定为一系列阶段。每个阶段都是一个转换器或一个估计器。转换器将一个数据框转换为另一个数据框。另一方面,估计器是一个学习算法。管道阶段按顺序运行,并且输入数据框在通过每个阶段时进行转换。

在转换器阶段,对数据框调用transform()方法。对于估计器阶段,调用fit()方法以生成一个转换器(它成为 PipelineModel 或拟合管道的一部分)。转换器的transform()方法在数据框上执行。

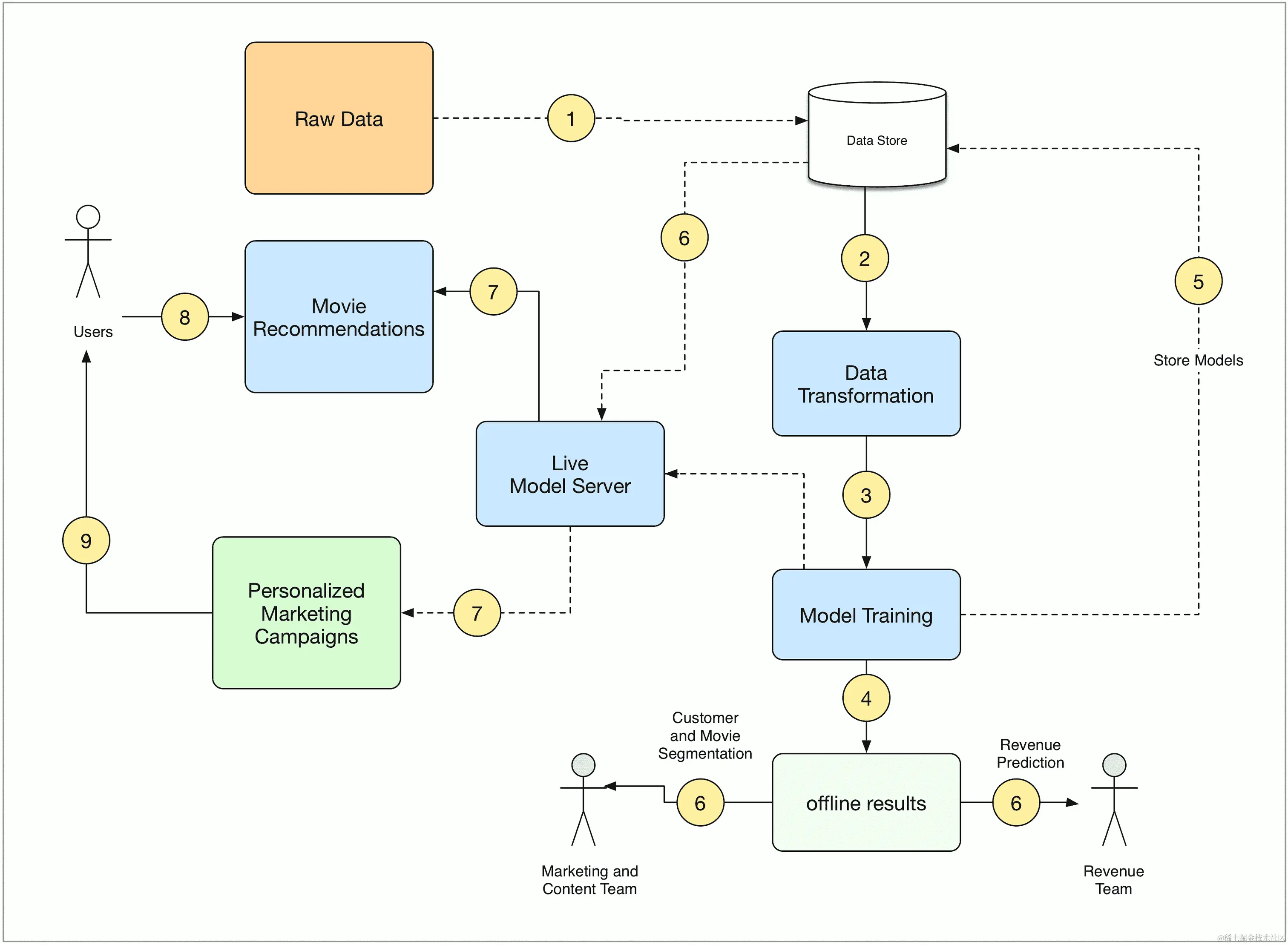
机器学习系统的架构

现在我们已经探讨了我们的机器学习系统在 MovieStream 环境中可能的工作方式,我们可以为我们的系统概述一个可能的架构:

MovieStream 的未来架构

正如我们所看到的,我们的系统包含了前面图表中概述的机器学习管道;该系统还包括:

  • 收集关于用户、他们的行为和我们的内容标题的数据

  • 将这些数据转换为特征

  • 训练我们的模型,包括我们的训练测试和模型选择阶段

  • 将训练好的模型部署到我们的实时模型服务系统以及将这些模型用于离线流程

  • 通过推荐和定位页面将模型结果反馈到 MovieStream 网站

  • 将模型结果反馈到 MovieStream 的个性化营销渠道

  • 使用离线模型为 MovieStream 的各个团队提供工具,以更好地了解用户行为、内容目录的特征和业务收入的驱动因素

在下一节中,我们稍微偏离了 Movie Stream,概述了 MLlib-Spark 的机器学习模块。

Spark MLlib

Apache Spark 是一个用于大型数据集处理的开源平台。它非常适合迭代的机器学习任务,因为它利用了 RDD 等内存数据结构。MLlib 是 Spark 的机器学习库。MLlib 提供了各种学习算法的功能-监督和无监督。它包括各种统计和线性代数优化。它与 Apache Spark 一起发布,因此可以避免像其他库那样的安装问题。MLlib 支持 Scala、Java、Python 和 R 等多种高级语言。它还提供了一个高级 API 来构建机器学习管道。

MLlib 与 Spark 的集成有很多好处。Spark 设计用于迭代计算周期;它为大型机器学习算法提供了高效的实现平台,因为这些算法本身就是迭代的。

Spark 数据结构的任何改进都会直接为 MLlib 带来收益。Spark 庞大的社区贡献帮助加快了新算法对 MLlib 的引入。

Spark 还有其他 API,如 Pipeline API GraphX,可以与 MLlib 一起使用;它使得在 MLlib 之上构建有趣的用例更容易。

Spark ML 在 Spark MLlib 上的性能改进

Spark 2.0 使用了 Tungsten 引擎,该引擎利用了现代编译器和 MPP 数据库的思想。它在运行时发出优化的字节码,将查询折叠成一个单一函数。因此,不需要虚拟函数调用。它还使用 CPU 寄存器来存储中间数据。这种技术被称为整体阶段代码生成。

参考:databricks.com/blog/2016/0… 来源:databricks.com/blog/2016/0…

即将出现的表格和图表显示了 Spark 1.6 和 Spark 2.0 之间单函数改进的情况:

比较 Spark 1.6 和 Spark 2.0 之间单行函数性能改进的图表

比较 Spark 1.6 和 Spark 2.0 之间单行函数性能改进的表格。

比较 MLlib 支持的算法

在本节中,我们将看一下 MLlib 版本支持的各种算法。

分类

在 1.6 版本中,支持超过 10 种分类算法,而当 Spark ML 版本 1.0 发布时,只支持 3 种算法。

聚类

在聚类算法方面进行了相当大的投资,从 1.0.0 的 1 种算法支持到 1.6.0 的 6 种实现支持。

回归

传统上,回归并不是主要关注的领域,但最近已经成为焦点,从 1.2.0 版本到 1.3.0 版本新增了 3-4 个新算法。

MLlib 支持的方法和开发者 API

MLlib 提供了学习算法的快速和分布式实现,包括各种线性模型、朴素贝叶斯、支持向量机和决策树集成(也称为随机森林)用于分类和回归问题,交替进行。

最小二乘法(显式和隐式反馈)用于协同过滤。它还支持 k 均值聚类和主成分分析PCA)用于聚类和降维。

该库提供了一些低级原语和基本实用程序,用于凸优化(spark.apache.org/docs/latest/mllib-optimization.html)、分布式线性代数(支持向量和矩阵)、统计分析(使用 Breeze 和本地函数)、特征提取,并支持各种 I/O 格式,包括对 LIBSVM 格式的本机支持。

它还支持通过 Spark SQL 和 PMML(en.wikipedia.org/wiki/Predictive_Model_Markup_Language)(Guazzelli 等人,2009)进行数据集成。您可以在此链接找到有关 PMML 支持的更多信息:spark.apache.org/docs/1.6.0/mllib-pmml-model-export.html

算法优化涉及 MLlib 包括许多优化,以支持高效的分布式学习和预测。

用于推荐的 ALS 算法利用了阻塞来减少 JVM 垃圾收集开销,并利用更高级别的线性代数操作。决策树使用了来自 PLANET 项目的想法(参考:dl.acm.org/citation.cfm?id=1687569),例如数据相关的特征离散化以减少通信成本,以及树集成在树内和树间并行学习。

广义线性模型是使用优化算法学习的,这些算法并行计算梯度,使用快速的基于 C++的线性代数库进行工作。

计算。算法受益于高效的通信原语。特别是,树形聚合可以防止驱动程序成为瓶颈。

模型更新部分地组合在一小组执行器上。然后将它们发送到驱动程序。这种实现减少了驱动程序需要处理的负载。测试表明,这些功能将聚合时间缩短了一个数量级,特别是在具有大量分区的数据集上。

(参考:databricks.com/blog/2014/09/22/spark-1-1-mllib-performance-improvements.html

Pipeline API包括实用的机器学习管道,通常涉及一系列数据预处理、特征提取、模型拟合和验证阶段。

大多数机器学习库不提供对管道构建的各种功能的本机支持。在处理大规模数据集时,将端到端管道连接在一起的过程在网络开销的角度来看既费力又昂贵。

利用 Spark 的生态系统:MLlib 包括一个旨在解决这些问题的包。

spark.ml包通过提供一组统一的高级 API(arxiv.org/pdf/1505.06807.pdf)来简化多阶段学习管道的开发和调优。它包括使用户能够在其专门的算法中替换标准学习方法的 API。

Spark 集成

MLlib 受益于 Spark 生态系统中的组件。Spark 核心提供了一个执行引擎,其中包含超过 80 个用于转换数据(数据清洗和特征化)的操作符。

MLlib 使用了与 Spark 打包在一起的其他高级库,如 Spark SQL。它提供了集成数据功能、SQL 和结构化数据处理,简化了数据清洗和预处理。它支持 DataFrame 抽象,这对于spark.ml包是基本的。

GraphXwww.usenix.org/system/files/conference/osdi14/osdi14-paper-gonzalez.pdf)支持大规模图处理,并具有强大的 API,用于实现可以视为大型稀疏图问题的学习算法,例如 LDA。

Spark Streamingwww.cs.berkeley.edu/~matei/papers/2013/sosp_spark_streaming.pdf)允许处理实时数据流,并支持在线学习算法的开发,就像 Freeman(2015)中所述。我们将在本书的一些后续章节中涵盖流处理。

MLlib 愿景

MLlib 的愿景是提供一个可扩展的机器学习平台,可以处理大规模数据集,并且相对于现有系统(如 Hadoop)具有更快的处理时间。

它还努力为监督和无监督学习分类、回归和聚类等领域尽可能多的算法提供支持。

MLlib 版本比较

在本节中,我们将比较各个版本的 MLlib 和新增的功能。

Spark 1.6 到 2.0

基于 DataFrame 的 API 将成为主要 API。

基于 RDD 的 API 正在进入维护模式。MLlib 指南(spark.apache.org/docs/2.0.0/ml-guide.html)提供了更多细节。

以下是 Spark 2.0 中引入的新功能:

  • ML 持久性:基于 DataFrames 的 API 支持在 Scala、Java、Python 和 R 中保存和加载 ML 模型和管道

  • R 中的 MLlib:SparkR 在此版本中提供了 MLlib 的 API,用于广义线性模型、朴素贝叶斯、k 均值聚类和生存回归

  • Python:2.0 中的 PySpark 支持新的 MLlib 算法,如 LDA、广义线性回归、高斯混合模型等

基于 DataFrames 的 API 新增了 GMM、二分 K 均值聚类、MaxAbsScaler 特征转换器。

总结

在本章中,我们了解了数据驱动的自动化机器学习系统中固有的组件。我们还概述了这样一个系统在现实世界中可能的高层架构。我们还从性能的角度对 MLlib-Spark 的机器学习库与其他机器学习实现进行了概述。最后,我们看了一下从 Spark 1.6 到 Spark 2.0 各个版本的新功能。

在下一章中,我们将讨论如何获取常见机器学习任务的公开可用数据集。我们还将探讨处理、清洗和转换数据的一般概念,以便用于训练机器学习模型。

第四章:使用 Spark 获取、处理和准备数据

机器学习是一个非常广泛的领域,如今,应用可以在包括网络和移动应用、物联网和传感器网络、金融服务、医疗保健以及各种科学领域等领域找到。

因此,机器学习可用的数据范围是巨大的。在本书中,我们将主要关注业务应用。在这种情况下,可用的数据通常包括组织内部的数据(例如金融服务公司的交易数据)以及外部数据源(例如同一金融服务公司的金融资产价格数据)。

例如,您会从第三章中回忆起,设计一个机器学习系统,我们假想的互联网业务 Movie Stream 的主要内部数据来源包括网站上可用电影的数据,服务的用户以及他们的行为。这包括有关电影和其他内容的数据(例如标题,类别,描述,图片,演员和导演),用户信息(例如人口统计学,位置等),以及用户活动数据(例如网页浏览,标题预览和浏览,评分,评论,以及喜欢分享等社交数据,包括 Facebook 和 Twitter 等社交网络资料)。

在这个例子中,外部数据源可能包括天气和地理位置服务,第三方电影评分和评论网站,比如IMDBRotten Tomatoes等。

一般来说,要获取真实世界服务和企业的内部数据是非常困难的,因为这些数据具有商业敏感性(特别是购买活动数据,用户或客户行为以及收入数据),对相关组织具有巨大的潜在价值。这也是为什么这些数据通常是应用机器学习的最有用和有趣的数据--一个能够做出准确预测的好的机器学习模型可能具有很高的价值(比如机器学习竞赛的成功,比如Netflix PrizeKaggle)。

在本书中,我们将利用公开可用的数据集来说明数据处理和机器学习模型训练的概念。

在本章中,我们将:

  • 简要介绍机器学习中通常使用的数据类型。

  • 提供获取有趣数据集的例子,这些数据集通常可以在互联网上公开获取。我们将在整本书中使用其中一些数据集来说明我们介绍的模型的使用。

  • 了解如何处理、清理、探索和可视化我们的数据。

  • 介绍各种技术,将我们的原始数据转换为可以用作机器学习算法输入的特征。

  • 学习如何使用外部库以及 Spark 内置功能来规范输入特征。

访问公开可用的数据集

幸运的是,虽然商业敏感数据可能很难获得,但仍然有许多有用的公开数据集可用。其中许多经常被用作特定类型的机器学习问题的基准数据集。常见数据来源的例子包括:

  • UCI 机器学习库:这是一个包含近 300 个各种类型和大小的数据集的集合,用于分类、回归、聚类和推荐系统等任务。列表可在archive.ics.uci.edu/ml/找到。

  • Amazon AWS 公共数据集:这是一组通常非常庞大的数据集,可以通过 Amazon S3 访问。这些数据集包括人类基因组计划,Common Crawl 网络语料库,维基百科数据和 Google 图书 Ngrams。这些数据集的信息可以在aws.amazon.com/publicdatasets/找到。

  • Kaggle:这是 Kaggle 举办的机器学习竞赛中使用的数据集的集合。领域包括分类、回归、排名、推荐系统和图像分析。这些数据集可以在www.kaggle.com/competitions的竞赛部分找到。

  • KDnuggets:这里有一个详细的公共数据集列表,包括之前提到的一些。列表可在www.kdnuggets.com/datasets/index.html找到。

根据具体领域和机器学习任务的不同,还有许多其他资源可以找到公共数据集。希望你也可能接触到一些有趣的学术或商业数据!

为了说明 Spark 中与数据处理、转换和特征提取相关的一些关键概念,我们将下载一个常用的用于电影推荐的数据集;这个数据集被称为MovieLens数据集。由于它适用于推荐系统以及潜在的其他机器学习任务,它作为一个有用的示例数据集。

MovieLens 100k 数据集

MovieLens 100k 数据集是与一组用户对一组电影的评分相关的 10 万个数据点。它还包含电影元数据和用户配置文件。虽然它是一个小数据集,但你可以快速下载并在其上运行 Spark 代码。这使得它非常适合作为示例。

你可以从files.grouplens.org/datasets/movielens/ml-100k.zip下载数据集。

下载数据后,使用终端解压缩它:

>unzip ml-100k.zip
inflating: ml-100k/allbut.pl 
inflating: ml-100k/mku.sh 
inflating: ml-100k/README
 ...
inflating: ml-100k/ub.base 
inflating: ml-100k/ub.test

这将创建一个名为ml-100k的目录。进入此目录并检查内容。重要的文件是u.user(用户配置文件)、u.item(电影元数据)和u.data(用户对电影的评分):

 >cd ml-100k

README文件包含有关数据集的更多信息,包括每个数据文件中存在的变量。我们可以使用 head 命令来检查各个文件的内容。

例如,我们可以看到u.user文件包含用户 ID、年龄、性别、职业和邮政编码字段,用管道(|)字符分隔:

$ head -5 u.user
 1|24|M|technician|85711
 2|53|F|other|94043
 3|23|M|writer|32067
 4|24|M|technician|43537
 5|33|F|other|15213

u.item文件包含电影 ID、标题、发布日期和 IMDB 链接字段以及一组与电影类别数据相关的字段。它也是用|字符分隔的:

$head -5 u.item
 1|Toy Story (1995)|01-Jan-1995||http://us.imdb.com/M/title-
 exact?Toy%20Story%20(1995)|0|0|0|1|1|1|0|0|0|0|0|0|0|0|0|0|0|0|0
 2|GoldenEye (1995)|01-Jan-1995||http://us.imdb.com/M/title-
 exact?GoldenEye%20(1995)|0|1|1|0|0|0|0|0|0|0|0|0|0|0|0|0|1|0|0
 3|Four Rooms (1995)|01-Jan-1995||http://us.imdb.com/M/title-
 exact?Four%20Rooms%20(1995)|0|0|0|0|0|0|0|0|0|0|0|0|0|0|0|0|1|0|0
 4|Get Shorty (1995)|01-Jan-1995||http://us.imdb.com/M/title-
 exact?Get%20Shorty%20(1995)|0|1|0|0|0|1|0|0|1|0|0|0|0|0|0|0|0|0|0
 5|Copycat (1995)|01-Jan-1995||http://us.imdb.com/M/title-
 exact?Copycat%20(1995)|0|0|0|0|0|0|1|0|1|0|0|0|0|0|0|0|1|0|0

前面列出的数据格式如下:

movie id | movie title | release date | video release date | IMDb 
 URL | unknown | Action | Adventure | Animation | Children's | 
 Comedy | Crime | Documentary | Drama | Fantasy | Film-Noir | 
 Horror | Musical | Mystery | Romance | Sci-Fi | Thriller | War | 
 Western |

最后 19 个字段是电影的流派,1 表示电影属于该流派,0 表示不属于;电影可以同时属于几种流派。

电影 ID 是u.data数据集中使用的 ID。它包含 943 个用户对 1682 个项目的 100000 个评分。每个用户至少对 20 部电影进行了评分。用户和项目从 1 开始编号。数据是随机排序的。这是一个以制表符分隔的字段列表:

user id | item id | rating | timestamp

时间戳是自 1970 年 1 月 1 日 UTC 以来的 Unix 秒。

让我们看一下u.data文件中的一些数据:

>head -5 u.data
1962423881250949
1863023891717742
223771878887116
244512880606923
1663461886397596

探索和可视化你的数据

本章的源代码可以在PATH/spark-ml/Chapter04找到:

  • Python 代码位于/MYPATH/spark-ml/Chapter_04/python

  • Scala 代码位于/MYPATH/spark-ml/Chapter_04/scala

Python 示例可用于 1.6.2 和 2.0.0 版本;我们将在本书中专注于 2.0.0 版本:

├── 1.6.2
│   ├── com
│   │   ├── __init__.py
│   │   └── sparksamples
│   │       ├── __init__.py
│   │       ├── movie_data.py
│   │       ├── plot_user_ages.py
│   │       ├── plot_user_occupations.py
│   │       ├── rating_data.py
│   │       ├── user_data.py
│   │       ├── util.py
│   │       
│   └── __init__.py
├── 2.0.0
│   └── com
│       ├── __init__.py
│       └── sparksamples
│           ├── __init__.py
│           ├── movie_data.py
│           ├── plot_user_ages.py
│           ├── plot_user_occupations.py
│           ├── rating_data.py
│           ├── spark-warehouse
│           ├── user_data.py
│           ├── util.py
│           

Scala 示例的结构如下所示:

├── 1.6.2
│   ├── build.sbt
│   ├── spark-warehouse
│   ├── src
│   │   └── main
│   │       └── scala
│   │           └── org
│   │               └── sparksamples
│   │                   ├── CountByRatingChart.scala
│   │                   ├── exploredataset
│   │                   │   ├── explore_movies.scala
│   │                   │   ├── explore_ratings.scala
│   │                   │   └── explore_users.scala
│   │                   ├── featureext
│   │                   │   ├── ConvertWordsToVectors.scala
│   │                   │   ├── StandardScalarSample.scala
│   │                   │   └── TfIdfSample.scala
│   │                   ├── MovieAgesChart.scala
│   │                   ├── MovieDataFillingBadValues.scala
│   │                   ├── MovieData.scala
│   │                   ├── RatingData.scala
│   │                   ├── UserAgesChart.scala
│   │                   ├── UserData.scala
│   │                   ├── UserOccupationChart.scala
│   │                   ├── UserRatingsChart.scala
│   │                   └── Util.scala

Scala 2.0.0 示例:

├── 2.0.0
│   ├── build.sbt
│   ├── src
│   │   └── main
│   │       └── scala
│   │           └── org
│   │               └── sparksamples
│   │                   ├── CountByRatingChart.scala
│   │                   ├── df
│   │                   ├── exploredataset
│   │                   │   ├── explore_movies.scala
│   │                   │   ├── explore_ratings.scala
│   │                   │   └── explore_users.scala
│   │                   ├── featureext
│   │                   │   ├── ConvertWordsToVectors.scala
│   │                   │   ├── StandardScalarSample.scala
│   │                   │   └── TfIdfSample.scala
│   │                   ├── MovieAgesChart.scala
│   │                   ├── MovieDataFillingBadValues.scala
│   │                   ├── MovieData.scala
│   │                   ├── RatingData.scala
│   │                   ├── UserAgesChart.scala
│   │                   ├── UserData.scala
│   │                   ├── UserOccupationChart.scala
│   │                   ├── UserRatingsChart.scala
│   │                   └── Util.scala

转到以下目录并运行以下命令来运行示例:

 $ cd /MYPATH/spark-ml/Chapter_04/scala/2.0.0
 $ sbt compile
 $ sbt run

探索用户数据集

首先,我们将分析 MovieLens 用户的特征。

我们使用custom_schema|分隔的数据加载到 DataFrame 中。这个 Python 代码在com/sparksamples/Util.py中:

def get_user_data(): 
  custom_schema = StructType([ 
  StructField("no", StringType(), True), 
  StructField("age", IntegerType(), True), 
  StructField("gender", StringType(), True), 
  StructField("occupation", StringType(), True), 
  StructField("zipCode", StringType(), True) 
]) 
frompyspark.sql import SQLContext 
frompyspark.sql.types import * 

sql_context = SQLContext(sc) 

user_df = sql_context.read  
  .format('com.databricks.spark.csv')  
  .options(header='false', delimiter='|')  
  .load("%s/ml-100k/u.user"% PATH, schema =  
custom_schema) 
returnuser_df

这个函数是从user_data.py中调用的,如下所示:

user_data = get_user_data() 
print(user_data.first)

你应该看到类似于这样的输出:

u'1|24|M|technician|85711'

代码清单:

将数据加载到 DataFrame 中的 Scala 中的类似代码如下。此代码在Util.scala中:


val customSchema = StructType(Array( 
StructField("no", IntegerType, true), 
StructField("age", StringType, true), 
StructField("gender", StringType, true), 
StructField("occupation", StringType, true), 
StructField("zipCode", StringType, true))); 
val spConfig = (new 
 SparkConf).setMaster("local").setAppName("SparkApp") 
val spark = SparkSession 
  .builder() 
  .appName("SparkUserData").config(spConfig) 
  .getOrCreate() 

val user_df = spark.read.format("com.databricks.spark.csv") 
  .option("delimiter", "|").schema(customSchema) 
  .load("/home/ubuntu/work/ml-resources/spark-ml/data/ml-
 100k/u.user") 
val first = user_df.first() 
println("First Record : " + first)

你应该看到类似于这样的输出:

u'1|24|M|technician|85711'

代码清单在:github.com/ml-resources/spark-ml/blob/branch-ed2/Chapter_04/scala/2.0.0/src/main/scala/org/sparksamples/UserData.scala

正如我们所看到的,这是我们用户数据文件的第一行,由"|"字符分隔。

first函数类似于collect,但它只将 RDD 的第一个元素返回给驱动程序。我们还可以使用take(k)来仅将 RDD 的前k个元素收集到驱动程序。

我们将使用之前创建的 DataFrame,并使用groupBy函数,然后是count()collect()来计算用户数、性别、邮政编码和职业。然后计算用户数、性别、职业和邮政编码的数量。我们可以通过运行以下代码来实现这一点。请注意,我们不需要对数据进行缓存,因为这个大小是不必要的:

num_users = user_data.count() 
num_genders = 
 len(user_data.groupBy("gender").count().collect()) 
num_occupation = 
 len(user_data.groupBy("occupation").count().collect()) 
num_zipcodes = 
 len(user_data.groupby("zipCode").count().collect()) 
print("Users: "+ str(num_users)) 
print("Genders: "+ str(num_genders)) 
print("Occupation: "+ str(num_occupation)) 
print("ZipCodes: "+ str(num_zipcodes))

你将看到以下输出:

Users: 943
Genders: 2
Occupations: 21
ZIPCodes: 795

同样,我们可以使用 Scala 实现获取用户数、性别、职业和邮政编码的逻辑。

val num_genders = user_df.groupBy("gender").count().count() 
val num_occupations = 
 user_df.groupBy("occupation").count().count() 
val num_zipcodes = user_df.groupBy("zipCode").count().count() 

println("num_users : "+ user_df.count()) 
println("num_genders : "+ num_genders) 
println("num_occupations : "+ num_occupations) 
println("num_zipcodes: "+ num_zipcodes) 
println("Distribution by Occupation") 
println(user_df.groupBy("occupation").count().show())

你将看到以下输出:

num_users: 943
num_genders: 2
num_occupations: 21
num_zipcodes: 795

在此处找到代码清单:github.com/ml-resources/spark-ml/blob/branch-ed2/Chapter_04/scala/2.0.0/src/main/scala/org/sparksamples/UserData.scala

接下来,我们将创建一个直方图来分析用户年龄的分布。

在 Python 中,首先我们将DataFrame获取到变量user_data中。接下来,我们将调用select('age')并将结果收集到 Row 对象的列表中。然后,我们迭代并提取年龄参数并填充user_ages_list

我们将使用 Python matplotlib 库的hist函数。

user_data = get_user_data() 
user_ages = user_data.select('age').collect() 
user_ages_list = [] 
user_ages_len = len(user_ages) 
for i in range(0, (user_ages_len - 1)): 
    user_ages_list.append(user_ages[i].age) 
plt.hist(user_ages_list, bins=20, color='lightblue', normed=True) 
fig = matplotlib.pyplot.gcf() 
fig.set_size_inches(16, 10) 
plt.show()

在此处找到代码清单:github.com/ml-resources/spark-ml/blob/branch-ed2/Chapter_04/python/2.0.0/com/sparksamples/plot_user_ages.py

我们将user_ages_list和我们直方图的箱数(在这种情况下为 20)一起传递给hist函数。使用normed=True参数,我们还指定希望直方图被归一化,以便每个桶代表落入该桶的整体数据的百分比。

你将看到包含直方图图表的图像,看起来类似于这里显示的图像。正如我们所看到的,MovieLens 用户的年龄有些偏向年轻的观众。大量用户的年龄在 15 到 35 岁左右。

用户年龄的分布

对于 Scala 直方图图表,我们使用基于 JFreeChart 的库。我们将数据分成 16 个箱子来显示分布。

我们使用github.com/wookietreiber/scala-chart库从 Scala 映射m_sorted创建条形图。

首先,我们使用select("age")函数从userDataFrame中提取ages_array

然后,我们填充mx Map,这是用于显示的箱子。我们对 mx Map 进行排序以创建ListMap,然后用它来填充DefaultCategorySet ds

val userDataFrame = Util.getUserFieldDataFrame() 
val ages_array = userDataFrame.select("age").collect() 

val min = 0 
val max = 80 
val bins = 16 
val step = (80/bins).toInt 
var mx = Map(0 ->0) 
for (i <- step until (max + step) by step) { 
  mx += (i -> 0) 
} 
for( x <- 0 until ages_array.length) { 
  val age = Integer.parseInt( 
    ages_array(x)(0).toString) 
  for(j <- 0 until (max + step) by step) { 
    if(age >= j && age < (j + step)){ 
      mx = mx + (j -> (mx(j) + 1)) 
    } 
  } 
} 

val mx_sorted =  ListMap(mx.toSeq.sortBy(_._1):_*) 
val ds = new org.jfree.data.category.DefaultCategoryDataset 
mx_sorted.foreach{ case (k,v) => ds.addValue(v,"UserAges", k)} 
val chart = ChartFactories.BarChart(ds) 
chart.show() 
Util.sc.stop()

完整的代码可以在UserAgesChart.scala文件中找到,并在此处列出:

在此处找到代码清单:github.com/ml-resources/spark-ml/blob/branch-ed2/Chapter_04/scala/2.0.0/src/main/scala/org/sparksamples/UserAgesChart.scala

按职业计数

我们统计用户各种职业的数量。

实施以下步骤以获取职业 DataFrame 并填充列表,然后使用 Matplotlib 显示。

  1. 获取user_data

  2. 使用groupby("occupation")提取职业计数并对其调用count()

  3. 从行列表中提取tuple("occupation","count")的列表。

  4. 创建x_axisy_axis中的值的numpy数组。

  5. 创建类型为 bar 的图表。

  6. 显示图表。

完整的代码清单如下:

user_data = get_user_data() 
user_occ = user_data.groupby("occupation").count().collect() 

user_occ_len = len(user_occ) 
user_occ_list = [] 
for i in range(0, (user_occ_len - 1)): 
element = user_occ[i] 
count = element. __getattr__('count') 
tup = (element.occupation, count) 
    user_occ_list.append(tup) 

x_axis1 = np.array([c[0] for c in user_occ_list]) 
y_axis1 = np.array([c[1] for c in user_occ_list]) 
x_axis = x_axis1[np.argsort(y_axis1)] 
y_axis = y_axis1[np.argsort(y_axis1)] 

pos = np.arange(len(x_axis)) 
width = 1.0 

ax = plt.axes() 
ax.set_xticks(pos + (width / 2)) 
ax.set_xticklabels(x_axis) 

plt.bar(pos, y_axis, width, color='lightblue') 
plt.xticks(rotation=30) 
fig = matplotlib.pyplot.gcf() 
fig.set_size_inches(20, 10) 
plt.show()

您生成的图像应该看起来像这里的图像。看起来最普遍的职业是学生其他教育工作者管理员工程师程序员

用户职业分布

在此处找到代码清单:github.com/ml-resources/spark-ml/blob/branch-ed2/Chapter_04/python/2.0.0/com/sparksamples/plot_user_occupations.py

在 Scala 中,我们按以下步骤进行操作:

  1. 首先获取userDataFrame

  2. 我们提取职业列:

        userDataFrame.select("occupation")

  1. 按职业对行进行分组:
        val occupation_groups =
          userDataFrame.groupBy("occupation").count()

  1. 按计数对行进行排序:
        val occupation_groups_sorted = 
          occupation_groups.sort("count")

  1. occupation_groups_collection中填充默认类别集 ds

  2. 显示 Jfree Bar Chart

完整的代码清单如下:

        val userDataFrame = Util.getUserFieldDataFrame() 
        val occupation = userDataFrame.select("occupation") 
        val occupation_groups = 
         userDataFrame.groupBy("occupation").count() 
        val occupation_groups_sorted = occupation_groups.sort("count") 
        occupation_groups_sorted.show() 
        val occupation_groups_collection = 
         occupation_groups_sorted.collect() 

        val ds = new org.jfree.data.category.DefaultCategoryDataset 
        val mx = scala.collection.immutable.ListMap() 

        for( x <- 0 until occupation_groups_collection.length) { 
          val occ = occupation_groups_collection(x)(0) 
          val count = Integer.parseInt(
            occupation_groups_collection(x)(1).toString) 
          ds.addValue(count,"UserAges", occ.toString) 
        } 

        val chart = ChartFactories.BarChart(ds) 
        val font = new Font("Dialog", Font.PLAIN,5); 

        chart.peer.getCategoryPlot.getDomainAxis(). 
        setCategoryLabelPositions(CategoryLabelPositions.UP_90); 
        chart.peer.getCategoryPlot.getDomainAxis.setLabelFont(font) 
        chart.show() 
        Util.sc.stop()

此代码的输出如下所示:

以下图显示了从先前源代码生成的 JFreeChart:

在此处找到代码清单:github.com/ml-resources/spark-ml/blob/branched2/Chapter_04/scala/2.0.0/src/main/scala/org/sparksamples/UserOccupationChart.scala

电影数据集

接下来,我们将调查电影目录的一些属性。我们可以检查电影数据文件的一行,就像我们之前对用户数据所做的那样,然后计算电影的数量:

我们将通过使用格式com.databrick.spark.csv进行解析并给出|分隔符来创建电影数据的 DataFrame。然后,我们使用CustomSchema来填充 DataFrame 并返回它:

def getMovieDataDF() : DataFrame = { 
  val customSchema = StructType(Array( 
  StructField("id", StringType, true), 
  StructField("name", StringType, true), 
  StructField("date", StringType, true), 
  StructField("url", StringType, true))); 
  val movieDf = spark.read.format(
    "com.databricks.spark.csv") 
     .option("delimiter", "|").schema(customSchema) 
     .load(PATH_MOVIES) 
  return movieDf 
}

然后从MovieData Scala 对象调用此方法。

实施以下步骤以过滤日期并将其格式化为Year

  1. 创建一个临时视图。

  2. 使用SparkSession.Util.spark将函数Util.convertYear注册为 UDF(这是我们的自定义类)。

  3. 在此SparkSession上执行 SQL,如下所示。

  4. 将生成的 DataFrame 按Year分组并调用count()函数。

逻辑的完整代码清单如下:

def getMovieYearsCountSorted(): scala.Array[(Int,String)] = { 
  val movie_data_df = Util.getMovieDataDF() 
  movie_data_df.createOrReplaceTempView("movie_data") 
  movie_data_df.printSchema() 

  Util.spark.udf.register("convertYear", Util.convertYear _) 
  movie_data_df.show(false) 

  val movie_years = Util.spark.sql(
    "select convertYear(date) as year from movie_data") 
  val movie_years_count = movie_years.groupBy("year").count() 
  movie_years_count.show(false) 
  val movie_years_count_rdd = movie_years_count.rdd.map(
   row => (Integer.parseInt(row(0).toString), row(1).toString)) 
  val movie_years_count_collect = movie_years_count_rdd.collect() 
  val movie_years_count_collect_sort = 
  movie_years_count_collect.sortBy(_._1) 
} 

def main(args: Array[String]) { 
  val movie_years = MovieData.getMovieYearsCountSorted() 
  for( a <- 0 to (movie_years.length -1)){ 
    print(movie_years(a)) 
  } 
}

输出将与此处显示的类似:

(1900,1)
(1922,1)
(1926,1)
(1930,1)
(1931,1)
(1932,1)
(1933,2)
(1934,4)
(1935,4)
(1936,2)
(1937,4)
(1938,3)
(1939,7)
(1940,8)
(1941,5)
(1942,2)
(1943,4)
(1944,5)
(1945,4)
(1946,5)
(1947,5)
(1948,3)
(1949,4)
(1950,7)
(1951,5)
(1952,3)
(1953,2)
(1954,7)
(1955,5)
(1956,4)
(1957,8)
(1958,9)
(1959,4)
(1960,5)
(1961,3)
(1962,5)
(1963,6)
(1964,2)
(1965,5)
(1966,2)
(1967,5)
(1968,6)
(1969,4)
(1970,3)
(1971,7)
(1972,3)
(1973,4)
(1974,8)
(1975,6)
(1976,5)
(1977,4)
(1978,4)
(1979,9)
(1980,8)
(1981,12)
(1982,13)
(1983,5)
(1984,8)
(1985,7)
(1986,15)
(1987,13)
(1988,11)
(1989,15)
(1990,24)
(1991,22)
(1992,37)
(1993,126)
(1994,214)
(1995,219)
(1996,355)
(1997,286)
(1998,65)

在此处找到代码清单:github.com/ml-resources/spark-ml/blob/branch-ed2/Chapter_04/scala/2.0.0/src/main/scala/org/sparksamples/MovieData.scala

接下来,我们绘制先前创建的电影收藏年龄的图表。我们在 Scala 中使用 JFreeChart,并从MovieData.getMovieYearsCountSorted()创建的收藏中填充org.jfree.data.category.DefaultCategoryDataset

object MovieAgesChart { 
  def main(args: Array[String]) { 
    val movie_years_count_collect_sort =            
    MovieData.getMovieYearsCountSorted() 

    val ds = new 
      org.jfree.data.category.DefaultCategoryDataset 
    for(i <- movie_years_count_collect_sort){ 
      ds.addValue(i._2.toDouble,"year", i._1) 
    } 
    val  chart = ChartFactories.BarChart(ds) 
    chart.show() 
    Util.sc.stop() 
  } 
}

请注意,大多数电影来自 1996 年。创建的图表如下所示:

电影年龄分布

在此处找到代码清单:github.com/ml-resources/spark-ml/blob/branch-ed2/Chapter_04/scala/2.0.0/src/main/scala/org/sparksamples/MovieAgesChart.scala

探索评分数据集

现在让我们来看一下评分数据:

代码位于RatingData下:

object RatingData { 
  def main(args: Array[String]) { 
    val customSchema = StructType(Array( 
      StructField("user_id", IntegerType, true), 
      StructField("movie_id", IntegerType, true), 
      StructField("rating", IntegerType, true), 
      StructField("timestamp", IntegerType, true))) 

    val spConfig = (new SparkConf).setMaster("local").
      setAppName("SparkApp") 
    val spark = SparkSession.builder() 
      .appName("SparkRatingData").config(spConfig) 
      .getOrCreate() 

    val rating_df = spark.read.format("com.databricks.spark.csv") 
     .option("delimiter", "t").schema(customSchema) 
     .load("../../data/ml-100k/u.data") 
    rating_df.createOrReplaceTempView("df") 
    val num_ratings = rating_df.count() 
    val num_movies = Util.getMovieDataDF().count() 
    val first = rating_df.first() 
    println("first:" + first) 
    println("num_ratings:" + num_ratings) 
  } 
}

上述代码的输出如下所示:

First: 196 242 3 881250949
num_ratings:100000

有 100,000 个评分,与用户和电影数据集不同,这些记录是用制表符("t")分隔的。正如你可能已经猜到的,我们可能想要计算一些基本的摘要统计和评分值的频率直方图。让我们现在来做这个。

数据被分开了。正如你可能已经猜到的,我们可能想要计算一些基本的摘要统计和评分值的频率直方图。让我们现在来做这个:)。正如你可能已经猜到的,我们可能想要计算一些基本的摘要统计和评分值的频率直方图。让我们现在来做这个:

我们将计算最大、最小和平均评分。我们还将计算每个用户和每部电影的评分。我们正在使用 Spark SQL 来提取电影评分的最大、最小和平均值。

val max = Util.spark.sql("select max(rating)  from df") 
max.show() 

val min = Util.spark.sql("select min(rating)  from df") 
min.show() 

val avg = Util.spark.sql("select avg(rating)  from df") 
avg.show()

上述代码的输出如下所示:

+----------------+
|.  max(rating)  |
+----------------+
|              5 |
+----------------+

+----------------+
|.  min(rating)  |
+----------------+
|              1 |
+----------------+

+-----------------+
|.  avg(rating)   |
+-----------------+
|         3.52986 |
+-----------------+

在此处找到代码清单:github.com/ml-resources/spark-ml/blob/branch-ed2/Chapter_04/scala/2.0.0/src/main/scala/org/sparksamples/RatingData.scala

评分计数条形图

从结果来看,用户对电影的平均评分大约为 3.5,因此我们可能期望评分的分布会偏向稍高的评分。让我们通过使用与职业相似的过程创建一个评分值的条形图来看看这是否成立。

绘制评分与计数的代码如下所示。这在文件CountByRatingChart.scala中可用:

object CountByRatingChart { 
  def main(args: Array[String]) { 
    val customSchema = StructType(Array( 
      StructField("user_id", IntegerType, true), 
      StructField("movie_id", IntegerType, true), 
      StructField("rating", IntegerType, true), 
      StructField("timestamp", IntegerType, true))) 

   val  spConfig = (new SparkConf).setMaster("local").
     setAppName("SparkApp") 
   val  spark = SparkSession 
      .builder() 
      .appName("SparkRatingData").config(spConfig) 
      .getOrCreate() 
   val rating_df = spark.read.format("com.databricks.spark.csv") 
      .option("delimiter", "t").schema(customSchema) 

   val rating_df_count = rating_df.groupBy("rating").
     count().sort("rating") 

   rating_df_count.show() 
   val rating_df_count_collection = rating_df_count.collect() 

   val ds = new org.jfree.data.category.DefaultCategoryDataset 
   val mx = scala.collection.immutable.ListMap() 

   for( x <- 0 until rating_df_count_collection.length) { 
      val occ = rating_df_count_collection(x)(0) 
      val count = Integer.parseInt( 
        rating_df_count_collection(x)(1).toString) 
      ds.addValue(count,"UserAges", occ.toString) 
    } 

    val chart = ChartFactories.BarChart(ds) 
    val font = new Font("Dialog", Font.PLAIN,5); 
    chart.peer.getCategoryPlot.getDomainAxis(). 
    setCategoryLabelPositions(CategoryLabelPositions.UP_90); 
    chart.peer.getCategoryPlot.getDomainAxis.setLabelFont(font) 
    chart.show() 
    Util.sc.stop() 
  } 
}

在执行上一个代码后,您将得到以下条形图:

评分数量的分布

我们还可以查看每个用户所做评分的分布。回想一下,我们之前通过使用制表符分割评分来计算了上述代码中使用的rating_data RDD。我们现在将在下面的代码中再次使用rating_data变量。

代码位于UserRatingChart类中。我们将从u.data文件创建一个 DataFrame,该文件是以制表符分隔的,然后按每个用户给出的评分数量进行分组并按升序排序。

object UserRatingsChart { 
  def main(args: Array[String]) { 

  } 
}

让我们首先尝试显示评分。

val customSchema = StructType(Array( 
  StructField("user_id", IntegerType, true), 
  StructField("movie_id", IntegerType, true), 
  StructField("rating", IntegerType, true), 
  StructField("timestamp", IntegerType, true))) 

val spConfig = (new      
    SparkConf).setMaster("local").setAppName("SparkApp") 
val spark = SparkSession 
   .builder() 
   .appName("SparkRatingData").config(spConfig) 
   .getOrCreate() 

val rating_df = spark.read.format("com.databricks.spark.csv") 
   .option("delimiter", "t").schema(customSchema) 
   .load("../../data/ml-100k/u.data") 

val rating_nos_by_user =       
    rating_df.groupBy("user_id").count().sort("count") 
val ds = new org.jfree.data.category.DefaultCategoryDataset 
  rating_nos_by_user.show(rating_nos_by_user.collect().length)

上述代码的输出如下所示:

+-------+-----+
|user_id|count|
+-------+-----+
|    636|   20|
|    572|   20|
|    926|   20|
|    824|   20|
|    166|   20|
|    685|   20|
|    812|   20|
|    418|   20|
|    732|   20|
|    364|   20|
....
 222|  387|
|    293|  388|
|     92|  388|
|    308|  397|
|    682|  399|
|     94|  400|
|      7|  403|
|    846|  405|
|    429|  414|
|    279|  434|
|    181|  435|
|    393|  448|
|    234|  480|
|    303|  484|
|    537|  490|
|    416|  493|
|    276|  518|
|    450|  540|
|     13|  636|
|    655|  685|
|    405|  737|
+-------+-----+

在以文本方式显示数据后,让我们通过从rating_nos_by_user DataFrame中加载数据到DefaultCategorySet来使用 JFreeChart 显示数据。

val step = (max/bins).toInt 
for(i <- step until (max + step) by step) { 
  mx += (i -> 0); 
} 
for( x <- 0 until rating_nos_by_user_collect.length) { 
  val user_id =
    Integer.parseInt(rating_nos_by_user_collect(x)(0).toString) 
  val count = 
    Integer.parseInt(rating_nos_by_user_collect(x)(1).toString) 
  ds.addValue(count,"Ratings", user_id) 
} 

val chart = ChartFactories.BarChart(ds) 
chart.peer.getCategoryPlot.getDomainAxis().setVisible(false) 

chart.show() 
Util.sc.stop()

在前面的图表中,x 轴是用户 ID,y 轴是评分数量,从最低的 20 到最高的 737 不等。

处理和转换您的数据

为了使原始数据可用于机器学习算法,我们首先需要清理数据,并可能以各种方式对其进行转换,然后从转换后的数据中提取有用的特征。转换和特征提取步骤是密切相关的,在某些情况下,某些转换本身就是特征提取的一种情况。

我们已经看到了在电影数据集中清理数据的需要的一个例子。一般来说,现实世界的数据集包含不良数据、缺失数据点和异常值。理想情况下,我们会纠正不良数据;然而,这通常是不可能的,因为许多数据集来自某种不能重复的收集过程(例如在 Web 活动数据和传感器数据中的情况)。缺失值和异常值也很常见,可以以类似于不良数据的方式处理。总的来说,广泛的选择如下:

  • 过滤或删除具有不良或缺失值的记录:有时是不可避免的;然而,这意味着丢失不良或缺失记录的好部分。

  • 填补坏数据或缺失数据:我们可以尝试根据我们可用的其余数据为坏数据或缺失数据分配一个值。方法可以包括分配零值,分配全局均值或中位数,插值附近或类似的数据点(通常在时间序列数据集中),等等。决定正确的方法通常是一个棘手的任务,取决于数据、情况和个人经验。

  • 对异常值应用健壮的技术:异常值的主要问题在于它们可能是正确的值,即使它们是极端的。它们也可能是错误的。很难知道你正在处理哪种情况。异常值也可以被移除或填充,尽管幸运的是,有统计技术(如健壮回归)来处理异常值和极端值。

  • 对潜在异常值应用转换:另一种处理异常值或极端值的方法是应用转换,比如对具有潜在异常值或显示潜在值范围较大的特征应用对数或高斯核转换。这些类型的转换可以减弱变量规模的大幅变化对结果的影响,并将非线性关系转换为线性关系。

填补坏数据或缺失数据

让我们看一下电影评论的年份并清理它。

我们已经看到了一个过滤坏数据的例子。在前面的代码之后,以下代码片段将填充方法应用于坏的发布日期记录,将空字符串分配为 1900(稍后将被中位数替换):

Util.spark.udf.register("convertYear", Util.convertYear _) 
movie_data_df.show(false) 

val movie_years = Util.spark.sql("select convertYear(date) as year from   movie_data") 

movie_years.createOrReplaceTempView("movie_years") 
Util.spark.udf.register("replaceEmptyStr", replaceEmptyStr _) 

val years_replaced =  Util.spark.sql("select replaceEmptyStr(year) 
  as r_year from movie_years")

在前面的代码中,我们使用了此处描述的replaceEmtryStr函数:

def replaceEmptyStr(v : Int): Int = { 
  try { 
    if(v.equals("") ) { 
      return 1900 
    } else { 
      returnv 
    } 
  }catch{ 
    case e: Exception => println(e) 
     return 1900 
  } 
}

接下来,我们提取不是 1900 年的经过筛选的年份,将Array[Row]替换为Array[int]并计算各种指标:

  • 条目的总和

  • 条目的总数

  • 年份的平均值

  • 年份的中位数

  • 转换后的总年数

  • 1900 的计数

val movie_years_filtered = movie_years.filter(x =>(x == 1900) ) 
val years_filtered_valid = years_replaced.filter(x => (x != 
  1900)).collect() 
val years_filtered_valid_int = new 
  ArrayInt 
for( i <- 0 until years_filtered_valid.length -1){ 
val x = Integer.parseInt(years_filtered_valid(i)(0).toString) 
  years_filtered_valid_int(i) = x 
} 
val years_filtered_valid_int_sorted = 
  years_filtered_valid_int.sorted 

val years_replaced_int = new Array[Int] 
  (years_replaced.collect().length) 

val years_replaced_collect = years_replaced.collect() 

for( i <- 0 until years_replaced.collect().length -1){ 
  val x = Integer.parseInt(years_replaced_collect(i)(0).toString) 
  years_replaced_int(i) = x 
} 

val years_replaced_rdd = Util.sc.parallelize(years_replaced_int) 

val num = years_filtered_valid.length 
var sum_y = 0 
years_replaced_int.foreach(sum_y += _) 
println("Total sum of Entries:"+ sum_y) 
println("Total No of Entries:"+ num) 
val mean = sum_y/num 
val median_v = median(years_filtered_valid_int_sorted) 
Util.sc.broadcast(mean) 
println("Mean value of Year:"+ mean) 
println("Median value of Year:"+ median_v) 
val years_x = years_replaced_rdd.map(v => replace(v , median_v)) 
println("Total Years after conversion:"+ years_x.count()) 
var count = 0 
Util.sc.broadcast(count) 
val years_with1900 = years_x.map(x => (if(x == 1900) {count +=1})) 
println("Count of 1900: "+ count)

前面代码的输出如下;替换为中位数后带有1900的值表明我们的处理是成功的

Total sum of Entries:3344062
Total No of Entries:1682
Mean value of Year:1988
Median value of Year:1995
Total Years after conversion:1682
Count of 1900: 0
Count of 1900: 0

在此处查找代码列表:github.com/ml-resources/spark-ml/blob/branch-ed2/Chapter_04/scala/2.0.0/src/main/scala/org/sparksamples/MovieDataFillingBadValues.scala

我们在这里计算了发布年份的均值和中位数。从输出中可以看出,中位数发布年份要高得多,因为年份的分布是倾斜的。虽然要准确决定在给定情况下使用哪个填充值并不总是直截了当的,但在这种情况下,由于这种偏斜,使用中位数是可行的。

注意,前面的代码示例严格来说不太可扩展,因为它需要将所有数据收集到驱动程序中。我们可以使用 Spark 的mean函数来计算数值 RDD 的均值,但目前没有中位数函数可用。我们可以通过创建自己的函数或使用sample函数创建的数据集样本来计算中位数来解决这个问题(我们将在接下来的章节中看到更多)。

从数据中提取有用的特征

数据清理完成后,我们准备从数据中提取实际特征,用于训练机器学习模型。

“特征”是我们用来训练模型的变量。每一行数据包含我们想要提取为训练示例的信息。

几乎所有的机器学习模型最终都是基于数字表示形式的向量进行工作;因此,我们需要将原始数据转换为数字。

特征大致分为几类,如下所示:

  • 数值特征:这些特征通常是实数或整数,例如我们之前使用的用户年龄。

  • 分类特征:这些特征指的是变量在任何给定时间可以取一组可能状态中的一个。我们数据集中的示例可能包括用户的性别或职业,或电影类别。

  • 文本特征:这些是从数据中的文本内容派生出来的特征,例如电影标题、描述或评论。

  • 其他特征:大多数其他类型的特征最终都以数值形式表示。例如,图像、视频和音频可以表示为一组数值数据。地理位置可以表示为纬度和经度或地理哈希数据。

在这里,我们将涵盖数值、分类和文本特征。

数值特征

任何普通数字和数值特征之间有什么区别?实际上,任何数值数据都可以用作输入变量。然而,在机器学习模型中,您会了解每个特征的权重向量。这些权重在将特征值映射到结果或目标变量(在监督学习模型的情况下)中起着作用。

因此,我们希望使用有意义的特征,即模型可以学习特征值和目标变量之间的关系的特征。例如,年龄可能是一个合理的特征。也许增长年龄和某个结果之间存在直接关系。同样,身高是一个可以直接使用的数值特征的很好的例子。

我们经常会看到,数值特征在其原始形式下不太有用,但可以转化为更有用的表示。位置就是这样一个例子。

使用原始位置(比如纬度和经度)可能并不那么有用,除非我们的数据确实非常密集,因为我们的模型可能无法学习原始位置和结果之间的有用关系。然而,某种聚合或分箱表示的位置(例如城市或国家)与结果之间可能存在关系。

分类特征

分类特征不能以其原始形式用作输入,因为它们不是数字;相反,它们是变量可以取的一组可能值的成员。在前面提到的示例中,用户职业是一个可以取学生、程序员等值的分类变量。

为了将分类变量转换为数值表示,我们可以使用一种常见的方法,称为1-of-k编码。需要使用 1-of-k 编码这样的方法来表示。

需要使用 1-of-k 编码这样的方法来表示名义变量,使其对机器学习任务有意义。有序变量可能以其原始形式使用,但通常以与名义变量相同的方式进行编码。

假设变量可以取 k 个可能的值。如果我们为每个可能的值分配一个从 1 到 k 的索引,那么我们可以使用长度为 k 的二进制向量来表示变量的给定状态;在这里,除了对应于给定变量状态的索引处的条目设置为 1 之外,所有条目都为零。

例如,学生是[0],程序员是[1]

因此,值为:

学生变成[1,0]

程序员变成[0,1]

提取两个职业的二进制编码,然后创建长度为 21 的二进制特征向量:

val ratings_grouped = rating_df.groupBy("rating") 
ratings_grouped.count().show() 
val ratings_byuser_local = rating_df.groupBy("user_id").count() 
val count_ratings_byuser_local = ratings_byuser_local.count() 
ratings_byuser_local.show(ratings_byuser_local.collect().length) 
val movie_fields_df = Util.getMovieDataDF() 
val user_data_df = Util.getUserFieldDataFrame() 
val occupation_df = user_data_df.select("occupation").distinct() 
occupation_df.sort("occupation").show() 
val occupation_df_collect = occupation_df.collect() 

var all_occupations_dict_1:Map[String, Int] = Map() 
var idx = 0; 
// for loop execution with a range 
for( idx <- 0 to (occupation_df_collect.length -1)){ 
  all_occupations_dict_1 += 
    occupation_df_collect(idx)(0).toString() -> idx 
} 

println("Encoding of 'doctor : " + 
 all_occupations_dict_1("doctor")) 
println("Encoding of 'programmer' : " + 
 all_occupations_dict_1("programmer"))

前面println语句的输出如下:

Encoding of 'doctor : 20
Encoding of 'programmer' : 5

var k = all_occupations_dict_1.size 
var binary_x = DenseVector.zerosDouble 
var k_programmer = all_occupations_dict_1("programmer") 
binary_x(k_programmer) = 1 
println("Binary feature vector: %s" + binary_x) 
println("Length of binary vector: " + k)

前面命令的输出,显示了二进制特征向量和二进制向量的长度:

Binary feature vector: %sDenseVector(0.0, 0.0, 0.0, 0.0, 0.0, 1.0, 0.0, 0.0, 0.0, 0.0, 0.0, 0.0, 0.0, 0.0, 0.0, 0.0, 0.0, 0.0, 0.0, 0.0, 0.0)
Length of binary vector: 21

在此处查找代码清单:github.com/ml-resources/spark-ml/blob/branch-ed2/Chapter_04/scala/2.0.0/src/main/scala/org/sparksamples/RatingData.scala

派生特征

正如我们之前提到的,通常有必要从一个或多个可用变量计算派生特征。我们希望派生特征可以提供比仅使用原始形式的变量更多的信息。

例如,我们可以计算每个用户对其评分的所有电影的平均评分。这将是一个特征,可以为我们的模型提供用户特定的截距(事实上,这是推荐模型中常用的方法)。我们已经从原始评分数据中创建了一个新特征,可以帮助我们学习更好的模型。

从原始数据派生特征的示例包括计算平均值、中位数、方差、总和、差异、最大值或最小值和计数。我们已经在创建电影年龄特征时看到了这种情况,该特征是从电影的发行年份和当前年份派生出来的。通常,使用这些转换的背后思想是以某种方式总结数值数据,这可能会使模型更容易学习特征,例如通过分箱特征。这些常见的示例包括年龄、地理位置和时间等变量。

将时间戳转换为分类特征

提取一天中的时间

为了说明如何从数值数据中派生分类特征,我们将使用用户对电影的评分时间。从时间戳中提取日期和时间,然后提取一天中的小时

我们需要一个函数来提取评分时间戳(以秒为单位)的datetime表示;我们现在将创建这个函数:从时间戳中提取日期和时间,然后提取一天中的小时。这将导致每个评分的一天中的小时的 RDD。

Scala

首先,我们定义一个函数,该函数从日期字符串中提取currentHour

def getCurrentHour(dateStr: String) : Integer = { 
  var currentHour = 0 
  try { 
    val date = new Date(dateStr.toLong) 
    return int2Integer(date.getHours) 
  } catch { 
    case _ => return currentHour 
  } 
  return 1 
}

前面代码的输出如下:

Timestamps DataFrame is extracted from rating_df by creating a TempView df and running a select statement.

相关代码清单:

val customSchema = StructType(Array( 
StructField("user_id", IntegerType, true), 
StructField("movie_id", IntegerType, true), 
StructField("rating", IntegerType, true), 
StructField("timestamp", IntegerType, true))) 

val spConfig = (new 
 SparkConf).setMaster("local").setAppName("SparkApp") 
val spark = SparkSession 
  .builder() 
  .appName("SparkRatingData").config(spConfig) 
  .getOrCreate() 

val rating_df = spark.read.format("com.databricks.spark.csv") 
  .option("delimiter", "t").schema(customSchema) 
  .load("../../data/ml-100k/u.data") 
rating_df.createOrReplaceTempView("df") 
Util.spark.udf.register("getCurrentHour", getCurrentHour _) 

val timestamps_df = 
 Util.spark.sql("select getCurrentHour(timestamp) as hour from 
 df") 
timestamps_df.show()

在以下链接找到代码清单:github.com/ml-resources/spark-ml/blob/branch-ed2/Chapter_04/scala/2.0.0/src/main/scala/org/sparksamples/RatingData.scala

提取一天中的时间

我们已经将原始时间数据转换为表示给出评分的一天中的小时的分类特征。

现在,假设我们决定这是一个太粗糙的表示。也许我们想进一步完善转换。我们可以将每个一天中的小时值分配到表示一天中的时间的定义桶中。

例如,我们可以说早晨是从上午 7 点到上午 11 点,午餐是从上午 11 点到下午 1 点,依此类推。使用这些时间段,我们可以创建一个函数,根据输入的小时来分配一天中的时间。

Scala

在 Scala 中,我们定义一个函数,该函数以 24 小时制的绝对时间作为输入,并返回一天中的时间:早晨午餐下午晚上夜晚

def assignTod(hr : Integer) : String = { 
if(hr >= 7 && hr < 12){ 
return"morning" 
}else if ( hr >= 12 && hr < 14) { 
return"lunch" 
  } else if ( hr>= 14 && hr < 18) { 
return"afternoon" 
  } else if ( hr>= 18 && hr.<(23)) { 
return"evening" 
  } else if ( hr>= 23 && hr <= 24) { 
return"night" 
  } else if (  hr< 7) { 
return"night" 
  } else { 
return"error" 
  } 
}

我们将此函数注册为 UDF,并在 select 调用中对 temp 视图时间戳进行调用。

Util.spark.udf.register("assignTod", assignTod _) 
timestamps_df.createOrReplaceTempView("timestamps") 
val tod = Util.spark.sql("select assignTod(hour) as tod from 
 timestamps") 
tod.show()

在以下链接找到代码清单:github.com/ml-resources/spark-ml/blob/branch-ed2/Chapter_04/scala/2.0.0/src/main/scala/org/sparksamples/RatingData.scala

我们现在已经将时间戳变量(可以取数千个值,可能以原始形式对模型没有用)转换为小时(取 24 个值),然后转换为一天中的时间(取五个可能的值)。现在我们有了一个分类特征,我们可以使用之前概述的相同的 1-of-k 编码方法来生成一个二进制特征向量。

文本特征

在某种程度上,文本特征是一种分类和派生特征的形式。让我们以电影描述为例(我们的数据集中没有)。在这里,原始文本不能直接使用,即使作为分类特征,因为每个文本可能的值几乎是无限的。我们的模型几乎不会看到两次相同特征的出现,也无法有效学习。因此,我们希望将原始文本转换为更适合机器学习的形式,因为每个文本可能的值几乎是无限的。

处理文本的方法有很多种,自然语言处理领域致力于处理、表示和建模文本内容。全面的处理超出了本书的范围,但我们将介绍一种简单和标准的文本特征提取方法;这种方法被称为词袋模型表示。

词袋模型方法将文本内容视为文本中的单词和可能的数字的集合(这些通常被称为术语)。词袋模型的过程如下:

  • 分词:首先,对文本应用某种形式的分词,将其分割成一组标记(通常是单词、数字等)。一个例子是简单的空格分词,它在每个空格上分割文本,并可能删除不是字母或数字的标点符号和其他字符。

  • 停用词去除:接下来,通常会去除非常常见的词,比如"the"、"and"和"but"(这些被称为停用词)。

  • 词干提取:下一步可以包括词干提取,指的是将一个词语减少到其基本形式或词干。一个常见的例子是复数变成单数(例如,dogs 变成 dog,等等)。有许多词干提取的方法,文本处理库通常包含各种词干提取算法,例如 OpenNLP、NLTK 等。详细介绍词干提取超出了本书的范围,但欢迎自行探索这些库。

  • 向量化:最后一步是将处理后的术语转换为向量表示。最简单的形式可能是二进制向量表示,如果一个术语存在于文本中则赋值为 1,如果不存在则赋值为 0。这与我们之前遇到的分类 1-of-k 编码基本相同。与 1-of-k 编码一样,这需要一个术语字典,将给定的术语映射到索引号。你可能会发现,即使在停用词去除和词干提取之后,可能仍然有数百万个可能的术语。因此,使用稀疏向量表示计算time.computetime.computetime.compute时间变得至关重要。

在第十章中,使用 Spark 进行高级文本处理,我们将涵盖更复杂的文本处理和特征提取,包括加权术语的方法;这些方法超出了我们之前看到的基本二进制编码。

简单的文本特征提取

为了展示用二进制向量表示提取文本特征的示例,我们可以使用现有的电影标题。

首先,我们将创建一个函数,用于剥离每部电影的发行年份,如果有年份存在的话,只留下电影的标题。

我们将使用正则表达式,在电影标题中搜索括号之间的年份。如果我们找到与这个正则表达式匹配的内容,我们将仅提取标题直到第一个匹配的索引(即标题字符串中开括号的索引)。

Scala

首先,我们创建一个函数,该函数接受输入字符串并使用正则表达式过滤输出。

def processRegex(input:String):String= { 
  val pattern = "^[^(]*".r 
  val output = pattern.findFirstIn(input) 
  return output.get 
}

提取只有原始标题的 DataFrame 并创建一个名为titles的临时视图。使用 Spark 注册上面创建的函数,然后在select语句中对 DataFrame 运行它。

val raw_title = 
 org.sparksamples.Util.getMovieDataDF().select("name"
 raw_title.show() 
raw_title.createOrReplaceTempView("titles") 
Util.spark.udf.register("processRegex", processRegex _) 
val processed_titles = Util.spark.sql( 
"select processRegex(name) from titles") 
processed_titles.show() 
val titles_rdd = processed_titles.rdd.map(r => r(0).toString) 
titles_rdd.take(5).foreach(println)

前面代码的输出如下:

//Output of raw_title.show()
+--------------------+
|           UDF(name)|
+--------------------+
|          Toy Story |
|          GoldenEye |
|         Four Rooms |
|         Get Shorty |
|            Copycat |
|     Shanghai Triad |
|     Twelve Monkeys |
|               Babe |
|   Dead Man Walking |
|        Richard III |
|              Seven |
|Usual Suspects, The |
|   Mighty Aphrodite |
|        Postino, Il |
| Mr. Holland's Opus |
|       French Twist |
|From Dusk Till Dawn |
| White Balloon, The |
|     Antonia's Line |
| Angels and Insects |
+--------------------+

//titles_rdd.take(5).foreach(println)
Toy Story
GoldenEye
Four Rooms
Get Shorty
Copycat

然后,将我们的函数应用于原始标题,并对提取的标题应用标记化方案,将它们转换为术语,我们将使用我们之前介绍的简单的空格标记化:

接下来,我们将titles拆分成单词

val title_terms = titles_rdd.map(x => x.split("")) 
title_terms.take(5).foreach(_.foreach(println)) 
println(title_terms.count())

应用这种简单的标记化得到以下结果:

Toy
Story
GoldenEye
Four
Rooms
Get
Shorty
Copycat

然后,我们转换单词的 rdd 并找到单词的总数-我们得到总单词的集合以及"Dead""Rooms"的索引。

val all_terms_dic = new ListBuffer[String]() 
val all_terms = title_terms.flatMap(title_terms => title_terms).distinct().collect() 
for (term <- all_terms){ 
  all_terms_dic += term 
} 

println(all_terms_dic.length) 
println(all_terms_dic.indexOf("Dead")) 
println(all_terms_dic.indexOf("Rooms"))

这将导致以下输出:

Total number of terms: 2645
Index of term 'Dead': 147
Index of term 'Rooms': 1963

我们还可以使用 Spark 的zipWithIndex函数更有效地实现相同的结果。这个函数接受一个值的 RDD,并将它们与索引合并在一起,创建一个新的键值对 RDD,其中键将是术语,值将是术语字典中的索引。我们将使用collectAsMap将键值对 RDD 收集到驱动程序作为 Python dict方法:

Scala

val all_terms_withZip = title_terms.flatMap(title_terms =>
  title_terms).distinct().zipWithIndex().collectAsMap() 
println(all_terms_withZip.get("Dead")) 
println(all_terms_withZip.get("Rooms"))

输出如下:

Index of term 'Dead': 147
Index of term 'Rooms': 1963

标题的稀疏向量

最后一步是创建一个将一组术语转换为稀疏向量表示的函数。为此,我们将创建一个空的稀疏矩阵,其中有一行,列数等于字典中术语的总数。然后,我们将遍历输入术语列表中的每个术语,并检查该术语是否在我们的术语字典中。如果是,我们将在对应于字典映射中的术语的索引处为向量分配一个值1

提取的术语:

Scala

def create_vector(title_terms:Array[String], 
  all_terms_dic:ListBuffer[String]): CSCMatrix[Int] = { 
  var idx = 0 
  val x = CSCMatrix.zerosInt 
  title_terms.foreach(i => { 
    if (all_terms_dic.contains(i)) { 
      idx = all_terms_dic.indexOf(i) 
      x.update(0, idx, 1) 
    } 
  }) 
  return x 
} 

val term_vectors = title_terms.map(title_terms =>
 create_vector(title_terms, all_terms_dic)) 
term_vectors.take(5).foreach(println)

然后,我们可以检查我们新的稀疏向量 RDD 的前几条记录:

1 x 2453 CSCMatrix
(0,622) 1
(0,1326) 1
1 x 2453 CSCMatrix
(0,418) 1
1 x 2453 CSCMatrix
(0,729) 1
(0,996) 1
1 x 2453 CSCMatrix
(0,433) 1
(0,1414) 1
1 x 2453 CSCMatrix
(0,1559) 1

在以下网址找到代码清单:github.com/ml-resources/spark-ml/blob/branch-ed2/Chapter_04/scala/2.0.0/src/main/scala/org/sparksamples/exploredataset/explore_movies.scala

我们可以看到,每个电影标题现在都被转换为稀疏向量。我们可以看到,我们提取了两个术语的标题在向量中有两个非零条目,我们只提取了一个术语的标题有一个非零条目,依此类推。

请注意在前面示例代码中使用了 Spark 的broadcast方法来创建一个包含术语字典的广播变量。在实际应用中,这样的术语字典可能非常庞大,因此不建议使用广播变量。

归一化特征

一旦特征被提取为向量的形式,常见的预处理步骤是对数值数据进行归一化。其背后的想法是以一种方式转换每个数值特征,使其缩放到标准大小。我们可以执行不同类型的归一化,如下所示:

  • 归一化特征:这通常是应用于数据集中的单个特征的转换,例如,减去均值(使特征居中)或应用标准正态转换(使特征的平均值为零,标准差为 1)。

  • 归一化特征向量:这通常是应用于数据集中给定行的所有特征的转换,使得结果特征向量具有归一化长度。也就是说,我们将确保向量中的每个特征都被缩放,使得向量的范数为 1(通常是在 L1 或 L2 范数上)。

我们将以第二种情况为例。我们可以使用numpynorm函数通过首先计算随机向量的 L2 范数,然后将向量中的每个元素除以这个范数来实现向量归一化:

//val vector = DenseVector.rand(10) 
val vector = DenseVector(0.49671415, -0.1382643, 
0.64768854,1.52302986, -0.23415337, -0.23413696, 1.57921282, 
  0.76743473, -0.46947439, 0.54256004) 
val norm_fact = norm(vector) 
val vec = vector/norm_fact 
println(norm_fact) 
println(vec)

前面代码的输出如下:

2.5908023998401077
DenseVector(0.19172212826059407, -0.053367366036303286, 
 0.24999534508690138, 0.5878602938201672, -0.09037870661786127, -
 0.09037237267282516, 0.6095458380374597, 0.2962150760889223, -
 0.18120810372453483, 0.20941776186153152)

使用 ML 进行特征归一化

Spark 在其机器学习库中提供了一些内置函数用于特征缩放和标准化。这些包括StandardScaler,它应用标准正态转换,以及Normalizer,它应用我们在前面示例代码中展示的相同特征向量归一化。

我们将在接下来的章节中探讨这些方法的使用,但现在,让我们简单比较一下使用 MLlib 的Normalizer和我们自己的结果:

from pyspark.mllib.feature import Normalizer 
normalizer = Normalizer() 
vector = sc.parallelize([x])

在导入所需的类之后,我们将实例化Normalizer(默认情况下,它将使用 L2 范数,就像我们之前做的那样)。请注意,在 Spark 的大多数情况下,我们需要为Normalizer提供 RDD 作为输入(它包含numpy数组或 MLlib 向量);因此,我们将从我们的向量x创建一个单元素 RDD,以便说明目的。

然后,我们将在 RDD 上使用Normalizertransform函数。由于 RDD 中只有一个向量,我们将通过调用first将我们的向量返回给驱动程序,最后通过调用toArray函数将向量转换回numpy数组:

normalized_x_mllib = 
  normalizer.transform(vector).first().toArray()

最后,我们可以打印出与之前相同的细节,比较结果:

print"x:n%s" % x 
print"2-Norm of x: %2.4f" % norm_x_2 
print"Normalized x MLlib:n%s" % normalized_x_mllib 
print"2-Norm of normalized_x_mllib: %2.4f" % 
 np.linalg.norm(normalized_x_mllib)

您将得到与我们自己的代码完全相同的归一化向量。但是,使用 MLlib 的内置方法肯定比编写我们自己的函数更方便和高效!等效的 Scala 实现如下:

object FeatureNormalizer { 
  def main(args: Array[String]): Unit = { 
    val v = Vectors.dense(0.49671415, -0.1382643, 0.64768854, 
      1.52302986, -0.23415337, -0.23413696, 1.57921282, 
      0.76743473, -0.46947439, 0.54256004) 
    val normalizer = new Normalizer(2) 
    val norm_op = normalizer.transform(v) 
    println(norm_op) 
  } 
}

前面代码的输出如下:

[0.19172212826059407,-
 0.053367366036303286,0.24999534508690138,0.5878602938201672,-
 0.09037870661786127,-
 0.09037237267282516,0.6095458380374597,0.2962150760889223,-
 0.18120810372453483,0.20941776186153152]

使用特征提取包

虽然每次都从这些常见任务中获得。当然,我们可以为此目的创建自己的可重用代码库;但是,幸运的是,我们可以依赖现有的工具和包。由于 Spark 支持 Scala、Java 和 Python 绑定,我们可以使用这些语言中提供的包,这些包提供了处理和提取特征并将其表示为向量的复杂工具。一些用于特征提取的包的示例包括 Python 中的scikit-learngensimscikit-imagematplotlibNLTK,Java 中的OpenNLP,以及 Scala 中的BreezeChalk。实际上,自从 1.0 版本以来,Breeze一直是 Spark MLlib 的一部分,我们将在后面的章节中看到如何使用一些 Breeze 功能进行线性代数。

TFID

tf-idf术语频率-逆文档频率的简称。它是一个数值统计量,旨在反映一个词对于集合或语料库中的文档的重要性。它在信息检索和文本挖掘中用作加权因子。tf-idf 值与单词在文档中出现的次数成比例增加。它受到语料库中单词频率的影响,有助于调整一些在一般情况下更频繁出现的单词。

tf-idf 被搜索引擎或文本处理引擎用作评分和排名用户查询的文档相关性的工具。

最简单的排名函数是通过对每个查询术语的 tf-idf 求和来计算的;更复杂的排名函数是这个简单模型的变体。

在术语频率tf(t,d)计算中,一种选择是使用文档中术语的原始频率:术语 t 在文档d中出现的次数。如果t的原始频率是f(t,d),那么简单的tf方案是tf(t,d) = ft,d

Spark 的tf(t.d)实现使用了哈希。通过应用哈希函数,将原始单词映射到索引(术语)。使用映射的索引计算术语频率。

参考:

IDF

逆文档频率IDF)表示单词提供的信息量:术语在语料库中是常见的还是罕见的。它是包含该单词的文档的总数与包含该术语的文档数量的倒数的对数比例TF-IDF

TF-IDF 是通过将 TF 和 IDF 相乘来计算的。

以下示例计算 Apache Spark README.md文件中每个术语的 TFIDF:

object TfIdfSample{ 
  def main(args: Array[String]) { 
    // TODO replace with path specific to your machine 
    val file = Util.SPARK_HOME + "/README.md" 
    val spConfig = (new        
      SparkConf).setMaster("local").setAppName("SparkApp") 
    val sc = new SparkContext(spConfig) 
    val documents: RDD[Seq[String]] =      
      sc.textFile(file).map(_.split("").toSeq) 
    print("Documents Size:" + documents.count) 
    val hashingTF = new HashingTF() 
    val tf = hashingTF.transform(documents) 
    for(tf_ <- tf) { 
      println(s"$tf_") 
    } 
    tf.cache() 
    val idf = new IDF().fit(tf) 
    val tfidf = idf.transform(tf) 
    println("tfidf size : " + tfidf.count) 
    for(tfidf_ <- tfidf) { 
      println(s"$tfidf_") 
    } 
  } 
}

在以下位置找到代码清单:github.com/ml-resources/spark-ml/blob/branch-ed2/Chapter_04/scala2.0.0/src/main/scala/org/sparksamples/featureext/TfIdfSample.scala

Word2Vector

Word2Vec 工具以文本数据作为输入,并将单词向量作为输出。该工具从训练文本数据中构建词汇表并学习单词的向量表示。生成的单词向量文件可以用作许多自然语言处理和机器学习应用的特征。

调查学习到的表示的最简单方法是找到用户指定单词的最接近单词。

Apache Spark 中的 Word2Vec 实现计算单词的分布式向量表示。与 Google 提供的单机 Word2Vec 实现相比,Apache Spark 的实现是一种更可扩展的方法。

(code.google.com/archive/p/word2vec/)

Word2Vec 可以使用两种学习算法实现:连续词袋和连续跳字。

跳字模型

跳字模型的训练目标是找到对预测文档或句子中周围单词有用的单词表示。给定一系列单词w1, w2, w3, . . , wT,跳字模型最大化以下平均对数概率:

c是训练上下文的大小(可以是中心词wt的函数)。较大的c会导致更多的训练示例,从而提高准确性,但训练时间会增加。基本的跳字式公式使用softmax函数定义了p(wt+j |wt)

v[w]v' 和,w输入输出单词的向量表示,W是词汇表中的单词数

在 Spark 中,使用分层软最大值方法来预测单词wi给定单词wj

以下示例显示了如何使用 Apache Spark 创建单词向量。

object ConvertWordsToVectors{ 
  def main(args: Array[String]) { 
    val file =  
      "/home/ubuntu/work/ml-resources/" + 
      "spark-ml/Chapter_04/data/text8_10000" 
    val conf = new SparkConf().setMaster("local").
      setAppName("Word2Vector") 
    val sc = new SparkContext(conf) 
    val input = sc.textFile(file).map(line => line.split("").toSeq) 
    val word2vec = new Word2Vec() 
    val model = word2vec.fit(input) 
    val vectors = model.getVectors 
    vectors foreach (  
      (t2) =>println (t2._1 + "-->" + t2._2.mkString("")) 
    ) 
  } 
}

在以下位置找到代码清单:github.com/ml-resources/spark-ml/blob/branch-ed2/Chapter_04/scala/2.0.0/src/main/scala/org/sparksamples/featureext/ConvertWordsToVectors.scala

上述代码的输出:

ideas-->0.0036772825 -9.474439E-4 0.0018383651 -6.24215E-4 -
 0.0042944895 -5.839545E-4 -0.004661157 -0.0024960344 0.0046632644 -
 0.00237432 -5.5691406E-5 -0.0033026629 0.0032463844 -0.0019799764 -
 0.0016042799 0.0016129494 -4.099998E-4 0.0031266063 -0.0051537985 
 0.004354736 -8.4361364E-4 0.0016157745 -0.006367187 0.0037806155 -
 4.4071436E-4 8.62155E-4 0.0051918332 0.004437387 -0.0012511226 -
 8.7162864E-4 -0.0035564564 -4.2263913E-4 -0.0020519749 -
 0.0034343079 0.0035128237 -0.0014698022 -7.263344E-4 -0.0030510207 
 -1.05513E-4 0.003316195 0.001853326 -0.003090298 -7.3562167E-4 -
 0.004879414 -0.007057088 1.1937474E-4 -0.0017973455 0.0034448127 
 0.005289607 9.6152216E-4 0.002103868 0.0016721261 -9.6310966E-4 
 0.0041839285 0.0035658625 -0.0038187192 0.005523701 -1.8146896E-4 -
 0.006257453 6.5041234E-4 -0.006894542 -0.0013860351 -4.7463065E-4 
 0.0044280654 -7.142674E-4 -0.005085546 -2.7047616E-4 0.0026938762 -
 0.0020157609 0.0051508015 -0.0027767695 0.003554946 -0.0052921847 
 0.0020432177 -0.002188367 -0.0010223344 -0.0031813548 -0.0032866944 
 0.0020323955 -0.0015844131 -0.0041034482 0.0044767153 -2.5071128E-4 
 0.0022343954 0.004051373 -0.0021706335 8.161181E-4 0.0042591896 
 0.0036099665 -0.0024891358 -0.0043153367 -0.0037649528 -
 0.0033249175 -9.5358933E-4 -0.0041675125 0.0029751007 -0.0017840122 
 -5.3287676E-4 1.983675E-4 -1.9737136E-5

标准缩放器

标准缩放器通过对训练集中的样本使用列摘要统计数据,将数据集的特征标准化为单位方差并去除均值(可选)。

这个过程是一个非常常见的预处理步骤。

标准化可以提高优化过程中的收敛速度。它还可以防止具有较大方差的特征在模型训练过程中产生过大的影响。

StandardScaler类在构造函数中具有以下参数:

新的 StandardScaler(withMean: Boolean, withStd: Boolean)

  • withMean:默认为False。在缩放之前使用均值对数据进行中心化。它将构建一个密集输出,在稀疏输入上不起作用,并将引发异常。

  • withStd:默认为True。将数据缩放到单位标准差。

注释

可用@Since("1.1.0" )

object StandardScalarSample { 
  def main(args: Array[String]) { 
    val conf = new SparkConf().setMaster("local"). 
     setAppName("Word2Vector") 
    val sc = new SparkContext(conf) 
    val data = MLUtils.loadLibSVMFile( sc, 
      org.sparksamples.Util.SPARK_HOME +         
      "/data/mllib/sample_libsvm_data.txt") 

    val scaler1 = new StandardScaler().fit(data.map(x => x.features) 
    val scaler2 = new StandardScaler(withMean = true, 
      withStd = true).fit(data.map(x => x.features)) 
    // scaler3 is an identical model to scaler2, and will produce   
    //identical transformations 
    val scaler3 = new StandardScalerModel(scaler2.std, scaler2.mean) 

    // data1 will be unit variance. 
    val data1 = data.map(x => 
      (x.label, scaler1.transform(x.features))) 
    println(data1.first())
    // Without converting the features into dense vectors, 
    //transformation with zero mean will raise 
    // exception on sparse vector. 
    // data2 will be unit variance and zero mean. 
    val data2 = data.map(x => (x.label,       
      scaler2.transform(Vectors.dense(x.features.toArray)))) 
    println(data2.first()) 
  } 
}

在以下链接找到代码清单:github.com/ml-resources/spark-ml/blob/branch-ed2/Chapter_04/scala/2.0.0/src/main/scala/org/sparksamples/featureext/StandardScalarSample.scala

总结

在本章中,我们看到了如何找到常见的、公开可用的数据集,这些数据集可以用来测试各种机器学习模型。您学会了如何加载、处理和清理数据,以及如何应用常见技术将原始数据转换为特征向量,这些特征向量可以作为我们模型的训练样本。

在下一章中,您将学习推荐系统的基础知识,探索如何创建推荐模型,使用模型进行预测,并评估模型。