Scala-和-Spark-大数据分析-二-

83 阅读1小时+

Scala 和 Spark 大数据分析(二)

原文:zh.annas-archive.org/md5/39EECC62E023387EE8C22CA10D1A221A

译者:飞龙

协议:CC BY-NC-SA 4.0

第三章:函数式编程概念

“面向对象编程通过封装移动部分使代码易于理解。函数式编程通过最小化移动部分使代码易于理解。”

  • Michael Feathers

使用 Scala 和 Spark 是学习大数据分析的很好组合。然而,除了面向对象编程范式,我们还需要知道为什么函数式概念对编写最终分析数据的 Spark 应用程序很重要。正如前几章所述,Scala 支持两种编程范式:面向对象编程范式和函数式编程概念。在第二章中的面向对象 Scala中,我们探讨了面向对象编程范式,看到了如何在蓝图(类)中表示现实世界对象,然后将其实例化为具有真实内存表示的对象。

在本章中,我们将重点关注第二种范式(即函数式编程)。我们将看到函数式编程是什么,Scala 如何支持它,为什么它很重要以及使用这个概念的相关优势。具体来说,我们将学习几个主题,比如为什么 Scala 是数据科学家的武器库,为什么学习 Spark 范式很重要,纯函数和高阶函数HOFs)的相关内容。本章还将展示使用 HOF 的真实用例。然后,我们将看到如何在 Scala 的标准库中处理集合外的高阶函数中的异常。最后,我们将学习函数式 Scala 如何影响对象的可变性。

简而言之,本章将涵盖以下主题:

  • 函数式编程介绍

  • 数据科学家的函数式 Scala

  • 为什么函数式编程和 Scala 对学习 Spark 很重要?

  • 纯函数和高阶函数

  • 使用高阶函数:一个真实用例

  • 在函数式 Scala 中处理错误

  • 函数式编程和数据可变性

函数式编程介绍

在计算机科学中,函数式编程(FP)是一种编程范式和一种构建计算机程序结构和元素的独特风格。这种独特性有助于将计算视为数学函数的评估,并避免改变状态和可变数据。因此,通过使用 FP 概念,您可以学会以自己的方式编写代码,确保数据的不可变性。换句话说,FP 是关于编写纯函数,消除尽可能多的隐藏输入和输出,以便我们的代码尽可能地描述输入和输出之间的关系。

这并不是一个新概念,但Lambda Calculus首次出现在上世纪 30 年代,它为 FP 提供了基础。然而,在编程语言领域,函数式编程一词指的是一种新的声明式编程范式,意味着编程可以通过控制、声明或表达式来完成,而不是传统语句,比如 C 语言中常用的语句。

函数式编程的优势

函数式编程范式中有一些令人兴奋和酷炫的特性,比如组合管道化高阶函数,有助于避免编写非函数式代码。或者至少在后期,这有助于将非函数式程序转换为函数式风格,朝向命令式风格。最后,现在让我们看看如何从计算机科学的角度定义函数式编程这个术语。函数式编程是计算机科学中的一个常见概念,其中计算和程序的构建结构被视为评估数学函数,支持不可变数据并避免状态改变。在函数式编程中,每个函数对于相同的输入参数值具有相同的映射或输出。

随着复杂软件的需求,需要良好结构化的程序和易于编写和调试的软件。我们还需要编写可扩展的代码,这将节省我们未来的编程成本,并有助于代码的轻松编写和调试;甚至更模块化的软件,易于扩展,需要较少的编程工作。由于函数式编程的后一种贡献,模块化,函数式编程被认为是软件开发的一大优势。

在函数式编程中,其结构中有一个基本构建块称为没有副作用的函数(或者至少在大部分代码中没有)。没有副作用,评估的顺序真的无关紧要。在编程语言的观点上,有方法可以强制执行特定的顺序。在一些 FP 语言(例如,渴望语言如 Scheme)中,对参数没有评估顺序,您可以将这些表达式嵌套在它们自己的 lambda 形式中,如下所示:

((lambda (val1) 
  ((lambda (val2) 
    ((lambda (val3) (/ (* val1 val2) val3)) 
      expression3)) ; evaluated third
      expression2))   ; evaluated second
    expression1)      ; evaluated first

在函数式编程中,编写数学函数,其中执行顺序并不重要,通常会使您的代码更易读。有时,有人会争论我们也需要有副作用的函数。实际上,这是大多数函数式编程语言的主要缺点之一,因为通常很难编写不需要任何 I/O 的函数;另一方面,在函数式编程中难以实现需要 I/O 的函数。从图 1中可以看出,Scala 也是一种混合语言,它通过从 Java 等命令式语言和 Lisp 等函数式语言中获取特性而发展而来。

但幸运的是,在这里我们正在处理一种混合语言,其中允许面向对象和函数式编程范式,因此编写需要 I/O 的函数非常容易。函数式编程还具有比基本编程更大的优势,例如理解和缓存。

函数式编程的一个主要优势是简洁,因为使用函数式编程可以编写更紧凑、简洁的代码。并发也被认为是一个主要优势,在函数式编程中更容易实现。因此,像 Scala 这样的函数式语言提供了许多其他功能和工具,鼓励编程人员对更数学化的思维方式进行整体范式转变。

图 1: 展示了使用函数式编程概念的概念视图

通过将焦点缩小到一小部分可组合的抽象概念,如函数、函数组合和抽象代数,函数式编程概念相对于其他范式提供了几个优势。例如:

  • 更贴近数学思维: 你倾向于以接近数学定义而不是迭代程序的格式表达你的想法。

  • 没有(或者至少更少)副作用:您的函数不会影响其他函数,这对并发和并行化非常有利,也有利于调试。

  • 更少的代码行数而不牺牲概念上的清晰度: Lisp 比非函数式语言更强大。虽然你需要花费更多的时间思考而不是写作,但最终你可能会发现你更有生产力。

通过这些令人兴奋的特性,函数式编程实现了显著的表达力。例如,机器学习算法可能需要数百行命令式代码来实现,但在函数式编程中可以用少数方程式来定义。

数据科学家的函数式 Scala

对于进行交互式数据清洗、处理、整理和分析,许多数据科学家使用 R 或 Python 作为他们最喜欢的工具。然而,有许多数据科学家倾向于非常依赖他们最喜欢的工具--也就是 Python 或 R,并试图使用该工具解决所有数据分析问题或工作。因此,在大多数情况下,向他们介绍新工具可能非常具有挑战性,因为新工具有更多的语法和一套新的模式需要学习才能使用新工具来解决他们的目的。

Spark 中还有其他用 Python 和 R 编写的 API,例如 PySpark 和 SparkR,分别允许您从 Python 或 R 中使用它们。然而,大多数 Spark 书籍和在线示例都是用 Scala 编写的。我们认为,学习如何使用与 Spark 代码相同的语言来使用 Spark 将比 Java、Python 或 R 作为数据科学家带来更多优势:

  • 更好的性能并消除数据处理开销

  • 提供对 Spark 最新和最优秀的功能的访问

  • 帮助以透明的方式理解 Spark 的哲学

分析数据意味着您正在编写 Scala 代码,使用 Spark 及其 API(即 SparkR、SparkSQL、Spark Streaming、Spark MLlib 和 Spark GraphX)从集群中检索数据。或者,您正在使用 Scala 开发一个 Spark 应用程序,在本地机器上操作数据。在这两种情况下,Scala 都是您真正的朋友,并将在时间上为您带来回报。

为什么要学习 Spark 的 FP 和 Scala?

在本节中,我们将讨论为什么要学习 Spark 来解决我们的数据分析问题。然后,我们将讨论为什么 Scala 中的函数式编程概念对于使数据分析对数据科学家更容易非常重要。我们还将讨论 Spark 编程模型及其生态系统,以使它们更清晰。

为什么 Spark?

Spark 是一个快速的集群计算框架,主要设计用于快速计算。Spark 基于 Hadoop MapReduce 模型,并在更多形式和类型的计算中使用 MapReduce,如交互式查询和流处理。Spark 的主要特点之一是内存处理,这有助于提高应用程序的性能和处理速度。Spark 支持各种应用程序和工作负载,如以下内容:

  • 基于批处理的应用程序

  • 以前无法快速运行的迭代算法

  • 交互式查询和流处理

此外,学习 Spark 并在应用程序中实现它并不需要太多时间,而无需了解并发和分布式系统的内部细节。Spark 是在加州大学伯克利分校的 AMPLab 于 2009 年实施的。2010 年,他们决定将其开源。然后,Spark 在 2013 年成为 Apache 发布,并自那时起被认为是最著名/使用最广泛的 Apache 发布软件。Apache Spark 因其功能而变得非常出名:

  • 快速计算:由于其黄金特性--内存处理,Spark 帮助您运行比 Hadoop 更快的应用程序。

  • 支持多种编程语言:Apache Spark 提供了不同语言的包装器和内置 API,如 Scala、Java、Python,甚至 R。

  • 更多的分析:如前所述,Spark 支持 MapReduce 操作,还支持更高级的分析,如机器学习MLlib)、数据流和图处理算法。

正如前面提到的,Spark 是建立在 Hadoop 软件之上的,您可以以不同的方式部署 Spark:

  • 独立集群:这意味着 Spark 将在Hadoop 分布式文件系统HDFS)之上运行,并且空间实际上将分配给 HDFS。Spark 和 MapReduce 将并行运行,以服务所有 Spark 作业。

  • Hadoop YARN 集群:这意味着 Spark 只需在 YARN 上运行,无需任何根权限或预安装。

  • Mesos 集群:当驱动程序创建一个 Spark 作业并开始分配相关任务进行调度时,Mesos 确定哪些计算节点将处理哪些任务。我们假设您已经在计算机上配置并安装了 Mesos。

  • 按需部署在集群上:您可以在 AWS EC2 上以真实集群模式部署 Spark 作业。为了使您的应用程序在 Spark 集群模式下运行并实现更好的可伸缩性,您可以考虑将Amazon 弹性计算云EC2)服务作为基础设施即服务IaaS)或平台即服务PaaS)。

有关如何在真实集群上使用 Scala 和 Spark 部署数据分析应用程序,请参阅第十七章,前往集群部署 Spark和第十八章,测试和调试 Spark

Scala 和 Spark 编程模型

Spark 编程始于数据集,通常驻留在分布式和持久存储(如 HDFS)中。Spark 提供的典型 RDD 编程模型可以描述如下:

  • 从环境变量、Spark 上下文(Spark shell 为您提供了一个 Spark 上下文,或者您可以自己创建,这将在本章后面描述)创建初始数据引用 RDD 对象。

  • 按照函数式编程风格(稍后将讨论)转换初始 RDD 以创建更多 RDD 对象。

  • 从驱动程序向集群管理器节点发送代码、算法或应用程序。然后,集群管理器为每个计算节点提供一个副本。

  • 计算节点保存对其分区中的 RDD 的引用(同样,驱动程序也保存数据引用)。但是,计算节点也可以由集群管理器提供输入数据集。

  • 在转换(通过窄转换或宽转换)之后,生成的结果将是全新的 RDD,因为原始 RDD 不会发生变异。

  • 最后,通过操作将 RDD 对象或更多(具体来说,数据引用)实现为将 RDD 转储到存储中。

  • 驱动程序可以向计算节点请求程序分析或可视化的结果块。

等等!到目前为止,我们一切顺利。我们假设您将把应用程序代码发送到集群中的计算节点。但是,您还需要将输入数据集上传或发送到集群,以便在计算节点之间进行分发。即使在批量上传期间,您也需要通过网络传输数据。我们还认为应用程序代码和结果的大小是可以忽略或微不足道的。另一个障碍是,如果您希望 Spark 进行规模化计算,可能需要首先从多个分区合并数据对象。这意味着我们需要在工作/计算节点之间进行数据洗牌,通常通过partition()intersection()join()转换操作来完成。

Scala 和 Spark 生态系统

为了提供更多的增强和额外的大数据处理能力,Spark 可以配置并运行在现有基于 Hadoop 的集群之上。另一方面,Spark 中的核心 API 是用 Java、Scala、Python 和 R 编写的。与 MapReduce 相比,Spark 提供了更一般和强大的编程模型,还提供了几个库,这些库是 Spark 生态系统的一部分,用于通用数据处理和分析、图处理、大规模结构化 SQL 和机器学习ML)领域的额外功能。

Spark 生态系统包括以下组件(有关详细信息,请参阅第十六章,Spark 调优):

  • Apache Spark 核心:这是 Spark 平台的基础引擎,所有其他功能都是在其上构建的。此外,它提供了内存处理。

  • Spark SQL:如前所述,Spark 核心是底层引擎,所有其他组件或功能都是构建在其之上的。Spark SQL 是提供对不同数据结构(结构化和半结构化数据)支持的 Spark 组件。

  • Spark streaming:这个组件负责流式数据分析,并将其转换为可以后续用于分析的小批处理。

  • MLlib(机器学习库):MLlib 是一个支持大量 ML 算法的分布式机器学习框架。

  • GraphX:一个建立在 Spark 之上的分布式图形框架,以并行方式表达用户定义的图形组件。

正如前面提到的,大多数函数式编程语言允许用户编写漂亮、模块化和可扩展的代码。此外,函数式编程通过编写看起来像数学函数的函数来鼓励安全的编程方式。现在,Spark 是如何使所有 API 作为一个单一单元工作的?这是可能的,因为硬件的进步,当然还有函数式编程的概念。由于添加语法糖以轻松地进行 lambda 表达式并不足以使一种语言成为函数式的,这只是一个开始。

尽管 Spark 中的 RDD 概念运行得相当不错,但在许多用例中,由于其不可变性,它有点复杂。对于下面的例子,这是计算平均值的经典例子,使源代码健壮且可读;当然,为了减少总体成本,人们不希望首先计算总数,然后计数,即使数据被缓存在主内存中。

val data: RDD[People] = ...
data.map(person => (person.name, (person.age, 1)))
.reduceByKey(_ |+| _)
.mapValues { case (total, count) =>
  total.toDouble / count
}.collect()

数据框架 API(这将在后面的章节中详细讨论)产生同样简洁和可读的代码,其中函数 API 非常适合大多数用例,并最小化了 MapReduce 阶段;有许多洗牌可能会造成巨大的成本,其主要原因如下:

  • 大型代码库需要静态类型以消除微不足道的错误,比如aeg而不是age立即

  • 复杂的代码需要透明的 API 来清晰地传达设计

  • 通过封装 OOP 状态并使用 mapPartitions 和 combineByKey 同样可以实现 DataFrames API 的 2 倍速度提升

  • 需要灵活性和 Scala 特性来快速构建功能

在巴克莱,将 OOP 和 FP 与 Spark 结合可以使一个相当困难的问题变得更容易。例如,在巴克莱,最近开发了一个名为 Insights Engine 的应用程序,用于执行任意数量 N 个类似 SQL 的查询。该应用程序可以以一种可以随着 N 的增加而扩展的方式执行它们。

现在让我们谈谈纯函数、高阶函数和匿名函数,这是 Scala 函数式编程中的三个重要概念。

纯函数和高阶函数

从计算机科学的角度来看,函数可以有许多形式,如一阶函数、高阶函数或纯函数。从数学的角度来看也是如此。使用高阶函数可以执行以下操作之一:

  • 将一个或多个函数作为参数来执行一些操作

  • 将一个函数作为其结果返回

除了高阶函数之外的所有其他函数都是一阶函数。然而,从数学的角度来看,高阶函数也被称为操作符函数式。另一方面,如果一个函数的返回值仅由其输入决定,当然没有可观察的副作用,那么它被称为纯函数

在本节中,我们将简要讨论为什么以及如何在 Scala 中使用不同的函数式范式。特别是,将讨论纯函数和高阶函数。在本节结束时,还将提供使用匿名函数的简要概述,因为在使用 Scala 开发 Spark 应用程序时经常使用它。

纯函数

函数式编程的最重要原则之一是纯函数。那么纯函数是什么,我们为什么要关心它们?在本节中,我们将讨论函数式编程的这一重要特性。函数式编程的最佳实践之一是实现程序,使得程序/应用程序的核心由纯函数构成,而所有 I/O 函数或诸如网络开销和异常之类的副作用都在一个公开的外部层中。

那么纯函数的好处是什么?纯函数通常比普通函数小(尽管这取决于其他因素,如编程语言),甚至更容易解释和理解,因为它看起来像一个数学函数。

然而,您可能会反对这一点,因为大多数开发人员仍然认为命令式编程更容易理解!纯函数要容易实现和测试得多。让我们通过一个例子来演示这一点。假设我们有以下两个单独的函数:

def pureFunc(cityName: String) = s"I live in $cityName"
def notpureFunc(cityName: String) = println(s"I live in $cityName")

因此,在前面的两个示例中,如果要测试pureFunc纯函数,我们只需断言来自纯函数的返回值与我们根据输入所期望的值相匹配即可:

assert(pureFunc("Dublin") == "I live in Dublin")

但另一方面,如果我们想测试我们的notpureFunc不纯函数,那么我们需要重定向标准输出,然后对其应用断言。下一个实用的提示是,函数式编程使程序员更加高效,因为如前所述,纯函数更小更容易编写,您可以轻松地将它们组合在一起。此外,代码的重复最小化,您可以轻松地重用您的代码。现在让我们通过一个更好的例子来演示这个优势。考虑这两个函数:

scala> def pureMul(x: Int, y: Int) = x * y
pureMul: (x: Int, y: Int)Int 
scala> def notpureMul(x: Int, y: Int) = println(x * y)
notpureMul: (x: Int, y: Int)Unit

然而,可变性可能会产生副作用;使用纯函数(即没有可变性)有助于我们推理和测试代码:

def pureIncrease(x: Int) = x + 1

这个优势是有利的,非常容易解释和使用。然而,让我们看另一个例子:

varinc = 0
def impureIncrease() = {
  inc += 1
  inc
}

现在,考虑一下这可能有多令人困惑:在多线程环境中会输出什么?正如您所看到的,我们可以轻松地使用我们的纯函数pureMul来乘以任何一系列数字,而不像我们的notpureMul不纯函数。让我们通过以下示例来演示这一点:

scala> Seq.range(1,10).reduce(pureMul)
res0: Int = 362880

前面示例的完整代码如下所示(使用一些真实值调用了方法):

package com.chapter3.ScalaFP

object PureAndNonPureFunction {
  def pureFunc(cityName: String) = s"I live in $cityName"
  def notpureFunc(cityName: String) = println(s"I live in $cityName")
  def pureMul(x: Int, y: Int) = x * y
  def notpureMul(x: Int, y: Int) = println(x * y)  

  def main(args: Array[String]) {
    //Now call all the methods with some real values
    pureFunc("Galway") //Does not print anything
    notpureFunc("Dublin") //Prints I live in Dublin
    pureMul(10, 25) //Again does not print anything
    notpureMul(10, 25) // Prints the multiplicaiton -i.e. 250   

    //Now call pureMul method in a different way
    val data = Seq.range(1,10).reduce(pureMul)
    println(s"My sequence is: " + data)
  }
}

前面代码的输出如下:

I live in Dublin 250 
My sequence is: 362880

如前所述,您可以将纯函数视为函数式编程的最重要特性之一,并且作为最佳实践;您需要使用纯函数构建应用程序的核心。

函数与方法:

在编程领域,函数是通过名称调用的一段代码。数据(作为参数)可以传递以进行操作,并且可以返回数据(可选)。传递给函数的所有数据都是显式传递的。另一方面,方法也是通过名称调用的一段代码。然而,方法总是与对象相关联。听起来相似?在大多数情况下,方法与函数相同,除了两个关键差异:

  1. 方法隐式传递了调用它的对象。

  2. 方法能够操作类中包含的数据。

在前一章中已经说明,对象是类的一个实例--类是定义,对象是该数据的一个实例。

现在是学习高阶函数的时候了。然而,在此之前,我们应该学习函数式 Scala 中的另一个重要概念--匿名函数。通过这个,我们还将学习如何在函数式 Scala 中使用 lambda 表达式。

匿名函数

有时在你的代码中,你不想在使用之前定义一个函数,也许是因为你只会在一个地方使用它。在函数式编程中,有一种非常适合这种情况的函数类型。它被称为匿名函数。让我们使用转账的前面示例来演示匿名函数的使用:

def TransferMoney(money: Double, bankFee: Double => Double): Double = {
  money + bankFee(money)
}

现在,让我们用一些真实的值调用TransferMoney()方法如下:

 TransferMoney(100, (amount: Double) => amount * 0.05)

Lambda 表达式:

正如已经说明的,Scala 支持头等函数,这意味着函数可以用函数文字语法来表示;函数可以被称为对象,称为函数值。尝试以下表达式,它创建了一个整数的后继函数:

scala> var apply = (x:Int) => x+1

apply: Int => Int = <function1>

现在 apply 变量是一个可以像下面这样通常使用的函数:

scala> var x = apply(7)

x: Int = 8

我们在这里所做的只是使用函数的核心部分:参数列表,然后是函数箭头和函数体。这不是黑魔法,而是一个完整的函数,只是没有给定的名称--也就是匿名的。如果你以这种方式定义一个函数,将没有办法在之后引用该函数,因此你不能在之后调用该函数,因为没有名称它就是匿名的。此外,我们有一个所谓的lambda 表达式!它只是一个纯粹的、匿名的函数定义。

上述代码的输出如下:

105.0

因此,在前面的示例中,我们直接传递了一个匿名函数,而不是声明一个单独的callback函数,它和bankFee函数一样完成了相同的工作。你也可以在匿名函数中省略类型,它将根据传递的参数直接推断出类型,就像这样:

TransferMoney(100, amount => amount * 0.05)

上述代码的输出如下:

105.0

让我们在 Scala shell 中演示前面的例子,如下面的截图所示:

**图 6:**在 Scala 中使用匿名函数

一些支持函数的编程语言使用 lambda 函数的名称,而不是匿名函数。

高阶函数

在 Scala 的函数式编程中,你可以允许将函数作为参数传递,甚至从另一个函数中返回一个函数;这定义了所谓的高阶函数。

让我们通过一个例子来演示这个特性。考虑以下函数testHOF,它接受另一个函数func,然后将这个函数应用到它的第二个参数值上:

object Test {
  def main(args: Array[String]) {
    println( testHOF( paramFunc, 10) )
  }
  def testHOF(func: Int => String, value: Int) = func(value)
  def paramFuncA = "[" + x.toString() + "]"
}

在演示了 Scala 函数式编程的基础知识之后,现在我们准备转向更复杂的函数式编程案例。如前所述,我们可以将高阶函数定义为接受其他函数作为参数并将它们作为结果返回的函数。如果你来自面向对象的编程背景,你会发现这是一种非常不同的方法,但随着我们的学习,你会发现它变得更容易理解。

让我们从定义一个简单的函数开始:

def quarterMaker(value: Int): Double = value.toDouble/4

前面的函数非常简单。它是一个接受 Int 值然后返回这个值的四分之一的函数,返回类型是Double。让我们定义另一个简单的函数:

def addTwo(value: Int): Int = value + 2

第二个函数addTwo比第一个函数更简单。它接受一个Int值,然后将 2 加到它上。正如你所看到的,这两个函数有一些共同之处。它们都接受Int并返回另一个经过处理的值,我们可以称之为AnyVal。现在,让我们定义一个接受另一个函数作为参数的高阶函数:

def applyFuncOnRange(begin: Int, end: Int, func: Int => AnyVal): Unit = {
  for (i <- begin to end)
    println(func(i))
}

正如您所看到的,前面的applyFuncOnRange函数接受两个Int值,作为序列的开始和结束,并接受一个具有Int => AnyVal签名的函数,就像先前定义的简单函数(quarterMakderaddTwo)一样。现在让我们通过将两个简单函数中的一个作为第三个参数传递给它来演示我们之前的高阶函数(如果您想要传递自己的函数,那么请确保它具有相同的签名Int => AnyVal)。

**Scala 循环范围的语法:**在 Scala 中使用 for 循环与范围的最简单语法是:

for( var x <- range ){

语句(s)

}

这里,range可以是一系列数字,表示为ij,有时像i直到j。左箭头“←”操作符被称为生成器,因为它从范围生成单个值。让我们看一个具体的例子:

object UsingRangeWithForLoop {

def main(args: Array[String]):Unit= {

var i = 0;

// 使用范围进行 for 循环执行

for(i <- 1 to 10){

println("i 的值:" + i)

}

`}

}

上述代码的输出如下:

i 的值:1

i 的值:2

i 的值:3

i 的值:4

i 的值:5

i 的值:6

i 的值:7

i 的值:8

i 的值:9

i 的值:10

在开始使用它们之前,让我们首先定义我们的函数,如下截图所示:

图 2:在 Scala 中定义高阶函数的示例

现在,让我们首先调用我们的高阶函数applyFuncOnRange,并将quarterMaker函数作为第三个参数传递:

图 3:调用高阶函数

我们甚至可以应用另一个函数addTwo,因为它具有与以下截图中显示的相同签名:

图 4:调用高阶函数的另一种方式

在进入更多的例子之前,让我们定义所谓的回调函数。回调函数是一个可以作为参数传递给另一个函数的函数。其他函数只是普通函数。让我们演示使用不同回调函数的更多例子。考虑以下高阶函数,负责从您的账户转移特定金额的资金:

def TransferMoney(money: Double, bankFee: Double => Double): Double = {
  money + bankFee(money)
}
def bankFee(amount: Double) = amount * 0.05

在 100 上调用TransferMoney函数后:

TransferMoney(100, bankFee)

上述代码的输出如下:

105.0

从函数式编程的角度来看,这段代码还没有准备好集成到银行系统中,因为您需要对资金参数应用不同的验证,比如它必须是正数,并且大于银行指定的特定金额。然而,在这里,我们只是演示高阶函数和回调函数的使用。

因此,这个例子的工作方式如下:您想要将特定金额的资金转移到另一个银行账户或资金代理。银行有特定的费用要根据您转移的金额来应用,这就是回调函数的作用。它接受要转移的金额,并对其应用银行手续费,以得出总金额。

TransferMoney函数接受两个参数:第一个是要转移的金额,第二个是一个带有Double => Double签名的回调函数,该函数应用于金额参数,以确定转移金额的银行手续费。

图 5:调用并赋予高阶函数额外的权力

上述示例的完整源代码如下(我们使用了一些真实值来调用这些方法):

package com.chapter3.ScalaFP
object HigherOrderFunction {
  def quarterMaker(value: Int): Double = value.toDouble / 4
  def testHOF(func: Int => String, value: Int) = func(value)
  def paramFuncA = "[" + x.toString() + "]"
  def addTwo(value: Int): Int = value + 2
  def applyFuncOnRange(begin: Int, end: Int, func: Int => AnyVal): Unit = {
    for (i <- begin to end)
      println(func(i))
  }
  def transferMoney(money: Double, bankFee: Double => Double): Double = {
    money + bankFee(money)
  }
  def bankFee(amount: Double) = amount * 0.05
  def main(args: Array[String]) {
    //Now call all the methods with some real values
    println(testHOF(paramFunc, 10)) // Prints [10]
    println(quarterMaker(20)) // Prints 5.0
    println(paramFunc(100)) //Prints [100]
    println(addTwo(90)) // Prints 92
    println(applyFuncOnRange(1, 20, addTwo)) // Prints 3 to 22 and ()
    println(TransferMoney(105.0, bankFee)) //prints 110.25
  }
}

上述代码的输出如下:

[10] 
5.0 
[100] 
92 
3 4 5 6 7 8 9 10 11 12 13 14 15 16 1718 19 20 21 22 () 
110.25

通过使用回调函数,您为高阶函数赋予了额外的权力;因此,这是一种使您的程序更加优雅、灵活和高效的强大机制。

函数作为返回值

如前所述,高阶函数还支持将函数作为结果返回。让我们通过一个例子来演示这一点:

def transferMoney(money: Double) = {
  if (money > 1000)
    (money: Double) => "Dear customer we are going to add the following
                        amount as Fee: "+money * 0.05
  else
    (money: Double) => "Dear customer we are going to add the following
                        amount as Fee: "+money * 0.1
} 
val returnedFunction = TransferMoney(1500)
returnedFunction(1500)

前面的代码段将产生以下输出:

Dear customer, we are going to add the following amount as Fee: 75.0

让我们按照以下截图中显示的方式运行前面的示例;它展示了如何将函数用作返回值:

**图 7:**函数作为返回值

前面示例的完整代码如下所示:

package com.chapter3.ScalaFP
object FunctionAsReturnValue {
  def transferMoney(money: Double) = {
    if (money > 1000)
      (money: Double) => "Dear customer, we are going to add following
                          amount as Fee: " + money * 0.05
    else
      (money: Double) => "Dear customer, we are going to add following
                          amount as Fee: " + money * 0.1
  }  
  def main(args: Array[String]) {
    val returnedFunction = transferMoney(1500.0)
    println(returnedFunction(1500)) //Prints Dear customer, we are 
                         going to add following amount as Fee: 75.0
  }
}

前面代码的输出如下所示:

Dear customer, we are going to add following amount as Fee: 75.0

在结束对 HFO 的讨论之前,让我们看一个现实生活的例子,即使用 HFO 进行柯里化。

使用高阶函数

假设您在一家餐厅里担任厨师,您的一个同事问您一个问题:实现一个HOF(高阶函数),执行柯里化。寻找线索?假设您的 HOF 有以下两个签名:

def curryX,Y,Z => Z) : X => Y => Z

同样,实现一个执行 uncurrying 的函数,如下所示:

def uncurryX,Y,Z: (X,Y) => Z

现在,您如何使用 HOF 来执行柯里化操作呢?嗯,您可以创建一个封装两个 HOF 签名(即 curry 和 uncurry)的特性,如下所示:

trait Curry {
  def curryA, B, C => C): A => B => C
  def uncurryA, B, C: (A, B) => C
}

现在,您可以按照以下方式将此特性实现并扩展为对象:


object CurryImplement extends Curry {
  def uncurryX, Y, Z: (X, Y) => Z = { (a: X, b: Y) => f(a)(b) }
  def curryX, Y, Z => Z): X => Y => Z = { (a: X) => { (b: Y) => f(a, b) } }
}

这里我首先实现了 uncurry,因为它更容易。等号后面的两个大括号是一个匿名函数,用于接受两个参数(即类型为XYab)。然后,这两个参数可以在一个还返回函数的函数中使用。然后,它将第二个参数传递给返回的函数。最后,它返回第二个函数的值。第二个函数字面量接受一个参数并返回一个新的函数,即curry()。最终,当调用时返回另一个函数。

现在问题来了:如何在实际实现中使用扩展基本特性的前面对象。以下是一个例子:

object CurryingHigherOrderFunction {
  def main(args: Array[String]): Unit = {
    def add(x: Int, y: Long): Double = x.toDouble + y
    val addSpicy = CurryImplement.curry(add) 
    println(addSpicy(3)(1L)) // prints "4.0"    
    val increment = addSpicy(2) 
    println(increment(1L)) // prints "3.0"    
    val unspicedAdd = CurryImplement.uncurry(addSpicy) 
    println(unspicedAdd(1, 6L)) // prints "7.0"
  }
}

在前面的对象和主方法中:

  • addSpicy保存了一个函数,它将一个 long 类型的数加 1,然后打印出 4.0。

  • increment保存了一个函数,它将一个 long 类型的数加 2,最后打印出 3.0。

  • unspicedAdd保存了一个函数,它将 1 加上并将其类型定义为 long。最后,它打印出 7.0。

前面代码的输出如下所示:

4.0
3.0
7.0

在数学和计算机科学中,柯里化是将接受多个参数(或参数元组)的函数的求值转换为求值一系列函数的技术,每个函数只接受一个参数。柯里化与偏函数应用相关,但并不相同:

**柯里化:**柯里化在实际和理论环境中都很有用。在函数式编程语言和许多其他语言中,它提供了一种自动管理函数和异常传递参数的方式。在理论计算机科学中,它提供了一种研究具有多个参数的函数的方式,这些函数在更简单的理论模型中只提供一个参数。

**反柯里化:**反柯里化是柯里化的对偶转换,可以看作是一种去函数化的形式。它接受一个返回值为另一个函数g的函数f,并产生一个新的函数f′,该函数接受fg的参数作为参数,并作为结果返回f和随后g对这些参数的应用。这个过程可以迭代。

到目前为止,我们已经看到了如何在 Scala 中处理纯函数、高阶函数和匿名函数。现在,让我们简要概述如何在接下来的部分中使用ThrowTryEitherFuture来扩展高阶函数。

在函数式 Scala 中的错误处理

到目前为止,我们专注于确保 Scala 函数的主体执行其预期的操作,不做其他事情(即错误或异常)。现在,为了利用任何编程并避免产生容易出错的代码,你需要知道如何在这种语言中捕获异常和处理错误。我们将看到如何使用 Scala 的一些特殊特性,如TryEitherFuture,来扩展集合之外的高阶函数。

Scala 中的故障和异常

首先,让我们定义一般情况下我们所说的故障是什么(来源:tersesystems.com/2012/12/27/error-handling-in-scala/):

  • 意外的内部故障:操作失败,因为未实现的期望,比如空指针引用,违反的断言,或者简单的坏状态

  • 预期的内部故障:操作故意失败,因为内部状态,即黑名单或断路器

  • 预期的外部故障:操作失败,因为它被告知处理一些原始输入,并且如果无法处理原始输入,就会失败

  • 意外的外部故障:操作失败,因为系统依赖的资源不存在:有一个松散的文件句柄,数据库连接失败,或者网络中断了

不幸的是,除非故障是由一些可管理的异常引起的,否则没有具体的方法来阻止故障。另一方面,Scala 使checked versus unchecked非常简单:它没有检查异常。在 Scala 中,所有异常都是未经检查的,甚至SQLExceptionIOException等等。现在让我们看看如何至少处理这样的异常。

抛出异常

Scala 方法可能会因为意外的工作流程而抛出异常。你创建一个异常对象,然后用throw关键字抛出它,如下所示。例如:

//code something
throw new IllegalArgumentException("arg 2 was wrong...");
//nothing will be executed from here.

请注意,使用异常处理的主要目标不是生成友好的消息,而是退出 Scala 程序的正常流程。

使用 try 和 catch 捕获异常

Scala 允许你在一个单一的块中尝试/捕获任何异常,然后使用 case 块对其进行模式匹配。在 Scala 中使用try...catch的基本语法如下:

try
{
  // your scala code should go here
} 
catch
{
  case foo: FooException => handleFooException(foo)
  case bar: BarException => handleBarException(bar)
  case _: Throwable => println("Got some other kind of exception")
}
finally
{
  // your scala code should go here, such as to close a database connection 
}

因此,如果你抛出异常,那么你需要使用try...catch块来优雅地处理它,而不是用内部异常消息崩溃:

package com.chapter3.ScalaFP
import java.io.IOException
import java.io.FileReader
import java.io.FileNotFoundException

object TryCatch {
  def main(args: Array[String]) {
    try {
      val f = new FileReader("data/data.txt")
    } catch {
      case ex: FileNotFoundException => println("File not found exception")
      case ex: IOException => println("IO Exception") 
    } 
  }
}

如果在项目树下的路径/数据中没有名为data.txt的文件,你将会遇到FileNotFoundException,如下所示:

前面代码的输出如下:

File not found exception

现在,让我们简要介绍一下在 Scala 中使用finally子句使try...catch块完整的例子。

最后

假设你想执行你的代码,不管是否抛出异常,那么你应该使用finally子句。你可以将它放在try block中,如下所示。这是一个例子:

try {
    val f = new FileReader("data/data.txt")
  } catch {
    case ex: FileNotFoundException => println("File not found exception")
  } finally { println("Dude! this code always executes") }
}

现在,这是使用try...catch...finally的完整示例:

package com.chapter3.ScalaFP
import java.io.IOException
import java.io.FileReader
import java.io.FileNotFoundException

object TryCatch {
  def main(args: Array[String]) {
    try {
      val f = new FileReader("data/data.txt")
    } catch {
      case ex: FileNotFoundException => println("File not found 
                                                 exception")
      case ex: IOException => println("IO Exception") 
    } finally {
      println("Finally block always executes!")
    }
  }
}

前面代码的输出如下:

File not found exception 
Finally block always executes!

接下来,我们将讨论 Scala 中的另一个强大特性,称为Either

创建一个 Either

Either[X, Y] 是一个实例,它包含了X的实例或Y的实例,但不会同时包含两者。我们称这些子类型为 Either 的左和右。创建一个 Either 是微不足道的。但有时在程序中使用它非常强大:

package com.chapter3.ScalaFP
import java.net.URL
import scala.io.Source
object Either {
  def getData(dataURL: URL): Either[String, Source] =
    if (dataURL.getHost.contains("xxx"))
      Left("Requested URL is blocked or prohibited!")
    else
      Right(Source.fromURL(dataURL))      
  def main(args: Array[String]) {
      val either1 = getData(new URL("http://www.xxx.com"))    
      println(either1)      
      val either2 = getData(new URL("http://www.google.com"))    
      println(either2)
  }
}

现在,如果我们传递任意不包含xxx的 URL,那么我们将得到一个包装在Right子类型中的Scala.io.Source。如果 URL 包含xxx,那么我们将得到一个包装在Left子类型中的String。为了使前面的陈述更清晰,让我们看看前面代码段的输出:

Left(Requested URL is blocked or prohibited!) Right(non-empty iterator)

接下来,我们将探讨 Scala 的另一个有趣特性,称为Future,它用于以非阻塞方式执行任务。这也是在任务完成时处理结果的更好方式。

Future

如果你只是想以非阻塞的方式运行任务,并且需要一种在任务完成时处理结果的方法,Scala 为你提供了 Futures,例如,如果你想以并行方式进行多个 web 服务调用,并在 web 服务处理所有这些调用后处理结果。下面的部分提供了使用 Future 的例子。

运行一个任务,但是阻塞

下面的例子演示了如何创建一个 Future,然后阻塞执行顺序以等待其结果。创建 Futures 很简单。你只需要把它传递给你想要的代码。下面的例子在未来执行 2+2,然后返回结果:

package com.chapter3.ScalaFP
import scala.concurrent.ExecutionContext.Implicits.global
import scala.concurrent.duration._
import scala.concurrent.{Await, Future}

object RunOneTaskbutBlock {
  def main(args: Array[String]) {
    // Getting the current time in Milliseconds
    implicit val baseTime = System.currentTimeMillis    
    // Future creation
    val testFuture = Future {
      Thread.sleep(300)
      2 + 2
    }    
    // this is the blocking part
    val finalOutput = Await.result(testFuture, 2 second)
    println(finalOutput)
  }
}

Await.result方法等待最多 2 秒,直到Future返回结果;如果在 2 秒内没有返回结果,它会抛出下面的异常,你可能想要处理或捕获:

java.util.concurrent.TimeoutException

现在是时候结束这一章了。然而,我想借此机会讨论一下我对 Scala 函数式编程和对象可变性的重要观点。

函数式编程和数据可变性

纯函数式编程是函数式编程中的最佳实践之一,你应该坚持下去。编写纯函数将使你的编程生活更轻松,你将能够编写易于维护和扩展的代码。此外,如果你想并行化你的代码,那么如果你编写纯函数,这将更容易实现。

如果你是一个 FP 纯粹主义者,在 Scala 中使用函数式编程的一个缺点是 Scala 同时支持 OOP 和 FP(见图 1),因此可能会在同一个代码库中混合这两种编码风格。在本章中,我们看到了几个例子,表明编写纯函数是容易的。然而,将它们组合成一个完整的应用程序是困难的。你可能会同意,像单子这样的高级主题使 FP 变得令人生畏。

我和很多人交谈过,他们认为递归并不是很自然的。当你使用不可变对象时,你永远不能用其他东西来改变它们。没有时候你被允许这样做。这就是不可变对象的全部意义!有时我经历过的是,纯函数和数据输入或输出真的混在一起。然而,当你需要改变时,你可以创建一个包含你改变字段的对象的副本。因此,从理论上讲,没有必要混合。最后,只使用不可变值和递归可能会导致 CPU 使用和 RAM 方面的性能问题。

总结

在这一章中,我们探讨了 Scala 中的一些函数式编程概念。我们看到了函数式编程是什么,以及 Scala 如何支持它,为什么它很重要,以及使用函数式概念的优势。我们看到了为什么学习 FP 概念在学习 Spark 范式中很重要。纯函数、匿名函数和高阶函数都有适当的例子进行了讨论。在本章后期,我们看到了如何在 Scala 的标准库中处理高阶函数外的集合中的异常。最后,我们讨论了函数式 Scala 如何影响对象的可变性。

在下一章中,我们将对集合 API 进行深入分析,这是标准库中最突出的特性之一。

第四章:集合 API

“我们变成什么取决于我们在所有教授结束后读了什么。最伟大的大学是一堆书。”

  • 托马斯·卡莱尔

吸引大多数 Scala 用户的功能之一是其集合 API 非常强大、灵活,并且具有许多与之相关的操作。广泛的操作范围将使您轻松处理任何类型的数据。我们将介绍 Scala 集合 API,包括它们的不同类型和层次结构,以适应不同类型的数据并解决各种不同的问题。简而言之,本章将涵盖以下主题:

  • Scala 集合 API

  • 类型和层次结构

  • 性能特征

  • Java 互操作性

  • 使用 Scala 隐式

Scala 集合 API

Scala 集合是一种被广泛理解和频繁使用的编程抽象,可以区分为可变和不可变集合。像可变变量一样,可变集合在必要时可以被更改、更新或扩展。然而,像不可变变量一样,不可变集合无法更改。大多数使用它们的集合类位于scala.collectionscala.collection.immutablescala.collection.mutable包中。

Scala 的这一极其强大的特性为您提供了以下使用和操作数据的便利:

  • 易于使用: 例如,它帮助您消除迭代器和集合更新之间的干扰。因此,一个由 20-50 个方法组成的小词汇表应该足以解决您数据分析解决方案中的大多数集合问题。

  • 简洁: 您可以使用轻量级语法进行功能操作,并组合操作,最后,您会感觉自己在使用自定义代数。

  • 安全: 帮助您在编码时处理大多数错误。

  • 快速: 大多数集合对象都经过精心调整和优化;这使得您可以以更快的方式进行数据计算。

  • 通用: 集合使您能够在任何地方对任何类型执行相同的操作。

在接下来的部分中,我们将探讨 Scala 集合 API 的类型和相关层次结构。我们将看到在集合 API 中使用大多数功能的几个示例。

类型和层次结构

Scala 集合是一种被广泛理解和频繁使用的编程抽象,可以区分为可变和不可变集合。像可变变量一样,可变集合在必要时可以被更改、更新或扩展。像不可变变量一样,不可变集合无法更改。大多数使用它们的集合类位于scala.collectionscala.collection.immutablescala.collection.mutable包中。

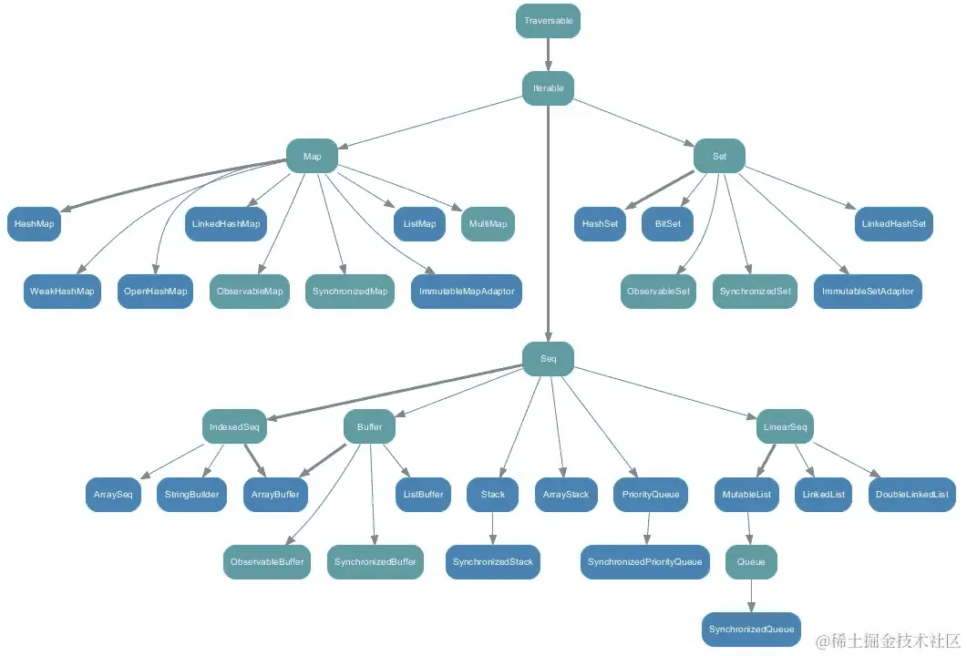
以下分层图表(图 1)显示了 Scala 集合 API 的层次结构,根据 Scala 的官方文档。这些都是高级抽象类或特征。这些都有可变和不可变的实现。

图 1: scala.collection 包下的集合

Traversable

Traversable是集合层次结构的根。在 Traversable 中,有 Scala 集合 API 提供的各种操作的定义。在 Traversable 中只有一个抽象方法,即foreach方法。

def foreachU: Unit

这个方法对 Traversable 中包含的所有操作都是必不可少的。如果您学过数据结构,您将熟悉遍历数据结构元素并在每个元素上执行函数的过程。foreach方法正是这样做的,它遍历集合中的元素,并在每个元素上执行函数f。正如我们提到的,这是一个抽象方法,它被设计为根据将使用它的底层集合的不同定义,以确保为每个集合高度优化的代码。

Iterable

Iterable是 Scala 集合 API 层次结构图中的第二个根。它有一个名为 iterator 的抽象方法,必须在所有其他子集合中实现/定义。它还实现了根中的foreach方法,即 Traversable。但正如我们提到的,所有后代子集合将覆盖此实现,以进行与该子集合相关的特定优化。

Seq、LinearSeq 和 IndexedSeq

序列与通常的 Iterable 有一些不同之处,它有一个定义的长度和顺序。Seq 有两个子特征,如LinearSeqIndexedSeq。让我们快速概述一下它们。

LinearSeq是线性序列的基本特征。线性序列具有相当高效的 head、tail 和isEmpty方法。如果这些方法提供了最快的遍历集合的方式,那么扩展此特征的集合Coll也应该扩展LinearSeqOptimized[A, Coll[A]]LinearSeq有三个具体方法:

  • isEmpty: 这检查列表是否为空

  • head: 这返回列表/序列中的第一个元素

  • tail: 这返回列表的所有元素,但不包括第一个元素。继承LinearSeq的每个子集合都将有自己的这些方法的实现,以确保良好的性能。继承/扩展的两个集合是 streams 和 lists。

有关此主题的更多信息,请参阅www.scala-lang.org/api/current/scala/collection/LinearSeq.html.

最后,IndexedSeq有两个方法,它是根据它们定义的:

  • Apply: 这通过索引查找元素。

  • length: 这返回序列的长度。通过子集合的性能良好的实现来按索引查找元素。其中两个索引序列是VectorArrayBuffer

可变和不可变

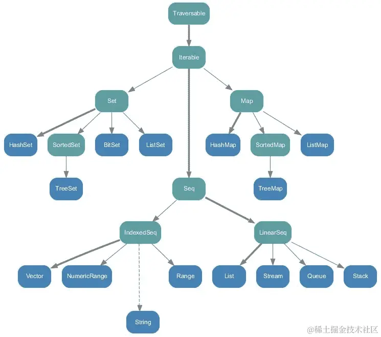
在 Scala 中,您会发现可变和不可变的集合。一个集合可以有一个可变的实现和一个不可变的实现。这就是为什么在 Java 中,List不能同时是LinkedListArrayList,但ListLinkedList实现和ArrayList实现的原因。以下图显示了包scala.collection.immutable中的所有集合:

图 2: scala.collection.immutable 包中的所有集合

Scala 默认导入不可变集合,如果需要使用可变集合,则需要自己导入。现在,要简要了解包scala.collection.mutable中的所有集合,请参考以下图表:

图 3: Scala.collection.mutable 包中的所有集合

在每个面向对象编程和函数式编程语言中,数组都是一个重要的集合包,它帮助我们存储数据对象,以便以后可以很容易地访问它们。在下一小节中,我们将看到关于数组的详细讨论,并附有一些示例。

数组

数组是一个可变集合。在数组中,元素的顺序将被保留,并且重复的元素将被保留。作为可变集合,您可以通过访问其索引号来更改数组的任何元素的值。让我们通过几个示例演示数组。使用以下代码行来声明一个简单的数组:

val numbers: Array[Int] = ArrayInt // A simple array

现在,打印数组的所有元素:

println("The full array is: ")
  for (i <- numbers) {
    print(" " + i)
  }

现在,打印特定的元素:例如,元素 3:

println(numbers(2))

让我们对所有元素求和并打印出来:

var total = 0;
for (i <- 0 to (numbers.length - 1)) {
  total = total + numbers(i)
}
println("Sum: = " + total)

查找最小的元素:

var min = numbers(0)
for (i <- 1 to (numbers.length - 1)) {
  if (numbers(i) < min) min = numbers(i)
}
println("Min is: " + min)

查找最大的元素:

var max = numbers(0);
for (i <- 1 to (numbers.length - 1)) {
  if (numbers(i) > max) max = numbers(i)
}
println("Max is: " + max)

另一种创建和定义数组的方法是使用range()方法,如下所示:

//Creating array using range() method
var myArray1 = range(5, 20, 2)
var myArray2 = range(5, 20)

上面的代码行意味着我创建了一个数组,其中的元素在 5 到 20 之间,范围差为 2。如果不指定第三个参数,Scala 将假定范围差为:

//Creating array using range() method without range difference
var myArray1 = range(5, 20, 2)

现在,让我们看如何访问元素:

// Print all the array elements
for (x <- myArray1) {
  print(" " + x)
}
println()
for (x <- myArray2) {
  print(" " + x)
}

甚至可以使用concat()方法连接两个数组,如下所示:

//Array concatenation
var myArray3 =  concat( myArray1, myArray2)      
// Print all the array elements
for ( x <- myArray3 ) {
  print(" "+ x)
}

请注意,要使用range()concat()方法,您需要导入 ScalaArray包,如下所示:

Import Array._

最后,甚至可以定义和使用多维数组如下:

var myMatrix = ofDimInt

现在,首先使用前面的数组创建一个矩阵如下:

var myMatrix = ofDimInt
// build a matrix
for (i <- 0 to 3) {
  for (j <- 0 to 3) {
    myMatrix(i)(j) = j
  }
}
println()

按照以下方式打印先前的矩阵:

// Print two dimensional array
for (i <- 0 to 3) {
  for (j <- 0 to 3) {
    print(" " + myMatrix(i)(j))
  }
  println()
}

前面示例的完整源代码如下所示:

package com.chapter4.CollectionAPI
import Array._                                                                                         object ArrayExample {
  def main(args: Array[String]) {
    val numbers: Array[Int] = ArrayInt
    // A simple array
    // Print all the element of the array
    println("The full array is: ")
    for (i <- numbers) {
      print(" " + i)
    }
    //Print a particular element for example element 3
    println(numbers(2))
    //Summing all the elements
    var total = 0
    for (i <- 0 to (numbers.length - 1)) {
      total = total + numbers(i)
    }
    println("Sum: = " + total)
    // Finding the smallest element
    var min = numbers(0)
    for (i <- 1 to (numbers.length - 1)) {
      if (numbers(i) < min) min = numbers(i)
    }
    println("Min is: " + min)
    // Finding the largest element
    var max = numbers(0)
    for (i <- 1 to (numbers.length - 1)) {
      if (numbers(i) > max) max = numbers(i)
    }
    println("Max is: " + max)
    //Creating array using range() method
    var myArray1 = range(5, 20, 2)
    var myArray2 = range(5, 20)
    // Print all the array elements
    for (x <- myArray1) {
      print(" " + x)
    }
    println()
    for (x <- myArray2) {
      print(" " + x)
    }
    //Array concatenation
    var myArray3 = concat(myArray1, myArray2)
    // Print all the array elements
    for (x <- myArray3) {
      print(" " + x)
    }
    //Multi-dimensional array
    var myMatrix = ofDimInt
    // build a matrix
    for (i <- 0 to 3) {
      for (j <- 0 to 3) {
        myMatrix(i)(j) = j
      }
    }
    println();
    // Print two dimensional array
    for (i <- 0 to 3) {
      for (j <- 0 to 3) {
        print(" " + myMatrix(i)(j))
      }
      println();
    }
  }
}

您将获得以下输出:

The full array is: 1 2 3 4 5 1 2 3 3 4 53 
Sum: = 33 
Min is: 1 
Max is: 5 
5 7 9 11 13 15 17 19 5 6 7 8 9 10 11 12 13 14 15 16 17 18 19 5 7 9 11 13 15 17 19 5 6 7 8 9 10 11 12 13 14 15 16 17 18 19 
0 1 2 3 
0 1 2 3 
0 1 2 3 
0 1 2 3

在 Scala 中,列表保留顺序,保留重复元素,并检查其不可变性。现在,让我们在下一小节中看一些在 Scala 中使用列表的示例。

名单

如前所述,Scala 提供了可变和不可变的集合。不可变集合默认导入,但如果需要使用可变集合,则需要自行导入。列表是不可变集合,如果您希望元素之间保持顺序并保留重复项,则可以使用它。让我们演示一个例子,看看列表如何保留顺序并保留重复元素,并检查其不可变性:

scala> val numbers = List(1, 2, 3, 4, 5, 1, 2, 3, 4, 5)
numbers: List[Int] = List(1, 2, 3, 4, 5, 1, 2, 3, 4, 5) 
scala> numbers(3) = 10 
<console>:12: error: value update is not a member of List[Int] 
numbers(3) = 10 ^

您可以使用两种不同的构建块来定义列表。Nil表示List的尾部,之后是一个空的List。因此,前面的例子可以重写为:

scala> val numbers = 1 :: 2 :: 3 :: 4 :: 5 :: 1 :: 2 :: 3:: 4:: 5 :: Nil
numbers: List[Int] = List(1, 2, 3, 4, 5, 1, 2, 3,4, 5

让我们在以下详细示例中检查列表及其方法:

package com.chapter4.CollectionAPI

object ListExample {
  def main(args: Array[String]) {
    // List of cities
    val cities = "Dublin" :: "London" :: "NY" :: Nil

    // List of Even Numbers
    val nums = 2 :: 4 :: 6 :: 8 :: Nil

    // Empty List.
    val empty = Nil

    // Two dimensional list
    val dim = 1 :: 2 :: 3 :: Nil ::
                   4 :: 5 :: 6 :: Nil ::
                   7 :: 8 :: 9 :: Nil :: Nil
    val temp = Nil

    // Getting the first element in the list
    println( "Head of cities : " + cities.head )

    // Getting all the elements but the last one
    println( "Tail of cities : " + cities.tail )

    //Checking if cities/temp list is empty
    println( "Check if cities is empty : " + cities.isEmpty )
    println( "Check if temp is empty : " + temp.isEmpty )

    val citiesEurope = "Dublin" :: "London" :: "Berlin" :: Nil
    val citiesTurkey = "Istanbul" :: "Ankara" :: Nil

    //Concatenate two or more lists with :::
    var citiesConcatenated = citiesEurope ::: citiesTurkey
    println( "citiesEurope ::: citiesTurkey : "+citiesConcatenated )

    // using the concat method
    citiesConcatenated = List.concat(citiesEurope, citiesTurkey)
    println( "List.concat(citiesEurope, citiesTurkey) : " +
             citiesConcatenated  )

  }
}

您将获得以下输出:

Head of cities : Dublin
Tail of cities : List(London, NY)
Check if cities is empty : false
Check if temp is empty : true
citiesEurope ::: citiesTurkey : List(Dublin, London, Berlin, Istanbul, Ankara)
List.concat(citiesEurope, citiesTurkey) : List(Dublin, London, Berlin, Istanbul, Ankara)

现在,让我们在下一小节中快速概述如何在 Scala 应用程序中使用集合。

集合

集合是最广泛使用的集合之一。在集合中,顺序不会被保留,集合不允许重复元素。你可以把它看作是集合的数学表示法。让我们通过一个例子来演示一下,我们将看到集合不保留顺序,也不允许重复:

scala> val numbers = Set( 1, 2, 3, 4, 5, 1, 2, 3, 4, 5)
numbers: scala.collection.immutable.Set[Int] = Set(5, 1, 2, 3, 4)

以下源代码显示了在 Scala 程序中使用集合的不同方法:

package com.chapter4.CollectionAPI
object SetExample {
  def main(args: Array[String]) {
    // Empty set of integer type
    var sInteger : Set[Int] = Set()
    // Set of even numbers
    var sEven : Set[Int] = Set(2,4,8,10)
    //Or you can use this syntax
    var sEven2 = Set(2,4,8,10)
    val cities = Set("Dublin", "London", "NY")
    val tempNums: Set[Int] = Set()
    //Finding Head, Tail, and checking if the sets are empty
    println( "Head of cities : " + cities.head )
    println( "Tail of cities : " + cities.tail )
    println( "Check if cities is empty : " + cities.isEmpty )
    println( "Check if tempNums is empty : " + tempNums.isEmpty )
    val citiesEurope = Set("Dublin", "London", "NY")
    val citiesTurkey = Set("Istanbul", "Ankara")
    // Sets Concatenation using ++ operator
    var citiesConcatenated = citiesEurope ++ citiesTurkey
    println( "citiesEurope ++ citiesTurkey : " + citiesConcatenated )
    //Also you can use ++ as a method
    citiesConcatenated = citiesEurope.++(citiesTurkey)
    println( "citiesEurope.++(citiesTurkey) : " + citiesConcatenated )
    //Finding minimum and maximum elements in the set
    val evenNumbers = Set(2,4,6,8)
    // Using the min and max methods
    println( "Minimum element in Set(2,4,6,8) : " + evenNumbers.min )
    println( "Maximum element in Set(2,4,6,8) : " + evenNumbers.max )
  }
}

您将获得以下输出:

Head of cities : Dublin
Tail of cities : Set(London, NY)
Check if cities is empty : false
Check if tempNums is empty : true
citiesEurope ++ citiesTurkey : Set(London, Dublin, Ankara, Istanbul, NY)
citiesEurope.++(citiesTurkey) : Set(London, Dublin, Ankara, Istanbul, NY)
Minimum element in Set(2,4,6,8) : 2
Maximum element in Set(2,4,6,8) : 8

根据我个人的经验,在使用 Java 或 Scala 开发 Spark 应用程序时,我发现元组的使用非常频繁,特别是用于分组元素的集合,而不使用任何显式类。在下一小节中,我们将看到如何在 Scala 中开始使用元组。

元组

Scala 元组用于将固定数量的项目组合在一起。这种分组的最终目标是帮助匿名函数,以便它们可以作为一个整体传递。与数组或列表的真正区别在于,元组可以容纳不同类型的对象,同时保持每个元素类型的信息,而集合不会,并且使用公共类型作为类型(例如,在前面的例子中,该集合的类型将是Set[Any])。

从计算的角度来看,Scala 元组也是不可变的。换句话说,元组使用类来存储元素(例如,Tuple2Tuple3Tuple22等)。

以下是一个包含整数、字符串和控制台的元组的示例:

val tuple_1 = (20, "Hello", Console)

这是以下的语法糖(快捷方式):

val t = new Tuple3(20, "Hello", Console)

另一个例子:

scala> val cityPop = ("Dublin", 2)
cityPop: (String, Int) = (Dublin,2)

您无法使用命名访问器访问元组数据,而是需要使用基于位置的访问器,其基于 1 而不是 0。例如:

scala> val cityPop = ("Dublin", 2)
cityPop: (String, Int) = (Dublin,2) 
scala> cityPop._1
res3: String = Dublin 
scala> cityPop._2
res4: Int = 2

此外,元组可以完美地适应模式匹配。例如:

cityPop match {
  case ("Dublin", population) => ...
  case ("NY", population) => ...
}

您甚至可以使用特殊运算符->来编写 2 值元组的紧凑语法。例如:

scala> "Dublin" -> 2
res0: (String, Int) = (Dublin,2)

以下是一个更详细的示例,以演示元组功能:

package com.chapter4.CollectionAPI
object TupleExample {
  def main(args: Array[String]) {
    val evenTuple = (2,4,6,8)
    val sumTupleElements =evenTuple._1 + evenTuple._2 + evenTuple._3 + evenTuple._4
    println( "Sum of Tuple Elements: "  + sumTupleElements )      
    // You can also iterate over the tuple and print it's element using the foreach method
    evenTuple.productIterator.foreach{ evenTuple =>println("Value = " + evenTuple )}
  }
}

您将获得以下输出:

Sum of Tuple Elements: 20 Value = 2 Value = 4 Value = 6 Value = 8

现在,让我们深入了解在 Scala 中使用地图,这些地图被广泛用于保存基本数据类型。

地图

地图是由键和值对(也称为映射或关联)组成的Iterable。地图也是最广泛使用的连接之一,因为它可以用于保存基本数据类型。例如:

scala> Map(1 -> 2)
res7: scala.collection.immutable.Map[Int,Int] = Map(1 -> 2)                                                scala> Map("X" -> "Y")
res8: scala.collection.immutable.Map[String,String] = Map(X -> Y)

Scala 的Predef对象提供了一个隐式转换,让您可以将key -> value写成pair (key, value)的替代语法。例如,Map("a" -> 10, "b" -> 15, "c" -> 16)的含义与Map(("a", 10), ("b", 15), ("c", 16))完全相同,但读起来更好。

此外,Map可以简单地被视为Tuple2s的集合:

Map(2 -> "two", 4 -> "four")

前一行将被理解为:

Map((2, "two"), (4, "four"))

在这个例子中,我们可以说使用Map可以存储一个函数,这就是函数在函数式编程语言中的全部意义:它们是头等公民,可以在任何地方使用。

假设你有一个用于查找数组中最大元素的方法如下:

var myArray = range(5, 20, 2)
  def getMax(): Int = {
    // Finding the largest element
    var max = myArray(0)
    for (i <- 1 to (myArray.length - 1)) {
      if (myArray(i) > max)
        max = myArray(i)
    }
    max
  }

现在,让我们映射它,以便使用Map存储该方法:

scala> val myMax = Map("getMax" -> getMax()) 
scala> println("My max is: " + myMax )

让我们看另一个使用映射的例子:

scala> Map( 2 -> "two", 4 -> "four")
res9: scala.collection.immutable.Map[Int,String] = Map(2 -> two, 4 -> four)
scala> Map( 1 -> Map("X"-> "Y"))
res10: scala.collection.immutable.Map[Int,scala.collection.immutable.Map[String,String]] = Map(1 -> Map(X -> Y))

以下是一个详细的示例,演示了Map的功能:

package com.chapter4.CollectionAPI
import Array._

object MapExample {
  var myArray = range(5, 20, 2)

  def getMax(): Int = {
    // Finding the largest element
    var max = myArray(0)
    for (i <- 1 to (myArray.length - 1)) {
      if (myArray(i) > max)
        max = myArray(i)
    }
    max
  }

  def main(args: Array[String]) {
    val capitals = Map("Ireland" -> "Dublin", "Britain" -> "London", 
    "Germany" -> "Berlin")

    val temp: Map[Int, Int] = Map()
    val myMax = Map("getMax" -> getMax())
    println("My max is: " + myMax )

    println("Keys in capitals : " + capitals.keys)
    println("Values in capitals : " + capitals.values)
    println("Check if capitals is empty : " + capitals.isEmpty)
    println("Check if temp is empty : " + temp.isEmpty)

    val capitals1 = Map("Ireland" -> "Dublin", "Turkey" -> "Ankara",
    "Egypt" -> "Cairo")
    val capitals2 = Map("Germany" -> "Berlin", "Saudi Arabia" ->
    "Riyadh")

    // Map concatenation using ++ operator
    var capitalsConcatenated = capitals1 ++ capitals2
    println("capitals1 ++ capitals2 : " + capitalsConcatenated)

    // use two maps with ++ as method
    capitalsConcatenated = capitals1.++(capitals2)
    println("capitals1.++(capitals2)) : " + capitalsConcatenated)

  }
}

您将得到以下输出:

My max is: Map(getMax -> 19)
Keys in capitals : Set(Ireland, Britain, Germany)
Values in capitals : MapLike(Dublin, London, Berlin)
Check if capitals is empty : false
Check if temp is empty : true
capitals1 ++ capitals2 : Map(Saudi Arabia -> Riyadh, Egypt -> Cairo, Ireland -> Dublin, Turkey -> Ankara, Germany -> Berlin)
capitals1.++(capitals2)) : Map(Saudi Arabia -> Riyadh, Egypt -> Cairo, Ireland -> Dublin, Turkey -> Ankara, Germany -> Berlin)

现在,让我们快速概述一下在 Scala 中使用选项;这基本上是一个可以容纳数据的数据容器。

选项

Option类型在 Scala 程序中经常使用,您可以将其与 Java 中的空值进行比较,空值表示没有值。Scala 的Option [T]是给定类型的零个或一个元素的容器。Option [T]可以是Some [T]None对象,它表示缺少值。例如,Scala 的Map的 get 方法如果找到与给定键对应的值,则产生Some(value),如果给定键在Map中未定义,则产生None

Option的基本特征如下:

trait Option[T] {
  def get: A // Returns the option's value.
  def isEmpty: Boolean // Returns true if the option is None, false
  otherwise.
  def productArity: Int // The size of this product. For a product
  A(x_1, ..., x_k), returns k
  def productElement(n: Int): Any // The nth element of this product,
  0-based
  def exists(p: (A) => Boolean): Boolean // Returns true if this option
  is nonempty 
  def filter(p: (A) => Boolean): Option[A] // Returns this Option if it
  is nonempty 
  def filterNot(p: (A) => Boolean): Option[A] // Returns this Option if
  it is nonempty or return None.
  def flatMapB => Option[B]): Option[B] // Returns result of
  applying f to this Option's 
  def foreachU => U): Unit // Apply given procedure f to the
  option's value, if it is nonempty.  
  def getOrElseB >: A: B // Returns the option's value
  if the option is nonempty, 
  def isDefined: Boolean // Returns true if the option is an instance
  of Some, false otherwise.
  def iterator: Iterator[A] // Returns a singleton iterator returning
  Option's value if it is nonempty
  def mapB => B): Option[B] // Returns a Some containing
  result of applying f to this Option's 
  def orElseB >: A: Option[B] // Returns
  this Option if it is nonempty
  def orNull // Returns the option's value if it is nonempty,

                or null if it is empty.  
}

例如,在下面的代码中,我们试图映射并显示一些位于一些国家的大城市,如印度孟加拉国日本美国

object ScalaOptions {
  def main(args: Array[String]) {
    val megacity = Map("Bangladesh" -> "Dhaka", "Japan" -> "Tokyo",
    "India" -> "Kolkata", "USA" -> "New York")
    println("megacity.get( \"Bangladesh\" ) : " + 
    show(megacity.get("Bangladesh")))
    println("megacity.get( \"India\" ) : " + 
    show(megacity.get("India")))
  }
}

现在,为了使前面的代码工作,我们需要在某个地方定义show()方法。在这里,我们可以使用Option通过 Scala 模式匹配来实现:

def show(x: Option[String]) = x match {
  case Some(s) => s
  case None => "?"
}

将它们组合如下应该打印出我们期望的准确结果:

package com.chapter4.CollectionAPI
object ScalaOptions {
  def show(x: Option[String]) = x match {
    case Some(s) => s
    case None => "?"
  } 
  def main(args: Array[String]) {
    val megacity = Map("Bangladesh" -> "Dhaka", "Japan" -> "Tokyo",
    "India" -> "Kolkata", "USA" -> "New York")
    println("megacity.get( \"Bangladesh\" ) : " +
    show(megacity.get("Bangladesh")))
    println("megacity.get( \"India\" ) : " +
    show(megacity.get("India")))
  }
}

您将得到以下输出:

megacity.get( "Bangladesh" ) : Dhaka
megacity.get( "India" ) : Kolkata

使用getOrElse()方法,可以在没有值时访问值或默认值。例如:

// Using getOrElse() method: 
val message: Option[String] = Some("Hello, world!")
val x: Option[Int] = Some(20)
val y: Option[Int] = None
println("message.getOrElse(0): " + message.getOrElse(0))
println("x.getOrElse(0): " + x.getOrElse(0))
println("y.getOrElse(10): " + y.getOrElse(10))

您将得到以下输出:

message.getOrElse(0): Hello, world!
x.getOrElse(0): 20
y.getOrElse(10): 10

此外,使用isEmpty()方法,您可以检查选项是否为None。例如:

println("message.isEmpty: " + message.isEmpty)
println("x.isEmpty: " + x.isEmpty)
println("y.isEmpty: " + y.isEmpty)

现在,这是完整的程序:

package com.chapter4.CollectionAPI
object ScalaOptions {
  def show(x: Option[String]) = x match {
    case Some(s) => s
    case None => "?"
  }
  def main(args: Array[String]) {
    val megacity = Map("Bangladesh" -> "Dhaka", "Japan" -> "Tokyo",
    "India" -> "Kolkata", "USA" -> "New York")
    println("megacity.get( \"Bangladesh\" ) : " +
    show(megacity.get("Bangladesh")))
    println("megacity.get( \"India\" ) : " +
    show(megacity.get("India")))

    // Using getOrElse() method: 
    val message: Option[String] = Some("Hello, world")
    val x: Option[Int] = Some(20)
    val y: Option[Int] = None

    println("message.getOrElse(0): " + message.getOrElse(0))
    println("x.getOrElse(0): " + x.getOrElse(0))
    println("y.getOrElse(10): " + y.getOrElse(10))

    // Using isEmpty()
    println("message.isEmpty: " + message.isEmpty)
    println("x.isEmpty: " + x.isEmpty)
    println("y.isEmpty: " + y.isEmpty)
  }
}

您将得到以下输出:

megacity.get( "Bangladesh" ) : Dhaka
megacity.get( "India" ) : Kolkata
message.getOrElse(0): Hello, world
x.getOrElse(0): 20
y.getOrElse(10): 10
message.isEmpty: false
x.isEmpty: false
y.isEmpty: true

让我们看看何时使用Option的其他示例。例如,Map.get()方法使用Option来告诉用户他尝试访问的元素是否存在。例如:

scala> val numbers = Map("two" -> 2, "four" -> 4)
numbers: scala.collection.immutable.Map[String,Int] = Map(two -> 2, four -> 4)
scala> numbers.get("four")
res12: Option[Int] = Some(4)
scala> numbers.get("five")
res13: Option[Int] = None

现在,我们将看到如何使用 exists,它用于检查遍历集合中一组元素的子集是否满足谓词。

Exists

Exists 检查是否至少有一个元素在 Traversable 集合中满足谓词。例如:

def exists(p: ((A, B)) ⇒ Boolean): Boolean  

使用 fat arrow: =>称为右箭头粗箭头火箭,用于通过名称传递参数。这意味着当访问参数时,表达式将被评估。它实际上是一个零参数函数call: x: () => Boolean的语法糖。让我们看一个使用这个操作符的例子如下:

package com.chapter4.CollectionAPI

object UsingFatArrow {

def fliesPerSecond(callback: () => Unit) {

while (true) { callback(); Thread sleep 1000 }

}

def main(args: Array[String]): Unit= {

fliesPerSecond(() => println("时间和潮汐等待着没有,但飞得像一支箭..."))

}

}

您将得到以下输出:

时间和潮汐等待着没有,但飞得像一支箭...

时间和潮汐等待着没有,但飞得像一支箭...

时间和潮汐等待着没有,但飞得像一支箭...

时间和潮汐等待着没有,但飞得像一支箭...

时间和潮汐等待着没有,但飞得像一支箭...

时间和潮汐等待着没有,但飞得像一支箭...

可以在以下代码中看到一个详细的示例:

package com.chapter4.CollectionAPI

object ExistsExample {
  def main(args: Array[String]) {
    // Given a list of cities and now check if "Dublin" is included in
    the list     
    val cityList = List("Dublin", "NY", "Cairo")
    val ifExisitsinList = cityList exists (x => x == "Dublin")
    println(ifExisitsinList)

    // Given a map of countries and their capitals check if Dublin is
    included in the Map 
    val cityMap = Map("Ireland" -> "Dublin", "UK" -> "London")
    val ifExistsinMap =  cityMap exists (x => x._2 == "Dublin")
    println(ifExistsinMap)
  }
}

您将得到以下输出:

true
true

注意:在 Scala 中使用中缀运算符

在之前的例子和后续的部分中,我们使用了 Scala 的中缀表示法。假设你想对复数执行一些操作,并且有一个带有添加两个复数的方法的案例类:

case class Complex(i: Double, j: Double) {
   def plus(other: Complex): Complex = Complex(i + other.i, j + other.j)
 }

现在,为了访问这个类的属性,你需要创建一个像这样的对象:

val obj = Complex(10, 20)

此外,假设你已经定义了以下两个复数:

val a = Complex(6, 9)
 val b = Complex(3, -6)

现在要从案例类中访问plus()方法,你需要这样做:

val z = obj.plus(a)

这应该给你输出:Complex(16.0,29.0)。然而,如果你像这样调用方法会不会更好:

val c = a plus b

它确实像魅力一样起作用。以下是完整的示例:

package com.chapter4.CollectionAPI
 object UsingInfix {
   case class Complex(i: Double, j: Double) {
     def plus(other: Complex): Complex = Complex(i + other.i, j + other.j)
   }  
   def main(args: Array[String]): Unit = {    
     val obj = Complex(10, 20)
     val a = Complex(6, 9)
     val b = Complex(3, -6)
     val c = a plus b
     val z = obj.plus(a)
     println(c)
     println(z)
   }
 }

中缀运算符的优先级:这由运算符的第一个字符决定。字符按优先级递增的顺序列在下面,同一行上的字符具有相同的优先级:

(all letters)
 |
 ^
 &
 = !
 < >
 :
 + -
 * / %
 (all other special characters)

一般警告:不鼓励使用中缀表示法来调用常规的非符号方法,只有在它显著提高可读性时才应该使用。中缀表示法的一个充分动机的例子是ScalaTest中的匹配器和测试定义的其他部分。

Scala 集合包中的另一个有趣的元素是使用forall。它用于检查谓词是否对Traversable集合中的每个元素成立。在下一小节中,我们将看到一个例子。

Forall

Forall 检查谓词是否对Traversable集合中的每个元素成立。可以正式定义如下:

def forall (p: (A) ⇒ Boolean): Boolean  

让我们看一个例子如下:

scala> Vector(1, 2, 8, 10) forall (x => x % 2 == 0)
res2: Boolean = false

在编写 Scala 代码进行预处理时,我们经常需要过滤选定的数据对象。Scala 集合 API 的过滤功能用于此目的。在下一小节中,我们将看到使用过滤的例子。

Filter

filter选择所有满足特定谓词的元素。可以正式定义如下:

def filter(p: (A) ⇒ Boolean): Traversable[A]  

让我们看一个例子如下:

scala> //Given a list of tuples (cities, Populations)
scala> // Get all cities that has population more than 5 million
scala> List(("Dublin", 2), ("NY", 8), ("London", 8)) filter (x =>x._2 >= 5)
res3: List[(String, Int)] = List((NY,8), (London,8))

Map 用于通过对集合的所有元素应用函数来构建新的集合或元素集。在下一小节中,我们将看到使用Map的例子。

Map

Map 用于通过对集合的所有元素应用函数来构建新的集合或元素集。可以正式定义如下:

def mapB  B): Map[B]  

让我们看一个例子如下:

scala> // Given a list of integers
scala> // Get a list with all the elements square.
scala> List(2, 4, 5, -6) map ( x=> x * x)
res4: List[Int] = List(4, 16, 25, 36)

在使用 Scala 的集合 API 时,你经常需要选择列表或数组的第 n 个元素。在下一小节中,我们将探讨使用 take 的例子。

Take

Take 用于获取集合的前 n 个元素。使用take的正式定义如下:

def take(n: Int): Traversable[A]

让我们看一个例子如下:

// Given an infinite recursive method creating a stream of odd numbers.
def odd: Stream[Int] = {
  def odd0(x: Int): Stream[Int] =
    if (x%2 != 0) x #:: odd0(x+1)
    else odd0(x+1)
      odd0(1)
}// Get a list of the 5 first odd numbers.
odd take (5) toList

你将得到以下输出:

res5: List[Int] = List(1, 3, 5, 7, 9)

在 Scala 中,如果想要根据特定的分区函数将特定的集合分成另一个Traversable集合的映射,可以使用groupBy()方法。在下一小节中,我们将展示使用groupBy()的一些例子。

GroupBy

GroupBy 用于根据特定的分区函数将特定的集合分成其他Traversable集合的映射。可以正式定义如下:

def groupByK)  K): Map[K, Map[A, B]]  

让我们看一个例子如下:

scala> // Given a list of numbers
scala> // Group them as positive and negative numbers.
scala> List(1,-2,3,-4) groupBy (x => if (x >= 0) "positive" else "negative")
res6: scala.collection.immutable.Map[String,List[Int]] = Map(negative -> List(-2, -4), positive -> List(1, 3))

在 Scala 中,如果你想选择Traversable集合中除了最后一个元素之外的所有元素,可以使用init。在下一小节中,我们将看到它的例子。

Init

init选择Traversable集合中除了最后一个元素之外的所有元素。可以正式定义如下:

def init: Traversable[A]  

让我们看一个例子如下:

scala> List(1,2,3,4) init
res7: List[Int] = List(1, 2, 3)

在 Scala 中,如果你想选择除了前 n 个元素之外的所有元素,你应该使用 drop。在下一小节中,我们将看到如何使用 drop。

Drop

drop用于选择除了前 n 个元素之外的所有元素。可以正式定义如下:

def drop(n: Int): Traversable[A]  

让我们看一个例子如下:

// Drop the first three elements
scala> List(1,2,3,4) drop 3
res8: List[Int] = List(4)

在 Scala 中,如果你想要在满足谓词的情况下获取一组元素,你应该使用takeWhile。在下一小节中,我们将看到如何使用takeWhile

TakeWhile

TakeWhile 用于获取一组元素,直到满足谓词。可以正式定义如下:

def takeWhile(p: (A) ⇒ Boolean): Traversable[A]  

让我们看一个例子如下:

// Given an infinite recursive method creating a stream of odd numbers.
def odd: Stream[Int] = {
  def odd0(x: Int): Stream[Int] =
    if (x%2 != 0) x #:: odd0(x+1)
    else odd0(x+1)
      odd0(1)
}
// Return a list of all the odd elements until an element isn't less then 9\. 
odd takeWhile (x => x < 9) toList

您将得到以下输出:

res11: List[Int] = List(1, 3, 5, 7)

在 Scala 中,如果您想要省略一组元素,直到满足谓词,您应该使用dropWhile。我们将在下一小节中看到一些此类示例。

DropWhile

dropWhile用于省略一组元素,直到满足谓词。可以正式定义如下:

def dropWhile(p: (A) ⇒ Boolean): Traversable[A]  

让我们看一个例子如下:

//Drop values till reaching the border between numbers that are greater than 5 and less than 5
scala> List(2,3,4,9,10,11) dropWhile(x => x <5)
res1: List[Int] = List(9, 10, 11)

在 Scala 中,如果您想要使用您的用户定义函数UDF),使其接受嵌套列表中的函数作为参数,并将输出组合在一起,flatMap()是一个完美的选择。我们将在下一节中看到使用flatMap()的例子。

FlatMap

FltatMap 接受一个函数作为参数。给定给flatMap()的函数不适用于嵌套列表,但它会产生一个新的集合。可以正式定义如下:

def flatMapB  GenTraversableOnce[B]): Traversable[B]  

让我们看一个例子如下:

//Applying function on nested lists and then combining output back together
scala> List(List(2,4), List(6,8)) flatMap(x => x.map(x => x * x))
res4: List[Int] = List(4, 16, 36, 64)

我们几乎已经完成了对 Scala 集合功能的使用。还要注意,诸如Fold()Reduce()Aggregate()Collect()Count()Find()Zip()等方法可以用于从一个集合传递到另一个集合(例如,toVectortoSeqtoSettoArray)。但是,我们将在即将到来的章节中看到这样的例子。目前,是时候看一下不同 Scala 集合 API 的性能特征了。

性能特征

在 Scala 中,不同的集合具有不同的性能特征,这些性能特征是您选择一个集合而不是其他集合的原因。在本节中,我们将从操作和内存使用的角度评估 Scala 集合对象的性能特征。在本节结束时,我们将为您的代码和问题类型选择适当的集合对象提供一些指导方针。

序列类型(不可变)的性能特征

以下是 Scala 集合的性能特征,基于 Scala 的官方文档。

  • 常数:该操作只需要常数时间。

  • eConst:该操作实际上需要常数时间,但这可能取决于一些假设,例如向量的最大长度或哈希键的分布。

  • 线性:该操作随着集合大小线性增长。

  • 日志:该操作随着集合大小对数增长。

  • aConst:该操作需要摊销常数时间。该操作的一些调用可能需要更长时间,但如果平均执行许多操作,每个操作只需要常数时间。

  • NA:不支持该操作。

不可变序列类型的性能特征在下表中呈现。

不可变 CO*应用更新前置附加插入
列表常数常数线性线性常数线性NA
常数常数线性线性常数线性NA
向量eConsteConsteConsteConsteConsteConstNA
常数常数线性线性常数线性线性
队列aConstaConst线性线性常数常数NA
范围常数常数常数NANANANA
字符串常数线性常数线性线性线性NA

**表 1:**序列类型(不可变)的性能特征[*CO==集合对象]

以下表格显示了在表 1表 3中描述的操作的含义:

用于选择现有序列的前几个元素。
用于选择除第一个元素之外的所有元素,并返回一个新序列。
应用用于索引目的。
更新用作不可变序列的函数更新。对于可变序列,它是一个具有副作用的更新(对于可变序列的更新)。
前置用于在现有序列的前面添加元素。对于不可变序列,会生成一个新序列。对于可变序列,会修改现有序列。
追加用于在现有序列的末尾添加元素。对于不可变序列,会生成一个新序列。对于可变序列,会修改现有序列。
插入用于在现有序列的任意位置插入元素。对于可变序列,可以直接进行操作。

**表 2:**表 1 中描述的操作的含义

序列类型(可变)的性能特征如表 3所示:

可变 CO*应用更新前置追加插入
ArrayBuffer常数线性常数常数线性常数线性
ListBuffer常数线性线性线性常数常数线性
StringBuilder常数线性常数常数线性常数线性
MutableList常数线性线性线性常数常数线性
Queue常数线性线性线性常数常数线性
ArraySeq常数线性常数常数NANANA
常数线性线性线性常数线性线性
ArrayStack常数线性常数常数常数线性线性
Array常数线性常数常数NANANA

**表 3:**序列类型(可变)的性能特征[*CO==集合对象]

有关可变集合和其他类型的集合的更多信息,您可以参考此链接(docs.scala-lang.org/overviews/collections/performance-characteristics.html)。

集合和映射类型的性能特征如下表所示:

集合类型查找添加移除最小
不可变----
HashSet/HashMap常数常数常数线性
TreeSet/TreeMap对数对数对数对数
BitSet常数线性线性常数*
ListMap线性线性线性线性
集合类型查找添加移除最小
可变----
HashSet/HashMap常数常数常数线性
WeakHashMap常数常数常数线性
BitSet常数常数常数线性
TreeSet对数对数对数对数

**表 4:**集合和映射类型的性能特征[*仅当位密集打包时适用]

以下表格显示了表 4 中描述的每个操作的含义:

操作含义
查找用于测试元素是否包含在集合中。其次,也用于选择与特定键关联的值。
添加用于向集合添加新元素。其次,也用于向映射添加新的键/值对。
移除用于从集合中移除元素或从映射中移除键。
最小用于选择集合中最小的元素或映射中最小的键。

**表 5:**表 4 中描述的每个操作的含义

基本性能指标之一是特定集合对象的内存使用情况。在下一节中,我们将提供一些关于如何基于内存使用情况来衡量这些指标的指导方针。

集合对象的内存使用情况

有时,会有一些基准测试问题,例如:ListVector更适合你正在做的事情,还是VectorList更快?使用非包装的数组来存储原始数据可以节省多少内存?当您执行性能技巧时,例如预先分配数组或使用while循环而不是foreach调用,这到底有多重要?var l: List还是val b: mutable.Buffer?可以使用不同的 Scala 基准测试代码来估算内存使用情况,例如,请参阅github.com/lihaoyi/scala-bench

表 6 在这里显示了各种不可变集合的估计大小(字节),从 0 个元素,1 个元素,4 个元素和 4 的幂一直到 1,048,576 个元素。尽管大多数是确定性的,但这些可能会根据您的平台而改变:

大小01416642561,0244,06916,19265,536262,1441,048,576
向量562162644561,5125,44821,19284,312334,4401,353,1925,412,16821,648,072
数组[对象]1640963361,2965,13620,49681,400323,8561,310,7365,242,89620,971,536
列表16561766562,57610,25640,976162,776647,6962,621,45610,485,77641,943,056
流(未强制)16160160160160160160160160160160160
流(强制)16561766562,57610,25640,976162,776647,6962,621,45610,485,77641,943,056
集合1632968803,72014,24859,288234,648895,0003,904,14414,361,00060,858,616
地图16561761,6486,80026,208109,112428,5921,674,5687,055,27226,947,840111,209,368
排序集401042488243,12812,34449,208195,368777,2723,145,78412,582,96850,331,704
队列40802006802,60010,28041,000162,800647,7202,621,48010,485,80041,943,080
字符串404848721685522,0888,18432,424131,112524,3282,097,192

**表 6:**各种集合的估计大小(字节)

下表显示了在 Scala 中使用的数组的估计大小(字节),其中包括 0 个元素,1 个元素,4 个元素和 4 的幂一直到 1,048,576 个元素。尽管大多数是确定性的,但这些可能会根据您的平台而改变:

大小01416642561,0244,06916,19265,536262,1441,048,576
数组[对象]1640963361,2965,13620,49681,400323,8561,310,7365,242,89620,971,536
大小01416642561,0244,06916,19265,536262,1441,048,576
数组[Boolean]16242432802721,0404,08816,20865,552262,1601,048,592
数组[字节]16242432802721,0404,08816,20865,552262,1601,048,592
数组[短]162424481445282,0648,16032,400131,088524,3042,097,168
数组[整数]162432802721,0404,11216,29664,784262,1601,048,5924,194,320
数组[长]1624481445282,0648,20832,568129,552524,3042,097,1688,388,624
包装数组[Boolean]1640641123041,0724,14416,32864,816262,1921,048,6244,194,352
包装数组[字节]1640963361,2965,1368,20820,39268,880266,2561,052,6884,198,416
包装数组[短]1640963361,2965,13620,49681,400323,8561,310,7365,230,60820,910,096
包装的 Array[Int]1640963361,2965,13620,49681,400323,8561,310,7365,242,89620,971,536
包装的 Array[Long]16481284641,8087,18428,688113,952453,3921,835,0247,340,04829,360,144

表 7:Scala 数组的估计大小(字节)

然而,本书并不打算在广泛的范围内对它们进行区分,因此我们将省略对这些主题的讨论。有关这些主题的进一步指南,请参考以下信息框:

有关 Scala 集合的详细基准测试,请参阅 GitHub 上的此链接(github.com/lihaoyi/scala-bench/tree/master/bench/src/main/scala/bench)。

正如我们在第一章中提到的,Scala 简介,Scala 拥有非常丰富的集合 API。Java 也是如此,但是两种集合 API 之间存在许多差异。在下一节中,我们将看到一些关于 Java 互操作性的示例。

Java 互操作性

正如我们之前提到的,Scala 拥有非常丰富的集合 API。Java 也是如此,但是两种集合 API 之间存在许多差异。例如,两种 API 都有 iterable、iterators、maps、sets 和 sequences。但是 Scala 有优势;它更加关注不可变集合,并提供更多的操作,以便生成另一个集合。有时,您希望使用或访问 Java 集合,反之亦然。

JavaConversions不再是一个明智的选择。JavaConverters使得 Scala 和 Java 集合之间的转换变得明确,您不太可能遇到意外使用的隐式转换。

事实上,这样做相当简单,因为 Scala 以一种隐式的方式在JavaConversion对象中提供了在两种 API 之间进行转换的功能。因此,您可能会发现以下类型的双向转换:

Iterator               <=>     java.util.Iterator
Iterator               <=>     java.util.Enumeration
Iterable               <=>     java.lang.Iterable
Iterable               <=>     java.util.Collection
mutable.Buffer         <=>     java.util.List
mutable.Set            <=>     java.util.Set
mutable.Map            <=>     java.util.Map
mutable.ConcurrentMap  <=>     java.util.concurrent.ConcurrentMap

为了能够使用这种转换,您需要从JavaConversions对象中导入它们。例如:

scala> import collection.JavaConversions._
import collection.JavaConversions._

通过这种方式,您可以在 Scala 集合和其对应的 Java 集合之间进行自动转换:

scala> import collection.mutable._
import collection.mutable._
scala> val jAB: java.util.List[Int] = ArrayBuffer(3,5,7)
jAB: java.util.List[Int] = [3, 5, 7]
scala> val sAB: Seq[Int] = jAB
sAB: scala.collection.mutable.Seq[Int] = ArrayBuffer(3, 5, 7)
scala> val jM: java.util.Map[String, Int] = HashMap("Dublin" -> 2, "London" -> 8)
jM: java.util.Map[String,Int] = {Dublin=2, London=8}

您还可以尝试将其他 Scala 集合转换为 Java 集合。例如:

Seq           =>    java.util.List
mutable.Seq   =>    java.utl.List
Set           =>    java.util.Set
Map           =>    java.util.Map 

Java 不提供区分不可变和可变集合的功能。List将是java.util.List,对其元素进行任何尝试修改都会抛出异常。以下是一个示例来演示这一点:

scala> val jList: java.util.List[Int] = List(3,5,7)
jList: java.util.List[Int] = [3, 5, 7]
scala> jList.add(9)
java.lang.UnsupportedOperationException
 at java.util.AbstractList.add(AbstractList.java:148)
 at java.util.AbstractList.add(AbstractList.java:108)
 ... 33 elided

在第二章中,面向对象的 Scala,我们简要讨论了使用隐式。然而,在下一节中,我们将详细讨论使用隐式。

使用 Scala 隐式

我们在之前的章节中已经讨论了隐式,但在这里我们将看到更多示例。隐式参数与默认参数非常相似,但它们使用不同的机制来查找默认值。

隐式参数是传递给构造函数或方法的参数,并且被标记为 implicit,这意味着如果您没有为该参数提供值,编译器将在范围内搜索隐式值。例如:

scala> def func(implicit x:Int) = print(x) 
func: (implicit x: Int)Unit
scala> func
<console>:9: error: could not find implicit value for parameter x: Int
 func
 ^
scala> implicit val defVal = 2
defVal: Int = 2
scala> func(3)
3

隐式对于集合 API 非常有用。例如,集合 API 使用隐式参数为这些集合中的许多方法提供CanBuildFrom对象。这通常发生是因为用户不关心这些参数。

一个限制是每个方法不能有多个 implicit 关键字,并且必须位于参数列表的开头。以下是一些无效的示例:

scala> def func(implicit x:Int, y:Int)(z:Int) = println(y,x)
<console>:1: error: '=' expected but '(' found.
 def func(implicit x:Int, y:Int)(z:Int) = println(y,x)
 ^

**隐式参数的数量:**请注意,您可以有多个隐式参数。但是,您不能有多个隐式参数组。

对于多个隐式参数,如下所示:

scala> def func(implicit x:Int, y:Int)(implicit z:Int, f:Int) = println(x,y)
<console>:1: error: '=' expected but '(' found.
 def func(implicit x:Int, y:Int)(implicit z:Int, f:Int) = println(x,y)
 ^

函数的最终参数列表可以被标识或标记为隐式。这意味着值将从上下文中被调用时被取出。换句话说,如果在范围内没有确切类型的隐式值,使用隐式的源代码将不会被编译。原因很简单:由于隐式值必须解析为单一值类型,最好将类型特定于其目的,以避免隐式冲突。

此外,你不需要方法来找到一个隐式。例如:

// probably in a library
class Prefixer(val prefix: String)

def addPrefix(s: String)(implicit p: Prefixer) = p.prefix + s
// then probably in your application
implicit val myImplicitPrefixer = new Prefixer("***")
addPrefix("abc")  // returns "***abc"

当你的 Scala 编译器发现一个表达式的类型与上下文不符时,它会寻找一个隐式函数值来进行类型检查。因此,你的常规方法与标记为隐式的方法之间的区别在于,当发现Double但需要Int时,编译器会为你插入标记为隐式的方法。例如:

scala> implicit def doubleToInt(d: Double) = d.toInt
val x: Int = 42.0

之前的代码将与以下代码相同:

scala> def doubleToInt(d: Double) = d.toInt
val x: Int = doubleToInt(42.0)

在第二个例子中,我们手动插入了转换。起初,编译器会自动执行这个操作。之所以需要转换是因为左侧有类型注释。

在处理数据时,我们经常需要将一种类型转换为另一种类型。Scala 隐式类型转换为我们提供了这种便利。我们将在下一节中看到它的几个例子。

Scala 中的隐式转换

从类型S到类型T的隐式转换是由具有函数类型S => T的隐式值定义的,或者由可转换为该类型值的隐式方法定义。隐式转换适用于两种情况(来源:docs.scala-lang.org/tutorials/tour/implicit-conversions):

  • 如果表达式 e 的类型为S,并且 S 不符合表达式的预期类型T

  • 在选择e.m中,e的类型为S,如果选择器m不表示S的成员。

好了,我们已经看到了如何在 Scala 中使用中缀运算符。现在,让我们看一些 Scala 隐式转换的用例。假设我们有以下代码段:

class Complex(val real: Double, val imaginary: Double) {
  def plus(that: Complex) = new Complex(this.real + that.real, this.imaginary + that.imaginary)
  def minus(that: Complex) = new Complex(this.real - that.real, this.imaginary - that.imaginary)
  def unary(): Double = {
    val value = Math.sqrt(real * real + imaginary * imaginary)
    value
  }
  override def toString = real + " + " + imaginary + "i"
}
object UsingImplicitConversion {
  def main(args: Array[String]): Unit = {
    val obj = new Complex(5.0, 6.0)
    val x = new Complex(4.0, 3.0)
    val y = new Complex(8.0, -7.0)

    println(x) // prints 4.0 + 3.0i
    println(x plus y) // prints 12.0 + -4.0i
    println(x minus y) // -4.0 + 10.0i
    println(obj.unary) // prints 7.810249675906654
  }
}

在前面的代码中,我们定义了一些方法来执行复数(即实部和虚部)的加法、减法和一元操作。在main()方法中,我们用实数调用了这些方法。输出如下:

4.0 + 3.0i
12.0 + -4.0i
-4.0 + 10.0i
7.810249675906654

但是,如果我们想要支持将一个普通数字添加到一个复数,我们该怎么做呢?我们当然可以重载我们的plus方法以接受一个Double参数,这样它就可以支持以下表达式。

val sum = myComplexNumber plus 6.5

为此,我们可以使用 Scala 隐式转换。它支持数学运算的实数和复数的隐式转换。因此,我们可以将该元组作为隐式转换的参数,并将其转换为Complex,参见以下内容:

implicit def Tuple2Complex(value: Tuple2[Double, Double]) = new Complex(value._1, value._2)

或者,对于双精度到复数的转换如下:

implicit def Double2Complex(value : Double) = new Complex(value,0.0) 

为了利用这种转换,我们需要导入以下内容:

import ComplexImplicits._ // for complex numbers
import scala.language.implicitConversions // in general

现在,我们可以在 Scala REPL/IDE 上执行类似这样的操作:

val z = 4 plus y
println(z) // prints 12.0 + -7.0i
val p = (1.0, 1.0) plus z
println(p) // prints 13.0 + -6.0i 

你将得到以下输出:

12.0 + -7.0i
13.0 + -6.0i

这个例子的完整源代码可以如下所示:

package com.chapter4.CollectionAPI
import ComplexImplicits._
import scala.language.implicitConversions
class Complex(val real: Double, val imaginary: Double) {
  def plus(that: Complex) = new Complex(this.real + that.real, this.imaginary + that.imaginary)
  def plus(n: Double) = new Complex(this.real + n, this.imaginary)
  def minus(that: Complex) = new Complex(this.real - that.real, this.imaginary - that.imaginary)
  def unary(): Double = {
    val value = Math.sqrt(real * real + imaginary * imaginary)
    value
  }
  override def toString = real + " + " + imaginary + "i"
}
object ComplexImplicits {
  implicit def Double2Complex(value: Double) = new Complex(value, 0.0)
  implicit def Tuple2Complex(value: Tuple2[Double, Double]) = new Complex(value._1, value._2)
}
object UsingImplicitConversion {
  def main(args: Array[String]): Unit = {
    val obj = new Complex(5.0, 6.0)
    val x = new Complex(4.0, 3.0)
    val y = new Complex(8.0, -7.0)
    println(x) // prints 4.0 + 3.0i
    println(x plus y) // prints 12.0 + -4.0i
    println(x minus y) // -4.0 + 10.0i
    println(obj.unary) // prints 7.810249675906654
    val z = 4 plus y
    println(z) // prints 12.0 + -7.0i
    val p = (1.0, 1.0) plus z
    println(p) // prints 13.0 + -6.0i
  }
} 

我们现在或多或少地涵盖了 Scala 集合 API。还有其他特性,但是页面限制阻止我们覆盖它们。对于仍然想要探索的感兴趣的读者,可以参考这个页面www.scala-lang.org/docu/files/collections-api/collections.html

总结

在本章中,我们看到了许多使用 Scala 集合 API 的示例。它非常强大、灵活,并且具有许多与之相关的操作。这种广泛的操作范围将使您在处理任何类型的数据时更加轻松。我们介绍了 Scala 集合 API 及其不同类型和层次结构。我们还展示了 Scala 集合 API 的功能以及如何使用它来适应不同类型的数据并解决各种不同的问题。总之,您了解了类型和层次结构、性能特征、Java 互操作性以及隐式的使用。因此,这或多或少是学习 Scala 的结束。然而,您将在接下来的章节中继续学习更高级的主题和操作。

在下一章中,我们将探讨数据分析和大数据,以了解大数据提供的挑战以及它们是如何通过分布式计算和函数式编程所提出的方法来解决的。您还将了解 MapReduce、Apache Hadoop,最后还会了解 Apache Spark,并看到它们是如何采用这种方法和这些技术的。