京东秒送售后系统退款业务重构心得

1,807 阅读8分钟

一、重构背景

1.1、退款

京东秒送秒送退款有2套结构,代码逻辑混乱;

其中秒送、天选部分售后单是和平生pop交互退款,部分是和售后中台交互退款;并且兼容3套逻辑;

痛点:代码繁重,缺乏合理性的设计,后续迭代开发以及维护成本高,同时增加了系统的风险和不稳定性

1.2、金额计算

京东秒送两套独立的逻辑结构计算,在此基础上针对退差和非退差又实现了2套逻辑;

针对商品件维度、商品行维度、售后单维度计算金额混乱,缺乏领域边界分层设计

痛点:售后单维度、商品行维度、拆分件维度金额计算混乱,代码缺乏层次结构;代码易读性维护成本、后续扩展性存在问题

1.3、售后逆向账

售后单详情接口、申诉单详情接口,针对京东秒送秒送做了两套逻辑;

其中售后单详情接口针对秒送黑名单、秒送白名单、天选、秒送退差、秒送非退差做了5套逻辑处理;

并且这两个接口都是实时从拆分获取金额进行售后逆向拆分计算,可以直接从数据库中进行取值赋值,不需要进行售后单维度的拆分计算;

痛点:代码大量冗余、改动成本高 增加了系统的风险不稳定性

二、重构思路和方案

2.1、重构思路

什么是重构呢?

名词:对软件内部结构的一种调整,目的是在不改变软件观察行为的的前提下提高其可理解性、降低其修改成本;

动词:使用一系列手法,在不改变软件可观察行为的前提下,调整其结构

重构的目的是使系统或代码更容易被理解、修改、迭代

重构秘诀:胆大心细

胆大(意味着有勇气和决心去改变和改进现有的代码。重构可能涉及对复杂的代码结构进行修改,甚至可能需要重写部分代码。胆大的开发者愿意面对这些挑战,相信通过改变可以带来更好的结果)

心细(指的是在进行重构时保持细致入微的思考和行动。这包括仔细分析代码的结构和逻辑,理解代码的功能和依赖关系,以及考虑每个重构步骤可能带来的潜在影响。心细的开发者会在重构过程中小心翼翼地处理每个细节,以确保代码的正确性和可维护性)

1.把握好重构时机:当我发现售后退款、金额计算等业务模块代码存在质量问题、可读性差、可维护性差或存在坏味道时,并且在项目需求排期并不紧张的情况下,是进行重构的好时机;

2.前期梳理很重要,先找到痛点 ;不宜长线作战,不宜和业务并行

3.明确出目标和价值:售后退款、金额计算重构后能提高开发效率、降低维护、开发成本等

4.确定重构的目标:首先要明确需要进行重构的代码块或功能,并明确重构的目标是什么。例如,可能需要提高代码的可读性、可维护性或性能。

5.分析代码坏味道:使用代码静态分析工具或手动检查代码,识别出可能存在的代码坏味道;例如退款业务中存在1000多行的类、600多行的方法,过多的变量参数、诸多重复代码等代码坏味道

6.选择适当的重构技术:根据售后代码坏味道的种类和重构的目标,选择适当的重构技术。我采用的重构手法是:小规模重构-->大规模重构-->顶层设计模式; 采用先小后大,从大到全的思路进行重构设计 。小规模重构:提取方法、消除超大类或函数方法、提取类、重命名、合并重复代码等方法;大规模重构: 采用的是分层、模块化、解耦、抽象可复用性等手法;设计模式:退款业务采用策略模式+抽象工厂;金额计算业务采用策略模式+抽象工厂+责任链模式

7.编写测试用例:在进行重构之前,编写适当的测试用例来验证重构后的代码的正确性。测试用例应该覆盖重构的代码块或功能的各种情况。

8.执行重构:根据选择的重构技术,逐步修改代码。确保每次修改后的代码仍然通过之前编写的测试用例。

9.运行测试用例:在每次重构之后,运行之前编写的测试用例,确保重构后的代码仍然正确。

10.重构后的代码评估:评估重构后的代码是否达到了预期的目标,例如是否提高了代码的可读性、可维护性或性能。

2.2、重构方案

2.2.1、重构前系统交互图

2.2.2、重构后系统交互图

退款业务强耦合到售后系统中,并且业务代码分散到各个业务层,严重缺乏系统的领域边界和分层设计,重构后退款业务逻辑不强依赖售后核心业务逻辑,做到可以独立部署。

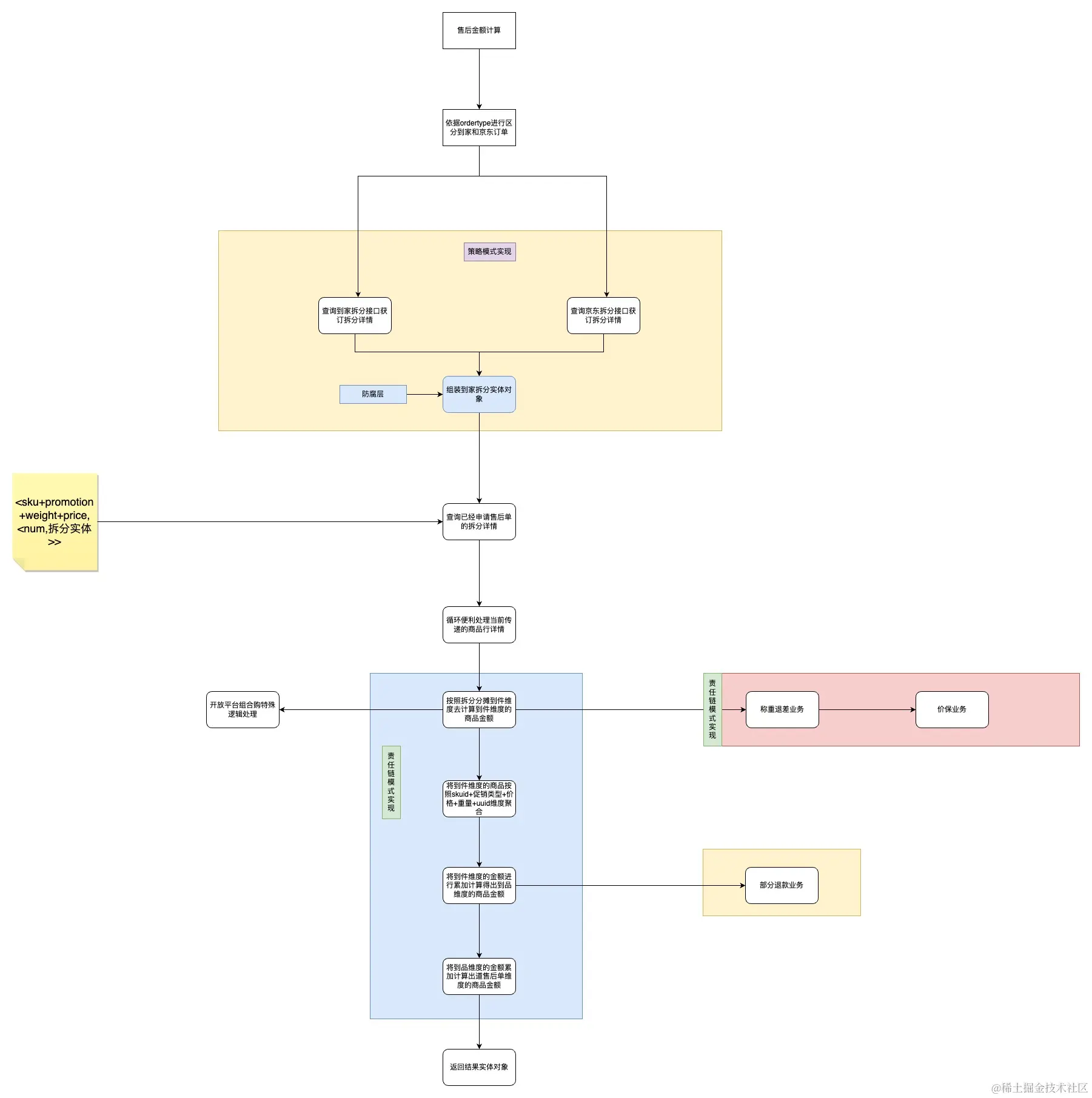
2.2.3、重构前金额计算流程图

2.2.4、重构后金额计算流程图

将2套金额计算业务逻辑利用设计模式将其合并为1套金额计算业务逻辑,打造防腐层

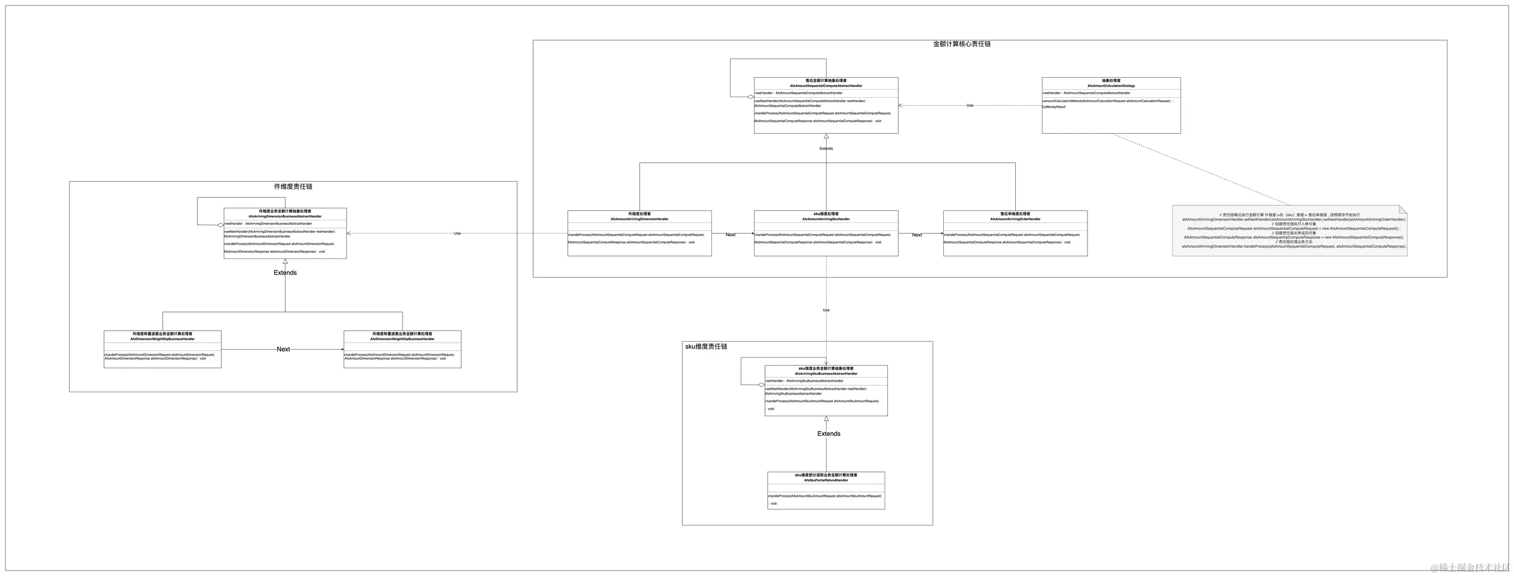
2.3、重构设计类图

依据上述制定的设计方案流程图,我进行了UML类图的绘制,以下是关于金额计算业务模块的类图

2.3.1、抽象工厂+策略模式类图

2.3.2、责任链模式类图

三、系统稳定性保障

3.1、小步重构

将售后重构分成退款、金额计算、逆向账三个步骤,并在每个步骤之后运行测试用例。这样可以及时发现并修复引入的错误,避免错误在整个系统中蔓延

3.2、逐步验证

在每个重构步骤之后,进行系统的逐步验证。分批次进行上线灰度,灰度配置绝对隔离,不能复用。确保系统的各个部分在重构过程中都能正常运行,并与其他部分协调良好。

3.3、监控和性能测试

在重构完成后,进行系统的监控和性能测试,确保重构没有引入性能问题或影响系统的稳定性。如果发现问题,及时进行修复和优化。

3.4、团队代码审查和测试

在进行重构时,与团队成员进行合作,并进行代码审查。多个人的视角和经验可以帮助发现潜在的问题,并提供改进的建议;针对重构代码进行深度解刨,能更有效地保障重构的安全性。

重构业务及时通知测试人员,使测试人员能够评估到测试点,更加完善测试用例

3.5、灰度步骤

3.5.1、bcp持续比对校验

3.5.2、按照商家灰度

依据售后单量 小->中->大 的顺序逐步进行灰度切量,观察其退款、金额计算等售后单数据是否异常

四、重构成果

1.降低开发、维护成本

2.提升代码质量、系统稳定性

3.系统扩展性和灵活性的加强;

4.系统应用、业务边界定位更加清晰

5.统一和规范售后核心业务脉络,降低业务学习成本,提升开发效率

6.提升自己的技术能力、代码质量意识、问题解决能力、团队合作和沟通能力;经典著作《重构》这本书中有这么一段话:

一开始,我所做的重构都停留在细枝末节上。随着代码趋向简洁,我发现自己可以看到一些设计层面的东西了,这些是我以前理解不到的,如果没有重构,我达不到这种高度。

五、code show

5.1、重构前金额计算

京东秒送售后单金额计算service方法

一个大的金额计算class类就有1000多行代码,每个方法中都有几百行代码,以下是京东秒送售后单金额计算部分代码

5.2、重构后金额计算

京东秒送售后单金额计算用同一个接口才承接业务实现,并且使用策略+抽象工厂模式实现秒送、天选业务的金额计算

策略模式获取金额拆分结果集

金额计算核心方法只有4步骤

其中金额计算的核心则采用的是责任链业务进行计算

在件维度、sku维度针对不同的业务又采用了责任链模式进行金额计算

六、参考文献

代码的坏味道: www.qinglite.cn/doc/8703647…

《重构改善既有代码的设计》:[美]MartinFowler

《敏捷软件开发》:[美]RobertC.Martin