Docker 秘籍(三)
原文:
zh.annas-archive.org/md5/3BDF7E02FD45D3E3DF6846ABA9F12FB8译者:飞龙
第八章:Docker 编排和托管平台
在本章中,我们将涵盖以下配方:
-
使用 Docker Compose 运行应用程序
-
使用 Docker Swarm 设置集群
-
为 Docker 编排设置 CoreOS
-
设置 Project Atomic 主机
-
使用 Project Atomic 进行原子更新/回滚
-
为 Project Atomic 中的 Docker 添加更多存储
-
为 Project Atomic 设置 Cockpit
-
设置 Kubernetes 集群
-
在 Kubernetes 集群中进行扩展和缩减
-
使用 Kubernetes 集群设置 WordPress
介绍
在单个主机上运行 Docker 可能对开发环境有好处,但当我们跨多个主机时才能发挥真正的价值。然而,这并不是一件容易的事情。您必须编排这些容器。因此,在本章中,我们将介绍一些编排工具和托管平台。
Docker Inc.宣布了两种工具:
使用 Docker Compose(docs.docker.com/compose)创建由多个容器组成的应用程序,使用 Docker Swarm(docs.docker.com/swarm/)来集群多个 Docker 主机。Docker Compose 以前被称为 Fig(www.fig.sh/)。
CoreOS(coreos.com/)创建了 etcd(github.com/coreos/etcd)用于一致性和服务发现,fleet(coreos.com/using-coreos/clustering)用于在集群中部署容器,flannel(github.com/coreos/flannel)用于覆盖网络。
谷歌启动了 Kubernetes(kubernetes.io/)用于 Docker 编排。Kubernetes 提供了应用部署、调度、更新、维护和扩展的机制。
红帽推出了一个专门针对容器的操作系统,名为 Project Atomic(www.projectatomic.io/),可以利用 Kubernetes 的编排能力。
甚至微软也宣布了专门为 Docker 设计的操作系统(azure.microsoft.com/blog/2015/04/08/microsoft-unveils-new-container-technologies-for-the-next-generation-cloud/)。
Apache Mesos(mesos.apache.org/)提供了整个数据中心和云环境的资源管理和调度,还增加了对 Docker(mesos.apache.org/documentation/latest/docker-containerizer/)的支持。
VMware 还推出了专门针对容器的宿主机 VMware Photon(vmware.github.io/photon/)。
这绝对是一个非常有趣的领域,但许多编排引擎的策略管理工具并没有让开发人员和运维人员的生活变得轻松。当他们从一个平台转移到另一个平台时,他们必须学习不同的工具和格式。如果我们能够有一种标准的方式来构建和启动复合的多容器应用程序,那将是很棒的。Project Atomic 社区似乎正在致力于一种名为 Nulecule 的平台中立规范(github.com/projectatomic/nulecule/)。关于 Nulecule 的一个很好的描述可以在www.projectatomic.io/blog/2015/05/announcing-the-nulecule-specification-for-composite-applications/找到。
“Nulecule 定义了打包复杂的多容器应用程序的模式和模型,引用了它们的所有依赖关系,包括单个容器映像中的编排元数据,用于构建、部署、监视和主动管理。只需创建一个带有 Nulecule 文件的容器,应用程序就会‘自动运行’。在 Nulecule 规范中,您可以在图形中定义编排提供者、容器位置和配置参数,Atomic App 实现将在提供者的帮助下将它们组合在一起。Nulecule 规范支持多个复合应用程序的聚合,它也是容器和编排引擎不可知的,可以使用任何容器和编排引擎。”
AtomicApp 是 Nulecule 规范的一个参考实现(github.com/projectatomic/atomicapp/)。它可以用来引导容器应用程序的安装和运行。AtomicApp 目前支持有限数量的提供者(Docker、Kubernetes、OpenShift),但很快将添加对其他提供者的支持。
相关的是,CentOS 社区正在构建一个 CI 环境,将利用 Nulecule 和 AtomicApp。欲了解更多信息,请访问wiki.centos.org/ContainerPipeline。
所有前述的工具和平台都需要单独的章节来介绍。在本章中,我们将简要探讨 Compose、Swarm、CoreOS、Project Atomic 和 Kubernetes。
使用 Docker Compose 运行应用程序
Docker Compose(docs.docker.com/compose/)是运行组成应用程序的相互依赖容器的本地 Docker 工具。我们在一个文件中定义一个多容器应用程序,并将其提供给 Docker Compose,它会设置应用程序。在撰写本文时,Compose 仍未达到生产就绪状态。在本教程中,我们将再次使用 WordPress 作为示例应用程序来运行。
准备工作
确保系统上安装了 Docker 版本 1.3 或更高版本。要安装 Docker Compose,请运行以下命令:
$ sudo pip install docker-compose
如何做…
-
为应用程序创建一个目录,并在其中创建
docker-compose.yml来定义应用程序: -
我们从 Docker Hub 的官方 WordPress Docker 存储库(
registry.hub.docker.com/_/wordpress/)中获取了上述示例。 -
在应用程序目录中,运行以下命令构建应用程序:
$ docker-compose up
- 构建完成后,从
http://localhost:8080或http://<host-ip>:8080访问 WordPress 安装页面。
它是如何工作的…
Docker Compose 会从官方 Docker 注册表下载mariadb和wordpress镜像(如果本地不存在)。首先,它会从mariadb镜像启动db容器;然后启动wordpress容器。接下来,它会与db容器进行链接,并将端口导出到主机。
更多内容…
我们甚至可以在 Compose 期间从 Dockerfile 构建镜像,然后将其用于应用程序。例如,要构建wordpress镜像,我们可以从应用程序的 Compose 目录中获取相应的 Dockerfile 和其他支持文件,并以类似的方式更新docker-compose.yml文件:
我们可以启动、停止、重建和获取应用程序的状态。请访问 Docker 网站上的文档。
另请参阅
-
Docker Compose YAML 文件参考位于
docs.docker.com/compose/yml/ -
Docker Compose 命令行参考位于
docs.docker.com/compose/cli/ -
Docker Compose GitHub 存储库位于
github.com/docker/compose
使用 Docker Swarm 设置集群
Docker Swarm (docs.docker.com/swarm/)是 Docker 的本机集群。它将多个 Docker 主机分组到一个池中,可以在其中启动容器。在本教程中,我们将使用 Docker Machine (docs.docker.com/machine/)来设置 Swarm 集群。在撰写本文时,Swarm 仍未达到生产就绪状态。如果您还记得,我们在第一章中使用 Docker Machine 在 Google Compute Engine 上设置了 Docker 主机,介绍和安装。为了保持简单,我们将在这里使用 VirtualBox 作为 Docker Machine 的后端来配置主机。
准备工作
-
在您的系统上安装 VirtualBox (
www.virtualbox.org/)。配置 VirtualBox 的说明不在本书的范围之内。 -
下载并设置 Docker Machine。在 Fedora x86_64 上,运行以下命令:
$ wget https://github.com/docker/machine/releases/download/v0.2.0/docker-machine_linux-amd64
$ sudo mv docker-machine_linux-amd64 /usr/local/bin/docker-machine
$ chmod a+x /usr/local/bin/docker-machine
操作方法…
- 使用 Swarm 发现服务,我们首先需要创建一个 Swarm 令牌来唯一标识我们的集群。除了默认的托管发现服务外,Swarm 还支持不同类型的发现服务,如 etcd、consul 和 zookeeper。有关更多详细信息,请访问
docs.docker.com/swarm/discovery/。要使用默认的托管发现服务创建令牌,我们将首先在 VM 上使用 Docker Machine 设置 Docker 主机,然后获取令牌:
$ docker-machine create -d virtualbox local
- 要从本地 Docker 客户端访问我们刚创建的 Docker,请运行以下命令:
$ eval "$(docker-machine env local)"
- 要获取令牌,请运行以下命令:
$ docker run swarm create
7c3a21b42708cde81d99884116d68fa1
- 使用前一步骤中创建的令牌,设置 Swarm 主节点:
$ docker-machine create -d virtualbox --swarm --swarm-master --swarm-discovery token://7c3a21b42708cde81d99884116d68fa1 swarm-master
- 同样,让我们创建两个 Swarm 节点:
$ docker-machine create -d virtualbox --swarm --swarm-discovery token://7c3a21b42708cde81d99884116d68fa1 swarm-node-1
$ docker-machine create -d virtualbox --swarm --swarm-discovery token://7c3a21b42708cde81d99884116d68fa1 swarm-node-2
- 现在,从本地 Docker 客户端连接到 Docker Swarm:
$ eval "$(docker-machine env swarm-master)"
- Swarm API 与 Docker 客户端 API 兼容。让我们运行
docker info命令来查看 Swarm 的当前配置/设置:
$ docker info
如您所见,我们的集群中有三个节点:一个主节点和两个节点。
工作原理…
使用我们从托管发现服务获得的唯一令牌,我们在集群中注册了主节点和节点。
还有更多...
-
在前面的
docker info输出中,我们还安排了策略和过滤器。有关这些的更多信息可以在docs.docker.com/swarm/scheduler/strategy/和docs.docker.com/swarm/scheduler/filter/找到。这些定义了容器将在哪里运行。 -
正在积极开发以集成 Docker Swarm 和 Docker Compose,以便我们将应用指向 Swarm 集群并进行组合。然后应用将在集群上启动。访问
github.com/docker/compose/blob/master/SWARM.md
另请参阅
-
Docker 网站上的 Swarm 文档位于
docs.docker.com/swarm/ -
Swarm 的 GitHub 存储库位于
github.com/docker/swarm
为 Docker 编排设置 CoreOS
CoreOS(coreos.com/)是一种经过重新架构以提供运行现代基础架构堆栈所需功能的 Linux 发行版。它是 Apache 2.0 许可的。它有一个名为 CoreOS Managed Linux(coreos.com/products/managed-linux/)的产品,CoreOS 团队为其提供商业支持。
基本上,CoreOS 提供了托管完整应用程序堆栈的平台。我们可以在不同的云提供商、裸机和虚拟机环境上设置 CoreOS。让我们来看看 CoreOS 的构建模块:
-
etcd
-
容器运行时
-
Systemd
-
Fleet
让我们详细讨论每个:
-
etcd:来自 etcd 的 GitHub 页面(
github.com/coreos/etcd/#etcd)。etcd是一个用于共享配置和服务发现的高可用性键值存储。它受到 Apache ZooKeeper 和 doozer 的启发,专注于以下方面: -
简单:可通过 Curl 访问的用户界面 API(HTTP 加 JSON)
-
安全:可选的 SSL 客户端证书认证
-
快速:每个实例的数千次写入的基准测试
-
可靠:使用 Raft 进行适当的分发
它是用 Go 编写的,并使用 Raft 一致性算法(raftconsensus.github.io/)来管理高可用性的复制日志。etcd 可以独立于 CoreOS 使用。我们可以:
-
建立单节点或多节点集群。有关此信息,请访问
github.com/coreos/etcd/blob/master/Documentation/clustering.md。 -
使用 CURL 和不同的库进行访问,可在
github.com/coreos/etcd/blob/master/Documentation/libraries-and-tools.md找到。
在 CoreOS 中,etcd用于协调集群。它提供了一种以一致的方式存储配置和关于服务的信息的机制。
-
容器运行时:CoreOS 支持 Docker 作为容器运行时环境。在 2014 年 12 月,CoreOS 宣布推出了一个新的容器运行时 Rocket (
coreos.com/blog/rocket/)。让我们将讨论限制在目前安装在所有 CoreOS 机器上的 Docker 上。 -
systemd:
systemd是用于启动、停止和管理进程的初始化系统。在 CoreOS 中,它用于: -
启动 Docker 容器
-
将由容器启动的服务注册到 etcd
Systemd 管理单元文件。示例单元文件如下:
[Unit]
Description=Docker Application Container Engine
Documentation=http://docs.docker.com
After=network.target docker.socket
Requires=docker.socket
[Service]
Type=notify
EnvironmentFile=-/etc/sysconfig/docker
EnvironmentFile=-/etc/sysconfig/docker-storage
ExecStart=/usr/bin/docker -d -H fd:// $OPTIONS $DOCKER_STORAGE_OPTIONS
LimitNOFILE=1048576
LimitNPROC=1048576
[Install]
WantedBy=multi-user.target
此单元文件在 Fedora 21 上使用ExecStart中提到的命令启动 Docker 守护程序。Docker 守护程序将在network target和docker socket服务之后启动。docker socket是 Docker 守护程序启动的先决条件。Systemd 目标是将进程分组以便它们可以同时启动的方式。multi-user是前面单元文件注册的目标之一。有关更多详细信息,您可以查看 Systemd 的上游文档www.freedesktop.org/wiki/Software/systemd/。
- Fleet:Fleet (
coreos.com/using-coreos/clustering/)是控制集群级别的systemd的集群管理器。systemd 单元文件与一些特定于 Fleet 的属性结合起来实现目标。来自 Fleet 文档(github.com/coreos/fleet/blob/master/Documentation/architecture.md):
“Fleet 集群中的每个系统都运行一个
fleetd守护程序。每个守护程序封装了两个角色:引擎和代理*。引擎主要做出调度决策,而代理执行单元。引擎和代理都使用协调模型,定期生成'当前状态'和'期望状态'的快照,并进行必要的工作将前者变异为后者。”*
etcd是fleet集群中唯一的数据存储。所有持久和临时数据都存储在etcd中;单元文件、集群存在、单元状态等。etcd也用于 fleet 引擎和代理之间的所有内部通信。
现在我们知道了 CoreOS 的所有构建模块。让我们在本地系统/笔记本上尝试 CoreOS。为了保持简单,我们将使用 Vagrant 来设置环境。
准备就绪
-
在系统上安装 VirtualBox(
www.virtualbox.org/)和 Vagrant(www.vagrantup.com/)。配置这两个东西的说明超出了本书的范围。 -
克隆
coreos-vagrant存储库:
$ git clone https://github.com/coreos/coreos-vagrant.git
$ cd coreos-vagrant
- 将示例文件
user-data.sample复制到user-data并设置引导集群的令牌:
$ cp user-data.sample user-data
-
当我们使用多个节点配置 CoreOS 集群时,我们需要一个令牌来引导集群以选择初始的 etcd 领导者。这项服务由 CoreOS 团队免费提供。我们只需要在浏览器中打开
https://discovery.etcd.io/new来获取令牌,并在user-data文件中更新如下: -
将
config.rb.sample复制到config.rb并更改以下行:
$num_instances=1
现在应该是这样的:
$num_instances=3
这将要求 Vagrant 设置三个节点集群。默认情况下,Vagrant 配置为从 alpha 版本获取 VM 映像。我们可以通过在 Vagrantfile 中更新$update_channel参数将其更改为 beta 或 stable。对于这个示例,我选择了 stable。
操作步骤如下…
- 运行以下命令设置集群:
$ vagrant up
现在,使用以下截图中显示的命令检查状态:
- 使用 SSH 登录到其中一个 VM,查看服务状态,并列出集群中的机器:
$ vagrant ssh core-01
$ systemctl status etcd fleet
$ fleetctl list-machines
- 创建一个名为
myapp.service的服务单元文件,内容如下:
[Unit]
Description=MyApp
After=docker.service
Requires=docker.service
[Service]
TimeoutStartSec=0
ExecStartPre=-/usr/bin/docker kill busybox1
ExecStartPre=-/usr/bin/docker rm busybox1
ExecStartPre=/usr/bin/docker pull busybox
ExecStart=/usr/bin/docker run --name busybox1 busybox /bin/sh -c "while true; do echo Hello World; sleep 1; done"
ExecStop=/usr/bin/docker stop busybox1
- 现在让我们提交服务进行调度并启动服务:
$ fleetctl submit myapp.service
$ fleetctl start myapp.service
$ fleetctl list-units
正如我们所看到的,我们的服务已经在集群中的一个节点上启动。
工作原理...
Vagrant 使用云配置文件(user-data)来引导 VM。由于它们具有相同的令牌来引导集群,它们选择领导者并开始操作。然后,使用fleetctl,这是 fleet 集群管理工具,我们提交单元文件进行调度,该文件在一个节点上启动。
还有更多...
-
使用此配方中的云配置文件,我们可以在所有 VM 上启动
etcd和fleet。我们可以选择仅在选定的节点上运行etcd,然后配置运行fleet的工作节点以连接到 etcd 服务器。可以通过相应地设置云配置文件来完成此操作。有关更多信息,请访问coreos.com/docs/cluster-management/setup/cluster-architectures/。 -
使用
fleet,我们可以为高可用性配置服务。有关更多信息,请查看coreos.com/docs/launching-containers/launching/fleet-unit-files/。 -
尽管您的服务正在主机上运行,但您将无法从外部访问它。您需要添加某种路由器和通配符 DNS 配置,以便从外部世界访问您的服务。
另请参阅
-
更多详细信息,请参阅 CoreOS 文档
coreos.com/docs/ -
在
thesecretlivesofdata.com/raft上可视化 RAFT 一致性算法 -
如何配置云配置文件,请访问
coreos.com/docs/cluster-management/setup/cloudinit-cloud-config/和coreos.com/validate/ -
有关 systemd 的文档,请访问
coreos.com/docs/launching-containers/launching/getting-started-with-systemd/ -
如何使用 fleet 启动容器,请访问
coreos.com/docs/launching-containers/launching/launching-containers-fleet/
设置 Project Atomic 主机
Project Atomic 通过提供端到端的解决方案来促进以应用为中心的 IT 架构,快速可靠地部署容器化应用程序,并为应用程序和主机提供原子更新和回滚。
这是通过在 Project Atomic 主机上在容器中运行应用程序来实现的,这是一种专门设计用于运行容器的轻量级操作系统。主机可以基于 Fedora、CentOS 或 Red Hat Enterprise Linux。
接下来,我们将详细介绍 Project Atomic 主机的构建模块。
- OSTree 和 rpm-OSTree:OSTree (
wiki.gnome.org/action/show/Projects/OSTree)是一种管理可引导、不可变和版本化文件系统树的工具。使用这个工具,我们可以构建客户端-服务器架构,其中服务器托管一个 OSTree 存储库,订阅它的客户端可以逐步复制内容。
rpm-OSTree 是一种在服务器端将 RPM 解压缩为客户端可以订阅并执行更新的 OSTree 存储库的系统。每次更新都会创建一个新的根,用于下一次重启。在更新期间,/etc被重新设置,/var则不变。
-
容器运行时:截至目前,Project Atomic 只支持 Docker 作为容器运行时。
-
systemd:正如我们在之前的配方中看到的,systemd 是一个新的 init 系统。它还帮助为完整的多租户安全性设置 SELinux 策略,并控制 Cgroups 策略,我们在第一章中看到了介绍和安装。
Project Atomic 使用 Kubernetes (kubernetes.io/)在容器主机集群上部署应用程序。Project Atomic 可以安装在裸机、云提供商、虚拟机等上。在这个配方中,让我们看看如何在 Fedora 上使用 virt-manager 在虚拟机上安装它。
做好准备
- 下载图像:
$ wget http://download.fedoraproject.org/pub/fedora/linux/releases/test/22_Beta/Cloud/x86_64/Images/Fedora-Cloud-Atomic-22_Beta-20150415.x86_64.raw.xz
我已经下载了 Fedora 22 云图像用于容器的测试版图像。您应该在getfedora.org/en/cloud/download/上寻找最新的云图像用于容器。
- 使用以下命令解压此图像:
$ xz -d Fedora-Cloud-Atomic-22_Beta-20150415.x86_64.raw.xz
如何做到这一点…
- 我们下载了一个没有为默认用户
fedora设置任何密码的云镜像。在启动虚拟机时,我们必须通过一个云配置文件来自定义虚拟机。为此,我们需要创建两个文件,meta-data和user-data,如下所示:
$ cat meta-data
instance-id: iid-local01
local-hostname: atomichost
$ cat user-data
#cloud-config
password: atomic
ssh_pwauth: True
chpasswd: { expire: False }
ssh_authorized_keys:
- ssh-rsa AAAAB3NzaC1yc.........
在上面的代码中,我们需要提供完整的 SSH 公钥。然后,我们需要创建一个包含这些文件的 ISO 镜像,我们将使用它来引导虚拟机。由于我们使用的是云镜像,我们的设置将在引导过程中应用于虚拟机。这意味着主机名将设置为atomichost,密码将设置为atomic,依此类推。要创建 ISO,请运行以下命令:
$ genisoimage -output init.iso -volid cidata -joliet -rock user-data meta-data
-
启动 virt-manager。
-
选择新建虚拟机,然后导入现有的磁盘映像。输入我们之前下载的 Project Atomic 映像的路径。选择操作系统类型为Linux,版本为Fedora 20/Fedora 21(或更高版本),然后点击下一步。接下来,分配 CPU 和内存,然后点击下一步。然后,在安装之前为虚拟机命名并选择自定义配置。最后,点击完成并查看详细信息。
-
接下来,点击添加硬件,在选择存储后,将我们创建的 ISO(
init.iso)文件附加到虚拟机,并选择开始安装:
启动后,您可以看到其主机名已正确设置,并且您将能够使用云初始化文件中给定的密码登录。默认用户是fedora,密码是atomic,如在user-data文件中设置的那样。
工作原理…
在这个示例中,我们使用virt-manager提供云初始化文件,使用 Project Atomic Fedora 云镜像引导了虚拟机。
更多内容…
-
登录后,如果在
/目录下列出文件,你会看到大多数传统目录都链接到/var,因为它在升级过程中会被保留。 -
登录后,您可以像往常一样运行 Docker 命令:
$sudo docker run -it fedora bash
另请参阅
-
有关虚拟管理器的文档,请访问
virt-manager.org/documentation/ -
有关软件包系统、镜像系统和 RPM-OSTree 的更多信息,请访问
github.com/projectatomic/rpm-ostree/blob/master/doc/background.md -
Project Atomic 网站上的快速入门指南,请访问
www.projectatomic.io/docs/quickstart/ -
有关云镜像的资源,请访问
www.technovelty.org//linux/running-cloud-images-locally.html和cloudinit.readthedocs.org/en/latest/ -
如何在 Atomic 主机上设置 Kubernetes,网址为
www.projectatomic.io/blog/2014/11/testing-kubernetes-with-an-atomic-host/和github.com/cgwalters/vagrant-atomic-cluster
使用 Project Atomic 进行原子更新/回滚
要升级到最新版本或回滚到 Project Atomic 的旧版本,我们使用atomic host命令,该命令内部调用 rpm-ostree。
准备工作
启动并登录到 Atomic 主机。
如何做…
- 启动后,运行以下命令:
$ atomic host status
您将看到有关当前正在使用的部署的详细信息。
升级,请运行以下命令:
- 这将更改和/或添加新的软件包。升级后,我们需要重新启动系统以使用新的更新。让我们重新启动并查看结果:
正如我们所看到的,系统现在已经使用新的更新启动。位于第一行开头的*表示活动构建。
- 要回滚,请运行以下命令:
$ sudo atomic host rollback
如果我们想使用旧的位,我们将不得不再次重启。
工作原理…
对于更新,Atomic 主机连接到托管较新构建的远程存储库,该构建将在下一次重启后下载并使用,直到用户升级或回滚。在回滚的情况下,系统上可用的旧构建将在重启后使用。
另请参阅
- 可以在 Project Atomic 网站的文档中找到,网址为
www.projectatomic.io/docs/os-updates/
在 Project Atomic 中为 Docker 添加更多存储
Atomic 主机是一个最小的发行版,因此以 6GB 的镜像分发,以保持占用空间小。这是非常少的存储空间来构建和存储大量的 Docker 镜像,因此建议为这些操作附加外部存储。
默认情况下,Docker 使用/var/lib/docker作为存储所有与 Docker 相关的文件(包括镜像)的默认目录。在 Project Atomic 中,我们使用直接的 LVM 卷通过 devicemapper 后端将 Docker 镜像和元数据存储在/dev/atomicos/docker-data和/dev/atomicos/docker-meta中。
因此,为了添加更多存储空间,Project Atomic 提供了一个名为docker-storage-helper的辅助脚本,将外部磁盘添加到现有的 LVM thin pool 中。让我们使用docker info命令查看当前可用于 Docker 的存储空间:
正如我们所看到的,总数据空间为 2.96 GB,总元数据空间为 8.38 MB。
做好准备
-
停止 VM,如果它正在运行。
-
向 Project Atomic VM 添加所需大小的额外磁盘。我已经添加了 8 GB。
-
启动 VM。
-
检查新添加的磁盘是否对 VM 可见。
如何操作...
- 检查附加磁盘是否可用于 Atomic 主机 VM:
正如我们所看到的,新创建的 8 GB 磁盘对 VM 可用。
- 由于新添加的磁盘是
/dev/sdb,因此创建一个名为/etc/sysconfig/docker-storage-setup的文件,并包含以下内容:
DEVS="/dev/sdb"
[fedora@atomichost ~]$ cat /etc/sysconfig/docker-storage-setup
DEVS="/dev/sdb"
- 运行
docker-storage-setup命令将/dev/sdb添加到现有卷中:
$ sudo docker-storage-setup
- 现在,让我们再次使用
docker info命令查看当前可用于 Docker 的存储空间:
正如我们所看到的,总数据空间和元数据空间都增加了。
它是如何工作的...
该过程与扩展任何其他 LVM 卷的过程相同。我们在添加的磁盘上创建一个物理卷,将该物理卷添加到卷组中,然后扩展 LVM 卷。由于我们直接访问 Docker 中的 thin pool,因此我们不需要创建或扩展文件系统或挂载 LVM 卷。
还有更多...
-
除了
DEVS选项之外,您还可以在/etc/sysconfig/docker-storage-setup文件中添加VG选项以使用不同的卷组。 -
您可以使用
DEVS选项添加多个磁盘。 -
如果已经在卷组中的磁盘已经在
DEVS选项中被提及,那么docker-storage-setup脚本将退出,因为现有设备已经创建了分区和物理卷。 -
docker-storage-setup脚本为meta-data保留了 0.1%的大小。这就是为什么我们也看到了 Metadata Space 的增加。
另请参阅
-
在 Project Atomic 网站上的文档
www.projectatomic.io/docs/docker-storage-recommendation/ -
在 Project Atomic 上支持的文件系统
www.projectatomic.io/docs/filesystems/
为 Project Atomic 设置 Cockpit
Cockpit (cockpit-project.org/)是一个服务器管理器,可以通过 Web 浏览器轻松管理 GNU/Linux 服务器。它也可以用来管理 Project Atomic 主机。一个 Cockpit 实例可以管理多个主机。Cockpit 不会默认随最新的 Project Atomic 一起提供,您需要将其作为超级特权容器(SPC)启动。SPC 是专门构建的容器,以关闭安全性运行(--privileged);它关闭一个或多个命名空间或将主机 OS 的“卷挂载到”容器中的部分。有关 SPC 的更多详细信息,请参阅developerblog.redhat.com/2014/11/06/introducing-a-super-privileged-container-concept/和www.youtube.com/watch?v=eJIeGnHtIYg。
因为 Cockpit 作为 SPC 运行,所以可以访问容器内管理原子主机所需的资源。
准备工作
设置 Project Atomic 主机并登录。
如何操作…
- 运行以下命令启动 Cockpit 容器:
[fedora@atomichost ~]$ sudo atomic run stefwalter/cockpit-ws
- 打开浏览器(
http://<VM IP>:9090)并使用默认用户/密码fedora/atomic登录。登录后,您可以选择当前主机进行管理。您将看到如下所示的屏幕:
工作原理…
在这里,我们使用atomic命令而不是docker命令来启动容器。让我们看看 Cockpit Dockerfile(github.com/fedora-cloud/Fedora-Dockerfiles/blob/master/cockpit-ws/Dockerfile),看看为什么我们这样做。在 Dockerfile 中,您将看到一些指令:
LABEL INSTALL /usr/bin/docker run -ti --rm --privileged -v /:/host IMAGE /container/atomic-install
LABEL UNINSTALL /usr/bin/docker run -ti --rm --privileged -v /:/host IMAGE /cockpit/atomic-uninstall
LABEL RUN /usr/bin/docker run -d --privileged --pid=host -v /:/host IMAGE /container/atomic-run --local-ssh
如果您回忆起第二章中的使用 Docker 容器和第三章中的使用 Docker 镜像,我们可以使用标签为镜像和容器分配元数据。这里的标签是INSTALL、UNINSTALL和RUN。atomic命令是 Project Atomic 特有的命令,它读取这些标签并执行操作。由于容器作为 SPC 运行,因此不需要从主机到容器的端口转发。有关atomic命令的更多详细信息,请访问developerblog.redhat.com/2015/04/21/introducing-the-atomic-command/。
还有更多...
您可以通过 GUI 执行几乎所有管理员任务。您可以通过这个管理 Docker 镜像/容器。您可以执行以下操作:
-
拉取镜像
-
启动/停止容器
您还可以将其他机器添加到同一个 Cockpit 实例中,以便从一个中央位置管理它们。
另请参阅
- Cockpit 文档位于
files.cockpit-project.org/guide/
设置 Kubernetes 集群
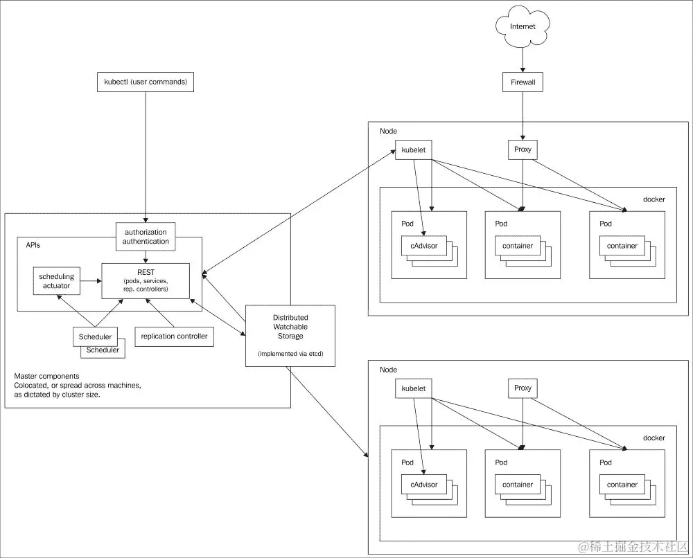
Kubernetes 是一个开源的容器编排工具,可以跨集群的多个节点进行操作。目前,它只支持 Docker。它是由 Google 发起的,现在其他公司的开发人员也在为其做出贡献。它提供了应用部署、调度、更新、维护和扩展的机制。Kubernetes 的自动放置、自动重启、自动复制功能确保了应用程序的期望状态得以维持,这是由用户定义的。用户通过 YAML 或 JSON 文件定义应用程序,我们稍后会看到。这些 YAML 和 JSON 文件还包含 API 版本(apiVersion字段)来识别模式。以下是 Kubernetes 的架构图:
raw.githubusercontent.com/GoogleCloudPlatform/kubernetes/master/docs/architecture.png
让我们来看看 Kubernetes 的一些关键组件和概念。
-
Pods:Pod 由一个或多个容器组成,是 Kubernetes 的部署单元。Pod 中的每个容器与同一 Pod 中的其他容器共享不同的命名空间。例如,Pod 中的每个容器共享相同的网络命名空间,这意味着它们可以通过 localhost 进行通信。
-
节点/从属节点:节点,以前被称为从属节点,是 Kubernetes 集群中的工作节点,并通过主节点进行管理。Pod 被部署在具有运行它们所需服务的节点上。
-
docker,用于运行容器
-
kubelet,用于与主节点交互
-
代理(kube-proxy),将服务连接到相应的 Pod
-
主节点:主节点托管集群级别的控制服务,例如以下内容:
-
API 服务器:具有用于与主节点和节点交互的 RESTful API。这是唯一与 etcd 实例通信的组件。
-
调度器:在集群中调度作业,例如在节点上创建 Pod。
-
复制控制器:确保用户指定数量的 Pod 副本在任何给定时间都在运行。要使用复制控制器管理副本,我们必须定义一个配置文件,其中包含 Pod 的副本计数。
主节点还与 etcd 通信,etcd 是一个分布式键值对。etcd 用于存储配置信息,主节点和节点都使用这些信息。etcd 的 watch 功能用于通知集群中的更改。etcd 可以托管在主节点上或不同的一组系统上。
-
服务:在 Kubernetes 中,每个 Pod 都有自己的 IP 地址,并且根据复制控制器的配置,Pod 会不时地被创建和销毁。因此,我们不能依赖于 Pod 的 IP 地址来为应用程序提供服务。为了解决这个问题,Kubernetes 定义了一个抽象,定义了一组逻辑 Pod 和访问它们的策略。这个抽象被称为服务。标签用于定义服务管理的逻辑集合。
-
标签:标签是可以附加到对象的键值对,使用它们可以选择对象的子集。例如,服务可以选择具有标签
mysql的所有 Pod。 -
卷: 卷是一个对 pod 中的容器可访问的目录。它类似于 Docker 卷,但不完全相同。Kubernetes 支持不同类型的卷,其中一些是 EmptyDir(临时)、HostDir、GCEPersistentDisk 和 NFS。正在积极开发以支持更多类型的卷。更多细节可以在
github.com/GoogleCloudPlatform/kubernetes/blob/master/docs/volumes.md找到。
Kubernetes 可以安装在虚拟机、物理机和云上。要查看完整的矩阵,请查看github.com/GoogleCloudPlatform/kubernetes/tree/master/docs/getting-started-guides。在这个示例中,我们将看到如何在虚拟机上使用 VirtualBox 提供程序安装它。这个示例和接下来关于 Kubernetes 的示例是在 Kubernetes 的 v0.17.0 上尝试的。
准备工作
-
从
www.vagrantup.com/downloads.html安装最新的 Vagrant >= 1.6.2。 -
从
www.virtualbox.org/wiki/Downloads安装最新的 VirtualBox。如何设置这个的详细说明超出了本书的范围。
如何做...
- 运行以下命令在 Vagrant 虚拟机上设置 Kubernetes:
$ export KUBERNETES_PROVIDER=vagrant
$ export VAGRANT_DEFAULT_PROVIDER=virtualbox
$ curl -sS https://get.k8s.io | bash
它是如何工作的...
从curl命令下载的 bash 脚本首先下载最新的 Kubernetes 版本,然后运行./kubernetes/cluster/kube-up.sh bash 脚本来设置 Kubernetes 环境。由于我们已经指定 Vagrant 为KUBERNETES_PROVIDER,脚本首先下载 Vagrant 镜像,然后使用 Salt (saltstack.com/) 配置一个主节点和一个节点(minion)虚拟机。初始设置需要几分钟来运行。
Vagrant 在~/.kubernetes_vagrant_auth中创建一个凭据文件进行身份验证。
还有更多...
类似于./cluster/kube-up.sh,还有其他辅助脚本可以在主机上执行不同的操作。确保你在kubernetes目录中,在运行以下命令时已经安装了之前的安装:
- 获取节点列表:
$ ./cluster/kubectl.sh get nodes
- 获取 pod 的列表:
$ ./cluster/kubectl.sh get pods
- 获取服务列表:
$ ./cluster/kubectl.sh get services
- 获取复制控制器的列表:
$ ./cluster/kubectl.sh get replicationControllers
- 销毁 vagrant 集群:
$ ./cluster/kube-down.sh
- 然后恢复 vagrant 集群:
$ ./cluster/kube-up.sh
您将看到一些列出的pods,services和replicationControllers,因为 Kubernetes 为内部使用创建它们。
另请参阅
-
在
github.com/GoogleCloudPlatform/kubernetes/blob/master/docs/getting-started-guides/vagrant.md设置 Vagrant 环境 -
github.com/GoogleCloudPlatform/kubernetes/blob/master/docs/user-guide.md的 Kubernetes 用户指南 -
在
github.com/GoogleCloudPlatform/kubernetes/blob/master/docs/api-conventions.md了解 Kubernetes API 约定
在 Kubernetes 集群中进行扩展和缩减
在前一节中,我们提到复制控制器确保用户指定数量的 pod 副本在任何给定时间都在运行。要使用复制控制器管理副本,我们必须定义一个具有 pod 副本计数的配置文件。此配置可以在运行时更改。
准备就绪
确保 Kubernetes 设置正在按照前面的配方运行,并且您在kubernetes目录中,该目录是使用前面的安装创建的。
如何做…
- 启动带有 3 个副本计数的
nginx容器:
$ ./cluster/kubectl.sh run-container my-nginx --image=nginx --replicas=3 --port=80
这将启动nginx容器的三个副本。列出 pod 以获取状态:
$ ./cluster/kubectl.sh get pods
- 获取复制控制器配置:
$ ./cluster/kubectl.sh get replicationControllers
如您所见,我们有一个my-nginx控制器,其副本计数为 3。还有一个kube-dns的复制控制器,我们将在下一个配方中探索。
- 请求复制控制器服务将副本缩减为 1 并更新复制控制器:
$ ./cluster/kubectl.sh resize rc my-nginx –replicas=1
$ ./cluster/kubectl.sh get rc
- 获取 pod 列表以进行验证;您应该只看到一个
nginx的 pod:
$ ./cluster/kubectl.sh get pods
工作原理…
我们请求在主节点上运行的复制控制器服务更新 pod 的副本,这将更新配置并要求节点/从节点相应地进行调整以遵守调整大小。
还有更多…
获取服务:
$ ./cluster/kubectl.sh get services
正如你所看到的,我们之前启动的nginx容器没有定义任何服务。这意味着虽然我们有一个正在运行的容器,但我们无法从外部访问它们,因为相应的服务没有定义。
另请参阅
-
在
github.com/GoogleCloudPlatform/kubernetes/blob/master/docs/getting-started-guides/vagrant.md设置 Vagrant 环境 -
github.com/GoogleCloudPlatform/kubernetes/blob/master/docs/user-guide.md中的 Kubernetes 用户指南
在 Kubernetes 集群中设置 WordPress
在这个教程中,我们将使用 Kubernetes GitHub 中提供的 WordPress 示例(github.com/GoogleCloudPlatform/kubernetes/tree/master/examples/mysql-wordpress-pd)。给定的示例需要一些更改,因为我们将在 Vagrant 环境中运行它,而不是默认的 Google Compute 引擎。此外,我们将登录到 master 并使用kubectl二进制文件,而不是使用辅助函数(例如,<kubernetes>/cluster/kubectl.sh)。
准备工作
-
确保 Kubernetes 集群已按照上一个教程中描述的那样设置。
-
在安装过程中下载的
kubernetes目录中,您将找到一个包含许多示例的 examples 目录。让我们转到mysql-wordpress-pd目录:
$ cd kubernetes/examples/mysql-wordpress-pd
$ ls *.yaml
mysql-service.yaml mysql.yaml wordpress-service.yaml wordpress.yaml
-
这些
.yaml文件分别描述了mysql和wordpress的 pod 和服务。 -
在 pod 文件(
mysql.yaml和wordpress.yaml)中,您将找到关于卷和相应volumeMount文件的部分。原始示例假定您可以访问 Google Compute Engine 并且已经设置了相应的存储。为简单起见,我们将不设置它,而是使用EmptyDir卷选项的临时存储。供参考,我们的mysql.yaml将如下所示: -
对
wordpress.yaml进行类似的更改。
操作步骤…
- 通过 SSH 登录到 master 节点并查看正在运行的 pod:
$ vagrant ssh master
$ kubectl get pods
kube-dns-7eqp5 pod 包含三个容器:etcd、kube2sky和skydns,用于配置内部 DNS 服务器以进行服务名到 IP 的解析。我们稍后会在这个示例中看到它的运行。
在这个示例中使用的 Vagrantfile 是这样创建的,我们之前创建的kubernetes目录在 VM 下被共享为/vagrant,这意味着我们对主机系统所做的更改也会在这里可见。
- 从主节点创建
mysqlpod 并检查运行中的 pod:
$ kubectl create -f /vagrant/examples/mysql-wordpress-pd/mysql.yaml
$ kubectl get pods
我们可以看到,一个名为mysql的新 pod 已经被创建,并且正在运行在主机10.245.1.3上,这是我们的节点(minion)。
- 现在让我们为
mysql创建服务并查看所有服务:
$ kubectl create -f /vagrant/examples/mysql-wordpress-pd/mysql-service.yaml
$ kubectl get services
我们可以看到,一个名为mysql的服务已经被创建。每个服务都有一个虚拟 IP。除了kubernetes服务,我们还看到一个名为kube-dns的服务,它被用作我们之前看到的kube-dns pod 的服务名。
- 类似于
mysql,让我们为wordpress创建一个 pod:
$ kubectl create -f /vagrant/examples/mysql-wordpress-pd/wordpress.yaml
使用这个命令,后台会发生一些事情:
-
wordpress镜像从官方 Docker 注册表中下载并运行容器。 -
默认情况下,每当一个 pod 启动时,所有现有服务的信息都会导出为环境变量。例如,如果我们登录到
wordpresspod 并查找MYSQL特定的环境变量,我们会看到类似以下的内容: -
当 WordPress 容器启动时,它运行
/entrypoint.sh脚本,该脚本查找之前提到的环境变量来启动服务。github.com/docker-library/wordpress/blob/master/docker-entrypoint.sh。 -
通过
kube-dns服务,wordpress的 PHP 脚本能够进行反向查找以继续向前进行。
- 启动 pod 后,这里的最后一步是设置
wordpress服务。在默认示例中,你会在服务文件(/vagrant/examples/mysql-wordpress-pd/mysql-service.yaml)中看到类似以下的条目:
createExternalLoadBalancer: true
这篇文章是为了记住这个示例将在 Google Compute Engine 上运行。所以这里不适用。我们需要做的是像下面这样做一个条目:
publicIPs:
- 10.245.1.3
我们用节点的公共 IP 替换了负载均衡器的条目,这在我们的情况下就是节点(minion)的 IP 地址。因此,wordpress文件看起来会像下面这样:
- 要启动
wordpress服务,请从主节点上运行以下命令:
$ kubectl create -f /vagrant/examples/mysql-wordpress-pd/wordpress-service.yaml
我们可以看到我们的 service 也可以通过节点(minion)IP 访问。
- 要验证一切是否正常工作,我们可以在主节点上安装 links 软件包,通过它我们可以通过命令行浏览 URL 并连接到我们提到的公共 IP:
$ sudo yum install links -y
$ links 10.245.1.3
有了这些,你应该能看到wordpress安装页面。
工作原理...
在这个示例中,我们首先创建了一个mysql的 pod 和 service。之后,我们将它连接到了一个wordpress的 pod,并且为了访问它,我们创建了一个wordpress的 service。每个 YAML 文件都有一个kind键,用来定义它是什么类型的对象。例如,在 pod 文件中,kind被设置为 pod,在 service 文件中,被设置为 service。
还有更多...
- 在这个示例设置中,我们只有一个节点(minion)。如果你登录进去,你会看到所有正在运行的容器:
$ vagrant ssh minion-1
$ sudo docker ps
- 在这个示例中,我们没有配置复制控制器。我们可以通过创建它们来扩展这个示例。
另请参阅
-
在kube-dns上的文档
第九章:Docker 安全
在本章中,我们将介绍以下配方:
-
使用 SELinux 设置强制访问控制(MAC)
-
允许在启用 SELinux 的情况下对从主机挂载的卷进行写入
-
删除能力以降低容器内部 root 用户的权限
-
在主机和容器之间共享命名空间
介绍
Docker 容器实际上并不是沙箱应用程序,这意味着不建议在系统上以 root 身份运行随机应用程序。您应该始终将运行服务/进程的容器视为在主机系统上运行的服务/进程,并在容器内部放置在主机系统上放置的所有安全措施。
我们在第一章中看到,介绍和安装,Docker 如何使用命名空间进行隔离。Docker 使用的六个命名空间是进程、网络、挂载、主机名、共享内存和用户。在 Linux 中,并非所有内容都有命名空间,例如 SELinux、Cgroups、设备(/dev/mem、/dev/sd*)和内核模块。文件系统下的/sys、/proc/sys、/proc/sysrq-trigger、/proc/irq、/proc/bus也没有命名空间,但它们默认以只读方式挂载,使用 libcontainer 执行驱动程序。
为了使 Docker 成为一个安全的环境,最近已经做了很多工作,还有更多的工作正在进行中。
- 由于 Docker 镜像是基本构建块,因此非常重要的是我们选择正确的基础镜像开始。Docker 有官方镜像的概念,这些镜像由 Docker、供应商或其他人维护。如果您还记得第二章中的内容,使用 Docker 容器,我们可以使用以下语法在 Docker Hub 上搜索镜像:
$ docker search <image name>
例如,考虑以下命令:
$ docker search fedora
我们将看到一个OFFICIAL列,如果镜像是官方的,你将在该列中看到对应的[OK]。在 Docker 1.3 中添加了一个实验性功能(blog.docker.com/2014/10/docker-1-3-signed-images-process-injection-security-options-mac-shared-directories/),它在拉取镜像后对官方镜像进行数字信号验证。如果镜像被篡改,用户将收到通知,但不会阻止用户运行它。目前,此功能仅适用于官方镜像。有关官方镜像的更多详细信息,请访问github.com/docker-library/official-images。镜像签名和验证功能尚未准备就绪,因此目前不要完全依赖它。
-
在第六章中,Docker API 和语言绑定,我们看到了当 Docker 守护程序访问通过 TCP 配置时,我们如何可以保护 Docker 远程 API。
-
我们还可以考虑在 Docker 主机上使用
--icc=false关闭默认的容器间网络通信。尽管容器仍然可以通过链接进行通信,覆盖 iptables 的默认 DROP 策略,但它们会使用--icc=false选项进行设置。 -
我们还可以通过 Cgroups 资源限制来防止拒绝服务(DoS)攻击通过系统资源约束。
-
Docker 利用了特殊设备 Cgroups,允许我们指定容器内可以使用哪些设备节点。它阻止进程创建和使用可能用于攻击主机的设备节点。
-
在镜像上预先创建的任何设备节点都不能用于与内核通信,因为镜像是以
nodev选项挂载的。
以下是一些指南(可能不完整),可以遵循以确保安全的 Docker 环境:
-
以非 root 用户身份运行服务,并将容器内外的 root 视为 root。
-
使用来自可信方的镜像来运行容器;避免使用
-insecure-registry=[]选项。 -
不要从 Docker 注册表或其他任何地方运行随机容器。Red Hat 携带了补丁,以添加和阻止注册表,以便企业有更多控制权(
rhelblog.redhat.com/2015/04/15/understanding-the-changes-to-docker-search-and-docker-pull-in-red-hat-enterprise-linux-7-1/)。 -
确保您的主机内核是最新的。
-
尽量避免使用
--privileged,并尽快放弃容器特权。 -
通过 SELinux 或 AppArmor 配置强制访问控制(MAC)。
-
收集日志进行审计。
-
定期进行审计。
-
在专门设计仅运行容器的主机上运行容器。考虑使用 Project Atomic、CoreOS 或类似的解决方案。
-
使用
--device选项挂载设备,而不是使用--privileged选项在容器内使用设备。 -
禁止容器内的 SUID 和 SGID。
最近,Docker 和互联网安全中心(www.cisecurity.org/)发布了 Docker 安全最佳实践指南,涵盖了大部分前述指南以及更多指南,网址为blog.docker.com/2015/05/understanding-docker-security-and-best-practices/。
为了为本章中的一些示例设置上下文,让我们尝试在安装了 Docker 的 Fedora 21 上进行默认安装的实验。
- 使用以下命令禁用 SELinux:
$ sudo setenforce 0
- 创建一个用户并将其添加到默认的 Docker 组中,以便用户可以在不使用
sudo的情况下运行 Docker 命令:
$ sudo useradd dockertest
$ sudo passwd dockertest
$ sudo groupadd docker
$ sudo gpasswd -a dockertest docker
- 使用我们之前创建的用户登录,启动容器如下:
$ su - dockertest
$ docker run -it -v /:/host fedora bash
- 从容器 chroot 到
/host并运行shutdown命令:
$ chroot /host
$ shutdown
正如我们所看到的,Docker 组中的用户可以关闭主机系统。Docker 目前没有授权控制,因此如果您可以与 Docker 套接字通信,就可以运行任何 Docker 命令。这类似于/etc/sudoers。
USERNAME ALL=(ALL) NOPASSWD: ALL
这真的不好。让我们看看在本章的其余部分中如何防范这种情况以及更多内容。
使用 SELinux 设置强制访问控制(MAC)
建议在 Docker 主机上设置某种形式的 MAC,可以是通过 SELinux 或 AppArmor,具体取决于 Linux 发行版。在本教程中,我们将看到如何在安装了 Fedora/RHEL/CentOS 的系统上设置 SELinux。让我们首先看看 SELinux 是什么:
-
SELinux 是一个标签系统
-
每个进程都有一个标签
-
每个文件、目录和系统对象都有一个标签
-
策略规则控制标记进程和标记对象之间的访问
-
内核执行规则
在 Docker 容器中,我们使用两种类型的 SELinux 强制:
-
类型强制:用于保护主机系统免受容器进程的影响。每个容器进程都被标记为
svirt_lxc_net_t,每个容器文件都被标记为svirt_sandbox_file_t。svirt_lxc_net_t类型被允许管理任何标记为svirt_sandbox_file_t的内容。容器进程只能访问/写入容器文件。 -
多类别安全强制:通过设置类型强制,所有容器进程将以
svirt_lxc_net_t标签运行,所有内容都将被标记为svirt_sandbox_file_t。然而,只有这些设置,我们无法保护一个容器免受另一个容器的影响,因为它们的标签是相同的。
我们使用多类别安全(MCS)强制来保护一个容器免受另一个容器的影响,这是基于多级安全(MLS)的。当启动一个容器时,Docker 守护程序会选择一个随机的 MCS 标签,例如s0:c41,c717,并将其保存在容器元数据中。当任何容器进程启动时,Docker 守护程序告诉内核应用正确的 MCS 标签。由于 MCS 标签保存在元数据中,如果容器重新启动,它将获得相同的 MCS 标签。
准备就绪
在安装了最新版本的 Docker 的 Fedora/RHEL/CentOS 主机上,可以通过 Docker 客户端访问。
如何做到这一点...
Fedora/RHEL/CentOS 默认安装 SELinux 并设置为强制模式,并且 Docker 守护程序设置为与 SELinux 一起启动。要检查是否满足这些条件,请执行以下步骤。
- 运行以下命令以确保 SELinux 已启用:
$ getenforce
如果前面的命令返回enforcing,那就很好,否则我们需要通过更新 SELinux 配置文件(/etc/selinux/config)并重新启动系统来进行更改。
- Docker 应该使用
--selinux-enabled选项运行。您可以在 Docker 守护程序配置(/etc/sysconfig/docker)文件的OPTIONS部分中检查。还要交叉检查 Docker 服务是否已启动并使用 SELinux 选项:
$ systemctl status docker
上述命令假定您没有手动以守护程序模式启动 Docker。
让我们在挂载主机目录作为卷后启动容器(不使用特权选项),并尝试在其中创建一个文件:
如预期的那样,我们看到Permission denied,因为具有svirt_lxc_net_t标签的容器进程无法在主机文件系统上创建文件。如果我们查看主机上的 SELinux 日志(/var/log/audit.log),我们将看到类似以下的消息:
s0:c157,c350标签是容器上的 MCS 标签。
它是如何工作的...
当为 SELinux 和 Docker 设置正确的选项时,SELinux 设置了类型和多类别安全强制执行。Linux 内核执行这些强制执行。
还有更多...
-
如果 SELinux 处于强制执行模式,并且 Docker 守护程序配置为使用 SELinux,则我们将无法像在本章前面那样从容器关闭主机:
-
我们知道,默认情况下,所有容器都将以
svirt_lxc_net_t标签运行,但我们也可以根据自定义要求调整 SELinux 标签。访问opensource.com/business/15/3/docker-security-tuning的调整 SELinux 标签部分。 -
使用 Docker 容器设置 MLS 也是可能的。访问
opensource.com/business/15/3/docker-security-tuning的多级安全模式部分。
另请参阅
允许从启用 SELinux 的主机挂载的卷进行写入
正如我们在前面的示例中看到的,当 SELinux 配置时,非特权容器无法访问从主机系统挂载目录创建的卷上的文件。但是,有时需要允许容器从主机文件访问。在本示例中,我们将看到如何在这种情况下允许访问。
准备工作
安装了最新版本的 Docker 的 Fedora/RHEL/CentOS 主机,可以通过 Docker 客户端访问。此外,SELinux 设置为强制模式,并且 Docker 守护程序配置为使用 SELinux。
如何做...
- 使用以下方式使用
z或Z选项挂载卷:
$ docker run -it -v /tmp/:/tmp/host:z docker.io/fedora bash
$ docker run -it -v /tmp/:/tmp/host:Z docker.io/fedora bash
它是如何工作的...
在挂载卷时,Docker 将重新标记卷以允许访问。来自 Docker 运行的 man 页面。
z选项告诉 Docker 卷内容将在容器之间共享。Docker 将使用共享内容标签标记内容。共享卷标签允许所有容器读/写内容。Z选项告诉 Docker 使用私有未共享标签标记内容。私有卷只能被当前容器使用。
另请参阅
在容器内取消功能以分解根用户的权限
简而言之,通过功能,我们可以分解根用户的权限。来自功能的 man 页面:
为了进行权限检查,传统的 UNIX 实现区分两类进程:特权进程(有效用户 ID 为 0,称为超级用户或根用户)和非特权进程(有效 UID 为非零)。特权进程绕过所有内核权限检查,而非特权进程则根据进程的凭据(通常为:有效 UID、有效 GID 和附加组列表)进行完整的权限检查。
从 2.2 内核开始,Linux 将传统上与超级用户关联的特权分为不同的单元,称为功能,可以独立启用和禁用。功能是每个线程的属性。
一些示例功能包括:
-
CAP_SYSLOG:这修改了内核的打印行为 -
CAP_NET_ADMIN:这配置网络 -
CAP_SYS_ADMIN:这有助于捕获所有功能
内核中只有 32 个功能插槽可用。有一个功能CAP_SYS_ADMIN,它捕获所有功能;每当有疑问时使用。
在 1.2 版本中,Docker 添加了一些功能,用于为容器添加或删除功能。它默认使用chown、dac_override、fowner、kill、setgid、setuid、setpcap、net_bind_service、net_raw、sys_chroot、mknod、setfcap和audit_write功能,并默认删除容器的以下功能。
-
CAP_SETPCAP: 这修改进程功能 -
CAP_SYS_MODULE: 这插入/删除内核模块 -
CAP_SYS_RAWIO: 这修改内核内存 -
CAP_SYS_PACCT: 这配置进程记账 -
CAP_SYS_NICE: 这修改进程的优先级 -
CAP_SYS_RESOURCE: 这覆盖资源限制 -
CAP_SYS_TIME: 这修改系统时钟 -
CAP_SYS_TTY_CONFIG: 这配置tty设备 -
CAP_AUDIT_WRITE: 这写入审计日志 -
CAP_AUDIT_CONTROL: 这配置审计子系统 -
CAP_MAC_OVERRIDE: 这忽略内核 MAC 策略 -
CAP_MAC_ADMIN: 这配置 MAC 配置 -
CAP_SYSLOG: 这修改内核 printk 行为 -
CAP_NET_ADMIN: 这配置网络 -
CAP_SYS_ADMIN: 这有助于捕获所有容器
我们需要非常小心地删除功能,因为如果应用程序没有足够的功能来运行,可能会出现问题。要为容器添加和删除功能,可以分别使用--cap-add和--cap-drop选项。
准备工作
安装了最新版本的 Docker 的主机,可以通过 Docker 客户端访问。
如何做…
- 要删除功能,运行类似以下命令:
$ docker run --cap-drop <CAPABILITY> <image> <command>
要从容器中删除setuid和setgid功能,以便它无法运行具有这些位设置的二进制文件,运行以下命令:
$ docker run -it --cap-drop setuid --cap-drop setgid fedora bash
- 同样,要添加功能,运行类似以下命令:
$ docker run --cap-add <CAPABILITY> <image> <command>
要添加所有功能并仅删除sys-admin,运行以下命令:
$ docker run -it --cap-add all --cap-drop sys-admin fedora bash
它是如何工作的…
在启动容器之前,Docker 为容器内的根用户设置功能,这会影响容器进程的命令执行。
还有更多...
让我们重新访问我们在本章开头看到的例子,通过它我们看到主机系统通过容器关闭。让 SELinux 在主机系统上禁用;但是,在启动容器时,删除sys_choot功能:
$ docker run -it --cap-drop sys_chroot -v /:/host fedora bash
$ shutdown
另请参阅
-
Dan Walsh 在
opensource.com/business/14/9/security-for-docker上的文章。 -
blog.docker.com/2014/08/announcing-docker-1-2-0/上的 Docker 1.2 发布说明。 -
有努力在进行中,以有选择地禁用容器进程的系统调用,以提供更严格的安全性。访问
opensource.com/business/15/3/docker-security-future的Seccomp部分。 -
与版本 1.6 中的自定义命名空间和功能类似,Docker 支持
--cgroup-parent标志,以传递特定的 Cgroup 来运行容器。docs.docker.com/v1.6/release-notes/。
在主机和容器之间共享命名空间
我们知道,在启动容器时,默认情况下,Docker 为容器创建六个不同的命名空间——进程、网络、挂载、主机名、共享内存和用户。在某些情况下,我们可能希望在两个或更多的容器之间共享命名空间。例如,在 Kubernetes 中,一个 pod 中的所有容器共享相同的网络命名空间。
在某些情况下,我们希望与容器共享主机系统的命名空间。例如,我们在主机和容器之间共享相同的网络命名空间,以在容器内获得接近线速。在这个教程中,我们将看到如何在主机和容器之间共享命名空间。
准备工作
安装了最新版本的 Docker 的主机,可以通过 Docker 客户端访问。
如何做…
- 要与容器共享主机网络命名空间,请运行以下命令:
$ docker run -it --net=host fedora bash
如果要在容器内查看网络详细信息,请运行以下命令:
$ ip a
您将看到与主机相同的结果。
- 要与容器共享主机网络、PID 和 IPC 命名空间,请运行以下命令:
$ docker run -it --net=host --pid=host --ipc=host fedora bash
它是如何工作的…
当传递这些参数给容器时,Docker 不会为容器创建单独的命名空间。
还有更多...
对于专门用于运行容器的主机,比如 Project Atomic (www.projectatomic.io/),我们在第八章中看到的Docker 编排和托管平台,在主机系统上没有像tcpdump和sysstat这样的调试工具。因此,我们创建了带有这些工具并可以访问主机资源的容器。在这种情况下,在主机和容器之间共享命名空间变得很方便。您可以在以下链接中了解更多信息:
-
developerblog.redhat.com/2014/11/06/introducing-a-super-privileged-container-concept/ -
developerblog.redhat.com/2015/03/11/introducing-the-rhel-container-for-rhel-atomic-host/
另请参阅
- 丹·沃尔什在
opensource.com/business/15/3/docker-security-tuning上的 Docker 安全文档
第十章:获取帮助和技巧
在本章中,我们将看到以下配方:
-
以调试模式启动 Docker
-
从源代码构建 Docker 二进制文件
-
构建图像而不使用缓存层
-
为容器通信构建自己的桥接
-
更改 Docker 的默认执行驱动程序
-
为容器选择日志记录驱动程序
-
获取容器的实时 Docker 事件
介绍
随着我们对 Docker 的了解越来越多,我们会变得更加好奇。邮件列表和 IRC 频道是获取帮助、学习和分享关于 Docker 知识的最佳场所。Docker 在免费节点上有一些 IRC 频道,如#docker和#docker-dev,分别用于讨论 Docker 和与开发相关的内容。同样,Docker 有两个邮件列表:
-
Docker 用户列表可在
groups.google.com/forum/#!forum/docker-user找到 -
Docker 开发人员列表可在
groups.google.com/forum/#!forum/docker-dev找到
在使用 Docker 时,如果发现任何错误,可以在 GitHub 上报告它们,网址为github.com/docker/docker/issues。
同样,如果您修复了一个错误,可以发送拉取请求,该请求将得到审查,然后合并到代码库中。
Docker 还有一个论坛和一个 YouTube 频道,它们是很好的学习资源,分别可以在forums.docker.com/和www.youtube.com/user/dockerrun找到。
在世界各地有许多 Docker 见面小组,您可以在www.docker.com/community/meetups/上与志同道合的人见面,并通过分享经验来学习。
在本章中,我还将提供一些技巧和窍门,这将帮助您更好地使用 Docker。
以调试模式启动 Docker
我们可以以调试模式启动 Docker 来调试日志。
准备就绪
在系统上安装 Docker。
如何做…
- 使用调试选项
-D启动 Docker 守护进程。要从命令行启动,可以运行以下命令:
$ docker -d -D
- 您还可以在 Docker 配置文件中添加
--debug/-D选项以以调试模式启动。
它是如何工作的…
上述命令将以守护程序模式启动 Docker。当您启动守护程序时,您将看到许多有用的消息,例如加载现有图像,防火墙设置(iptables)等。如果启动容器,您将看到以下消息:
[info] POST /v1.15/containers/create
[99430521] +job create()
......
......
从源代码构建 Docker 二进制文件
有时需要从源代码构建 Docker 二进制文件以测试补丁。从源代码构建 Docker 二进制文件非常容易。
准备工作
- 使用
git下载 Docker 源代码:
$ git clone https://github.com/docker/docker.git
- 在 Fedora 上安装
make:
$ yum install -y make
- 确保 Docker 在构建代码的主机上运行,并且您可以通过 Docker 客户端访问它,因为我们讨论的构建发生在容器内。
如何做…
- 进入克隆的目录:
$ cd docker
- 运行
make命令:
$ sudo make
工作原理…
这将创建一个容器,并在其中从主分支编译代码。完成后,它将在bundles/<version>/binary中输出二进制文件。
还有更多…
- 与源代码类似,您也可以构建文档:
$ sudo make docs
- 您还可以使用以下命令运行测试:
$ sudo make test
另请参阅
- 查看 Docker 网站上的文档
docs.docker.com/contributing/devenvironment/
构建图像而不使用缓存层
默认情况下,当我们构建图像时,Docker 将尝试使用缓存的层,以便构建时间更短。但是,有时需要从头开始构建。例如,您需要强制进行系统更新,例如yum -y update。让我们看看如何在这个示例中做到这一点。
准备工作
获取一个 Dockerfile 来构建镜像。
如何做…
- 构建镜像时,通过以下方式传递
--no-cache选项:
$ docker build -t test --no-cache - < Dockerfile
工作原理…
--no-cache选项将丢弃任何缓存的层,并根据指令构建一个 Dockerfile。
还有更多…
有时,我们还想在仅执行几条指令后丢弃缓存。在这种情况下,我们可以添加任何不影响图像的任意命令,例如创建或设置环境变量。
为容器通信构建自己的桥接
我们知道,当 Docker 守护程序启动时,它会创建一个名为docker0的桥接,并且所有容器都将从中获取 IP。有时我们可能想要自定义这些设置。让我们看看如何在这个示例中做到这一点。
准备工作
我假设您已经设置好了 Docker。在 Docker 主机上,停止 Docker 守护程序。在 Fedora 上,使用以下命令:
$ systemctl stop docker
如何做…
- 要删除默认的
docker0桥接,请使用以下命令:
$ sudo ip link set dev docker0 down
$ sudo brctl delbr docker0
- 要创建自定义桥接,请使用以下命令:
$ sudo brctl addbr br0
$ sudo ip addr add 192.168.2.1/24 dev br0
$ sudo ip link set dev bridge0 up
- 更新 Docker 配置文件以使用我们之前创建的桥接。在 Fedora 上,您可以按以下方式更新配置文件:
$ sed -i '/^OPTIONS/ s/$/ --bridge br0/' /etc/sysconfig/docker
- 要启动 Docker 守护程序,请使用以下命令:
$ systemctl start docker
工作原理…
上述步骤将创建一个新的桥接,并将从 192.168.2.0 子网中为容器分配 IP。
还有更多…
您甚至可以向桥接添加接口。
另请参阅
- Docker 网站上的文档
docs.docker.com/articles/networking/
更改 Docker 的默认执行驱动程序
正如我们所知,libcontainer 是默认的执行驱动程序。对于 LXC 用户空间工具(linuxcontainers.org/)有传统支持。请记住,LXC 不是主要的开发环境。
准备工作
在系统上安装 Docker。
如何做…
- 以以下方式启动 Docker 守护程序,使用
-e lxc选项:
$ docker -d -e lxc
您还可以根据发行版在 Docker 的配置文件中添加此选项。
工作原理…
Docker 使用 LXC 工具访问内核功能,如命名空间和 Cgroups 来运行容器。
另请参阅
为容器选择日志驱动程序
随着 Docker 1.6 的发布,新增了一个功能,可以在启动 Docker 守护程序时选择日志驱动程序。目前支持三种类型的日志驱动程序:
-
none
-
json-file(默认)
-
syslog
准备工作
在系统上安装 Docker 1.6 或更高版本。
如何做…
- 以以下方式启动 Docker 守护程序,使用所需的日志驱动程序:
$ docker -d --log-driver=none
$ docker -d --log-driver=syslog
您还可以根据发行版在 Docker 的配置文件中添加此选项。
docker logs命令将仅支持默认的日志驱动程序 JSON 文件。
工作原理…
根据日志驱动程序配置,Docker 守护程序选择相应的日志驱动程序。
还有更多…
正在进行工作,将journald添加为日志驱动程序之一。它将在 Docker 1.7 中可用www.projectatomic.io/blog/2015/04/logging-docker-container-output-to-journald/。
另请参阅
获取容器的实时 Docker 事件
由于我们将在生产中运行许多容器,如果我们可以观察实时容器事件以进行监视和调试,将会很有帮助。Docker 容器可以报告事件,例如创建、销毁、死亡、导出、杀死、oom、暂停、重启、启动、停止和取消暂停。在这个教程中,我们将看到如何启用事件日志记录,然后使用过滤器选择特定的事件类型、镜像或容器。
准备工作
确保 Docker 守护程序在主机上运行,并且您可以通过 Docker 客户端连接。
如何做…
- 使用以下命令启动 Docker 事件日志记录:
$ docker events
- 从另一个终端执行一些与容器/镜像相关的操作,您将在第一个终端上看到类似以下截图的结果:
在事件收集开始后,我创建了一个容器来打印一些东西。如前面的截图所示,一个容器被创建、启动和死亡。
工作原理…
使用 Docker 事件,Docker 开始列出不同的事件。
还有更多…
- 您可以使用
--since或--until选项与 Docker 事件,以缩小所选时间戳的结果:
--since="" Show all events created since timestamp
--until="" Stream events until this timestamp
考虑以下示例:
$ docker events --since '2015-01-01'
-
使用过滤器,我们可以根据事件、容器和镜像进一步缩小事件日志,如下所示:
-
要仅列出启动事件,请使用以下命令:
$ docker events --filter 'event=start'
- 要仅列出来自 CentOS 镜像的事件,请使用以下命令:
$ docker events --filter 'image=docker.io/centos:centos7'
- 要列出特定容器的事件,请使用以下命令:
docker events --filter 'container=b3619441cb444b87b4d79a8c30616ca70da4b5aa8fdc5d8a48d23a2082052174'
另请参阅
- Docker 网站上的文档
docs.docker.com/reference/commandline/cli/#events