Pandas-2.2-中文官方教程和指南(十八)

140 阅读1小时+

Pandas 2.2 中文官方教程和指南(十八)

原文:pandas.pydata.org/docs/

可空整数数据类型

原文:pandas.pydata.org/docs/user_guide/integer_na.html

注意

IntegerArray 目前处于实验阶段。其 API 或实现可能会在没有警告的情况下发生变化。使用pandas.NA作为缺失值。

在处理缺失数据中,我们看到 pandas 主要使用NaN来表示缺失数据。因为NaN是一个浮点数,这会导致任何带有缺失值的整数数组变为浮点数。在某些情况下,这可能并不重要。但是,如果您的整数列是标识符,转换为浮点数可能会有问题。有些整数甚至无法表示为浮点数。

构造

pandas 可以使用arrays.IntegerArray来表示可能存在缺失值的整数数据。这是 pandas 内部实现的一种扩展类型。

In [1]: arr = pd.array([1, 2, None], dtype=pd.Int64Dtype())

In [2]: arr
Out[2]: 
<IntegerArray>
[1, 2, <NA>]
Length: 3, dtype: Int64 

或者字符串别名"Int64"(注意大写的"I")以区别于 NumPy 的'int64' dtype:

In [3]: pd.array([1, 2, np.nan], dtype="Int64")
Out[3]: 
<IntegerArray>
[1, 2, <NA>]
Length: 3, dtype: Int64 

所有类似 NA 的值都被替换为pandas.NA

In [4]: pd.array([1, 2, np.nan, None, pd.NA], dtype="Int64")
Out[4]: 
<IntegerArray>
[1, 2, <NA>, <NA>, <NA>]
Length: 5, dtype: Int64 

这个数组可以像任何 NumPy 数组一样存储在DataFrameSeries中。

In [5]: pd.Series(arr)
Out[5]: 
0       1
1       2
2    <NA>
dtype: Int64 

您还可以将类似列表的对象传递给带有 dtype 的Series构造函数。

警告

目前pandas.array()pandas.Series()在 dtype 推断上使用不同规则。pandas.array()将推断出一个可空整数 dtype。

In [6]: pd.array([1, None])
Out[6]: 
<IntegerArray>
[1, <NA>]
Length: 2, dtype: Int64

In [7]: pd.array([1, 2])
Out[7]: 
<IntegerArray>
[1, 2]
Length: 2, dtype: Int64 

为了向后兼容,Series将这些推断为整数或浮点 dtype。

In [8]: pd.Series([1, None])
Out[8]: 
0    1.0
1    NaN
dtype: float64

In [9]: pd.Series([1, 2])
Out[9]: 
0    1
1    2
dtype: int64 

我们建议明确提供 dtype 以避免混淆。

In [10]: pd.array([1, None], dtype="Int64")
Out[10]: 
<IntegerArray>
[1, <NA>]
Length: 2, dtype: Int64

In [11]: pd.Series([1, None], dtype="Int64")
Out[11]: 
0       1
1    <NA>
dtype: Int64 

在将来,我们可能会提供一个选项,使Series能够推断出一个可空整数 dtype。

操作

涉及整数数组的操作将类似于 NumPy 数组。缺失值将被传播,并且数据将根据需要强制转换为另一个 dtype。

In [12]: s = pd.Series([1, 2, None], dtype="Int64")

# arithmetic
In [13]: s + 1
Out[13]: 
0       2
1       3
2    <NA>
dtype: Int64

# comparison
In [14]: s == 1
Out[14]: 
0     True
1    False
2     <NA>
dtype: boolean

# slicing operation
In [15]: s.iloc[1:3]
Out[15]: 
1       2
2    <NA>
dtype: Int64

# operate with other dtypes
In [16]: s + s.iloc[1:3].astype("Int8")
Out[16]: 
0    <NA>
1       4
2    <NA>
dtype: Int64

# coerce when needed
In [17]: s + 0.01
Out[17]: 
0    1.01
1    2.01
2    <NA>
dtype: Float64 

这些 dtype 可以作为DataFrame的一部分运行。

In [18]: df = pd.DataFrame({"A": s, "B": [1, 1, 3], "C": list("aab")})

In [19]: df
Out[19]: 
 A  B  C
0     1  1  a
1     2  1  a
2  <NA>  3  b

In [20]: df.dtypes
Out[20]: 
A     Int64
B     int64
C    object
dtype: object 

这些 dtype 可以合并、重塑和转换。

In [21]: pd.concat([df[["A"]], df[["B", "C"]]], axis=1).dtypes
Out[21]: 
A     Int64
B     int64
C    object
dtype: object

In [22]: df["A"].astype(float)
Out[22]: 
0    1.0
1    2.0
2    NaN
Name: A, dtype: float64 

诸如sum()之类的缩减和分组操作同样有效。

In [23]: df.sum(numeric_only=True)
Out[23]: 
A    3
B    5
dtype: Int64

In [24]: df.sum()
Out[24]: 
A      3
B      5
C    aab
dtype: object

In [25]: df.groupby("B").A.sum()
Out[25]: 
B
1    3
3    0
Name: A, dtype: Int64 

标量 NA 值

arrays.IntegerArray使用pandas.NA作为其标量缺失值。切片一个缺失的单个元素将返回pandas.NA

In [26]: a = pd.array([1, None], dtype="Int64")

In [27]: a[1]
Out[27]: <NA> 

构造

pandas 可以使用arrays.IntegerArray表示可能包含缺失值的整数数据。这是 pandas 内部实现的一种扩展类型。

In [1]: arr = pd.array([1, 2, None], dtype=pd.Int64Dtype())

In [2]: arr
Out[2]: 
<IntegerArray>
[1, 2, <NA>]
Length: 3, dtype: Int64 

或者字符串别名"Int64"(注意大写的"I")以区别于 NumPy 的'int64'数据类型:

In [3]: pd.array([1, 2, np.nan], dtype="Int64")
Out[3]: 
<IntegerArray>
[1, 2, <NA>]
Length: 3, dtype: Int64 

所有类似 NA 的值都将被替换为pandas.NA

In [4]: pd.array([1, 2, np.nan, None, pd.NA], dtype="Int64")
Out[4]: 
<IntegerArray>
[1, 2, <NA>, <NA>, <NA>]
Length: 5, dtype: Int64 

这个数组可以像任何 NumPy 数组一样存储在DataFrameSeries中。

In [5]: pd.Series(arr)
Out[5]: 
0       1
1       2
2    <NA>
dtype: Int64 

您还可以将类似列表的对象传递给带有数据类型的Series构造函数。

警告

目前pandas.array()pandas.Series()使用不同的规则进行数据类型推断。pandas.array()将推断为可空整数数据类型

In [6]: pd.array([1, None])
Out[6]: 
<IntegerArray>
[1, <NA>]
Length: 2, dtype: Int64

In [7]: pd.array([1, 2])
Out[7]: 
<IntegerArray>
[1, 2]
Length: 2, dtype: Int64 

为了向后兼容,Series将这些推断为整数或浮点数数据类型。

In [8]: pd.Series([1, None])
Out[8]: 
0    1.0
1    NaN
dtype: float64

In [9]: pd.Series([1, 2])
Out[9]: 
0    1
1    2
dtype: int64 

我们建议明确提供数据类型以避免混淆。

In [10]: pd.array([1, None], dtype="Int64")
Out[10]: 
<IntegerArray>
[1, <NA>]
Length: 2, dtype: Int64

In [11]: pd.Series([1, None], dtype="Int64")
Out[11]: 
0       1
1    <NA>
dtype: Int64 

将来,我们可能会提供一个选项,使Series推断为可空整数数据类型。

操作

涉及整数数组的操作将类似于 NumPy 数组。缺失值将被传播,并且数据将根据需要强制转换为另一种数据类型。

In [12]: s = pd.Series([1, 2, None], dtype="Int64")

# arithmetic
In [13]: s + 1
Out[13]: 
0       2
1       3
2    <NA>
dtype: Int64

# comparison
In [14]: s == 1
Out[14]: 
0     True
1    False
2     <NA>
dtype: boolean

# slicing operation
In [15]: s.iloc[1:3]
Out[15]: 
1       2
2    <NA>
dtype: Int64

# operate with other dtypes
In [16]: s + s.iloc[1:3].astype("Int8")
Out[16]: 
0    <NA>
1       4
2    <NA>
dtype: Int64

# coerce when needed
In [17]: s + 0.01
Out[17]: 
0    1.01
1    2.01
2    <NA>
dtype: Float64 

这些数据类型可以作为DataFrame的一部分操作。

In [18]: df = pd.DataFrame({"A": s, "B": [1, 1, 3], "C": list("aab")})

In [19]: df
Out[19]: 
 A  B  C
0     1  1  a
1     2  1  a
2  <NA>  3  b

In [20]: df.dtypes
Out[20]: 
A     Int64
B     int64
C    object
dtype: object 

这些数据类型可以合并、重塑和转换。

In [21]: pd.concat([df[["A"]], df[["B", "C"]]], axis=1).dtypes
Out[21]: 
A     Int64
B     int64
C    object
dtype: object

In [22]: df["A"].astype(float)
Out[22]: 
0    1.0
1    2.0
2    NaN
Name: A, dtype: float64 

缩减和分组操作,如sum()同样有效。

In [23]: df.sum(numeric_only=True)
Out[23]: 
A    3
B    5
dtype: Int64

In [24]: df.sum()
Out[24]: 
A      3
B      5
C    aab
dtype: object

In [25]: df.groupby("B").A.sum()
Out[25]: 
B
1    3
3    0
Name: A, dtype: Int64 

标量 NA 值

arrays.IntegerArray使用pandas.NA作为其标量缺失值。切片一个缺失的单个元素将返回pandas.NA

In [26]: a = pd.array([1, None], dtype="Int64")

In [27]: a[1]
Out[27]: <NA> 

可空布尔数据类型

原文:pandas.pydata.org/docs/user_guide/boolean.html

注意

BooleanArray 目前处于实验阶段。其 API 或实现可能会在没有警告的情况下更改。

使用 NA 值进行索引

pandas 允许在布尔数组中使用NA值进行索引,这些值被视为False

In [1]: s = pd.Series([1, 2, 3])

In [2]: mask = pd.array([True, False, pd.NA], dtype="boolean")

In [3]: s[mask]
Out[3]: 
0    1
dtype: int64 

如果您希望保留NA值,可以手动用fillna(True)填充它们。

In [4]: s[mask.fillna(True)]
Out[4]: 
0    1
2    3
dtype: int64 
```  ## Kleene 逻辑操作

`arrays.BooleanArray`实现了[Kleene 逻辑](https://en.wikipedia.org/wiki/Three-valued_logic#Kleene_and_Priest_logics)(有时称为三值逻辑)用于逻辑操作,如`&`(与)、`|`(或)和`^`(异或)。

这个表格展示了每种组合的结果。这些操作是对称的,因此左右两侧的翻转不会影响结果。

| 表达式 | 结果 |
| --- | --- |
| `True & True` | `True` |
| `True & False` | `False` |
| `True & NA` | `NA` |
| `False & False` | `False` |
| `False & NA` | `False` |
| `NA & NA` | `NA` |
| `True &#124; True` | `True` |
| `True &#124; False` | `True` |
| `True &#124; NA` | `True` |
| `False &#124; False` | `False` |
| `False &#124; NA` | `NA` |
| `NA &#124; NA` | `NA` |
| `True ^ True` | `False` |
| `True ^ False` | `True` |
| `True ^ NA` | `NA` |
| `False ^ False` | `False` |
| `False ^ NA` | `NA` |
| `NA ^ NA` | `NA` |

当操作中存在`NA`时,输出值仅在无法仅根据其他输入确定结果时为`NA`。例如,`True | NA`是`True`,因为`True | True`和`True | False`都是`True`。在这种情况下,我们实际上不需要考虑`NA`的值。

另一方面,`True & NA`是`NA`。结果取决于`NA`是真是假,因为`True & True`是`True`,但`True & False`是`False`,所以我们无法确定输出。

这与`np.nan`在逻辑操作中的行为不同。pandas 将`np.nan`视为*输出中始终为假*。

在`or`中

```py
In [5]: pd.Series([True, False, np.nan], dtype="object") | True
Out[5]: 
0     True
1     True
2    False
dtype: bool

In [6]: pd.Series([True, False, np.nan], dtype="boolean") | True
Out[6]: 
0    True
1    True
2    True
dtype: boolean 

and

In [7]: pd.Series([True, False, np.nan], dtype="object") & True
Out[7]: 
0     True
1    False
2    False
dtype: bool

In [8]: pd.Series([True, False, np.nan], dtype="boolean") & True
Out[8]: 
0     True
1    False
2     <NA>
dtype: boolean 
```  ## 使用 NA 值进行索引

pandas 允许在布尔数组中使用`NA`值进行索引,这些值被视为`False`。

```py
In [1]: s = pd.Series([1, 2, 3])

In [2]: mask = pd.array([True, False, pd.NA], dtype="boolean")

In [3]: s[mask]
Out[3]: 
0    1
dtype: int64 

如果您希望保留NA值,可以手动用fillna(True)填充它们。

In [4]: s[mask.fillna(True)]
Out[4]: 
0    1
2    3
dtype: int64 

Kleene 逻辑操作

arrays.BooleanArray实现了Kleene 逻辑(有时称为三值逻辑)用于逻辑操作,如&(与)、|(或)和^(异或)。

这个表格展示了每种组合的结果。这些操作是对称的,因此左右两侧的翻转不会影响结果。

表达式结果
True & TrueTrue
True & FalseFalse
True & NANA
False & FalseFalse
False & NAFalse
NA & NANA
True &#124; TrueTrue
True &#124; FalseTrue
True &#124; NATrue
False &#124; FalseFalse
False &#124; NANA
NA &#124; NANA
True ^ TrueFalse
True ^ FalseTrue
True ^ NANA
False ^ FalseFalse
False ^ NANA
NA ^ NANA

当操作中存在NA时,仅当结果无法仅基于其他输入确定时,输出值才为NA。例如,True | NATrue,因为True | TrueTrue | False都为True。在这种情况下,我们实际上不需要考虑NA的值。

另一方面,True & NANA。结果取决于NA是否真的为TrueFalse,因为True & TrueTrue,但True & FalseFalse,所以我们无法确定输出。

这与np.nan在逻辑操作中的行为不同。pandas 将np.nan视为输出中始终为假

or

In [5]: pd.Series([True, False, np.nan], dtype="object") | True
Out[5]: 
0     True
1     True
2    False
dtype: bool

In [6]: pd.Series([True, False, np.nan], dtype="boolean") | True
Out[6]: 
0    True
1    True
2    True
dtype: boolean 

and

In [7]: pd.Series([True, False, np.nan], dtype="object") & True
Out[7]: 
0     True
1    False
2    False
dtype: bool

In [8]: pd.Series([True, False, np.nan], dtype="boolean") & True
Out[8]: 
0     True
1    False
2     <NA>
dtype: boolean 

图表可视化

原文:pandas.pydata.org/docs/user_guide/visualization.html

注意

下面的示例假定您正在使用Jupyter

本节演示了通过图表进行可视化。 有关表格数据可视化的信息,请参阅表格可视化部分。

我们使用标准约定引用 matplotlib API:

In [1]: import matplotlib.pyplot as plt

In [2]: plt.close("all") 

我们在 pandas 中提供了基础知识,以轻松创建看起来不错的图形。 请参阅生态系统页面 以了解超越此处基础文档的可视化库。

注意

所有对 np.random 的调用都使用 123456 作为种子。

基本绘图:plot

我们将演示基础知识,有关一些高级策略,请参阅食谱。

Series 和 DataFrame 上的 plot 方法只是 plt.plot() 的简单包装:

In [3]: np.random.seed(123456)

In [4]: ts = pd.Series(np.random.randn(1000), index=pd.date_range("1/1/2000", periods=1000))

In [5]: ts = ts.cumsum()

In [6]: ts.plot(); 

../_images/series_plot_basic.png

如果索引由日期组成,则调用gcf().autofmt_xdate() 尝试根据上述格式化 x 轴。

在 DataFrame 上,plot() 是一个方便的方法,用于绘制所有带有标签的列:

In [7]: df = pd.DataFrame(np.random.randn(1000, 4), index=ts.index, columns=list("ABCD"))

In [8]: df = df.cumsum()

In [9]: plt.figure();

In [10]: df.plot(); 

../_images/frame_plot_basic.png

您可以使用 plot() 中的 xy 关键字绘制一列与另一列的图形:

In [11]: df3 = pd.DataFrame(np.random.randn(1000, 2), columns=["B", "C"]).cumsum()

In [12]: df3["A"] = pd.Series(list(range(len(df))))

In [13]: df3.plot(x="A", y="B"); 

../_images/df_plot_xy.png

注意

要了解更多格式和样式选项,请参阅下面的格式化。 ## 其他绘图

绘图方法允许使用除默认线图之外的几种绘图样式。 这些方法可以作为 plot()kind 关键字参数提供,包括:

  • ‘bar’ 或 ‘barh’ 用于条形图

  • ‘hist’ 用于直方图

  • ‘box’ 用于箱线图

  • ‘kde’ 或 ‘density’ 用于密度图

  • ‘area’ 用于面积图

  • ‘scatter’ 用于散点图

  • ‘hexbin’ 用于六边形箱图

  • ‘pie’ 用于饼图

例如,可以通过以下方式创建条形图:

In [14]: plt.figure();

In [15]: df.iloc[5].plot(kind="bar"); 

../_images/bar_plot_ex.png

您还可以使用方法DataFrame.plot.<kind>创建其他图表,而不是提供kind关键字参数。这样更容易发现绘图方法及其使用的特定参数:

In [16]: df = pd.DataFrame()

In [17]: df.plot.<TAB>  # noqa: E225, E999
df.plot.area     df.plot.barh     df.plot.density  df.plot.hist     df.plot.line     df.plot.scatter
df.plot.bar      df.plot.box      df.plot.hexbin   df.plot.kde      df.plot.pie 

除了这些kind,��有 DataFrame.hist()和 DataFrame.boxplot()方法,它们使用单独的接口。

最后,在pandas.plotting中有几个绘图函数,它们以SeriesDataFrame作为参数。这些包括:

  • 散点矩阵

  • 安德鲁斯曲线

  • 平行坐标

  • 滞后图

  • 自相关图

  • 自举图

  • RadViz

图表也可以用误差条或表格装饰。

条形图

对于带标签的非时间序列数据,您可能希望生成条形图:

In [18]: plt.figure();

In [19]: df.iloc[5].plot.bar();

In [20]: plt.axhline(0, color="k"); 

../_images/bar_plot_ex.png

调用 DataFrame 的plot.bar()方法会生成多条形图:

In [21]: df2 = pd.DataFrame(np.random.rand(10, 4), columns=["a", "b", "c", "d"])

In [22]: df2.plot.bar(); 

../_images/bar_plot_multi_ex.png

要生成堆叠条形图,请传递stacked=True

In [23]: df2.plot.bar(stacked=True); 

../_images/bar_plot_stacked_ex.png

要获得水平条形图,请使用barh方法:

In [24]: df2.plot.barh(stacked=True); 

../_images/barh_plot_stacked_ex.png ### 直方图

可以使用DataFrame.plot.hist()Series.plot.hist()方法绘制直方图。

In [25]: df4 = pd.DataFrame(
 ....:    {
 ....:        "a": np.random.randn(1000) + 1,
 ....:        "b": np.random.randn(1000),
 ....:        "c": np.random.randn(1000) - 1,
 ....:    },
 ....:    columns=["a", "b", "c"],
 ....: )
 ....: 

In [26]: plt.figure();

In [27]: df4.plot.hist(alpha=0.5); 

../_images/hist_new.png

使用stacked=True可以堆叠直方图。可以使用bins关键字更改箱子大小。

In [28]: plt.figure();

In [29]: df4.plot.hist(stacked=True, bins=20); 

../_images/hist_new_stacked.png

您可以传递 matplotlib 支持的其他关键字hist。例如,可以通过orientation='horizontal'cumulative=True绘制水平和累积直方图。

In [30]: plt.figure();

In [31]: df4["a"].plot.hist(orientation="horizontal", cumulative=True); 

../_images/hist_new_kwargs.png

查看hist方法和matplotlib hist 文档以获取更多信息。

仍然可以使用现有接口DataFrame.hist绘制直方图。

In [32]: plt.figure();

In [33]: df["A"].diff().hist(); 

../_images/hist_plot_ex.png

DataFrame.hist() 在多个子图上绘制列的直方图:

In [34]: plt.figure();

In [35]: df.diff().hist(color="k", alpha=0.5, bins=50); 

../_images/frame_hist_ex.png

by 关键字可用于绘制分组直方图:

In [36]: data = pd.Series(np.random.randn(1000))

In [37]: data.hist(by=np.random.randint(0, 4, 1000), figsize=(6, 4)); 

../_images/grouped_hist.png

此外,by 关键字也可以在DataFrame.plot.hist() 中指定。

自 1.4.0 版更改。

In [38]: data = pd.DataFrame(
 ....:    {
 ....:        "a": np.random.choice(["x", "y", "z"], 1000),
 ....:        "b": np.random.choice(["e", "f", "g"], 1000),
 ....:        "c": np.random.randn(1000),
 ....:        "d": np.random.randn(1000) - 1,
 ....:    },
 ....: )
 ....: 

In [39]: data.plot.hist(by=["a", "b"], figsize=(10, 5)); 

../_images/grouped_hist_by.png ### 箱线图

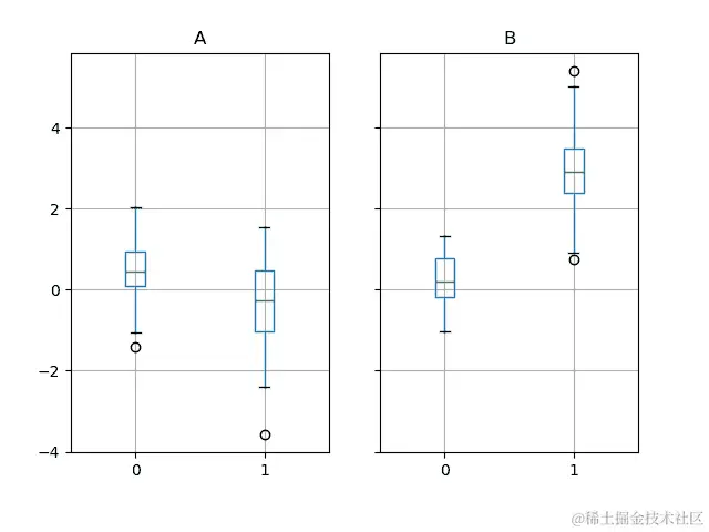
调用Series.plot.box()DataFrame.plot.box(),或DataFrame.boxplot() 来绘制箱线图以可视化每列中的值的分布。

例如,这是一个表示在 [0,1) 上的均匀随机变量的 10 次观测的五次试验的箱线图。

In [40]: df = pd.DataFrame(np.random.rand(10, 5), columns=["A", "B", "C", "D", "E"])

In [41]: df.plot.box(); 

../_images/box_plot_new.png

通过传递 color 关键字可以给箱线图着色。您可以传递一个 dict,其键为 boxeswhiskersmedianscaps。如果字典中缺少某些键,则对应艺术品将使用默认颜色。此外,箱线图还有 sym 关键字来指定离群值的样式。

当您通过 color 关键字传递其他类型的参数时,它将直接传递给所有 boxeswhiskersmedianscaps 的着色。

颜色应用于要绘制的每个箱子。如果您需要更复杂的着色,可以通过传递 return_type 获取每个绘制的艺术品。

In [42]: color = {
 ....:    "boxes": "DarkGreen",
 ....:    "whiskers": "DarkOrange",
 ....:    "medians": "DarkBlue",
 ....:    "caps": "Gray",
 ....: }
 ....: 

In [43]: df.plot.box(color=color, sym="r+"); 

../_images/box_new_colorize.png

此外,您还可以传递 matplotlib boxplot 支持的其他关键字。例如,通过 vert=Falsepositions 关键字可以绘制水平和自定义位置的箱线图。

In [44]: df.plot.box(vert=False, positions=[1, 4, 5, 6, 8]); 

../_images/box_new_kwargs.png

请查看boxplot 方法和matplotlib 箱线图文档 以获取更多信息。

仍然可以使用现有接口 DataFrame.boxplot 绘制箱线图。

In [45]: df = pd.DataFrame(np.random.rand(10, 5))

In [46]: plt.figure();

In [47]: bp = df.boxplot() 

../_images/box_plot_ex.png

您可以使用 by 关键字参数创建分层箱线图以创建分组。例如,

In [48]: df = pd.DataFrame(np.random.rand(10, 2), columns=["Col1", "Col2"])

In [49]: df["X"] = pd.Series(["A", "A", "A", "A", "A", "B", "B", "B", "B", "B"])

In [50]: plt.figure();

In [51]: bp = df.boxplot(by="X") 

../_images/box_plot_ex2.png

你也可以传递一部分列来绘制图表,以及按多列进行分组:

In [52]: df = pd.DataFrame(np.random.rand(10, 3), columns=["Col1", "Col2", "Col3"])

In [53]: df["X"] = pd.Series(["A", "A", "A", "A", "A", "B", "B", "B", "B", "B"])

In [54]: df["Y"] = pd.Series(["A", "B", "A", "B", "A", "B", "A", "B", "A", "B"])

In [55]: plt.figure();

In [56]: bp = df.boxplot(column=["Col1", "Col2"], by=["X", "Y"]) 

../_images/box_plot_ex3.png

你还可以使用DataFrame.plot.box()创建分组,例如:

从版本 1.4.0 开始更改。

In [57]: df = pd.DataFrame(np.random.rand(10, 3), columns=["Col1", "Col2", "Col3"])

In [58]: df["X"] = pd.Series(["A", "A", "A", "A", "A", "B", "B", "B", "B", "B"])

In [59]: plt.figure();

In [60]: bp = df.plot.box(column=["Col1", "Col2"], by="X") 

../_images/box_plot_ex4.png

boxplot中,返回类型可以通过return_type关键字控制。有效选择为{"axes", "dict", "both", None}。由DataFrame.boxplot创建的分面,使用by关键字,也会影响输出类型:

return_type分面输出类型
None
None2-D 轴数组
'axes'
'axes'轴系列
'dict'艺术家字典
'dict'艺术家字典系列
'both'命名元组
'both'命名元组系列

Groupby.boxplot始终返回return_typeSeries

In [61]: np.random.seed(1234)

In [62]: df_box = pd.DataFrame(np.random.randn(50, 2))

In [63]: df_box["g"] = np.random.choice(["A", "B"], size=50)

In [64]: df_box.loc[df_box["g"] == "B", 1] += 3

In [65]: bp = df_box.boxplot(by="g") 

../_images/boxplot_groupby.png

上面的子图首先按数值列分割,然后按g列的值分割。下面的子图首先按g的值分割,然后按数值列分割。

In [66]: bp = df_box.groupby("g").boxplot() 

../_images/groupby_boxplot_vis.png ### 面积图

你可以使用Series.plot.area()DataFrame.plot.area()创建面积图。面积图默认堆叠。要生成堆叠的面积图,每列必须是全部正值或全部负值。

当输入数据包含NaN时,它将自动填充为 0。如果要删除或用不同值填充,请在调用plot之前使用dataframe.dropna()dataframe.fillna()

In [67]: df = pd.DataFrame(np.random.rand(10, 4), columns=["a", "b", "c", "d"])

In [68]: df.plot.area(); 

../_images/area_plot_stacked.png

要生成未堆叠的图,请传递stacked=False。除非另有说明,否则 alpha 值设置为 0.5:

In [69]: df.plot.area(stacked=False); 

../_images/area_plot_unstacked.png ### 散点图

散点图可以通过使用DataFrame.plot.scatter()方法绘制。散点图需要 x 轴和 y 轴的数值列。这些可以通过xy关键字指定。

In [70]: df = pd.DataFrame(np.random.rand(50, 4), columns=["a", "b", "c", "d"])

In [71]: df["species"] = pd.Categorical(
 ....:    ["setosa"] * 20 + ["versicolor"] * 20 + ["virginica"] * 10
 ....: )
 ....: 

In [72]: df.plot.scatter(x="a", y="b"); 

../_images/scatter_plot.png

要在单个轴上绘制多个列组,请重复plot方法并指定目标ax。建议指定colorlabel关键字以区分每个组。

In [73]: ax = df.plot.scatter(x="a", y="b", color="DarkBlue", label="Group 1")

In [74]: df.plot.scatter(x="c", y="d", color="DarkGreen", label="Group 2", ax=ax); 

../_images/scatter_plot_repeated.png

关键字 c 可以作为列的名称,为每个点提供颜色:

In [75]: df.plot.scatter(x="a", y="b", c="c", s=50); 

../_images/scatter_plot_colored.png

如果传递给 c 的是一个分类列,则会生成一个离散的颜色条:

新版本 1.3.0 中添加。

In [76]: df.plot.scatter(x="a", y="b", c="species", cmap="viridis", s=50); 

../_images/scatter_plot_categorical.png

你可以传递 matplotlib 支持的其他关键字给 scatter。下面的示例展示了使用 DataFrame 列作为气泡大小的气泡图。

In [77]: df.plot.scatter(x="a", y="b", s=df["c"] * 200); 

../_images/scatter_plot_bubble.png

查看 scatter 方法和 matplotlib scatter 文档 了解更多。### 六边形 bin 图

你可以使用 DataFrame.plot.hexbin() 创建六边形 bin 图。如果你的数据过于密集而无法单独绘制每个点,则六边形 bin 图可以作为散点图的有用替代品。

In [78]: df = pd.DataFrame(np.random.randn(1000, 2), columns=["a", "b"])

In [79]: df["b"] = df["b"] + np.arange(1000)

In [80]: df.plot.hexbin(x="a", y="b", gridsize=25); 

../_images/hexbin_plot.png

一个有用的关键字参数是 gridsize;它控制 x 方向上的六边形数量,默认为 100。更大的 gridsize 意味着更多、更小的 bins。

默认情况下,计算每个 (x, y) 点周围的计数直方图。你可以通过将值传递给 Creduce_C_function 参数来指定替代聚合。C 指定每个 (x, y) 点的值,而 reduce_C_function 是一个函数,接受一个参数,将一个 bin 中的所有值减少到一个单一的数字(例如 meanmaxsumstd)。在这个示例中,位置由列 ab 给出,而值由列 z 给出。使用 NumPy 的 max 函数对 bins 进行聚合。

In [81]: df = pd.DataFrame(np.random.randn(1000, 2), columns=["a", "b"])

In [82]: df["b"] = df["b"] + np.arange(1000)

In [83]: df["z"] = np.random.uniform(0, 3, 1000)

In [84]: df.plot.hexbin(x="a", y="b", C="z", reduce_C_function=np.max, gridsize=25); 

../_images/hexbin_plot_agg.png

查看 hexbin 方法和 matplotlib hexbin 文档 了解更多。### 饼图

您可以使用DataFrame.plot.pie()Series.plot.pie()创建饼图。如果您的数据包含任何NaN,它们将自动填充为 0。如果数据中有任何负值,将引发ValueError

In [85]: series = pd.Series(3 * np.random.rand(4), index=["a", "b", "c", "d"], name="series")

In [86]: series.plot.pie(figsize=(6, 6)); 

../_images/series_pie_plot.png

对于饼图,最好使用正方形图形,即图形纵横比为 1。您可以创建宽度和高度相等的图形,或者在绘图后通过调用ax.set_aspect('equal')来强制纵横比相等。

请注意,使用DataFrame创建饼图需要通过y参数指定目标列或subplots=True。当指定y时,将绘制所选列的饼图。如果指定了subplots=True,将为每列绘制饼图子图。默认情况下,每个饼图中都会绘制图例;指定legend=False以隐藏图例。

In [87]: df = pd.DataFrame(
 ....:    3 * np.random.rand(4, 2), index=["a", "b", "c", "d"], columns=["x", "y"]
 ....: )
 ....: 

In [88]: df.plot.pie(subplots=True, figsize=(8, 4)); 

../_images/df_pie_plot.png

您可以使用labelscolors关键字来指定每个楔形的标签和颜色。

警告

大多数 pandas 绘图使用labelcolor参数(请注意这两个参数上没有“s”)。为了与matplotlib.pyplot.pie()保持一致,您必须使用labelscolors

如果要隐藏楔形标签,请指定labels=None。如果指定了fontsize,则该值将应用于楔形标签。此外,matplotlib.pyplot.pie()支持的其他关键字也可以使用。

In [89]: series.plot.pie(
 ....:    labels=["AA", "BB", "CC", "DD"],
 ....:    colors=["r", "g", "b", "c"],
 ....:    autopct="%.2f",
 ....:    fontsize=20,
 ....:    figsize=(6, 6),
 ....: );
 ....: 

../_images/series_pie_plot_options.png

如果传递的值总和小于 1.0,则它们将被重新缩放,使其总和为 1。

In [90]: series = pd.Series([0.1] * 4, index=["a", "b", "c", "d"], name="series2")

In [91]: series.plot.pie(figsize=(6, 6)); 

../_images/series_pie_plot_semi.png

查看更多内容,请参阅matplotlib 饼图文档。 ## 使用缺失数据绘图

pandas 在绘制包含缺失数据的DataFrameSeries时会尝试实用。根据绘图类型,缺失值将被删除、省略或填充。

绘图类型NaN 处理
折线图在 NaN 处留空
折线图(堆叠)填充 0
条形图填充 0
散点图删除 NaN
直方图删除 NaN(列)
箱线图删除 NaN(列)
面积图填充 0
KDE删除 NaN(列)
六边形图删除 NaN
饼图填充 0

如果默认设置不符合您的要求,或者您想明确指定如何处理缺失值,请考虑在绘图之前使用fillna()dropna()。## 绘图工具

这些函数可以从pandas.plotting中导入,并将SeriesDataFrame作为参数。

散点矩阵图

你可以使用pandas.plotting中的scatter_matrix方法创建散点图矩阵:

In [92]: from pandas.plotting import scatter_matrix

In [93]: df = pd.DataFrame(np.random.randn(1000, 4), columns=["a", "b", "c", "d"])

In [94]: scatter_matrix(df, alpha=0.2, figsize=(6, 6), diagonal="kde"); 

../_images/scatter_matrix_kde.png ### 密度图

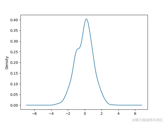
你可以使用Series.plot.kde()DataFrame.plot.kde()方法创建密度图。

In [95]: ser = pd.Series(np.random.randn(1000))

In [96]: ser.plot.kde(); 

../_images/kde_plot.png ### 安德鲁斯曲线

安德鲁斯曲线允许我们将多变量数据绘制为大量曲线,这些曲线是使用样本属性作为傅立叶级数的系数创建的,详见维基百科条目。通过为每个类别的曲线着不同颜色,可以可视化数据聚类。属于同一类别样本的曲线通常会更接近并形成更大的结构。

注意:可在此处获取“Iris”数据集。

In [97]: from pandas.plotting import andrews_curves

In [98]: data = pd.read_csv("data/iris.data")

In [99]: plt.figure();

In [100]: andrews_curves(data, "Name"); 

../_images/andrews_curves.png ### 平行坐标

平行坐标是一种用于绘制多变量数据的绘图技术,详见维基百科条目。平行坐标允许我们看到数据中的聚类,并通过视觉估计其他统计数据。使用平行坐标,点被表示为连接的线段。每条垂直线代表一个属性。一组连接的线段代表一个数据点。倾向于聚类的点会更接近。

In [101]: from pandas.plotting import parallel_coordinates

In [102]: data = pd.read_csv("data/iris.data")

In [103]: plt.figure();

In [104]: parallel_coordinates(data, "Name"); 

../_images/parallel_coordinates.png ### 滞后图

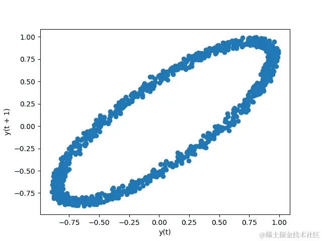
滞后图用于检查数据集或时间序列是否是随机的。随机数据不应在滞后图中显示任何结构。非随机结构意味着底层数据不是随机的。可以传递lag参数,当lag=1时,图形基本上是data[:-1] vs. data[1:]

In [105]: from pandas.plotting import lag_plot

In [106]: plt.figure();

In [107]: spacing = np.linspace(-99 * np.pi, 99 * np.pi, num=1000)

In [108]: data = pd.Series(0.1 * np.random.rand(1000) + 0.9 * np.sin(spacing))

In [109]: lag_plot(data); 

../_images/lag_plot.png ### 自相关图

自相关图通常用于检查时间序列中的随机性。这是通过计算不同时间滞后处的数据值的自相关来实现的。如果时间序列是随机的,这些自相关应该在任何时间滞后分离处接近零。如果时间序列是非随机的,那么一个或多个自相关将显着非零。图中显示的水平线对应于 95%和 99%的置信区间。虚线是 99%的置信区间。有关自相关图的更多信息,请参阅Wikipedia 条目

In [110]: from pandas.plotting import autocorrelation_plot

In [111]: plt.figure();

In [112]: spacing = np.linspace(-9 * np.pi, 9 * np.pi, num=1000)

In [113]: data = pd.Series(0.7 * np.random.rand(1000) + 0.3 * np.sin(spacing))

In [114]: autocorrelation_plot(data); 

../_images/autocorrelation_plot.png ### Bootstrap 图

Bootstrap 图用于直观评估统计量(如均值、中位数、中程等)的不确定性。从数据集中选择指定大小的随机子集,计算该子集的统计量,然后重复该过程指定次数。生成的图和直方图构成了 Bootstrap 图。

In [115]: from pandas.plotting import bootstrap_plot

In [116]: data = pd.Series(np.random.rand(1000))

In [117]: bootstrap_plot(data, size=50, samples=500, color="grey"); 

../_images/bootstrap_plot.png ### RadViz

RadViz 是一种可视化多变量数据的方法。它基于简单的弹簧张力最小化算法。基本上,您在平面上设置一堆点。在我们的情况下,它们在单位圆上等距分布。每个点代表一个单独的属性。然后,您假装数据集中的每个样本都通过弹簧连接到这些点,弹簧的刚度与该属性的数值成比例(它们被归一化为单位间隔)。我们的样本定居到的平面上的点(在我们的样本上作用的力处于平衡状态的地方)是我们的样本将被绘制的点。根据该样本属于哪个类别,它将以不同的颜色着色。有关更多信息,请参阅 R 包Radviz

注意: “鸢尾花”数据集可在此处获取。

In [118]: from pandas.plotting import radviz

In [119]: data = pd.read_csv("data/iris.data")

In [120]: plt.figure();

In [121]: radviz(data, "Name"); 

../_images/radviz.png ## 绘图格式

设置绘图样式

从 1.5 版本开始,matplotlib 提供了一系列预配置的绘图样式。设置样式可用于轻松地给出所需的绘图外观。在创建绘图之前调用matplotlib.style.use(my_plot_style)即可设置样式。例如,您可以写matplotlib.style.use('ggplot')以获得 ggplot 风格的绘图。

您可以在matplotlib.style.available中看到各种可用的样式名称,并且很容易尝试它们。

一般绘图样式参数

大多数绘图方法都有一组关键字参数,用于控制返回绘图的布局和格式:

In [122]: plt.figure();

In [123]: ts.plot(style="k--", label="Series"); 

../_images/series_plot_basic2.png

对于每种类型的图(例如 linebarscatter),将任何附加的参数关键字传递给相应的 matplotlib 函数(ax.plot()ax.bar()ax.scatter())。 这些可以用来控制额外的样式,超出了 pandas 提供的范围。

控制图例

您可以将 legend 参数设置为 False 以隐藏默认显示的图例。

In [124]: df = pd.DataFrame(np.random.randn(1000, 4), index=ts.index, columns=list("ABCD"))

In [125]: df = df.cumsum()

In [126]: df.plot(legend=False); 

../_images/frame_plot_basic_noleg.png

控制标签

您可以设置 xlabelylabel 参数以为绘图设置自定义标签,用于 x 和 y 轴。 默认情况下,pandas 将采用索引名称作为 xlabel,同时将其留空作为 ylabel。

In [127]: df.plot();

In [128]: df.plot(xlabel="new x", ylabel="new y"); 

../_images/plot_xlabel_ylabel.png

比例

你可以传递logy以获得对数刻度 Y 轴。

In [129]: ts = pd.Series(np.random.randn(1000), index=pd.date_range("1/1/2000", periods=1000))

In [130]: ts = np.exp(ts.cumsum())

In [131]: ts.plot(logy=True); 

../_images/series_plot_logy.png

还请参阅 logxloglog 关键字参数。

在次要 y 轴上绘图

要在次要 y 轴上绘制数据,请使用 secondary_y 关键字:

In [132]: df["A"].plot();

In [133]: df["B"].plot(secondary_y=True, style="g"); 

../_images/series_plot_secondary_y.png

要在 DataFrame 中绘制某些列,请将列名传递给 secondary_y 关键字:

In [134]: plt.figure();

In [135]: ax = df.plot(secondary_y=["A", "B"])

In [136]: ax.set_ylabel("CD scale");

In [137]: ax.right_ax.set_ylabel("AB scale"); 

../_images/frame_plot_secondary_y.png

请注意,在图例中,自动标记在次要 y 轴上绘制的列为“(right)” 。 要关闭自动标记,请使用 mark_right=False 关键字:

In [138]: plt.figure();

In [139]: df.plot(secondary_y=["A", "B"], mark_right=False); 

../_images/frame_plot_secondary_y_no_right.png ### 时间序列图的自定义格式化程序

pandas 为时间序列图提供了自定义格式化程序。 这些更改日期和时间的轴标签的格式。 默认情况下,自定义格式化程序仅应用于由 pandas 使用 DataFrame.plot()Series.plot() 创建的图。 要使它们应用于所有图,包括由 matplotlib 制作的图,请设置选项 pd.options.plotting.matplotlib.register_converters = True 或使用 pandas.plotting.register_matplotlib_converters()

抑制刻度分辨率调整

pandas 包括用于常规频率时间序列数据的自动刻度分辨率调整。对于 pandas 无法推断频率信息的有限情况(例如,在外部创建的twinx中),您可以选择抑制此行为以进行对齐。

这是默认行为,请注意 x 轴刻度标签的执行方式:

In [140]: plt.figure();

In [141]: df["A"].plot(); 

../_images/ser_plot_suppress.png

使用x_compat参数,您可以抑制此行为:

In [142]: plt.figure();

In [143]: df["A"].plot(x_compat=True); 

../_images/ser_plot_suppress_parm.png

如果有多个需要抑制的图,可以在with语句中使用pandas.plotting.plot_params中的use方法:

In [144]: plt.figure();

In [145]: with pd.plotting.plot_params.use("x_compat", True):
 .....:    df["A"].plot(color="r")
 .....:    df["B"].plot(color="g")
 .....:    df["C"].plot(color="b")
 .....: 

../_images/ser_plot_suppress_context.png

自动日期刻度调整

TimedeltaIndex现在使用本机 matplotlib 刻度定位器方法,对于刻度标签重叠的图形,调用 matplotlib 的自动日期刻度调整非常有用。

有关更多信息,请参阅autofmt_xdate方法和matplotlib 文档

子图

DataFrame中的每个Series可以使用subplots关键字在不同的轴上绘制:

In [146]: df.plot(subplots=True, figsize=(6, 6)); 

../_images/frame_plot_subplots.png

使用布局并针对多个轴

子图的布局可以通过layout关键字指定。它可以接受(行数,列数)layout关键字也可以在histboxplot中使用。如果输入无效,将引发ValueError

layout指定的行 x 列包含的轴数必须大于所需子图的数量。如果layout可以容纳更多轴,那么空白轴将不会被绘制。类似于 NumPy 数组的reshape方法,您可以在一个维度上使用-1来自动计算所需的行数或列数,给定另一个维度。

In [147]: df.plot(subplots=True, layout=(2, 3), figsize=(6, 6), sharex=False); 

../_images/frame_plot_subplots_layout.png

上面的示例与使用以下内容相同:

In [148]: df.plot(subplots=True, layout=(2, -1), figsize=(6, 6), sharex=False); 

所需的列数(3)是从要绘制的系列数和给定的行数(2)推断出来的。

您可以通过ax关键字以类似列表的方式传递预先创建的多个轴。这允许更复杂的布局。传递的轴必须与正在绘制的子图数量相同。

当通过ax关键字传递多个轴时,layoutsharexsharey关键字不会影响输出。您应该明确传递sharex=Falsesharey=False,否则将会看到警告。

In [149]: fig, axes = plt.subplots(4, 4, figsize=(9, 9))

In [150]: plt.subplots_adjust(wspace=0.5, hspace=0.5)

In [151]: target1 = [axes[0][0], axes[1][1], axes[2][2], axes[3][3]]

In [152]: target2 = [axes[3][0], axes[2][1], axes[1][2], axes[0][3]]

In [153]: df.plot(subplots=True, ax=target1, legend=False, sharex=False, sharey=False);

In [154]: (-df).plot(subplots=True, ax=target2, legend=False, sharex=False, sharey=False); 

../_images/frame_plot_subplots_multi_ax.png

另一个选项是通过在Series.plot()中传递一个ax参数来在特定轴上绘制:

In [155]: np.random.seed(123456)

In [156]: ts = pd.Series(np.random.randn(1000), index=pd.date_range("1/1/2000", periods=1000))

In [157]: ts = ts.cumsum()

In [158]: df = pd.DataFrame(np.random.randn(1000, 4), index=ts.index, columns=list("ABCD"))

In [159]: df = df.cumsum() 
In [160]: fig, axes = plt.subplots(nrows=2, ncols=2)

In [161]: plt.subplots_adjust(wspace=0.2, hspace=0.5)

In [162]: df["A"].plot(ax=axes[0, 0]);

In [163]: axes[0, 0].set_title("A");

In [164]: df["B"].plot(ax=axes[0, 1]);

In [165]: axes[0, 1].set_title("B");

In [166]: df["C"].plot(ax=axes[1, 0]);

In [167]: axes[1, 0].set_title("C");

In [168]: df["D"].plot(ax=axes[1, 1]);

In [169]: axes[1, 1].set_title("D"); 

../_images/series_plot_multi.png ### 带有误差条的绘图

DataFrame.plot()Series.plot() 中支持使用误差条绘图。

水平和垂直误差条可以分别通过 xerryerr 关键字参数传递给 plot()。误差值可以使用多种格式指定:

  • 作为与绘图的DataFrame 的列名匹配的误差的DataFrame 或字典,或与 Seriesname 属性匹配的误差。

  • 作为一个字符串,指示绘图的DataFrame 中哪些列包含误差值。

  • 作为原始值(listtuplenp.ndarray)。必须与绘图的DataFrame/Series 的长度相同。

下面是从原始数据轻松绘制组均值和标准差的一个示例。

# Generate the data
In [170]: ix3 = pd.MultiIndex.from_arrays(
 .....:    [
 .....:        ["a", "a", "a", "a", "a", "b", "b", "b", "b", "b"],
 .....:        ["foo", "foo", "foo", "bar", "bar", "foo", "foo", "bar", "bar", "bar"],
 .....:    ],
 .....:    names=["letter", "word"],
 .....: )
 .....: 

In [171]: df3 = pd.DataFrame(
 .....:    {
 .....:        "data1": [9, 3, 2, 4, 3, 2, 4, 6, 3, 2],
 .....:        "data2": [9, 6, 5, 7, 5, 4, 5, 6, 5, 1],
 .....:    },
 .....:    index=ix3,
 .....: )
 .....: 

# Group by index labels and take the means and standard deviations
# for each group
In [172]: gp3 = df3.groupby(level=("letter", "word"))

In [173]: means = gp3.mean()

In [174]: errors = gp3.std()

In [175]: means
Out[175]: 
 data1     data2
letter word 
a      bar   3.500000  6.000000
 foo   4.666667  6.666667
b      bar   3.666667  4.000000
 foo   3.000000  4.500000

In [176]: errors
Out[176]: 
 data1     data2
letter word 
a      bar   0.707107  1.414214
 foo   3.785939  2.081666
b      bar   2.081666  2.645751
 foo   1.414214  0.707107

# Plot
In [177]: fig, ax = plt.subplots()

In [178]: means.plot.bar(yerr=errors, ax=ax, capsize=4, rot=0); 

../_images/errorbar_example.png

在这种情况下,也支持不对称误差条,但必须提供原始误差值。对于长度为NSeries,应提供一个 2xN 的数组,表示下限和上限(或左右)误差。对于 MxNDataFrame,不对称误差应该是一个 Mx2xN 的数组。

下面是使用不对称误差条绘制最小/最大范围的一个示例。

In [179]: mins = gp3.min()

In [180]: maxs = gp3.max()

# errors should be positive, and defined in the order of lower, upper
In [181]: errors = [[means[c] - mins[c], maxs[c] - means[c]] for c in df3.columns]

# Plot
In [182]: fig, ax = plt.subplots()

In [183]: means.plot.bar(yerr=errors, ax=ax, capsize=4, rot=0); 

../_images/errorbar_asymmetrical_example.png ### 绘制表格

使用 matplotlib 表格绘图现在支持在DataFrame.plot()Series.plot() 中使用 table 关键字。table 关键字可以接受 boolDataFrameSeries。绘制表格的简单方法是指定 table=True。数据将被转置以符合 matplotlib 的默认布局。

In [184]: np.random.seed(123456)

In [185]: fig, ax = plt.subplots(1, 1, figsize=(7, 6.5))

In [186]: df = pd.DataFrame(np.random.rand(5, 3), columns=["a", "b", "c"])

In [187]: ax.xaxis.tick_top()  # Display x-axis ticks on top.

In [188]: df.plot(table=True, ax=ax); 

../_images/line_plot_table_true.png

此外,您可以传递不同的 DataFrameSeriestable 关键字。数据将按照 print 方法中显示的方式绘制(不会自动转置)。如果需要,应手动转置,如下面的示例所示。

In [189]: fig, ax = plt.subplots(1, 1, figsize=(7, 6.75))

In [190]: ax.xaxis.tick_top()  # Display x-axis ticks on top.

In [191]: df.plot(table=np.round(df.T, 2), ax=ax); 

../_images/line_plot_table_data.png

还存在一个辅助函数 pandas.plotting.table,它从 DataFrameSeries 创建一个表,并将其添加到 matplotlib.Axes 实例中。此函数可以接受 matplotlib table 具有的关键字。

In [192]: from pandas.plotting import table

In [193]: fig, ax = plt.subplots(1, 1)

In [194]: table(ax, np.round(df.describe(), 2), loc="upper right", colWidths=[0.2, 0.2, 0.2]);

In [195]: df.plot(ax=ax, ylim=(0, 2), legend=None); 

../_images/line_plot_table_describe.png

注意:您可以使用 axes.tables 属性在轴上获取表实例,以进行进一步的装饰。有关更多信息,请参阅 matplotlib 表格文档。 ### 色图

绘制大量列时可能出现的一个潜在问题是,由于默认颜色中的重复,一些系列很难区分。为了解决这个问题,DataFrame 绘图支持使用 colormap 参数,该参数接受 Matplotlib colormap 或一个字符串,该字符串是注册到 Matplotlib 的 colormap 的名称。默认 matplotlib 色图的可视化参考 此处

由于 matplotlib 不直接支持基于线的图的色图,所以颜色是根据 DataFrame 中的列数确定的均匀间距选择的。没有考虑背景颜色,因此一些色图会产生不易看到的线。

要使用 cubehelix 色图,我们可以传递 colormap='cubehelix'

In [196]: np.random.seed(123456)

In [197]: df = pd.DataFrame(np.random.randn(1000, 10), index=ts.index)

In [198]: df = df.cumsum()

In [199]: plt.figure();

In [200]: df.plot(colormap="cubehelix"); 

../_images/cubehelix.png

或者,我们可以传递色图本身:

In [201]: from matplotlib import cm

In [202]: plt.figure();

In [203]: df.plot(colormap=cm.cubehelix); 

../_images/cubehelix_cm.png

色图也可以用于其他绘图类型,如条形图:

In [204]: np.random.seed(123456)

In [205]: dd = pd.DataFrame(np.random.randn(10, 10)).map(abs)

In [206]: dd = dd.cumsum()

In [207]: plt.figure();

In [208]: dd.plot.bar(colormap="Greens"); 

../_images/greens.png

平行坐标图:

In [209]: plt.figure();

In [210]: parallel_coordinates(data, "Name", colormap="gist_rainbow"); 

../_images/parallel_gist_rainbow.png

Andrews 曲线图:

In [211]: plt.figure();

In [212]: andrews_curves(data, "Name", colormap="winter"); 

../_images/andrews_curve_winter.png

直接使用 Matplotlib 绘图

在某些情况下,直接使用 matplotlib 准备图形可能仍然更可取或必要,例如当 pandas 尚不支持某种类型的图形或自定义时。SeriesDataFrame对象的行为类似于数组,因此可以直接将它们传递给 matplotlib 函数,而无需显式转换。

pandas 还自动注册了识别日期索引的格式化程序和定位器,从而将日期和时间支持扩展到几乎所有 matplotlib 中可用的绘图类型。尽管这种格式化不提供通过 pandas 绘图时获得的相同精细度水平,但在绘制大量点时可能更快。

In [213]: np.random.seed(123456)

In [214]: price = pd.Series(
 .....:    np.random.randn(150).cumsum(),
 .....:    index=pd.date_range("2000-1-1", periods=150, freq="B"),
 .....: )
 .....: 

In [215]: ma = price.rolling(20).mean()

In [216]: mstd = price.rolling(20).std()

In [217]: plt.figure();

In [218]: plt.plot(price.index, price, "k");

In [219]: plt.plot(ma.index, ma, "b");

In [220]: plt.fill_between(mstd.index, ma - 2 * mstd, ma + 2 * mstd, color="b", alpha=0.2); 

../_images/bollinger.png

绘图后端

pandas 可以通过第三方绘图后端进行扩展。主要思想是让用户选择一个基于 Matplotlib 提供的绘图后端不同的绘图后端。

这可以通过在plot函数中将‘backend.module’作为参数backend传递来实现。例如:

>>> Series([1, 2, 3]).plot(backend="backend.module") 

或者,您也���以全局设置此选项,这样您就不需要在每个plot调用中指定关键字。例如:

>>> pd.set_option("plotting.backend", "backend.module")
>>> pd.Series([1, 2, 3]).plot() 

或者:

>>> pd.options.plotting.backend = "backend.module"
>>> pd.Series([1, 2, 3]).plot() 

这基本上等同于:

>>> import backend.module
>>> backend.module.plot(pd.Series([1, 2, 3])) 

然后,后端模块可以使用其他可视化工具(Bokeh、Altair、hvplot 等)生成图形。一些为 pandas 实现后端的库列在生态系统页面上。

开发人员指南可以在pandas.pydata.org/docs/dev/development/extending.html#plotting-backends找到

基本绘图:plot

我们将演示基础知识,有关一些高级策略,请参见食谱。

Series 和 DataFrame 上的plot方法只是对plt.plot()的简单包装:

In [3]: np.random.seed(123456)

In [4]: ts = pd.Series(np.random.randn(1000), index=pd.date_range("1/1/2000", periods=1000))

In [5]: ts = ts.cumsum()

In [6]: ts.plot(); 

../_images/series_plot_basic.png

如果索引由日期组成,则调用gcf().autofmt_xdate()尝试根据上述格式化 x 轴。

在 DataFrame 上,plot()是一个方便的方法,用于绘制所有带有标签的列:

In [7]: df = pd.DataFrame(np.random.randn(1000, 4), index=ts.index, columns=list("ABCD"))

In [8]: df = df.cumsum()

In [9]: plt.figure();

In [10]: df.plot(); 

../_images/frame_plot_basic.png

您可以使用plot()中的xy关键字绘制一列与另一列的图形:

In [11]: df3 = pd.DataFrame(np.random.randn(1000, 2), columns=["B", "C"]).cumsum()

In [12]: df3["A"] = pd.Series(list(range(len(df))))

In [13]: df3.plot(x="A", y="B"); 

../_images/df_plot_xy.png

注意

要了解更多格式和样式选项,请参见下面的格式化。

其他图形

绘图方法除了默认的线图之外,还允许使用一些其他样式的绘图。这些方法可以作为 plot()kind 关键字参数提供,包括:

  • ‘bar’ 或 ‘barh’ 用于条形图

  • ‘hist’ 用于直方图

  • ‘box’ 用于箱线图

  • ‘kde’ 或 ‘density’ 用于密度图

  • ‘area’ 用于面积图

  • ‘scatter’ 用于散点图

  • ‘hexbin’ 用于六边形二进制图

  • ‘pie’ 用于饼图

例如,可以通过以下方式创建条形图:

In [14]: plt.figure();

In [15]: df.iloc[5].plot(kind="bar"); 

../_images/bar_plot_ex.png

您还可以使用方法 DataFrame.plot.<kind> 来创建这些其他图,而不是提供 kind 关键字参数。这样可以更容易地发现绘图方法和它们使用的具体参数:

In [16]: df = pd.DataFrame()

In [17]: df.plot.<TAB>  # noqa: E225, E999
df.plot.area     df.plot.barh     df.plot.density  df.plot.hist     df.plot.line     df.plot.scatter
df.plot.bar      df.plot.box      df.plot.hexbin   df.plot.kde      df.plot.pie 

除了这些 kind,还有 DataFrame.hist() 和 DataFrame.boxplot() 方法,它们使用单独的界面。

最后,pandas.plotting 中有几个 绘图函数,它们将 SeriesDataFrame 作为参数。这些包括:

  • 散点矩阵

  • 安德鲁曲线

  • 平行坐标

  • 滞后图

  • 自相关图

  • 自举图

  • RadViz

图表也可以装饰有 误差条 或 表格。

条形图

对于带标签的非时间序列数据,您可能希望生成条形图:

In [18]: plt.figure();

In [19]: df.iloc[5].plot.bar();

In [20]: plt.axhline(0, color="k"); 

../_images/bar_plot_ex.png

调用 DataFrame 的 plot.bar() 方法会生成多条条形图:

In [21]: df2 = pd.DataFrame(np.random.rand(10, 4), columns=["a", "b", "c", "d"])

In [22]: df2.plot.bar(); 

../_images/bar_plot_multi_ex.png

要生成堆叠条形图,请传递 stacked=True

In [23]: df2.plot.bar(stacked=True); 

../_images/bar_plot_stacked_ex.png

要获得水平条形图,请使用 barh 方法:

In [24]: df2.plot.barh(stacked=True); 

../_images/barh_plot_stacked_ex.png ### 直方图

直方图可以通过使用DataFrame.plot.hist()Series.plot.hist() 方法绘制。

In [25]: df4 = pd.DataFrame(
 ....:    {
 ....:        "a": np.random.randn(1000) + 1,
 ....:        "b": np.random.randn(1000),
 ....:        "c": np.random.randn(1000) - 1,
 ....:    },
 ....:    columns=["a", "b", "c"],
 ....: )
 ....: 

In [26]: plt.figure();

In [27]: df4.plot.hist(alpha=0.5); 

../_images/hist_new.png

可以使用stacked=True堆叠直方图。可以使用bins关键字更改箱子大小。

In [28]: plt.figure();

In [29]: df4.plot.hist(stacked=True, bins=20); 

../_images/hist_new_stacked.png

您可以传递 matplotlib 支持的其他关键字。例如,可以通过orientation='horizontal'cumulative=True绘制水平和累积直方图。

In [30]: plt.figure();

In [31]: df4["a"].plot.hist(orientation="horizontal", cumulative=True); 

../_images/hist_new_kwargs.png

查看 hist 方法和 matplotlib 直方图文档 以获取更多信息。

现有的接口DataFrame.hist用于绘制直方图仍然可以使用。

In [32]: plt.figure();

In [33]: df["A"].diff().hist(); 

../_images/hist_plot_ex.png

DataFrame.hist() 在多个子图上绘制列的直方图:

In [34]: plt.figure();

In [35]: df.diff().hist(color="k", alpha=0.5, bins=50); 

../_images/frame_hist_ex.png

可以指定by关键字以绘制分组直方图:

In [36]: data = pd.Series(np.random.randn(1000))

In [37]: data.hist(by=np.random.randint(0, 4, 1000), figsize=(6, 4)); 

../_images/grouped_hist.png

另外,在 DataFrame.plot.hist() 中也可以指定by关键字。

从版本 1.4.0 开始更改。

In [38]: data = pd.DataFrame(
 ....:    {
 ....:        "a": np.random.choice(["x", "y", "z"], 1000),
 ....:        "b": np.random.choice(["e", "f", "g"], 1000),
 ....:        "c": np.random.randn(1000),
 ....:        "d": np.random.randn(1000) - 1,
 ....:    },
 ....: )
 ....: 

In [39]: data.plot.hist(by=["a", "b"], figsize=(10, 5)); 

../_images/grouped_hist_by.png ### 箱线图

绘制箱线图可以调用Series.plot.box()DataFrame.plot.box(),或者 DataFrame.boxplot() 来可视化每一列中值的分布。

例如,这里是表示五次对 [0,1) 上的均匀随机变量进行的 10 次观察的箱线图。

In [40]: df = pd.DataFrame(np.random.rand(10, 5), columns=["A", "B", "C", "D", "E"])

In [41]: df.plot.box(); 

../_images/box_plot_new.png

通过传递color关键字可以给箱线图上色。您可以传递一个dict,其键为boxeswhiskersmedianscaps。如果字典中缺少某些键,则对应艺术家使用默认颜色。此外,箱线图具有sym关键字,用于指定异常值的样式。

当您通过color关键字传递其他类型的参数时,它将直接传递给 matplotlib 所有boxeswhiskersmedianscaps的着色。

颜色应用于要绘制的每个箱子。如果您需要更复杂的着色,可以通过传递 return_type 来获取每个绘制的艺术家。

In [42]: color = {
 ....:    "boxes": "DarkGreen",
 ....:    "whiskers": "DarkOrange",
 ....:    "medians": "DarkBlue",
 ....:    "caps": "Gray",
 ....: }
 ....: 

In [43]: df.plot.box(color=color, sym="r+"); 

../_images/box_new_colorize.png

此外,您还可以传递 matplotlib boxplot支持的其他关键字。例如,通过vert=Falsepositions关键字可以绘制水平和自定义位置的箱线图。

In [44]: df.plot.box(vert=False, positions=[1, 4, 5, 6, 8]); 

../_images/box_new_kwargs.png

更多信息请参见boxplot方法和matplotlib 箱线图文档

仍然可以使用现有接口DataFrame.boxplot来绘制箱线图。

In [45]: df = pd.DataFrame(np.random.rand(10, 5))

In [46]: plt.figure();

In [47]: bp = df.boxplot() 

../_images/box_plot_ex.png

你可以使用by关键字参数创建分组来创建分层箱线图。例如,

In [48]: df = pd.DataFrame(np.random.rand(10, 2), columns=["Col1", "Col2"])

In [49]: df["X"] = pd.Series(["A", "A", "A", "A", "A", "B", "B", "B", "B", "B"])

In [50]: plt.figure();

In [51]: bp = df.boxplot(by="X") 

../_images/box_plot_ex2.png

您还可以传递要绘制的列的子集,以及按多个列分组:

In [52]: df = pd.DataFrame(np.random.rand(10, 3), columns=["Col1", "Col2", "Col3"])

In [53]: df["X"] = pd.Series(["A", "A", "A", "A", "A", "B", "B", "B", "B", "B"])

In [54]: df["Y"] = pd.Series(["A", "B", "A", "B", "A", "B", "A", "B", "A", "B"])

In [55]: plt.figure();

In [56]: bp = df.boxplot(column=["Col1", "Col2"], by=["X", "Y"]) 

../_images/box_plot_ex3.png

你也可以使用DataFrame.plot.box()创建分组,例如:

从版本 1.4.0 开始更改。

In [57]: df = pd.DataFrame(np.random.rand(10, 3), columns=["Col1", "Col2", "Col3"])

In [58]: df["X"] = pd.Series(["A", "A", "A", "A", "A", "B", "B", "B", "B", "B"])

In [59]: plt.figure();

In [60]: bp = df.plot.box(column=["Col1", "Col2"], by="X") 

../_images/box_plot_ex4.png

boxplot中,返回类型可以通过return_type关键字控制。有效选择为{"axes", "dict", "both", None}。由带有by关键字的DataFrame.boxplot创建的分面图也会影响输出类型:

return_type分面输出类型
Noneaxes
None2-D ndarray of axes
'axes'axes
'axes'axes 的 Series
'dict'艺术家的字典
'dict'艺术家字典的 Series
'both'命名元组
'both'命名元组的 Series

Groupby.boxplot总是返回一个return_typeSeries

In [61]: np.random.seed(1234)

In [62]: df_box = pd.DataFrame(np.random.randn(50, 2))

In [63]: df_box["g"] = np.random.choice(["A", "B"], size=50)

In [64]: df_box.loc[df_box["g"] == "B", 1] += 3

In [65]: bp = df_box.boxplot(by="g") 

../_images/boxplot_groupby.png

上面的子图首先按数字列分割,然后按g列的值分割。下面的子图首先按g的值分割,然后按数字列分割。

In [66]: bp = df_box.groupby("g").boxplot() 

../_images/groupby_boxplot_vis.png ### 区域图

您可以使用Series.plot.area()DataFrame.plot.area()创建区域图。默认情况下,区域图是堆叠的。要产生堆叠的区域图,每列必须是所有正值或所有负值。

当输入数据包含NaN时,它将自动填充为 0。如果要删除或用不同值填充,请在调用plot之前使用dataframe.dropna()dataframe.fillna()

In [67]: df = pd.DataFrame(np.random.rand(10, 4), columns=["a", "b", "c", "d"])

In [68]: df.plot.area(); 

../_images/area_plot_stacked.png

要生成一个未堆叠的图,请传递stacked=False。除非另有说明,否则 alpha 值设置为 0.5:

In [69]: df.plot.area(stacked=False); 

../_images/area_plot_unstacked.png### 散点图

可以使用DataFrame.plot.scatter()方法绘制散点图。散点图需要 x 轴和 y 轴的数值列。这些可以通过xy关键字指定。

In [70]: df = pd.DataFrame(np.random.rand(50, 4), columns=["a", "b", "c", "d"])

In [71]: df["species"] = pd.Categorical(
 ....:    ["setosa"] * 20 + ["versicolor"] * 20 + ["virginica"] * 10
 ....: )
 ....: 

In [72]: df.plot.scatter(x="a", y="b"); 

../_images/scatter_plot.png

要在单个轴上绘制多个列组,请重复plot方法并指定目标ax。建议指定colorlabel关键字以区分每个组。

In [73]: ax = df.plot.scatter(x="a", y="b", color="DarkBlue", label="Group 1")

In [74]: df.plot.scatter(x="c", y="d", color="DarkGreen", label="Group 2", ax=ax); 

../_images/scatter_plot_repeated.png

关键字c可以作为列名给出,为每个点提供颜色:

In [75]: df.plot.scatter(x="a", y="b", c="c", s=50); 

../_images/scatter_plot_colored.png

如果将分类列传递给c,则将生成离散的颜色条:

新版本 1.3.0 中。

In [76]: df.plot.scatter(x="a", y="b", c="species", cmap="viridis", s=50); 

../_images/scatter_plot_categorical.png

你可以传递其他由 matplotlib 支持的关键字scatter。下面的示例显示了使用DataFrame列作为气泡大小的气泡图。

In [77]: df.plot.scatter(x="a", y="b", s=df["c"] * 200); 

../_images/scatter_plot_bubble.png

有关更多信息,请参阅scatter方法和matplotlib scatter 文档。### 六边形箱图

您可以使用DataFrame.plot.hexbin()创建六边形箱图。如果您的数据过于密集而无法单独绘制每个点,则六边形箱图可以是散点图的有用替代品。

In [78]: df = pd.DataFrame(np.random.randn(1000, 2), columns=["a", "b"])

In [79]: df["b"] = df["b"] + np.arange(1000)

In [80]: df.plot.hexbin(x="a", y="b", gridsize=25); 

../_images/hexbin_plot.png

一个有用的关键字参数是gridsize;它控制 x 方向上的六边形数量,默认为 100。较大的gridsize意味着更多、更小的箱子。

默认情况下,计算每个(x, y)点周围计数的直方图。你可以通过将值传递给Creduce_C_function参数来指定替代聚合。C指定每个(x, y)点的值,reduce_C_function是一个带有一个参数的函数,将一个 bin 中的所有值减少为一个单一数字(例如meanmaxsumstd)。在这个例子中,位置由列ab给出,而值由列z给出。使用 NumPy 的max函数对 bin 进行聚合。

In [81]: df = pd.DataFrame(np.random.randn(1000, 2), columns=["a", "b"])

In [82]: df["b"] = df["b"] + np.arange(1000)

In [83]: df["z"] = np.random.uniform(0, 3, 1000)

In [84]: df.plot.hexbin(x="a", y="b", C="z", reduce_C_function=np.max, gridsize=25); 

../_images/hexbin_plot_agg.png

查看hexbin方法和matplotlib hexbin 文档以了解更多信息。### 饼图

使用DataFrame.plot.pie()Series.plot.pie()可以创建饼图。如果你的数据中包含任何NaN,它们将自动填充为 0。如果数据中有任何负值,将会引发ValueError

In [85]: series = pd.Series(3 * np.random.rand(4), index=["a", "b", "c", "d"], name="series")

In [86]: series.plot.pie(figsize=(6, 6)); 

../_images/series_pie_plot.png

对于饼图,最好使用正方形图形,即图形纵横比为 1。你可以创建宽度和高度相等的图形,或者在绘图后通过调用ax.set_aspect('equal')在返回的axes对象上强制纵横比相等。

请注意,使用DataFrame创建的饼图要求你通过y参数或subplots=True来指定目标列。当指定了y时,将绘制所选列的饼图。如果指定了subplots=True,将为每列绘制子图的饼图。默认情况下,每个饼图中都会绘制图例;指定legend=False以隐藏它。

In [87]: df = pd.DataFrame(
 ....:    3 * np.random.rand(4, 2), index=["a", "b", "c", "d"], columns=["x", "y"]
 ....: )
 ....: 

In [88]: df.plot.pie(subplots=True, figsize=(8, 4)); 

../_images/df_pie_plot.png

你可以使用labelscolors关键字指定每个楔形图的标签和颜色。

警告

大多数 pandas 绘图使用labelcolor参数(请注意这两个参数的缺少“s”)。为了与matplotlib.pyplot.pie()保持一致,你必须使用labelscolors

如果想要隐藏楔形图标签,请指定labels=None。如果指定了fontsize,该值将应用于楔形图标签。此外,还可以使用其他由matplotlib.pyplot.pie()支持的关键字。

In [89]: series.plot.pie(
 ....:    labels=["AA", "BB", "CC", "DD"],
 ....:    colors=["r", "g", "b", "c"],
 ....:    autopct="%.2f",
 ....:    fontsize=20,
 ....:    figsize=(6, 6),
 ....: );
 ....: 

../_images/series_pie_plot_options.png

如果传递的值的总和小于 1.0,则它们将被重新缩放,使它们的总和为 1。

In [90]: series = pd.Series([0.1] * 4, index=["a", "b", "c", "d"], name="series2")

In [91]: series.plot.pie(figsize=(6, 6)); 

../_images/series_pie_plot_semi.png

更多内容请参阅matplotlib 饼图文档。### 条形图

对于带有标签的非时间序列数据,您可能希望生成一个条形图:

In [18]: plt.figure();

In [19]: df.iloc[5].plot.bar();

In [20]: plt.axhline(0, color="k"); 

../_images/bar_plot_ex.png

调用 DataFrame 的plot.bar()方法会生成多个条形图:

In [21]: df2 = pd.DataFrame(np.random.rand(10, 4), columns=["a", "b", "c", "d"])

In [22]: df2.plot.bar(); 

../_images/bar_plot_multi_ex.png

要生成堆叠条形图,请传递stacked=True

In [23]: df2.plot.bar(stacked=True); 

../_images/bar_plot_stacked_ex.png

要获得水平条形图,请使用barh方法:

In [24]: df2.plot.barh(stacked=True); 

../_images/barh_plot_stacked_ex.png ### 直方图

可以使用DataFrame.plot.hist()Series.plot.hist()方法绘制直方图。

In [25]: df4 = pd.DataFrame(
 ....:    {
 ....:        "a": np.random.randn(1000) + 1,
 ....:        "b": np.random.randn(1000),
 ....:        "c": np.random.randn(1000) - 1,
 ....:    },
 ....:    columns=["a", "b", "c"],
 ....: )
 ....: 

In [26]: plt.figure();

In [27]: df4.plot.hist(alpha=0.5); 

../_images/hist_new.png

可以使用stacked=True堆叠直方图。可以使用bins关键字更改 bin 大小。

In [28]: plt.figure();

In [29]: df4.plot.hist(stacked=True, bins=20); 

../_images/hist_new_stacked.png

您可以传递 matplotlib hist支持的其他关键字。例如,可以通过orientation='horizontal'cumulative=True绘制水平和累积直方图。

In [30]: plt.figure();

In [31]: df4["a"].plot.hist(orientation="horizontal", cumulative=True); 

../_images/hist_new_kwargs.png

更多内容请参阅hist方法和matplotlib hist 文档

仍然可以使用现有的接口DataFrame.hist来绘制直方图。

In [32]: plt.figure();

In [33]: df["A"].diff().hist(); 

../_images/hist_plot_ex.png

DataFrame.hist()在多个子图上绘制列的直方图:

In [34]: plt.figure();

In [35]: df.diff().hist(color="k", alpha=0.5, bins=50); 

../_images/frame_hist_ex.png

可以指定by关键字以绘制分组直方图:

In [36]: data = pd.Series(np.random.randn(1000))

In [37]: data.hist(by=np.random.randint(0, 4, 1000), figsize=(6, 4)); 

../_images/grouped_hist.png

此外,还可以在DataFrame.plot.hist()中指定by关键字。

从版本 1.4.0 开始更改。

In [38]: data = pd.DataFrame(
 ....:    {
 ....:        "a": np.random.choice(["x", "y", "z"], 1000),
 ....:        "b": np.random.choice(["e", "f", "g"], 1000),
 ....:        "c": np.random.randn(1000),
 ....:        "d": np.random.randn(1000) - 1,
 ....:    },
 ....: )
 ....: 

In [39]: data.plot.hist(by=["a", "b"], figsize=(10, 5)); 

../_images/grouped_hist_by.png ### 箱线图

可以调用Series.plot.box()DataFrame.plot.box(),或者DataFrame.boxplot()来绘制箱线图,以可视化每列中的值的分布。

例如,这里是一个代表在[0,1)上的均匀随机变量的 10 次观测的五次试验的箱线图。

In [40]: df = pd.DataFrame(np.random.rand(10, 5), columns=["A", "B", "C", "D", "E"])

In [41]: df.plot.box(); 

../_images/box_plot_new.png

通过传递color关键字可以为箱线图着色。您可以传递一个dict,其键为boxeswhiskersmedianscaps。如果dict中缺少某些键,则对应的艺术家将使用默认颜色。此外,箱线图具有sym关键字来指定离群值的样式。

当您通过color关键字传递其他类型的参数时,它将直接传递给所有boxeswhiskersmedianscaps的着色。

颜色应用于要绘制的每个箱子。如果您想要更复杂的着色,可以通过传递 return_type 来获取每个绘制的图形。

In [42]: color = {
 ....:    "boxes": "DarkGreen",
 ....:    "whiskers": "DarkOrange",
 ....:    "medians": "DarkBlue",
 ....:    "caps": "Gray",
 ....: }
 ....: 

In [43]: df.plot.box(color=color, sym="r+"); 

../_images/box_new_colorize.png

此外,您可以通过传递 matplotlib 支持的其他关键字来传递其他关键字。例如,通过vert=Falsepositions关键字可以绘制水平和自定义位置的箱线图。

In [44]: df.plot.box(vert=False, positions=[1, 4, 5, 6, 8]); 

../_images/box_new_kwargs.png

查看boxplot方法和matplotlib boxplot 文档以获取更多信息。

仍然可以使用现有接口DataFrame.boxplot来绘制箱线图。

In [45]: df = pd.DataFrame(np.random.rand(10, 5))

In [46]: plt.figure();

In [47]: bp = df.boxplot() 

../_images/box_plot_ex.png

您可以使用by关键字参数创建分组来创建分层箱线图。例如,

In [48]: df = pd.DataFrame(np.random.rand(10, 2), columns=["Col1", "Col2"])

In [49]: df["X"] = pd.Series(["A", "A", "A", "A", "A", "B", "B", "B", "B", "B"])

In [50]: plt.figure();

In [51]: bp = df.boxplot(by="X") 

../_images/box_plot_ex2.png

您还可以传递要绘制的列的子集,以及按多个列分组:

In [52]: df = pd.DataFrame(np.random.rand(10, 3), columns=["Col1", "Col2", "Col3"])

In [53]: df["X"] = pd.Series(["A", "A", "A", "A", "A", "B", "B", "B", "B", "B"])

In [54]: df["Y"] = pd.Series(["A", "B", "A", "B", "A", "B", "A", "B", "A", "B"])

In [55]: plt.figure();

In [56]: bp = df.boxplot(column=["Col1", "Col2"], by=["X", "Y"]) 

../_images/box_plot_ex3.png

您还可以使用DataFrame.plot.box()创建分组,例如:

在 1.4.0 版本中更改。

In [57]: df = pd.DataFrame(np.random.rand(10, 3), columns=["Col1", "Col2", "Col3"])

In [58]: df["X"] = pd.Series(["A", "A", "A", "A", "A", "B", "B", "B", "B", "B"])

In [59]: plt.figure();

In [60]: bp = df.plot.box(column=["Col1", "Col2"], by="X") 

../_images/box_plot_ex4.png

��boxplot中,返回类型可以通过return_type关键字进行控制。有效选择为{"axes", "dict", "both", None}。通过by关键字创建的分面,将影响输出类型:

return_type分面输出类型
None坐标轴
None2-D 数组的坐标轴
'axes'坐标轴
'axes'坐标轴系列
'dict'艺术家的字典
'dict'艺术家的字典系列
'both'命名元组
'both'命名元组系列

Groupby.boxplot总是返回一个return_typeSeries

In [61]: np.random.seed(1234)

In [62]: df_box = pd.DataFrame(np.random.randn(50, 2))

In [63]: df_box["g"] = np.random.choice(["A", "B"], size=50)

In [64]: df_box.loc[df_box["g"] == "B", 1] += 3

In [65]: bp = df_box.boxplot(by="g") 

../_images/boxplot_groupby.png

上面的子图首先按数值列分割,然后按g列的值分割。下面的子图首先按g的值分割,然后按数值列分割。

In [66]: bp = df_box.groupby("g").boxplot() 

../_images/groupby_boxplot_vis.png ### 区域图

你可以使用Series.plot.area()DataFrame.plot.area()创建区域图。默认情况下,区域图是堆叠的。要生成堆叠的区域图,每一列都必须是全部为正值或全部为负值。

当输入数据包含NaN时,它将自动填充为 0。如果你想要删除或用不同的值填充,请在调用plot之前使用dataframe.dropna()dataframe.fillna()

In [67]: df = pd.DataFrame(np.random.rand(10, 4), columns=["a", "b", "c", "d"])

In [68]: df.plot.area(); 

../_images/area_plot_stacked.png

要生成未堆叠的图,请传递stacked=False。除非另有说明,否则α值设为 0.5:

In [69]: df.plot.area(stacked=False); 

../_images/area_plot_unstacked.png ### 散点图

散点图可通过使用DataFrame.plot.scatter()方法绘制。散点图需要在 x 和 y 轴上具有数值列。这可以通过xy关键字指定。

In [70]: df = pd.DataFrame(np.random.rand(50, 4), columns=["a", "b", "c", "d"])

In [71]: df["species"] = pd.Categorical(
 ....:    ["setosa"] * 20 + ["versicolor"] * 20 + ["virginica"] * 10
 ....: )
 ....: 

In [72]: df.plot.scatter(x="a", y="b"); 

../_images/scatter_plot.png

要在单个坐标轴上绘制多个列组,请重复使用plot方法指定目标ax。建议指定colorlabel关键字以区分每个组。

In [73]: ax = df.plot.scatter(x="a", y="b", color="DarkBlue", label="Group 1")

In [74]: df.plot.scatter(x="c", y="d", color="DarkGreen", label="Group 2", ax=ax); 

../_images/scatter_plot_repeated.png

关键字c可以作为一个列名给出,以为每个点提供颜色:

In [75]: df.plot.scatter(x="a", y="b", c="c", s=50); 

../_images/scatter_plot_colored.png

如果向c传递了一个分类列,则会产生一个离散的色彩条:

1.3.0 版本中的新功能。

In [76]: df.plot.scatter(x="a", y="b", c="species", cmap="viridis", s=50); 

../_images/scatter_plot_categorical.png

你可以传递由 matplotlib 支持的其他关键字scatter。下面的示例显示了使用DataFrame列作为气泡大小的气泡图。

In [77]: df.plot.scatter(x="a", y="b", s=df["c"] * 200); 

../_images/scatter_plot_bubble.png

请参阅scatter方法和matplotlib scatter 文档了解更多信息。

六边形箱图

您可以使用 DataFrame.plot.hexbin() 创建六边形箱图。如果您的数据过于密集,无法单独绘制每个点,则六边形箱图可以作为散点图的有用替代。

In [78]: df = pd.DataFrame(np.random.randn(1000, 2), columns=["a", "b"])

In [79]: df["b"] = df["b"] + np.arange(1000)

In [80]: df.plot.hexbin(x="a", y="b", gridsize=25); 

../_images/hexbin_plot.png

一个有用的关键字参数是gridsize;它控制 x 方向上的六边形数量,默认为 100。更大的gridsize意味着更多、更小的箱子。

默认情况下,计算每个 (x, y) 点周围的计数直方图。您可以通过将值传递给 Creduce_C_function 参数来指定替代聚合。C 指定每个 (x, y) 点的值,reduce_C_function 是一个带有一个参数的函数,它将箱中的所有值缩减为一个单一的数字(例如 meanmaxsumstd)。在此示例中,位置由列 ab 给出,而值由列 z 给出。箱子使用 NumPy 的 max 函数进行聚合。

In [81]: df = pd.DataFrame(np.random.randn(1000, 2), columns=["a", "b"])

In [82]: df["b"] = df["b"] + np.arange(1000)

In [83]: df["z"] = np.random.uniform(0, 3, 1000)

In [84]: df.plot.hexbin(x="a", y="b", C="z", reduce_C_function=np.max, gridsize=25); 

../_images/hexbin_plot_agg.png

请参阅hexbin方法和matplotlib hexbin 文档了解更多信息。

饼图

您可以使用 DataFrame.plot.pie()Series.plot.pie() 创建饼图。如果您的数据包含任何 NaN,它们将自动填充为 0。如果数据中有任何负值,将引发 ValueError

In [85]: series = pd.Series(3 * np.random.rand(4), index=["a", "b", "c", "d"], name="series")

In [86]: series.plot.pie(figsize=(6, 6)); 

../_images/series_pie_plot.png

对于饼图,最好使用方形图形,即图形纵横比为 1。您可以创建等宽和等高的图形,或者在绘图后通过调用 ax.set_aspect('equal') 设置纵横比相等。

请注意,使用 DataFrame 创建的饼图需要通过 y 参数或 subplots=True 指定目标列。当指定了 y,将绘制所选列的饼图。如果指定了 subplots=True,将绘制每列的饼图子图。默认情况下,每个饼图中都会绘制图例;指定 legend=False 来隐藏它。

In [87]: df = pd.DataFrame(
 ....:    3 * np.random.rand(4, 2), index=["a", "b", "c", "d"], columns=["x", "y"]
 ....: )
 ....: 

In [88]: df.plot.pie(subplots=True, figsize=(8, 4)); 

../_images/df_pie_plot.png

您可以使用 labelscolors 关键字指定每个楔形图的标签和颜色。

警告

大多数 pandas 绘图使用 labelcolor 参数(请注意这两个参数上没有“s”)。为了与 matplotlib.pyplot.pie() 保持一致,您必须使用 labelscolors

如果要隐藏楔形图标签,请指定 labels=None。如果指定了 fontsize,该值将应用于楔形图标签。还可以使用 matplotlib.pyplot.pie() 支持的其他关键字。

In [89]: series.plot.pie(
 ....:    labels=["AA", "BB", "CC", "DD"],
 ....:    colors=["r", "g", "b", "c"],
 ....:    autopct="%.2f",
 ....:    fontsize=20,
 ....:    figsize=(6, 6),
 ....: );
 ....: 

../_images/series_pie_plot_options.png

如果传入的值总和小于 1.0,则会重新缩放这些值,使其总和为 1。

In [90]: series = pd.Series([0.1] * 4, index=["a", "b", "c", "d"], name="series2")

In [91]: series.plot.pie(figsize=(6, 6)); 

../_images/series_pie_plot_semi.png

更多内容请参阅 matplotlib 饼图文档

绘制带缺失数据的图表

pandas 在绘制包含缺失数据的 DataFrameSeries 时会尝试保持实用性。根据绘图类型,缺失值会被删除、省略或填充。

绘图类型NaN 处理
折线图在 NaN 处留空隙
线条(堆叠)填充 0 值
条形图填充 0 值
散点图删除 NaN
直方图删除 NaN(列向)
箱线图删除 NaN(列向)
区域填充 0 值
KDE删除 NaN(列向)
六边形图删除 NaN
饼图填充 0 值

如果这些默认值不符合您的要求,或者如果您想明确指定如何处理缺失值,请考虑在绘图之前使用 fillna()dropna()

绘图工具

这些函数可以从 pandas.plotting 中导入,并以 SeriesDataFrame 作为参数。

散点矩阵图

您可以使用 pandas.plotting 中的 scatter_matrix 方法创建散点图矩阵:

In [92]: from pandas.plotting import scatter_matrix

In [93]: df = pd.DataFrame(np.random.randn(1000, 4), columns=["a", "b", "c", "d"])

In [94]: scatter_matrix(df, alpha=0.2, figsize=(6, 6), diagonal="kde"); 

../_images/scatter_matrix_kde.png ### 密度图

您可以使用 Series.plot.kde()DataFrame.plot.kde() 方法创建密度图。

In [95]: ser = pd.Series(np.random.randn(1000))

In [96]: ser.plot.kde(); 

../_images/kde_plot.png ### 安德鲁斯曲线

Andrews 曲线允许将多变量数据绘制为大量曲线,这些曲线是使用样本属性作为傅立叶级数系数创建的,有关更多信息,请参阅Wikipedia 条目。通过为每个类别的曲线着不同颜色,可以可视化数据聚类。同一类别样本的曲线通常会更接近并形成更大的结构。

注意: “鸢尾花”数据集可在此处获取。

In [97]: from pandas.plotting import andrews_curves

In [98]: data = pd.read_csv("data/iris.data")

In [99]: plt.figure();

In [100]: andrews_curves(data, "Name"); 

../_images/andrews_curves.png ### 平行坐标

平行坐标是一种用于绘制多变量数据的绘图技术,有关简介,请参阅Wikipedia 条目。平行坐标允许查看数据中的聚类并通过视觉估计其他统计量。使用平行坐标,点被表示为连接的线段。每条垂直线代表一个属性。一组连接的线段代表一个数据点。倾向于聚类的点将更接近。

In [101]: from pandas.plotting import parallel_coordinates

In [102]: data = pd.read_csv("data/iris.data")

In [103]: plt.figure();

In [104]: parallel_coordinates(data, "Name"); 

../_images/parallel_coordinates.png ### 滞后图

滞后图用于检查数据集或时间序列是否随机。随机数据在滞后图中不应展现任何结构。非随机结构意味着底层数据不是随机的。可以传递lag参数,当lag=1时,图基本上是data[:-1] vs. data[1:]

In [105]: from pandas.plotting import lag_plot

In [106]: plt.figure();

In [107]: spacing = np.linspace(-99 * np.pi, 99 * np.pi, num=1000)

In [108]: data = pd.Series(0.1 * np.random.rand(1000) + 0.9 * np.sin(spacing))

In [109]: lag_plot(data); 

../_images/lag_plot.png ### 自相关图

自相关图通常用于检查时间序列中的随机性。这是通过计算不同时间滞后的数据值的自相关来实现的。如果时间序列是随机的,这些自相关应该在任何时间滞后分离上接近零。如果时间序列是非随机的,那么一个或多个自相关将显着非零。图中显示的水平线对应于 95%和 99%的置信区间。虚线是 99%的置信区间。有关自相关图的更多信息,请参阅Wikipedia 条目

In [110]: from pandas.plotting import autocorrelation_plot

In [111]: plt.figure();

In [112]: spacing = np.linspace(-9 * np.pi, 9 * np.pi, num=1000)

In [113]: data = pd.Series(0.7 * np.random.rand(1000) + 0.3 * np.sin(spacing))

In [114]: autocorrelation_plot(data); 

../_images/autocorrelation_plot.png ### 自举图

自举图用于直观评估统计量(如均值、中位数、中程等)的不确定性。从数据集中选择指定大小的随机子集,为该子集计算所需的统计量,并重复指定次数。生成的图和直方图构成了自举图。

In [115]: from pandas.plotting import bootstrap_plot

In [116]: data = pd.Series(np.random.rand(1000))

In [117]: bootstrap_plot(data, size=50, samples=500, color="grey"); 

../_images/bootstrap_plot.png ### RadViz

RadViz 是一种可视化多变量数据的方式。 它基于一种简单的弹簧张力最小化算法。 基本上,您在平面上设置一堆点。 在我们的案例中,它们在一个单位圆上等间距。 每个点表示一个单一属性。 然后,您假装数据集中的每个样本都通过弹簧连接到这些点,其中弹簧的刚度与该属性的数值成比例(它们被归一化为单位间隔)。 平面上我们的样本沉降到的点(作用于我们的样本的力处于平衡状态的地方)是我们的样本将被绘制的点。 根据该样本属于哪个类别,它将以不同的颜色着色。 有关更多信息,请参见 R 包Radviz

注意: “鸢尾花”数据集可在此处找到。

In [118]: from pandas.plotting import radviz

In [119]: data = pd.read_csv("data/iris.data")

In [120]: plt.figure();

In [121]: radviz(data, "Name"); 

../_images/radviz.png ### 散点矩阵图

您可以使用pandas.plotting中的scatter_matrix方法创建散点图矩阵:

In [92]: from pandas.plotting import scatter_matrix

In [93]: df = pd.DataFrame(np.random.randn(1000, 4), columns=["a", "b", "c", "d"])

In [94]: scatter_matrix(df, alpha=0.2, figsize=(6, 6), diagonal="kde"); 

../_images/scatter_matrix_kde.png ### 密度图

您可以使用Series.plot.kde()DataFrame.plot.kde()方法创建密度图。

In [95]: ser = pd.Series(np.random.randn(1000))

In [96]: ser.plot.kde(); 

../_images/kde_plot.png ### 安德鲁曲线

安德鲁曲线允许将多变量数据绘制为大量曲线,这些曲线是使用样本属性作为傅里叶级数的系数创建的,请参阅Wikipedia 词条获取更多信息。 通过为每个类别的曲线着色,可以可视化数据聚类。 属于相同类别样本的曲线通常会更接近并形成较大的结构。

注意: “鸢尾花”数据集可在此处找到。

In [97]: from pandas.plotting import andrews_curves

In [98]: data = pd.read_csv("data/iris.data")

In [99]: plt.figure();

In [100]: andrews_curves(data, "Name"); 

../_images/andrews_curves.png ### 平行坐标

平行坐标是一种绘制多变量数据的绘图技术,请参阅Wikipedia 词条进行介绍。 平行坐标允许人们看到数据中的聚类并通过视觉估计其他统计数据。 使用平行坐标,点被表示为连接的线段。 每条垂直线代表一个属性。 一组连接的线段代表一个数据点。 倾向于聚类的点将出现在更接近的位置。

In [101]: from pandas.plotting import parallel_coordinates

In [102]: data = pd.read_csv("data/iris.data")

In [103]: plt.figure();

In [104]: parallel_coordinates(data, "Name"); 

../_images/parallel_coordinates.png ### 滞后图

Lag plots 用于检查数据集或时间序列是否是随机的。随机数据不应在滞后图中展现任何结构。非随机结构意味着底层数据不是随机的。可以传递 lag 参数,当 lag=1 时,图基本上是 data[:-1]data[1:]

In [105]: from pandas.plotting import lag_plot

In [106]: plt.figure();

In [107]: spacing = np.linspace(-99 * np.pi, 99 * np.pi, num=1000)

In [108]: data = pd.Series(0.1 * np.random.rand(1000) + 0.9 * np.sin(spacing))

In [109]: lag_plot(data); 

../_images/lag_plot.png ### Autocorrelation plot

Autocorrelation plots 经常用于检查时间序列的随机性。这是通过计算不同时间滞后的数据值的自相关来完成的。如果时间序列是随机的,这样的自相关应该在任何时间滞后分隔上都接近零。如果时间序列是非随机的,则一个或多个自相关将显着非零。图中显示的水平线对应于 95% 和 99% 的置信区间。虚线是 99% 置信区间。参见 Wikipedia 条目 获取有关自相关图的更多信息。

In [110]: from pandas.plotting import autocorrelation_plot

In [111]: plt.figure();

In [112]: spacing = np.linspace(-9 * np.pi, 9 * np.pi, num=1000)

In [113]: data = pd.Series(0.7 * np.random.rand(1000) + 0.3 * np.sin(spacing))

In [114]: autocorrelation_plot(data); 

../_images/autocorrelation_plot.png ### Bootstrap plot

Bootstrap plots 用于直观评估统计量(如均值、中位数、中间范围等)的不确定性。从数据集中选择指定大小的随机子集,计算这个子集的统计量,然后重复这个过程指定次数。生成的图和直方图构成了 Bootstrap plot。

In [115]: from pandas.plotting import bootstrap_plot

In [116]: data = pd.Series(np.random.rand(1000))

In [117]: bootstrap_plot(data, size=50, samples=500, color="grey"); 

../_images/bootstrap_plot.png ### RadViz

RadViz 是一种可视化多变量数据的方式。它基于简单的弹簧张力最小化算法。基本上,你在平面上设置了一堆点。在我们的案例中,它们在单位圆上等距分布。每个点代表一个单一的属性。然后,你假装数据集中的每个样本都通过弹簧与这些点之一相连,弹簧的刚度与该属性的数值成比例(它们被归一化为单位间隔)。平面上我们的样本停留的点(作用于我们的样本的力处于平衡状态的点)就是我们的样本将被绘制的点。取决于该样本属于哪个类,它将以不同的颜色着色。查看 R 包 Radviz 以获取更多信息。

注意: “鸢尾花”数据集可在此处获取。

In [118]: from pandas.plotting import radviz

In [119]: data = pd.read_csv("data/iris.data")

In [120]: plt.figure();

In [121]: radviz(data, "Name"); 

../_images/radviz.png ## Plot formatting

设置图样式

从 1.5 版本开始,matplotlib 提供了一系列预配置的绘图样式。设置样式可用于轻松地给出所需的一般外观。设置样式就像在创建绘图之前调用matplotlib.style.use(my_plot_style)一样简单。例如,您可以写matplotlib.style.use('ggplot')以获得 ggplot 风格的绘图。

你可以在matplotlib.style.available中看到各种可用的样式名称,很容易尝试它们。

一般绘图样式参数

大多数绘图方法都有一组关键字参数,用于控制返回图的布局和格式:

In [122]: plt.figure();

In [123]: ts.plot(style="k--", label="Series"); 

../_images/series_plot_basic2.png

对于每种类型的绘图(例如linebarscatter),任何额外的参数关键字都会传递给相应的 matplotlib 函数(ax.plot(), ax.bar(), ax.scatter()). 这些可以用于控制额外的样式,超出 pandas 提供的范围。

控制图例

您可以将legend参数设置为False以隐藏默认显示的图例。

In [124]: df = pd.DataFrame(np.random.randn(1000, 4), index=ts.index, columns=list("ABCD"))

In [125]: df = df.cumsum()

In [126]: df.plot(legend=False); 

../_images/frame_plot_basic_noleg.png

控制标签

您可以设置xlabelylabel参数,为 x 和 y 轴提供自定义标签。默认情况下,pandas 将选择索引名称作为 xlabel,同时将其留空作为 ylabel。

In [127]: df.plot();

In [128]: df.plot(xlabel="new x", ylabel="new y"); 

../_images/plot_xlabel_ylabel.png

刻度

您可以传递logy以获得对数刻度 Y 轴。

In [129]: ts = pd.Series(np.random.randn(1000), index=pd.date_range("1/1/2000", periods=1000))

In [130]: ts = np.exp(ts.cumsum())

In [131]: ts.plot(logy=True); 

../_images/series_plot_logy.png

另请参阅logxloglog关键字参数。

在第二个 y 轴上绘图

要在第二个 y 轴上绘制数据,请使用secondary_y关键字:

In [132]: df["A"].plot();

In [133]: df["B"].plot(secondary_y=True, style="g"); 

../_images/series_plot_secondary_y.png

要在DataFrame中绘制一些列,请将列名提供给secondary_y关键字:

In [134]: plt.figure();

In [135]: ax = df.plot(secondary_y=["A", "B"])

In [136]: ax.set_ylabel("CD scale");

In [137]: ax.right_ax.set_ylabel("AB scale"); 

../_images/frame_plot_secondary_y.png

请注意,在第二个 y 轴上绘制的列会自动在图例中标记为“(right)”。要关闭自动标记,请使用mark_right=False关键字:

In [138]: plt.figure();

In [139]: df.plot(secondary_y=["A", "B"], mark_right=False); 

../_images/frame_plot_secondary_y_no_right.png ### 时间序列绘图的自定义格式化程序

pandas 为时间序列图提供自定义格式化程序。这些更改日期和时间的轴标签格式。默认情况下,自定义格式化程序仅应用于由 pandas 使用DataFrame.plot()Series.plot()创建的图。要使它们应用于所有图,包括由 matplotlib 创建的图,请设置选项pd.options.plotting.matplotlib.register_converters = True或使用pandas.plotting.register_matplotlib_converters()

抑制刻度分辨率调整

pandas 包括对常规频率时间序列数据的自动刻度分辨率调整。对于 pandas 无法推断频率信息的有限情况(例如,在外部创建的twinx中),您可以选择抑制此行为以进行对齐。

这是默认行为,请注意 x 轴刻度标签的处理方式:

In [140]: plt.figure();

In [141]: df["A"].plot(); 

../_images/ser_plot_suppress.png

使用x_compat参数,可以抑制这种行为:

In [142]: plt.figure();

In [143]: df["A"].plot(x_compat=True); 

../_images/ser_plot_suppress_parm.png

如果有多个需要抑制的图,可以在pandas.plotting.plot_params中使用use方法,并在with语句中使用:

In [144]: plt.figure();

In [145]: with pd.plotting.plot_params.use("x_compat", True):
 .....:    df["A"].plot(color="r")
 .....:    df["B"].plot(color="g")
 .....:    df["C"].plot(color="b")
 .....: 

../_images/ser_plot_suppress_context.png

自动日期刻度调整

TimedeltaIndex现在使用本机 matplotlib 刻度定位器方法,对于刻度标签重叠的图形,调用 matplotlib 的自动日期刻度调整非常有用。

查看autofmt_xdate方法和matplotlib 文档以获取更多信息。

子图

DataFrame中的每个Series可以使用subplots关键字在不同的轴上绘制:

In [146]: df.plot(subplots=True, figsize=(6, 6)); 

../_images/frame_plot_subplots.png

使用布局和定位多个轴

子图的布局可以由layout关键字指定。它可以接受(行数, 列数)layout关键字也可以在histboxplot中使用。如果输入无效,将引发ValueError

layout指定的行 x 列中可以包含的轴的数量必须大于所需子图的数量。如果layout可以包含比所需更多的轴,那么空白轴将不会被绘制。类似于 NumPy 数组的reshape方法,您可以在一个维度上使用-1来自动计算所需的行数或列数,给定另一个维度。

In [147]: df.plot(subplots=True, layout=(2, 3), figsize=(6, 6), sharex=False); 

../_images/frame_plot_subplots_layout.png

上面的示例与使用以下内容相同:

In [148]: df.plot(subplots=True, layout=(2, -1), figsize=(6, 6), sharex=False); 

所需的列数(3)是从要绘制的系列数和给定的行数(2)推断出来的。

您可以通过ax关键字以类似列表的方式传递预先创建的多个轴。这允许更复杂的布局。传递的轴数量必须与正在绘制的子图数量相同。

当通过ax关键字传递多个轴时,layoutsharexsharey关键字不会影响输出。您应该明确传递sharex=Falsesharey=False,否则会看到警告。

In [149]: fig, axes = plt.subplots(4, 4, figsize=(9, 9))

In [150]: plt.subplots_adjust(wspace=0.5, hspace=0.5)

In [151]: target1 = [axes[0][0], axes[1][1], axes[2][2], axes[3][3]]

In [152]: target2 = [axes[3][0], axes[2][1], axes[1][2], axes[0][3]]

In [153]: df.plot(subplots=True, ax=target1, legend=False, sharex=False, sharey=False);

In [154]: (-df).plot(subplots=True, ax=target2, legend=False, sharex=False, sharey=False); 

../_images/frame_plot_subplots_multi_ax.png

另一个选项是将ax参数传递给Series.plot()以在特定轴上绘制:

In [155]: np.random.seed(123456)

In [156]: ts = pd.Series(np.random.randn(1000), index=pd.date_range("1/1/2000", periods=1000))

In [157]: ts = ts.cumsum()

In [158]: df = pd.DataFrame(np.random.randn(1000, 4), index=ts.index, columns=list("ABCD"))

In [159]: df = df.cumsum() 
In [160]: fig, axes = plt.subplots(nrows=2, ncols=2)

In [161]: plt.subplots_adjust(wspace=0.2, hspace=0.5)

In [162]: df["A"].plot(ax=axes[0, 0]);

In [163]: axes[0, 0].set_title("A");

In [164]: df["B"].plot(ax=axes[0, 1]);

In [165]: axes[0, 1].set_title("B");

In [166]: df["C"].plot(ax=axes[1, 0]);

In [167]: axes[1, 0].set_title("C");

In [168]: df["D"].plot(ax=axes[1, 1]);

In [169]: axes[1, 1].set_title("D"); 

../_images/series_plot_multi.png ### 带有误差条的绘图

支持在DataFrame.plot()Series.plot()中绘制带有误差条的图。

水平和垂直误差条可以通过xerryerr关键字参数提供给plot()。误差值可以使用各种格式指定:

  • 作为一个DataFrame或与绘图DataFramecolumns属性匹配或与Seriesname属性匹配的错误dict

  • 作为一个str,指示绘图DataFrame的哪些列包含错误值。

  • 作为原始值(listtuplenp.ndarray)。必须与绘图DataFrame/Series的长度相同。

这是一个从原始数据轻松绘制组均值和标准差的示例。

# Generate the data
In [170]: ix3 = pd.MultiIndex.from_arrays(
 .....:    [
 .....:        ["a", "a", "a", "a", "a", "b", "b", "b", "b", "b"],
 .....:        ["foo", "foo", "foo", "bar", "bar", "foo", "foo", "bar", "bar", "bar"],
 .....:    ],
 .....:    names=["letter", "word"],
 .....: )
 .....: 

In [171]: df3 = pd.DataFrame(
 .....:    {
 .....:        "data1": [9, 3, 2, 4, 3, 2, 4, 6, 3, 2],
 .....:        "data2": [9, 6, 5, 7, 5, 4, 5, 6, 5, 1],
 .....:    },
 .....:    index=ix3,
 .....: )
 .....: 

# Group by index labels and take the means and standard deviations
# for each group
In [172]: gp3 = df3.groupby(level=("letter", "word"))

In [173]: means = gp3.mean()

In [174]: errors = gp3.std()

In [175]: means
Out[175]: 
 data1     data2
letter word 
a      bar   3.500000  6.000000
 foo   4.666667  6.666667
b      bar   3.666667  4.000000
 foo   3.000000  4.500000

In [176]: errors
Out[176]: 
 data1     data2
letter word 
a      bar   0.707107  1.414214
 foo   3.785939  2.081666
b      bar   2.081666  2.645751
 foo   1.414214  0.707107

# Plot
In [177]: fig, ax = plt.subplots()

In [178]: means.plot.bar(yerr=errors, ax=ax, capsize=4, rot=0); 

../_images/errorbar_example.png

也支持不对称误差条,但在这种情况下必须提供原始误差值。对于长度为NSeries,应提供一个2xN数组,指示较低和较高(或左侧和右侧)的错误。对于MxN``DataFrame,不对称误差应该在一个Mx2xN数组中。

这是一个使用不对称误差条绘制最小/最大范围的示例。

In [179]: mins = gp3.min()

In [180]: maxs = gp3.max()

# errors should be positive, and defined in the order of lower, upper
In [181]: errors = [[means[c] - mins[c], maxs[c] - means[c]] for c in df3.columns]

# Plot
In [182]: fig, ax = plt.subplots()

In [183]: means.plot.bar(yerr=errors, ax=ax, capsize=4, rot=0); 

../_images/errorbar_asymmetrical_example.png### 绘制表格

现在在DataFrame.plot()Series.plot()中支持使用table关键字绘制 matplotlib 表格。table关键字可以接受boolDataFrameSeries。绘制表格的简单方法是指定table=True。数据将被转置以符合 matplotlib 的默认布局。

In [184]: np.random.seed(123456)

In [185]: fig, ax = plt.subplots(1, 1, figsize=(7, 6.5))

In [186]: df = pd.DataFrame(np.random.rand(5, 3), columns=["a", "b", "c"])

In [187]: ax.xaxis.tick_top()  # Display x-axis ticks on top.

In [188]: df.plot(table=True, ax=ax); 

../_images/line_plot_table_true.png

此外,您可以将不同的DataFrameSeries传递给table关键字。数据将按照打印方法中显示的方式绘制(不会自动转置)。如果需要,可以像下面的示例中所示手动转置。

In [189]: fig, ax = plt.subplots(1, 1, figsize=(7, 6.75))

In [190]: ax.xaxis.tick_top()  # Display x-axis ticks on top.

In [191]: df.plot(table=np.round(df.T, 2), ax=ax); 

../_images/line_plot_table_data.png

还存在一个辅助函数pandas.plotting.table,它可以从DataFrameSeries创建表格,并将其添加到matplotlib.Axes实例中。此函数可以接受 matplotlib table的关键字。

In [192]: from pandas.plotting import table

In [193]: fig, ax = plt.subplots(1, 1)

In [194]: table(ax, np.round(df.describe(), 2), loc="upper right", colWidths=[0.2, 0.2, 0.2]);

In [195]: df.plot(ax=ax, ylim=(0, 2), legend=None); 

../_images/line_plot_table_describe.png

注意:您可以使用axes.tables属性在坐标轴上获取表实例以进行进一步装饰。更多信息请参阅matplotlib 表格文档。### 颜色映射

在绘制大量列时可能会遇到一个潜在问题,即由于默认颜色中的重复,有些系列很难区分。为了解决这个问题,DataFrame绘图支持使用colormap参数,该参数接受 Matplotlib 的颜色映射或 Matplotlib 注册的颜色映射名称的字符串。可以在这里查看默认 matplotlib 颜色映射的可视化。

由于 matplotlib 不直接支持基于线条的绘图的颜色映射,颜色是根据DataFrame中的列数确定的均匀间距选择的。不考虑背景颜色,因此某些颜色映射会产生不易看清的线条。

要使用 cubehelix 颜色映射,我们可以传递colormap='cubehelix'

In [196]: np.random.seed(123456)

In [197]: df = pd.DataFrame(np.random.randn(1000, 10), index=ts.index)

In [198]: df = df.cumsum()

In [199]: plt.figure();

In [200]: df.plot(colormap="cubehelix"); 

../_images/cubehelix.png

或者,我们可以直接传递颜色映射本身:

In [201]: from matplotlib import cm

In [202]: plt.figure();

In [203]: df.plot(colormap=cm.cubehelix); 

../_images/cubehelix_cm.png

颜色映射也可以用于其他绘图类型,比如条形图:

In [204]: np.random.seed(123456)

In [205]: dd = pd.DataFrame(np.random.randn(10, 10)).map(abs)

In [206]: dd = dd.cumsum()

In [207]: plt.figure();

In [208]: dd.plot.bar(colormap="Greens"); 

../_images/greens.png

平行坐标图:

In [209]: plt.figure();

In [210]: parallel_coordinates(data, "Name", colormap="gist_rainbow"); 

../_images/parallel_gist_rainbow.png

Andrews 曲线图:

In [211]: plt.figure();

In [212]: andrews_curves(data, "Name", colormap="winter"); 

../_images/andrews_curve_winter.png

设置绘图样式

从版本 1.5 开始,matplotlib 提供了一系列预配置的绘图样式。设置样式可以轻松地使绘图具有您想要的一般外观。在创建绘图之前调用matplotlib.style.use(my_plot_style)就可以设置样式。例如,您可以写matplotlib.style.use('ggplot')来获得 ggplot 风格的绘图。

您可以查看matplotlib.style.available中提供的各种样式名称,并且非常容易尝试它们。

一般绘图样式参数

大多数绘图方法都有一组关键字参数��用于控制返回绘图的布局和格式:

In [122]: plt.figure();

In [123]: ts.plot(style="k--", label="Series"); 

../_images/series_plot_basic2.png

对于每种类型的绘图(例如linebarscatter),任何额外的参数关键字都会传递给相应的 matplotlib 函数(ax.plot(), ax.bar(), ax.scatter()). 这些参数可以用于控制额外的样式,超出 pandas 提供的范围。

控制图例

您可以将legend参数设置为False以隐藏图例,默认情况下会显示图例。

In [124]: df = pd.DataFrame(np.random.randn(1000, 4), index=ts.index, columns=list("ABCD"))

In [125]: df = df.cumsum()

In [126]: df.plot(legend=False); 

../_images/frame_plot_basic_noleg.png

控制标签

您可以设置xlabelylabel参数,为 x 轴和 y 轴提供自定义标签。默认情况下,pandas 会选择索引名称作为 xlabel,而将其留空作为 ylabel。

In [127]: df.plot();

In [128]: df.plot(xlabel="new x", ylabel="new y"); 

../_images/plot_xlabel_ylabel.png

刻度

您可以传递logy以获得对数刻度 Y 轴。

In [129]: ts = pd.Series(np.random.randn(1000), index=pd.date_range("1/1/2000", periods=1000))

In [130]: ts = np.exp(ts.cumsum())

In [131]: ts.plot(logy=True); 

../_images/series_plot_logy.png

还可以查看logxloglog关键字参数。

在次要 y 轴上绘图

要在次要 y 轴上绘制数据,请使用secondary_y关键字:

In [132]: df["A"].plot();

In [133]: df["B"].plot(secondary_y=True, style="g"); 

../_images/series_plot_secondary_y.png

要在DataFrame中绘制一些列,请将列名传递给secondary_y关键字:

In [134]: plt.figure();

In [135]: ax = df.plot(secondary_y=["A", "B"])

In [136]: ax.set_ylabel("CD scale");

In [137]: ax.right_ax.set_ylabel("AB scale"); 

../_images/frame_plot_secondary_y.png

请注意,在次要 y 轴上绘制的列会在图例中自动标记为“(right)”。要关闭自动标记,使用mark_right=False关键字:

In [138]: plt.figure();

In [139]: df.plot(secondary_y=["A", "B"], mark_right=False); 

../_images/frame_plot_secondary_y_no_right.png ### 时间序列图的自定义格式化程序

pandas 为时间序列图提供了自定义格式化程序。这些更改日期和时间的轴标签格式。默认情况下,自定义格式化程序仅应用于由 pandas 使用DataFrame.plot()Series.plot()创建的图。要使其应用于所有图,包括由 matplotlib 创建的图,请设置选项pd.options.plotting.matplotlib.register_converters = True或使用pandas.plotting.register_matplotlib_converters()

抑制刻度分辨率调整

pandas 为常规频率时间序列数据提供自动刻度分辨率调整。对于 pandas 无法推断频率信息的有限情况(例如,在外部创建的twinx中),您可以选择抑制此行为以进行对齐。

这是默认行为,请注意 x 轴刻度标签的处理方式:

In [140]: plt.figure();

In [141]: df["A"].plot(); 

../_images/ser_plot_suppress.png

使用x_compat参数,您可以抑制此行为:

In [142]: plt.figure();

In [143]: df["A"].plot(x_compat=True); 

../_images/ser_plot_suppress_parm.png

如果有多个需要抑制的图,可以在pandas.plotting.plot_params中使用use方法,并在with语句中使用:

In [144]: plt.figure();

In [145]: with pd.plotting.plot_params.use("x_compat", True):
 .....:    df["A"].plot(color="r")
 .....:    df["B"].plot(color="g")
 .....:    df["C"].plot(color="b")
 .....: 

../_images/ser_plot_suppress_context.png

自动日期刻度调整

TimedeltaIndex现在使用本机 matplotlib 刻度定位器方法,对于刻度标签重叠的图形,调用 matplotlib 的自动日期刻度调整非常有用。

有关更多信息,请参阅autofmt_xdate方法和matplotlib 文档

子图

DataFrame中的每个Series都可以使用subplots关键字绘制在不同的轴上:

In [146]: df.plot(subplots=True, figsize=(6, 6)); 

../_images/frame_plot_subplots.png

使用布局和定位多个轴

子图的布局可以通过layout关键字指定。它可以接受(行数, 列数)layout关键字也可以在histboxplot中使用。如果输入无效,将引发ValueError

通过layout指定的行 x 列所包含的轴的数量必须大于所需子图的数量。如果布局可以包含比所需更多的轴,则不会绘制空白轴。类似于 NumPy 数组的reshape方法,您可以在一个维度上使用-1来自动计算所需的行数或列数,给定另一个维度。

In [147]: df.plot(subplots=True, layout=(2, 3), figsize=(6, 6), sharex=False); 

../_images/frame_plot_subplots_layout.png

上述示例与使用以下内容相同:

In [148]: df.plot(subplots=True, layout=(2, -1), figsize=(6, 6), sharex=False); 

所需的列数(3)是从要绘制的系列数和给定的行数(2)推断出来的。

您可以通过ax关键字以类似列表的方式传递预先创建的多个轴。这允许更复杂的布局。传递的轴数量必须与正在绘制的子图数量相同。

通过ax关键字传递多个轴时,layoutsharexsharey关键字不会影响输出。您应该明确传递sharex=Falsesharey=False,否则会看到警告。

In [149]: fig, axes = plt.subplots(4, 4, figsize=(9, 9))

In [150]: plt.subplots_adjust(wspace=0.5, hspace=0.5)

In [151]: target1 = [axes[0][0], axes[1][1], axes[2][2], axes[3][3]]

In [152]: target2 = [axes[3][0], axes[2][1], axes[1][2], axes[0][3]]

In [153]: df.plot(subplots=True, ax=target1, legend=False, sharex=False, sharey=False);

In [154]: (-df).plot(subplots=True, ax=target2, legend=False, sharex=False, sharey=False); 

../_images/frame_plot_subplots_multi_ax.png

另一个选项是通过在Series.plot()中传递一个ax参数来在特定轴上绘图:

In [155]: np.random.seed(123456)

In [156]: ts = pd.Series(np.random.randn(1000), index=pd.date_range("1/1/2000", periods=1000))

In [157]: ts = ts.cumsum()

In [158]: df = pd.DataFrame(np.random.randn(1000, 4), index=ts.index, columns=list("ABCD"))

In [159]: df = df.cumsum() 
In [160]: fig, axes = plt.subplots(nrows=2, ncols=2)

In [161]: plt.subplots_adjust(wspace=0.2, hspace=0.5)

In [162]: df["A"].plot(ax=axes[0, 0]);

In [163]: axes[0, 0].set_title("A");

In [164]: df["B"].plot(ax=axes[0, 1]);

In [165]: axes[0, 1].set_title("B");

In [166]: df["C"].plot(ax=axes[1, 0]);

In [167]: axes[1, 0].set_title("C");

In [168]: df["D"].plot(ax=axes[1, 1]);

In [169]: axes[1, 1].set_title("D"); 

../_images/series_plot_multi.png ### 带有误差条的绘图

DataFrame.plot()Series.plot()中支持带有误差条的绘图。

水平和垂直误差条可以通过xerryerr关键字参数传递给plot()。误差值可以使用各种格式指定:

  • 作为DataFrame或与绘图DataFramecolumns属性匹配或与Seriesname属性匹配的错误的dict

  • 作为一个str,指示绘图DataFrame中包含误差值的列。

  • 作为原始值(listtuplenp.ndarray)。必须与绘图DataFrame/Series的长度相同。

这是一个从原始数据轻松绘制组均值和标准差的示例方法。

# Generate the data
In [170]: ix3 = pd.MultiIndex.from_arrays(
 .....:    [
 .....:        ["a", "a", "a", "a", "a", "b", "b", "b", "b", "b"],
 .....:        ["foo", "foo", "foo", "bar", "bar", "foo", "foo", "bar", "bar", "bar"],
 .....:    ],
 .....:    names=["letter", "word"],
 .....: )
 .....: 

In [171]: df3 = pd.DataFrame(
 .....:    {
 .....:        "data1": [9, 3, 2, 4, 3, 2, 4, 6, 3, 2],
 .....:        "data2": [9, 6, 5, 7, 5, 4, 5, 6, 5, 1],
 .....:    },
 .....:    index=ix3,
 .....: )
 .....: 

# Group by index labels and take the means and standard deviations
# for each group
In [172]: gp3 = df3.groupby(level=("letter", "word"))

In [173]: means = gp3.mean()

In [174]: errors = gp3.std()

In [175]: means
Out[175]: 
 data1     data2
letter word 
a      bar   3.500000  6.000000
 foo   4.666667  6.666667
b      bar   3.666667  4.000000
 foo   3.000000  4.500000

In [176]: errors
Out[176]: 
 data1     data2
letter word 
a      bar   0.707107  1.414214
 foo   3.785939  2.081666
b      bar   2.081666  2.645751
 foo   1.414214  0.707107

# Plot
In [177]: fig, ax = plt.subplots()

In [178]: means.plot.bar(yerr=errors, ax=ax, capsize=4, rot=0); 

../_images/errorbar_example.png

不对称误差条也受支持,但在这种情况下必须提供原始误差值。对于长度为NSeries,应提供一个2xN数组,指示下限和上限(或左侧和右侧)误差。对于MxNDataFrame,不对称误差应该是一个Mx2xN数组。

这是使用不对称误差线绘制最小/最大范围的一种方法示例。

In [179]: mins = gp3.min()

In [180]: maxs = gp3.max()

# errors should be positive, and defined in the order of lower, upper
In [181]: errors = [[means[c] - mins[c], maxs[c] - means[c]] for c in df3.columns]

# Plot
In [182]: fig, ax = plt.subplots()

In [183]: means.plot.bar(yerr=errors, ax=ax, capsize=4, rot=0); 

../_images/errorbar_asymmetrical_example.png ### 绘制表格

使用 matplotlib 表格绘图现在在DataFrame.plot()Series.plot()中支持table关键字。table关键字可以接受boolDataFrameSeries。绘制表格的简单方法是指定table=True。数据将被转置以符合 matplotlib 的默认布局。

In [184]: np.random.seed(123456)

In [185]: fig, ax = plt.subplots(1, 1, figsize=(7, 6.5))

In [186]: df = pd.DataFrame(np.random.rand(5, 3), columns=["a", "b", "c"])

In [187]: ax.xaxis.tick_top()  # Display x-axis ticks on top.

In [188]: df.plot(table=True, ax=ax); 

../_images/line_plot_table_true.png

此外,您可以将不同的DataFrameSeries传递给table关键字。数据将按照打印方法中显示的方式绘制(不会自动转置)。如果需要,可以像下面的示例中所示手动转置。

In [189]: fig, ax = plt.subplots(1, 1, figsize=(7, 6.75))

In [190]: ax.xaxis.tick_top()  # Display x-axis ticks on top.

In [191]: df.plot(table=np.round(df.T, 2), ax=ax); 

../_images/line_plot_table_data.png

还有一个辅助函数pandas.plotting.table,它可以从DataFrameSeries创建表格,并将其添加到matplotlib.Axes实例中。此函数可以接受 matplotlib table具有的关键字。

In [192]: from pandas.plotting import table

In [193]: fig, ax = plt.subplots(1, 1)

In [194]: table(ax, np.round(df.describe(), 2), loc="upper right", colWidths=[0.2, 0.2, 0.2]);

In [195]: df.plot(ax=ax, ylim=(0, 2), legend=None); 

../_images/line_plot_table_describe.png

注意:您可以使用axes.tables属性在轴上获取表格实例以进行进一步装饰。更多信息请参阅matplotlib 表格文档

色图

在绘制大量列时可能存在的一个问题是,由于默认颜色的重复,有些系列很难区分。为了解决这个问题,DataFrame 绘图支持使用colormap参数,该参数接受 Matplotlib colormap或注册到 Matplotlib 的调色板名称的字符串。默认 matplotlib 调色板的可视化在这里

由于 matplotlib 不直接支持基于线条的图形的调色板,颜色是根据DataFrame中的列数确定的均匀间距选择的。没有考虑背景颜色,因此某些调色板会产生不易看清的线条。

要使用 cubehelix 调色板,我们可以传递colormap='cubehelix'

In [196]: np.random.seed(123456)

In [197]: df = pd.DataFrame(np.random.randn(1000, 10), index=ts.index)

In [198]: df = df.cumsum()

In [199]: plt.figure();

In [200]: df.plot(colormap="cubehelix"); 

../_images/cubehelix.png

或者,我们可以直接传递调色板本身:

In [201]: from matplotlib import cm

In [202]: plt.figure();

In [203]: df.plot(colormap=cm.cubehelix); 

../_images/cubehelix_cm.png

调色板也可以用于其他绘图类型,比如条形图:

In [204]: np.random.seed(123456)

In [205]: dd = pd.DataFrame(np.random.randn(10, 10)).map(abs)

In [206]: dd = dd.cumsum()

In [207]: plt.figure();

In [208]: dd.plot.bar(colormap="Greens"); 

../_images/greens.png

平行坐标图表:

In [209]: plt.figure();

In [210]: parallel_coordinates(data, "Name", colormap="gist_rainbow"); 

../_images/parallel_gist_rainbow.png

安德鲁斯曲线图表:

In [211]: plt.figure();

In [212]: andrews_curves(data, "Name", colormap="winter"); 

../_images/andrews_curve_winter.png

直接使用 Matplotlib 绘图

在某些情况下,直接使用 matplotlib 准备图形可能仍然更可取或必要,例如当某种类型的图形或自定义尚未得到 pandas 的支持时。SeriesDataFrame 对象的行为类似于数组,因此可以直接传递给 matplotlib 函数,无需显式转换。

pandas 还会自动注册识别日期索引的格式化程序和定位器,从而将日期和时间支持扩展到 matplotlib 中几乎所有可用的绘图类型。虽然这种格式化不提供通过 pandas 绘图时所获得的相同精细程度,但在绘制大量点时可能更快。

In [213]: np.random.seed(123456)

In [214]: price = pd.Series(
 .....:    np.random.randn(150).cumsum(),
 .....:    index=pd.date_range("2000-1-1", periods=150, freq="B"),
 .....: )
 .....: 

In [215]: ma = price.rolling(20).mean()

In [216]: mstd = price.rolling(20).std()

In [217]: plt.figure();

In [218]: plt.plot(price.index, price, "k");

In [219]: plt.plot(ma.index, ma, "b");

In [220]: plt.fill_between(mstd.index, ma - 2 * mstd, ma + 2 * mstd, color="b", alpha=0.2); 

../_images/bollinger.png

绘图后端

pandas 可以通过第三方绘图后端进行扩展。主要思想是让用户选择一个不同于基于 Matplotlib 提供的后端的绘图后端。

这可以通过在plot函数中将‘backend.module’作为参数backend传递来实现。例如:

>>> Series([1, 2, 3]).plot(backend="backend.module") 

或者,您也可以全局设置此选项,这样您就不需要在每个plot调用中指定关键字。例如:

>>> pd.set_option("plotting.backend", "backend.module")
>>> pd.Series([1, 2, 3]).plot() 

或者:

>>> pd.options.plotting.backend = "backend.module"
>>> pd.Series([1, 2, 3]).plot() 

这将更或多少等同于:

>>> import backend.module
>>> backend.module.plot(pd.Series([1, 2, 3])) 

然后,后端模块可以使用其他可视化工具(Bokeh、Altair、hvplot 等)生成图形。一些为 pandas 实现后端的库列在生态系统页面上。

开发者指南可在 pandas.pydata.org/docs/dev/development/extending.html#plotting-backends 找到。