C++-数据结构与算法设计原理(四)

129 阅读1小时+

C++ 数据结构与算法设计原理(四)

原文:annas-archive.org/md5/89b76b51877d088e41b92eef0985a12b

译者:飞龙

协议:CC BY-NC-SA 4.0

图算法 II

学习目标

在本章结束时,你将能够:

  • 描述 Dijkstra 算法的固有问题,并演示如何修改和/或与其他算法结合以规避这些问题

  • 使用贝尔曼-福特和约翰逊算法在图中找到最短路径

  • 描述图中强连通分量的重要性

  • 使用 Kosaraju 算法在图中找到强连通分量

  • 描述有向图和无向图中连通性的区别

  • 实现复杂问题的深度优先搜索

  • 评估图中的负权重循环

本章在上一章的基础上介绍了一些更高级的图算法。你还将学习如何处理负权重,并处理负权重循环的异常情况。

介绍

到目前为止,我们已经探讨了各种常见的编程结构和范式。现在,我们将深入探讨一些扩展我们之前讨论的主题的技术,首先是一系列高级图问题,然后转向动态规划这个广泛的主题。

在本章中,我们将讨论三种著名的算法,即贝尔曼-福特算法、约翰逊算法和 Kosaraju 算法。所有这些算法与我们在本书中已经涵盖的算法有明显的相似之处,但它们以各种方式扩展和组合这些算法,以比次优实现更高效地解决潜在复杂的问题。除了学习这些具体的技术,本章还应该增加你对基本图相关技术的一般熟悉度,并提供更深入的洞察力,了解这些基本技术如何应用于不同问题的各种不同范围。

重新审视最短路径问题

我们之前讨论了几种在图中找到两个节点之间最短路径的方法。我们首先探讨了最常见的图遍历形式,即深度优先搜索和广度优先搜索,最终讨论了如何处理包含加权边的图的更为棘手的情况。我们演示了如何使用 Dijkstra 算法来高效地找到加权图中的最短距离,通过贪婪地优先考虑遍历中的每一步,根据当前可用的最佳选项。然而,尽管 Dijkstra 算法提供了性能的改进,但它并不适用于每种情况。

考虑一个 Wi-Fi 信号通过网络进行广播;随着信号传播到原始传输点之外,其强度可能会受到许多因素的影响,比如传播距离和必须穿过的墙壁和其他障碍物的数量。如果你想确定信号到达每个目的地的路径,以最小化信号衰减,你可以创建一个加权图,网络中的每个点都由一个节点表示,任意两点之间的信号损失程度由加权边表示。然后,你可以使用 Dijkstra 算法计算图中的最短距离,以确定网络中成本最低的路径。

现在,假设网络中安装了中继器/增强器来增加特定点的信号强度-这种添加可能如何在你的图中表示?最明显的方法是将增强器节点的出边权重设置为负值(相当于它增加信号强度的程度),这将减少通过它的任何路径的总距离/衰减。如果我们在网络图上使用 Dijkstra 算法,这将如何影响我们的结果?

正如我们在上一章中讨论的,Dijkstra 算法在选择遍历中的每个顶点时采取了贪婪的方法。在每一步中,它找到最近的未访问的顶点,并将其添加到已访问的集合中,从而排除它不再考虑。Dijkstra 算法所做的假设是,到目前为止已经考虑的每个顶点的最短路径已经被找到,因此寻找更好的替代方案是没有意义的。然而,在包含负边权的图中,这种方法不会探索导致最佳解决方案的可能性,如果它们在遍历的早期阶段产生了更高的总和。

考虑一个带有负边权的图,如下图所示:

图 7.1:将 Dijkstra 算法应用于带有负权的图

](gitee.com/OpenDocCN/f…)

图 7.1:将 Dijkstra 算法应用于带有负权的图

在上图中,Dijkstra 算法遍历的路径用红色表示。假设我们从顶点 A 开始,第一次从节点A到节点B移动后,将有两个潜在的选择:B —> C,边权为5,和B —> D,边权为10。由于 Dijkstra 的贪婪方法,C将被选择为最短路径的下一个节点,但我们可以清楚地看到另一个选择(B —> D —> C = 10 + -7 = 3)实际上是最佳选择。

面对负边权时,Dijkstra 算法中固有的优化最终导致了它的失败。幸运的是,对于这样的图,我们可以采用一种类似于 Dijkstra 算法的替代方法,实现起来可能更简单。

Bellman-Ford 算法

我们可以使用Bellman-Ford 算法来处理带有负权的图。它用图中每条边的替代方法替换了 Dijkstra 的贪婪选择方法,需要在图中迭代V-1次(其中V等于顶点的总数),并在每次迭代中找到从源节点到目的节点的逐渐最优距离值。这自然使其具有比 Dijkstra 算法更高的渐近复杂度,但也使其能够为 Dijkstra 算法会误解的图产生正确的结果。下面的练习展示了如何实现 Bellman-Ford 算法。

练习 32:实现 Bellman-Ford 算法(第一部分)

在这个练习中,我们将使用基本的 Bellman-Ford 算法来找到带有负权的图中的最短距离。让我们开始吧:

  1. 首先,通过包括必要的库(以及为了方便起见,namespace std)来设置您的代码:
#include <iostream>
#include <vector>
#include <climits>
using namespace std;
  1. 让我们首先定义图中边的表示,这将需要三个变量:源节点的索引、目的节点的索引和它们之间的遍历成本:
struct Edge
{
    int start;    // The starting vertex
    int end;      // The destination vertex
    int weight;   // The edge weight
    // Constructor
    Edge(int s, int e, int w) : start(s), end(e), weight(w) {}
};
  1. 要实现 Bellman-Ford 算法,我们需要对图进行一些表示。为了简单起见,让我们假设我们的图可以用一个整数V来表示,表示图中顶点的总数,以及一个向量edges(指向定义图的邻接的'edge'对象的指针集合)。让我们还定义一个整数常量UNKNOWN,我们可以将其设置为某个始终大于图中任何边权子集的总和的任意高值(在climits中定义的INT_MAX常量很适合这个目的):
const int UNKNOWN = INT_MAX;
vector<Edge*> edges;   // Collection of edge pointers
int V;                 // Total number of vertices in the graph
int E;                 // Total number of edges in the graph
  1. 让我们也编写一些代码来收集图的数据作为用户输入:
int main()
{
    cin >> V >> E;
    for(int i = 0; i < E; i++)
    {
        int node_a, node_b, weight;
        cin >> node_a >> node_b >> weight;
        // Add a new edge using the defined constructor
        edges.push_back(new Edge(node_a, node_b, weight));
    }
    // Choose a starting node
    int start;
    cin >> start;
    // Run the Bellman-Ford algorithm on the graph for 
    // the chosen starting vertex 
    BellmanFord(start);
    return 0;
}
  1. 现在,我们可以开始实现贝尔曼-福特算法本身。为了我们的目的,让我们创建一个名为BellmanFord()的函数,它接受一个参数start(我们要在图中找到最短路径的起始节点)并返回void。然后,我们将定义一个大小为V的距离数组,其中每个元素都初始化为UNKNOWN,除了起始节点,其索引初始化为0
    void BellmanFord(int start)
    {
        vector<int> distance(V, UNKNOWN);
        distance[start] = 0;
  1. 大部分工作是在下一步完成的,在那里我们定义一个持续V-1次迭代并在每次重复中遍历整个边集的循环。对于每条边,我们检查其源节点的当前距离值是否不等于UNKNOWN(在第一次迭代中,这仅适用于起始节点)。假设这是真的,然后我们将其目标节点的当前距离值与边的权重与源节点的距离的总和进行比较。如果将边权重添加到当前节点的距离的结果小于目标节点的存储距离,则用新的总和替换距离数组中的值:
// Perform V - 1 iterations
for(int i = 0; i < V; i++)
{
    // Iterate over entire set of edges
    for(auto edge : edges)
    {
        int u = edge->start;
        int v = edge->end;
        int w = edge->weight;
        // Skip nodes which have not yet been considered
        if(distance[u] == UNKNOWN)
        {
            continue;
        }
        // If the current distance value for the destination
        // node is greater than the sum of the source node's
        // distance and the edge's weight, change its distance
        // to the lesser value.
        if(distance[u] + w < distance[v])
        {
            distance[v] = distance[u] + w;
        }
    }
}
  1. 在我们的函数结束时,我们现在可以遍历distance数组并输出从源到图中每个其他节点的最短距离:
cout << "DISTANCE FROM VERTEX " << start << ":\n"
for(int i = 0; i < V; i++)
{
    cout << "\t" << i << ": ";
    if(distance[i] == UNKNOWN)
    {
        cout << "Unvisited" << endl;
        continue;
    }
    cout << distance[i] << endl;
}
  1. 现在,我们可以返回到我们的main()方法,并调用我们新实现的BellmanFord()函数。让我们在图 7.1中的示例图上测试我们的实现。为此,我们应该运行我们的代码并输入以下输入:
5 5
0 1 3
1 2 5
1 3 10
3 2 -7
2 4 2
0
  1. 我们的程序应该输出以下内容:
DISTANCE FROM VERTEX 0:
    0: 0
    1: 3
    2: 6
    3: 13
    4: 8

正如我们所看到的,贝尔曼-福特避免了导致狄克斯特拉算法错误评估最短路径的陷阱。然而,仍然存在另一个重要的问题需要解决,我们将在下一节中讨论。

贝尔曼-福特算法(第二部分)-负权重循环

考虑下图中显示的图形:

图 7.2:带有负权重循环的图

用红色突出显示的边表示负权重循环或图中产生负和的组合边权重的循环。在这种情况下,将重复考虑此循环,并且最终结果将被扭曲。

为了进行比较,考虑一个仅具有正边权重的图。在这样的图中,循环永远不会被考虑在解决方案中,因为已经找到了到循环中第一个节点的最短距离。为了证明这一点,想象一下在前面的图中节点BD之间的边权重是正的。从节点A开始,通过边的第一次迭代将确定到节点B的最短距离等于3。再经过两次迭代,我们还将知道从AC的最短距离(A—>B—>D—>C),它等于143+8+3)。

显然,无法将任何正数添加到 14 中,以产生小于 3 的总和。在任何图遍历中最多可以有*| V-1 |步骤,其中每个节点仅访问一次,我们可以确定| V-1 |次迭代足以确定每个可能的最短距离。通过推论,我们可以得出结论,在| V-1 |*次迭代后,唯一可能存在更短路径的方式是如果重新访问节点并且导致它的边权重为负。因此,贝尔曼-福特算法的最后一步包括通过边执行一次迭代以检查是否存在这样的循环。

我们可以通过与找到最短路径时使用的相同逻辑来实现这一点:通过检查每条边的权重与其源节点的距离值的总和是否小于其目标节点的当前存储距离。如果在此步骤中找到了更短的路径,则终止算法并报告存在负循环。

我们将在下一个练习中探讨该算法的实现。

练习 33:实现贝尔曼-福特算法(第二部分)

在这个练习中,我们将修改练习 32中的实现,实现贝尔曼-福特算法(第一部分),以处理具有负权重循环的图。让我们开始吧:

  1. 我们基本上可以直接从上一步复制我们的代码。但是,这次,我们将用某种输出替换在确定是否找到了更短路径的条件下的代码,指示图包含负循环,从而使其无效:
    // Iterate through edges one last time
    for(auto edge : edges)
    {
        int u = edge->start;
        int v = edge->end;
        int w = edge->weight;

        if(distance[u] == UNKNOWN)
        {
            continue;
        }
  1. 如果我们仍然可以找到比我们已经找到的路径更短的路径,则图必须包含负循环。让我们用以下if语句检查负权重循环:
        if(distance[u] + w < distance[v])
        {
            cout << "NEGATIVE CYCLE FOUND" << endl;
            return;
        }
    }
  1. 现在,让我们将这段代码块插入到第一个for循环结束和第一行输出之间:
void BellmanFord(int start)
{
    vector<int> distance(V, UNKNOWN);
    distance[start] = 0;
    for(int i = 1; i < V; i++)
    {
        for(auto edge : edges)
        {
            int u = edge->start;
            int v = edge->end;
            int w = edge->weight;
            if(distance[u] == UNKNOWN)
            {
                continue;
            } 
            if(distance[u] + w < distance[v])
            {
                distance[v] = distance[u] + w;
            }
        }
    }
    for(auto edge : edges)
    {
        int u = edge->start;
        int v = edge->end;
        int w = edge->weight;
        if(distance[u] == UNKNOWN)
        {
            continue;
        }
        if(distance[u] + w < distance[v])
        {
            cout << "NEGATIVE CYCLE FOUND" << endl;
            return;
        }
    }
    cout << "DISTANCE FROM VERTEX " << start << ":\n";
    for(int i = 0; i < V; i++)
    {
        cout << "\t" << i << ": ";
        if(distance[i] == UNKNOWN)
        {
            cout << "Unvisited" << endl;
            continue;
        }
        cout << distance[i] << endl;
    }
}
  1. 为了测试我们添加的逻辑,让我们在以下输入上运行算法:
6 8
0 1 3
1 3 -8
2 1 3
2 5 5
3 2 3
2 4 2
4 5 -1
5 1 8
0
  1. 我们的程序应输出以下内容:
NEGATIVE CYCLE FOUND

活动 15:贪婪机器人

您正在开发一款寻路机器人,必须找到通过障碍课程的最有效路径。为了测试目的,您设计了几个课程,每个课程都是一个方形网格。您的机器人能够穿越遇到的任何障碍,但这也需要更多的能量消耗。假设您的机器人从网格的左上角开始,并且可以沿着四个基本方向(北、南、东、西)移动,您必须实现一个算法,确定您的机器人可以以最大能量完成课程的数量。

由于执行此遍历所需的能量可能很高,您已经在整个网格中间插入了充电站,您的机器人有能力使用这些充电站来充电。不幸的是,您的机器人在能源消耗方面非常贪婪-如果它可以在不必回头的情况下多次到达一个能源站,它将不断返回到相同的位置,直到最终过度充电并爆炸!因此,您需要预测您的机器人是否会重新访问一个充电站,并在灾难发生之前中止遍历尝试。

输入

  • 第一行包含一个整数N,即课程的高度和宽度。

  • 接下来的N``2 - 1行每行包含directions字符串和称为power的整数。每组N行对应于单行,从网格的顶部开始,每个单元格的数据从左到右定义(例如,在3 x 3网格中,0 —> [0, 0], 1 —> [0, 1], 2 —> [0, 2], 3 —> [1, 0], 4 —> [1, 1],依此类推)。

  • directions包含来自集合{ 'N','S','E','W' }的 0-3 个字符,它们代表您的机器人可以从每个点访问的单元格。因此,如果directions字符串是SW,则机器人可以从该点向南或向西移动。power表示穿过单元格所需的能量消耗。power的正值表示充电站位于单元格内。

输出

  • 如果遍历课程导致机器人爆炸,请打印一行- 遍历中止

  • 否则,打印出机器人在到达课程的右下角时可以拥有的最大能量,相对于它开始时的能量。例如,如果机器人可以比开始时多 10 个能量单位完成迷宫,则打印10;如果它完成迷宫时比开始时少 10 个能量单位,则打印-10

例子

假设我们有以下输入:

3
SE -10
SE -8
S -6
S 7
E -10
S 20
E -1
NE 5

网格的布局如下:

图 7.3:机器人遍历的网格

图 7.3:机器人遍历的网格

达到右下角单元格的路径如下:

0 —> 3 (-10)
3 —> 6 (+7)
6 —> 7 (-1)
7 —> 4 (+5)
4 —> 5 (-10)
5 —> 8 (+20)
(-10) + 7 + (-1) + 5 + (-10) + 20 
= 11 more units of energy

因此,您的程序应输出11

测试用例

以下测试用例应帮助您更好地理解这个问题:

图 7.4:活动 15 的测试用例 1

图 7.4:活动 15 的测试案例 1

图 7.5:活动 15 的测试案例 2

图 7.5:活动 15 的测试案例 2

图 7.6:活动 15 的测试案例 3

图 7.6:活动 15 的测试案例 3

图 7.7:活动 15 的测试案例 4

图 7.7:活动 15 的测试案例 4

图 7.8:活动 15 的测试案例 5

图 7.8:活动 15 的测试案例 5

活动指南

  • 不需要超出练习 33,*实现贝尔曼-福特算法(第二部分)*中涵盖的算法。

  • 您可能需要重新解释一些输入,以使其与您试图解决的实际问题相对应。

  • 无需将网格表示为二维。

注意

此活动的解决方案可在第 537 页找到。

我们现在已经确定贝尔曼-福特比迪杰斯特拉算法更加灵活,因为它具有在迪杰斯特拉算法产生错误结果的情况下产生正确解决方案的能力。然而,如果我们考虑的图中不包含任何负边权,那么在这两者之间显然应选择迪杰斯特拉算法,因为其贪婪方法可能带来的潜在效率优势。现在,我们将探讨如何将贝尔曼-福特算法与迪杰斯特拉算法结合使用,以便用于具有负权重的图。

约翰逊算法

在比较了贝尔曼-福特算法和迪杰斯特拉算法的相对优点和缺点之后,我们现在将讨论一种将它们两者结合起来以检索图中每对顶点之间的最短路径的算法。约翰逊算法为我们提供了利用迪杰斯特拉算法的效率,同时为具有负边权的图产生正确结果的优势。

约翰逊算法的概念非常新颖 - 为了应对迪杰斯特拉处理负权重时的局限性,约翰逊算法简单地重新调整图中的边,使它们统一为非负数。这是通过贝尔曼-福特算法与一些特别优雅的数学逻辑相结合而实现的。

约翰逊算法的第一步是向图中添加一个新的“虚拟”顶点,然后通过权重为零的边将其连接到其他每个顶点。然后使用贝尔曼-福特算法找到新顶点与其余顶点之间的最短路径,并将距离存储以备后用。

考虑添加这个新顶点的影响:因为它与图中每个其他节点都有一条权重为 0 的边相连,所以它的最短路径距离永远不会是正数。此外,它与图中每个节点的连接确保了它的距离值在所有潜在遍历路径上保持恒定的关系,这导致这些值及其相应边权重形成的总和“望远镜”,换句话说,序列中的后续项互相抵消,使总和等同于第一项和最后一项的差。看一下下面的图:

图 7.9:在具有负权重的图上应用约翰逊算法

图 7.9:在具有负权重的图上应用约翰逊算法

在前面的图中,标有S的菱形节点代表虚拟顶点,黑色括号中的数字代表边权重,红色文本代表从S到每个节点的最短路径,橙色箭头代表从S遍历的最佳路径,蓝色箭头代表从S分支出的权重为 0 的边,这些边不包括在任何S的最短路径中。

让我们将新的距离值按照它们在图的遍历中的出现顺序排列成一个序列 - A --> B --> C --> A --> D --> E

图 7.10:在每个节点遍历的距离

图 7.10:每个节点遍历的距离

如果我们将原始边权重插入到它们连接的节点的距离值之间,序列将如下所示:

图 7.11:计算已经遍历的距离

图 7.11:计算已经遍历的距离

现在,让我们将以下公式应用于边值:

W(uv) = w(uv) + d[s, u] - d[s, v]

这里,w(uv)表示节点uv之间的原始边权重,d[s, u]d[s, v]表示Su/v之间的最短路径距离,W(uv)表示转换后的边权重值。应用这个公式得到以下结果:

AB —> (-7) +   0  – (-7) = 0
BC —> (-2) + (-7) – (-9) = 0
CA —>  10  + (-9) –   0  = 1
AD —> (-5) +   0  – (-5) = 0
DE —>   4  + (-5) – (-1) = 0

请注意,表达式中的第三项总是在后续迭代中被中间项抵消;这展示了公式的“折叠”特性。由于这个特性,表示节点 A 和 E 之间距离的以下两个表达式是等价的:

(w(AB) + d[s, A] - d[s, B]) + (w(BC) + d[s, B] - d[s, C]) + … + (w(DE) + d[s, D] - d[s, E])
(w(AB) + w(BC) + w(CA) + w(AD) + w(DE)) + d[s, A] - d[s, E]

这意味着在图中任何路径上添加的权重量等于添加到其子路径的权重量。我们知道,由于 Bellman-Ford 返回的距离数组确保对于任何一对u,v,我们有d[s, u] + weight(u, v) >= d[s, v],因此这些值的相加结果总是非负的。因此,w(u, v) + d[s, u] - d[s, v]的值永远不会小于 0。

由于应用了转换,图中任何最短路径中将要遍历的每条边都将被重新加权为零,这使我们得到了非负的权重值,而且令人惊讶的是,它们仍然保留了原始的最短路径顺序!现在我们可以使用这些新的权重值在图上执行 Dijkstra 算法,以高效地检索每对节点的最短路径。

我们将在下一个练习中探讨 Johnson 的算法的实现。

练习 34:实现 Johnson 的算法

在这个练习中,我们将实现 Johnson 的算法,以找到具有负权重的图中每个节点到其他每个节点的最短距离。让我们开始吧:

  1. 我们可以重用前一个练习中的大部分代码,包括我们的Edge结构,UNKNOWN常量和图数据:
#include <iostream>
#include <vector>
#include <climits>
using namespace std;
struct Edge
{
    int start;
    int end;   
    int weight;
    Edge(int s, int e, int w) : start(s), end(e), weight(w) {}
};
const int UNKNOWN = INT_MAX;
vector<Edge*> edges;
int V;             
int E;             
  1. 我们应该修改 Bellman-Ford 的函数声明,使其接受两个参数(一个整数V和一个Edge指针的向量edges),并返回一个整数向量。我们还可以删除start参数:
vector<int> BellmanFord(int V, vector<Edge*> edges)
  1. 我们将首先向图中添加虚拟顶点S。因为S实际上对图的其余部分没有影响,所以这只是简单地增加距离数组的大小到*| V + 1 |*并在S和每个其他节点之间添加一条边:
vector<int> distance(V + 1, UNKNOWN);
int s = V;
for(int i = 0; i < V; i++)
{
    edges.push_back(new Edge(s, i, 0));
}
distance[s] = 0;
  1. 我们继续将 Bellman-Ford 的标准实现应用于修改后的图,使用S作为源节点:
for(int i = 1; i < V; i++)
{
    for(auto edge : edges)
    {
        int u = edge->start;
        int v = edge->end;
        int w = edge->weight;
        if(distance[u] == UNKNOWN)
        {
            continue;
        }
        if(distance[u] + w < distance[v])
        {
            distance[v] = distance[u] + w;
        }
    }
}
  1. 这次,让我们将负循环的最终检查移到自己的函数中:
bool HasNegativeCycle(vector<int> distance, vector<Edge*> edges)
{
    for(auto edge : edges)
    {
        int u = edge->start;
        int v = edge->end;
        int w = edge->weight;
        if(distance[u] == UNKNOWN) continue;
        if(distance[u] + w < distance[v])
        {
            return true;
        }
    }
    return false;
}
  1. 现在,我们可以在原始函数的末尾调用它,如果发现负循环,则返回一个空数组:
if(HasNegativeCycle(distance, edges))
{
    cout << "NEGATIVE CYCLE FOUND" << endl;
    return {};
}
  1. 在确保图中没有负循环之后,我们可以将结果距离值集返回给调用函数,并对图中的每条边应用重新加权公式。但首先,让我们实现 Dijkstra 的算法:
vector<int> Dijkstra(int V, int start, vector<Edge*> edges)
  1. 现在,让我们声明一个整数向量distance和一个布尔向量visited。通常情况下,distance的每个索引都将初始化为UNKNOWN(除了起始顶点),visited的每个索引都将初始化为 false:
vector<int> distance(V, UNKNOWN);
vector<bool> visited(V, false);
distance[start] = 0;
  1. 我们的 Dijkstra 算法实现将利用一个简单的迭代方法,使用for循环。正如你可能还记得的,Dijkstra 算法需要在遍历的每一步中找到具有最小距离值的节点。虽然通常是通过优先队列来实现这一点,但我们将通过编写另一个短函数GetMinDistance()来实现这一点,该函数将以距离和访问数组作为参数,并返回具有最短路径值的节点的索引:
// Find vertex with shortest distance from current position and
// return its index
int GetMinDistance(vector<int> &distance, vector<bool> &visited)
{
    int minDistance = UNKNOWN;
    int result;
    for(int v = 0; v < distance.size(); v++)
    {            
        if(!visited[v] && distance[v] <= minDistance)
        {
            minDistance = distance[v];
            result = v;
        }
    }
    return result;
}
  1. 现在我们可以完成实现 Dijkstra 算法:
for(int i = 0; i < V - 1; i++)
{
    // Find index of unvisited node with shortest distance
    int curr = GetMinDistance(distance, visited);
    visited[curr] = true;
    // Iterate through edges
    for(auto edge : edges)
    {
        // Only consider neighboring nodes
        if(edge->start != curr) continue;
        // Disregard if already visited
        if(visited[edge->end]) continue;
        if(distance[curr] != UNKNOWN && distance[curr] + edge->weight < distance[edge->end])
        {
        distance[edge->end] = distance[curr] + edge->weight;
        }
    }
}
return distance;
  1. 现在我们已经有了执行 Johnson 算法所需的一切。让我们声明一个新函数Johnson(),它也将以Vedges作为参数:
void Johnson(int V, vector<Edge*> edges)
  1. 我们首先创建一个整数向量h,并将其设置为BellmanFord()的输出:
// Get distance array from modified graph
vector<int> h = BellmanFord(V, edges);
  1. 我们检查h是否为空。如果是,我们终止函数:
if(h.empty()) return; 
  1. 否则,我们应用重新加权公式:
for(int i = 0; i < edges.size(); i++)
{
    edges[i]->weight += (h[edges[i]->start] - h[edges[i]->end]);
}
  1. 为了存储每对节点的最短路径距离,我们初始化一个具有V行的矩阵(这样每对二维索引[i, j]表示顶点i和顶点j之间的最短路径)。然后我们对 Dijkstra 算法进行V次调用,它返回每个起始节点的distance数组:
// Create a matrix for storing distance values
vector<vector<int>> shortest(V);
// Retrieve shortest distances for each vertex
for(int i = 0; i < V; i++)
{
    shortest[i] = Dijkstra(V, i, edges);
}
  1. 毫不奇怪,我们在这一步积累的结果相当不准确。由于我们的重新加权操作,现在每个距离值都是正的。然而,这可以通过将相同的公式逆向应用于每个结果来很简单地纠正:
// Reweight again in reverse to get original values
for(int i = 0; i < V; i++)
{
    cout << i << ":\n";
    for(int j = 0; j < V; j++)
    {
        if(shortest[i][j] != UNKNOWN)
        {
            shortest[i][j] += h[j] - h[i];
            cout << "\t" << j << ": " << shortest[i][j] << endl;
        }
    }
}
  1. 现在,让我们回到我们的main()函数并实现处理输入的代码。在我们收集了输入图的边之后,我们只需要对Johnson()进行一次调用,我们的工作就完成了:
int main()
{
    int V, E;
    cin >> V >> E;
    vector<Edge*> edges;
    for(int i = 0; i < E; i++)
    {
        int node_a, node_b, weight;
        cin >> node_a >> node_b >> weight;
        edges.push_back(new Edge(node_a, node_b, weight));
    }
    Johnson(V, edges);
    return 0;
}
  1. 让我们使用以下输入来测试我们的算法:
7 9
0 1 3
1 2 5
1 3 10
1 5 -4
2 4 2
3 2 -7
4 1 -3
5 6 -8
6 0 12
  1. 输出应该如下:
0:
    0: 0
    1: 3
    2: 6
    3: 13
    4: 8
    5: -1
    6: -9
1:
    0: 0
    1: 0
    2: 3
    3: 10
    4: 5
    5: -4
    6: -12
2:
    0: -1
    1: -1
    2: 0
    3: 9
    4: 2
    5: -5
    6: -13
4:
    0: -3
    1: -3
    2: 0
    3: 7
    4: 0
    5: -7
    6: -15
5:
    0: 4
    1: 7
    2: 10
    3: 17
    4: 12
    5: 0
    6: -8
6:
    0: 12
    1: 15
    2: 18
    3: 25
    4: 20
    5: 11
    6: 0

从前面的输出中可以看出,我们已成功打印了从每个节点到其他每个节点的最短距离。

活动 16:随机图统计

你是一家知名软件公司的开发人员,每年都会接收大量的新求职者。因此,每个员工都必须参与进行技术面试的过程。在每次面试之前,你会得到一组三个编程问题,每个问题包含一个简短的描述,以及两到三个不断增加难度的测试用例。

最近有人向你提出,一些面试者事先获得了某些面试问题的测试用例。因此,有关方面要求你每隔几周就创建新的测试用例集。对大多数问题产生合理的测试用例并不特别具有挑战性,除了涉及图论的问题。你已经注意到设计一个既有效又与问题相关的图的过程可能有点耗时,因此你已决定自动化这个过程。

你的公司最常见的与图相关的面试问题是全对最短路径问题,这要求面试者找到有向加权边图中每对顶点之间的最短距离。由于这个问题的性质,你希望生成的图对于评估面试者对问题的理解是有用的。你决定如果一个图符合以下标准,它将对技术面试有用:

  • 这是一个有向图,可以包含正边权和负边权。

  • 任何一对节点之间应该只有一条边,且没有节点应该有指向自身的边。

  • 每个节点应至少有一条入边或出边。

  • 任何边权的绝对值应小于 100。

该实用程序应接受以下输入:

  • seed:用于随机数生成的种子值

  • iterations:要生成的图的数量

  • V:顶点的数量

  • E:边的数量

该工具应该使用对std::rand()的调用来处理每条边的生成。如果它尝试在相同节点对之间创建第二条边,则应停止生成新的边,直到找到有效的节点对。

图的生成应按以下方式进行:

  1. 接收输入(seediterationsVE

  2. 设置随机数生成器的种子值

  3. 对于每次迭代,执行以下操作:

  • 将 i 设置为 0
  • 尝试通过执行三次rand()调用来创建边,以生成源节点、目标节点和边权值(按顺序)的值。

  • 检查rand()生成的下一个值是否能被3整除;如果可以,使边权值为负数。

  • 如果源节点和目标节点之间已经存在一条边,请重试:
  • edge(source, destination, weight)添加到边集合中并递增i

  • 如果创建了E条边后存在一个不属于任何边的节点,则认为图无效。

如果生成的图是有效的,您应该找到图中每对节点之间的最短路径,就像我们在面试中所期望的那样。对于图中的每个节点,您希望找到其所有路径的平均最短距离(即距离值之和除以可到达节点的数量)。图的平均距离将被定义为这些值的平均值。

您还对哪些值集合倾向于产生最多“有趣”的图感兴趣。当图的平均距离小于最高边权值的一半时,您认为图是有趣的。因此,您的算法应该输出有趣图与有效图的比率(以百分比显示并四舍五入到两位小数)。请注意,对于这个特定目的,您认为具有负权重环的连通图是有效但不是有趣的。

输入格式

包含四个整数的一行;即seediterationsVE

输出格式

两行,第一行包含INVALID:字符串,后面是无效图的数量,第二行包含PERCENT INTERESTING:字符串,后面是有趣图与有效图的比率,以百分比显示并四舍五入到两位小数。

活动指南

std::rand()的调用在每个环境中不一定会产生相同的值。为了确保一致性,您可以将以下代码复制/粘贴到您的程序中(取自 C 标准):

static unsigned long int randNext = 1;
int rand(void) // RAND_MAX assumed to be 32767
{
    randNext = randNext * 1103515245 + 12345;
    return (unsigned int)(randNext/65536) % 32768
}
void srand(unsigned int seed)
{
    randNext = seed;
}

在实现图生成工具时,请确保按照问题描述中的确切顺序进行步骤。

测试用例

以下是一些示例输入和输出,应该帮助您更好地理解问题:

图 7.12:活动 16 的测试用例

图 7.12:活动 16 的测试用例

注意

此活动的解决方案可在第 541 页找到。

强连通分量

在前几章中,我们讨论了图的几种分类。描述图特征的最常见方式之一是说明它是有向的还是无向的。后者定义了边默认是双向的图(如果节点 A 有一条连接到节点 B 的边,则节点 B 也有一条连接到节点 A 的边),而前者描述了具有定向边的图。

想象一下,你是一个视频托管网站的员工,负责制作关于各个频道订阅者之间共同点的统计数据。你的公司特别希望发现订阅某些频道的个人与频道所有者的订阅之间的模式,希望更深入地了解他们的定向广告服务应该如何定位。你的公司提供的服务最近变得相当广泛,因此你需要一种方法来以清晰的方式组织相关数据,以产生有用的统计信息。

让我们将网站每个用户的频道视为定向图中的节点,它们之间的邻接表示他们订阅的其他频道的所有者。我们可能会注意到,即使在订阅相同频道的大群用户中,所有个人订阅集合的多样性也会极大地复杂化我们找到它们之间的任何区别相似性的能力。理想情况下,我们希望解开图中庞大的连接混乱,并将数据放入明确的组中,其中每个用户的订阅与其他用户的订阅有某种关联。

我们可以通过观察定向图的某些共同特征来解开这个特定问题的复杂性。因为定向图的边不一定是双向的,我们可以逻辑推断出,取决于从哪个节点开始遍历,对图的某些部分的访问可能会受到限制。如果你将一个图分成不同的集合,使得同一集合中的任意一对顶点之间都有连接路径,那么得到的组将代表图的强连通分量。

定向图和无向图中的连通性

无向图的连通分量可以描述为主图中包括每个节点的最大子图的集合,其中同一组内的每个节点都与其他节点“连接”(即,单个分量内任意两个节点之间的访问是无限制的)。在一个连通图中,无论遍历从哪里开始,每个节点都可以被访问,因此我们可以推断出这样的图由单个连通分量(整个图)组成。相反,任何具有从一点到另一点受限制访问的图被描述为不连通。

另一方面,所谓的“强”连通性是定向图所特有的特征。为了相对地理解“强连通性”的定义上的差异,观察以下无向图的例子:

图 7.13:具有不同连通分量的图

三个彩色子图分别代表一个独立的连通分量。正如我们之前所述,它们的连通性是由每个顶点都与同一组内的其他顶点有路径连接这一事实所定义的。此外,来自一个分量的任何顶点都没有与不同分量连接的路径。从前面的图中,我们可以看到无向图的连通分量被划分为完全独立的组,其中任何分量的节点和边都与其他分量完全隔离。

相比之下,强连通分量不需要完全与图中的其他分量隔离 - 也就是说,可以存在在分量之间重叠的路径:

![图 7.14:具有不同强连通分量的图

图 7.14:具有不同强连通分量的图

在前面的图中,我们可以看到有四个强连通分量:ABCEFGDHI。请注意,节点AB是它们各自集合中唯一的成员。通过进一步研究节点A,我们可以看到,尽管ADHI集合中的每个节点都有路径,但DHI集合中的节点没有任何通往节点A的路径。

回到我们的视频托管网站示例,我们可以将网络图的强连通分量定义为组,其中每个频道都可以通过在同一组内与其他用户频道的订阅路径中找到。以这种方式分解潜在的大量数据可能有助于从没有区别相似性的图关系中隔离出相关的图关系集:

图 7.15:将不同强连通分量表示为图的示例数据集

图 7.15:将不同强连通分量表示为图的示例数据集

Kosaraju's Algorithm

找到图的强连通分量最常见且概念上容易理解的方法之一是 Kosaraju 算法。Kosaraju 算法通过执行两组独立的 DFS 遍历来工作,首先探索原始形式的图,然后对其进行转置。

注意

尽管 DFS 是 Kosaraju 算法中通常使用的遍历类型,但 BFS 也是一个可行的选择。然而,在本章中包括的解释和练习中,我们将坚持传统的基于 DFS 的方法。

图的转置与原始图本质上相同,只是其每条边中的源/目标顶点被交换(也就是说,如果原始图中有一条从节点A到节点B的边,转置图中将有一条从节点B到节点A的边):

图 7.16:图的转置

图 7.16:图的转置

算法的第一步(初始化后)是遍历图的顶点并执行 DFS 遍历,从尚未在先前遍历中访问过的每个节点开始。在 DFS 的每个点开始时,当前节点被标记为已访问,然后探索其所有未访问的邻居。在调查完每个当前节点的邻接点之后,它被添加到栈的顶部,然后当前递归子树被终止。

在探索原始图中的每个顶点之后,从栈的顶部弹出的每个未访问节点也会在其转置中执行相同的操作。在这一点上,每次以唯一起点进行的后续 DFS 遍历遇到的节点集合代表了图的一个强连通分量。

Kosaraju 算法在直观上简化了一个潜在复杂的问题,将其简化为相当容易实现的东西,因此在效率上也是相当高效的,假设输入图具有邻接表表示,它的渐近复杂度也是线性的O(V + E)

注意

由于在遍历中需要大量额外的迭代来查找每个顶点的邻居,因此不建议使用此算法的邻接矩阵。

我们将在下面的练习中看一下 Kosarju 算法的实现。

练习 35:实现 Kosaraju 算法

在这个练习中,我们将使用 Kosaraju 算法找到图中的强连通分量。让我们开始吧:

  1. 对于我们实现 Kosaraju 算法,我们需要包括以下头文件:
#include <iostream>
#include <vector>
#include <stack>
  1. 让我们定义一个名为Kosaraju()的函数,它接受两个参数 - 一个整数V(顶点的数量),一个整数向量的向量adj(图的邻接表表示) - 并返回一个整数向量的向量,表示输入图的每个强连通分量中的节点索引集合:
vector<vector<int>> Kosaraju(int V, vector<vector<int>> adj)
  1. 我们的第一步是声明我们的堆栈容器和访问数组(每个索引都初始化为false)。然后我们遍历图的每个节点,从尚未标记为visited的每个索引开始我们的 DFS 遍历:
vector<bool> visited(V, false);
stack<int> stack;
for(int i = 0; i < V; i++)
{
    if(!visited[i])    
    {
        FillStack(i, visited, adj, stack);
    }
}
  1. 我们的第一个 DFS 函数FillStack()接受四个参数:一个整数节点(遍历中当前点的顶点索引),一个名为visited的布尔向量(先前遍历的节点集),以及两个整数向量adj(图的邻接表)和stack(按照探索顺序排列的已访问节点索引列表)。最后三个参数将从调用函数中传递引用。DFS 是以标准方式实现的,除了在每个函数调用结束时将当前节点的索引推送到堆栈的附加步骤:
void FillStack(int node, vector<bool> &visited,
vector<vector<int>> &adj, stack<int> &stack)
{
    visited[node] = true;
    for(auto next : adj[node])
    {
        if(!visited[next])
        {
            FillStack(next, visited, adj, stack);
        }
    }
    stack.push(node);
}
  1. 现在,让我们定义另一个名为Transpose()的函数,它接受原始图的参数,并返回其转置的邻接表:
vector<vector<int>> Transpose(int V, vector<vector<int>> adj)
{
    vector<vector<int>> transpose(V);
    for(int i = 0; i < V; i++)
    {
        for(auto next : adj[i])
        {
            transpose[next].push_back(i);
        }
    }
    return transpose;
}
  1. 为了准备下一组遍历,我们声明了邻接表转置(初始化为我们的Transpose()函数的输出),并重新将我们的访问数组初始化为false
    vector<vector<int>> transpose = Transpose(V, adj);

    fill(visited.begin(), visited.end(), false);
  1. 我们的算法的第二部分,我们需要定义我们的第二个 DFS 函数CollectConnectedComponents(),它与FillStack()接受相同的参数,除了第四个参数现在被替换为整数向量组件的引用。这个向量组件是我们将在图中存储每个强连通分量的节点索引的地方。遍历的实现也几乎与FillStack()函数相同,除了我们删除将节点推入堆栈的行。相反,我们在函数的开头包含一行,将遍历的节点收集到组件向量中:
void CollectConnectedComponents(int node, vector<bool> &visited,
vector<vector<int>> &adj, vector<int> &component)
{
    visited[node] = true;
    component.push_back(node);
    for(auto next : adj[node])
    {
        if(!visited[next])
        {
            CollectConnectedComponents(next, visited, adj, component);
        }
    }
}
  1. 回到我们的Kosaraju()函数,我们定义了一个称为connectedComponents的整数向量的向量,这是我们将存储在转置上执行的每次遍历的结果的地方。然后,我们在while循环中迭代地从堆栈中弹出元素,再次从未访问的节点开始每次 DFS 遍历。在每次调用 DFS 函数之前,我们声明由CollectConnectedComponents()引用的组件向量,然后在遍历完成后将其推送到connectedComponents。当堆栈为空时,算法完成,之后我们返回connectedComponents
vector<vector<int>> connectedComponents;
while(!stack.empty())
{
    int node = stack.top();
    stack.pop();
    if(!visited[node])
    {
        vector<int> component;
        CollectConnectedComponents(node, visited, transpose, component);
        connectedComponents.push_back(component);
    }
}
return connectedComponents;
  1. 从我们的main()函数中,我们现在可以通过在单独的行上打印每个向量的值来输出每个强连通分量的结果:
int main()
{
    int V;
    vector<vector<int>> adj;
    auto connectedComponents = Kosaraju(V, adj);
    cout << "Graph contains " << connectedComponents.size() << " strongly connected components." << endl;
    for(auto component : connectedComponents)
    {
        cout << "\t";
        for(auto node : component)
        {
            cout << node << " ";
        }
        cout << endl;
    }
}
  1. 为了测试我们新实现的算法的功能,让我们基于以下图创建一个邻接表表示:图 7.17:示例输入数据的图形表示
图 7.17:示例输入数据的图形表示
  1. main()中,Vadj将被定义如下:
int V = 9;
vector<vector<int>> adj =
{
    { 1, 3 },
    { 2, 4 },
    { 3, 5 },
    { 7 },
    { 2 },
    { 4, 6 },
    { 7, 2 },
    { 8 },
    { 3 } 
};
  1. 执行我们的程序后,应该显示以下输出:
Graph contains 4 strongly connected components.
    0 
    1 
    2 4 5 6 
    3 8 7

活动 17:迷宫传送游戏

您正在设计一个游戏,其中多个玩家随机放置在一个迷宫的房间中。每个房间都包含一个或多个传送装置,玩家可以使用它们在迷宫的不同部分之间旅行。每个传送装置都有一个与之关联的值,这个值将被添加到使用它的任何玩家的得分中。玩家轮流穿越迷宫,直到每个房间至少被访问一次为止,然后回合结束,得分最低的玩家获胜。

您已经实施了一个系统,在每场比赛开始时会程序生成一个新的迷宫。不幸的是,您最近发现一些生成的迷宫包含了玩家可以使用的循环,无限降低他们的得分。您还注意到玩家经常根据他们所在的房间拥有不公平的优势。最糟糕的是,传送门经常分散在这样的方式,以至于玩家最终可能被隔离在迷宫的某个部分,持续一轮比赛。

您希望实施一个测试程序,以确保生成的迷宫是公平且平衡的。您的测试应该首先确定迷宫是否包含可用于无限降低玩家得分的路径。如果是,它应该输出INVALID MAZE。如果迷宫有效,您应该找到可以从每个起点获得的最低分数并报告它们(或在没有传送门的房间的情况下报告DEAD END)。

此外,您希望防止在迷宫的特定部分中被困住的可能性,因此您的测试还应输出玩家无法访问迷宫其他部分的任何房间组。

预期输入

每个测试应该接收以下输入:

  • 迷宫中的房间数量

  • 迷宫中的传送门数量

  • 源房间、目标房间以及与每个传送门相关联的点数

预期输出

对于每个测试,程序应首先确定迷宫中是否存在可以用于无限降低玩家得分的路径。如果是,它应该打印一行:INVALID MAZE

如果迷宫有效,您的程序应输出可以从每个房间开始实现的最低分数(或在房间没有传送门的情况下输出DEAD END),假设至少进行一次移动并且整个迷宫只能遍历一次。最后,您的程序应列出玩家可能被“困住”的房间组(即,他们完全无法访问迷宫的其他部分);对于每个这样的组,您的程序应在单独的行上打印每个房间的索引。

样本输入和输出

以下是一些样本输入,应该帮助您更好地理解这个问题:

图 7.18:活动 17 的测试用例 1

图 7.18:活动 17 的测试用例 1

图 7.19:活动 17 的测试用例 2

图 7.19:活动 17 的测试用例 2

图 7.20:活动 17 的测试用例 3

图 7.20:活动 17 的测试用例 3

图 7.21:活动 17 的测试用例 4

图 7.21:活动 17 的测试用例 4

图 7.22:活动 17 的测试用例 5

图 7.22:活动 17 的测试用例 5

图 7.23:活动 3 的测试用例 6图 7.23:活动 17 的测试用例 6

图 7.23:活动 17 的测试用例 6

图 7.24:活动 17 的测试用例 7

图 7.24:活动 17 的测试用例 7

活动指南

  • 不要被无关的信息分散注意力。问问自己需要完成什么具体任务。

  • 问题的第一个条件(确定迷宫是否包含可以无限降低我们得分的路径)也可以表述为:如果将迷宫表示为加权图,是否存在任何产生负总和的路径上的循环?显然,这是我们有能力处理的问题!您可能还意识到第二个条件(找到可以从给定点开始获得的最低分数)与第一个条件密切相关。

  • 最后一个条件有点更具挑战性。考虑如何根据我们在本章讨论过的图术语重新定义在迷宫的某个部分被“困住”的情况。具有这种属性的迷宫会是什么样子?

  • 考虑在纸上绘制一个或多个输入图。什么特征表征了玩家可能被困的房间组?

此活动的解决方案可在第 550 页找到。

选择正确的方法

到目前为止,很明显很少有单一的“完美”图结构实现方法。我们所代表的数据的特征,加上我们试图解决的问题的细节,可能会使某些方法在不同条件下变得不合理低效。

无论您试图确定是使用邻接表还是矩阵,类/结构还是简单数组,贝尔曼-福特还是约翰逊算法,BFS 还是 DFS 等,最终决定应主要取决于数据的具体情况以及您打算如何使用它。例如,如果您想要在图中的每对节点之间找到最短距离,约翰逊算法将是一个很好的选择。然而,如果您只需要偶尔为单个起始节点找到最短距离,约翰逊算法将执行相当多不必要的工作,而一次贝尔曼-福特的调用就足够了。

尝试使用不同形式的图表示来编写我们在本章讨论过的每个算法是一种有益的练习。例如,贝尔曼-福特可以通过用邻接表和边权重的二维矩阵替换我们在第一个练习中使用的Edge指针向量来轻松实现。在某些情况下,一个实现所提供的效率潜力可能只比另一个略好一些;而在其他时候,差异可能相当显著。有时,某种方法的价值更多地与简单性和可读性有关,而不是任何可衡量的性能基准。比较各种算法在不同数据集和场景中的性能扩展如何,通常是真实开发中的一个重要实践。

在努力发展对图论和实现的更好理解时,我们提供以下建议:

  • 抵制使用“复制粘贴”方法来实现新算法的冲动。如果您不理解算法的工作原理,您很有可能会错误地使用它。此外,即使它能够按照您的意愿运行,重要的是要记住,图的实现高度特定于上下文。盲目使用任何算法意味着您将缺乏扩展解决方案功能所必需的理解。

  • 在将新概念付诸实践时,避免完全依赖抽象的、非情境化的实现。在纯理论数据上使用某种算法后,尝试修改它以适应某种实际数据模型(即使该数据本身是假设的)。想象您可以在哪些真实场景中使用您新获得的算法知识,将增加您在工作中知道何时以及如何使用它的可能性。

在您真正考虑以下内容之前,避免实现您的图:

  • 它的基本目的和实现该目的所需的基本功能(即它描述的数据,它需要执行的查询类型,它需要多动态等)

  • 它需要表示有关问题的相关信息的最基本组件

未能评估这些关键思想可能导致混乱和过于冗长的代码,其中包含不必要的数据和函数,实质上对实际解决方案没有任何价值。在编写任何代码之前规划图的必要组件可能会节省您相当多的混乱和繁琐的重构。

最终,全面理解图形编程是一项技能,远远超出了简单学习所有正确算法的范围。与任何非平凡图形问题相关的简单网络搜索将导致大量深入分析的研究文章,对不同方法的比较评估,以及尚未发现合理实现的猜想解决方案。一如既往,持续的实践是掌握任何编程技能的最佳方法;而图形理论作为一个广阔而动态的研究领域,当然也不例外!

总结

到目前为止,我们已经相当全面地涵盖了图形。现在你应该对图形理论在软件开发中的一些基本用途有了扎实的理解,同时也能够欣赏到基于图形的解决方案如何能够以相对容易的方式封装复杂数据,使我们能够查询和操作它。在第六章中学习了图形结构和遍历的基础知识后,然后在本章中扩展了它们以解决更高级的问题,你现在应该已经准备好在未来探索更深入的图形实现,因为这些基本概念是它们所有的核心。

虽然本章并没有完全结束我们对本书中图形算法的讨论,但我们现在将暂时停止讨论图形,转而探讨现代开发人员技能库中最强大和具有挑战性的编程技术之一。与图形算法一样,我们接下来要讨论的主题是如此广泛和概念抽象,以至于它将跨越两个单独的章节。然而,由于它的实用性(和难度),它是许多软件公司在技术面试中喜欢的一个主题。

动态规划 I

学习目标

在本章结束时,您将能够:

  • 分析动态规划方法是否适用于给定问题

  • 比较并选择记忆化和表格法之间的正确方法

  • 选择使用记忆化的适当缓存解决方案

  • 使用朴素的蛮力方法分析问题

  • 通过实现逐步优化的算法来开发动态规划解决方案

在本章中,您将介绍动态规划方法。本章将指导您实现这种方法来解决计算机科学中一些众所周知的问题。

介绍

许多程序员对动态规划DP)既爱又恐惧,它是分治范例的概念扩展,适用于特定类别的问题。动态规划问题涉及的困难是多方面的,通常需要创造力、耐心和对抽象概念的可视化能力。然而,这些问题提出的挑战通常有优雅且令人惊讶地简单的解决方案,这些解决方案可以为程序员提供超出即时任务范围的见解。

在上一章中,我们讨论了几种技术,比如分治和贪婪方法。这些方法在适当的情况下非常有效,但在某些情况下不会产生最佳结果。例如,在上一章中,我们讨论了 Dijkstra 算法对于具有负边权重的图不会产生最佳结果,而 Bellman-Ford 算法会。对于可以递归解决但不能使用前述技术解决的问题,DP 解决方案通常是最佳方法。

DP 问题也出现在各种情况下。以下只是一些广泛的例子:

  • 组合数学(计算符合特定条件的序列的组合/排列数)

  • 字符串/数组(编辑距离、最长公共子序列、最长递增子序列等)

  • 图(最短路径问题)

  • 机器学习(语音/人脸识别)

让我们从理解动态规划的基本思想开始。

什么是动态规划?

回答这个问题的最佳方法是通过例子。为了说明动态规划的目的,让我们考虑斐波那契数列:

{ 0, 1, 1, 2, 3, 5, 8, 13, 21, 34, 55, … }

通过观察前述序列,我们可以看到,从第三个元素开始,每个项都等于前两个项的和。这可以用以下公式简单表示:

F(0) = 0
F(1) = 1F(n) = F(n-1) + F(n-2)

正如我们可以清楚地看到,这个序列的项之间存在递归关系 - 当前项*F(n)基于前面项F(n-1)F(n-2)的结果,因此前述方程F(n) = F(n-1) + F(n-2)被描述为序列的递归关系。初始项F(0)F(1)*被描述为基本情况,或者在不需要进一步递归的情况下产生解决方案的点。这些操作如下图所示:

图 8.1:计算斐波那契数列的第 n 项

图 8.1:计算斐波那契数列的第 n 项

用英语描述前述图可能是这样的:

F5 is equal to: 
    F4 + F3, where F4 is equal to:
    .    F3 + F2, where F3 is equal to:
    .    .    F2 + F1, where F2 is equal to:
    .    .    .    F1 + F0, where F1 = 1 and F0 = 0.
    .    .    …and F1 = 1.
    .    …and F2 is equal to:
    .        F1 + F0, where F1 = 1 and F0 = 0.
    …and F3 is equal to:
        F2 + F1, where F2 is equal to:
        .    F1 + F0, where F1 = 1 and F0 = 0
        …and F1 = 1.

我们将前述方法描述为自顶向下的解决方案,因为它从递归树的顶部(即解决方案)开始,并沿着其分支向下遍历,直到达到基本情况。在 C++中,这可以使用以下递归函数来编写:

    int Fibonacci(int n)
    {
        if(n < 2)
        {
            return n;
        }
        return Fibonacci(n – 1) + Fibonacci(n – 2);
    }

通过进一步观察树,我们可以看到几个必须多次解决的子问题,或者说必须解决以找到最终解决方案的中间问题。例如,必须找到*F(2)的解决方案才能得到F(4) [F(3) + F(2)]F(3) [F(2) + F(1)]*的解决方案。因此,斐波那契数列被认为具有重叠子问题的特性。这是将标准的分治问题与动态规划问题区分开的定义特征之一;在前者中,子问题往往是唯一的,而在后者中,相同的子问题必须重复解决。

我们还可以看到几个解决方案分支彼此完全相同。例如,找到F(2)的解决方案将需要相同的一组计算,无论您需要它来解决F(4)还是F(3)。这展示了动态规划问题的第二个定义特征,即最优子结构。当问题的最优解可以通过其子问题的最优解的某种组合形成时,问题被认为具有最优子结构

要使用动态规划解决问题,问题必须具备这两个特性。由于重叠子问题的特性,这些问题的复杂性随着输入的增加而呈指数级增长;然而,利用最优子结构的特性可以显著减少复杂性。因此,DP 的目的实质上是设计一种缓存先前解决方案的方法,以避免重复计算先前解决的子问题。

备忘录化 - 自顶向下的方法

不,这不是“记忆”,尽管这也可以相当准确地描述这种技术。使用备忘录化,我们可以重新制定我们之前描述的自顶向下解决方案,以利用斐波那契数列所展示的最优子结构特性。我们的程序逻辑基本上与以前一样,只是现在,在每一步找到解决方案后,我们将结果缓存到一个数组中,根据当前值n进行索引(在这个问题中,n代表定义当前递归分支的状态或参数集)。在每次函数调用的开始,我们将检查是否在缓存中有状态*F(n)*的解决方案可用。如果有,我们将简单地返回缓存的值:

const int UNKNOWN = -1;
const int MAX_SIZE = 100000;
vector<int> memo(MAX_SIZE, UNKNOWN);
int Fibonacci(int n)
{
    if(n < 2)
    {
        return n;
    }
    if(memo[n] != UNKNOWN)
    {
        return memo[n];
    }
    int result = Fibonacci(n - 1) + Fibonacci(n - 2);
    memo[n] = result;
    return result;
}

递归树现在看起来是这样的:

图 8.2:使用缓存解决方案计算斐波那契数列中的第 n 个项

图 8.2:使用缓存解决方案计算斐波那契数列中的第 n 个项

通过这样做,我们消除了相当多的冗余工作。这种以自顶向下递归地缓存解决方案的技术称为备忘录化,并且基本上可以用于任何 DP 问题,只要以下条件为真:

  1. 您可以设计一个利用不同状态的相似性并保持其唯一性的缓存方案。

  2. 在超出可用堆栈空间之前,您可以累积所需子问题的解决方案。

第一点意味着索引结果以供以后使用的方法应该既有效又有用。为了使缓存方案有效,它必须只被视为与其解决方案源自相同一系列子问题的状态匹配;为了使其有用,它必须不是那么特定于状态,以至于无法有效使用(例如,如果每个子问题在缓存中被分配一个唯一的索引,条件"if(memo[KEY] != UNKNOWN)"将永远不会成立)。

第二点指的是可能引起堆栈溢出错误的可能性,这是任何自顶向下方法的基本限制,如果递归调用的次数可能非常高。堆栈溢出发生在程序超出调用堆栈上可用的内存分配量时。根据给定问题的性质,可能需要的递归深度可能会阻止记忆化成为可行的选择;因此,在选择方法之前评估手头任务的潜在复杂性是非常有益的。

记忆化经常是动态规划问题的一个不错的优化方法。然而,在许多情况下,有更好的选择,我们将在下一节中学习。

制表 - 自底向上的方法

动态规划的核心是制表法,这是记忆化的逆向方法。事实上,尽管动态规划这个术语有时被应用于记忆化和制表,但通常认为它特指后者。

制表的标准实现包括存储基本情况的解决方案,然后迭代地填充一个表格,其中包含每个子问题的解决方案,然后可以重复使用这些解决方案来找到其他子问题的解决方案。制表解决方案通常被认为比记忆化的解决方案更难以理解,因为每个子问题的状态必须以可以迭代表示的方式来表示。

计算斐波那契数列的制表解决方案如下:

int Fibonacci(int n)
{
        vector<int> DP(n + 1, 0);
        DP[1] = 1;
        for(int i = 2; i <= n; i++)
        {
            DP[i] = DP[i-1] + DP[i-2];
        }
        return DP[n];
} 

在斐波那契数列的例子中,状态非常简单,因为它是一维的和无条件的——对于任何大于 1 的 n,公式总是成立,即 F(n) = F(n-1) + F(n-2)。然而,动态规划问题通常包含定义给定状态的多个维度,并且可能有多个条件影响状态之间的转换。在这种情况下,确定如何表示当前状态可能需要相当多的创造力,以及对问题的全面理解。

然而,制表的优势是显著的。除了制表解决方案通常在内存方面更有效之外,它们还产生一个包含每个给定状态的完整查找表。因此,如果你可能会收到关于问题的任何状态的查询,制表很可能是你最好的选择。

有趣的是,任何可以通过记忆化解决的问题理论上都可以重新制定为制表解决方案,反之亦然。使用前者通常可以为如何处理后者提供巨大的见解。在接下来的几节中,我们将探讨动态规划问题的几个经典示例,并演示如何使用多种方法(从朴素的蛮力开始)可以使你达到制表解决方案所需的理解水平。

子集和问题

想象一下,你正在为一个数字现金注册逻辑。每当顾客需要找零时,你希望显示一条消息,告诉收银员当前注册处的钱是否可以以某种方式组合,使其总和等于所需的找零金额。例如,如果一个产品售价为 7.50 美元,顾客支付 10.00 美元,消息将报告注册处的钱是否可以用来产生精确的 2.50 美元的找零。

假设注册处当前包含十个 25 美分的硬币(10 x 0.25 美元),四个 10 美分的硬币(4 x 0.10 美元)和六个 5 美分的硬币(6 x 0.05 美元)。我们可以很容易地得出结论,2.50 美元的目标总额可以以下列方式形成:

10 quarters                    -> $2.50
9 quarters, 2 dimes, 1 nickel  -> $2.25 + $0.20 + $0.05
9 quarters, 1 dime,  3 nickels -> $2.25 + $0.10 + $0.15
9 quarters, 5 nickels          -> $2.25 + $0.25
8 quarters, 4 dimes, 2 nickels -> $2.00 + $0.40 + $0.10
8 quarters, 3 dimes, 4 nickels -> $2.00 + $0.30 + $0.20
8 quarters, 2 dimes, 6 nickels -> $2.00 + $0.20 + $0.30

有了这些参数,问题就变得相当简单,可以通过简单地尝试所有可用的货币组合,直到找到与 2.50 美元相匹配的总和。但是,如果需要的找零是 337.81 美元,而收银机包含 100 张面额分别为 20.00 美元、10.00 美元、5.00 美元、1.00 美元、0.25 美元、0.10 美元、0.05 美元和 0.01 美元的纸币/硬币呢?我们可以清楚地看到,随着复杂度的增加,尝试每种可能的总和变得相当不切实际。这是一个被称为子集和问题的经典问题的例子。

在其最基本的形式中,对于集合S和整数x,是否存在S的元素的一个子集,其总和等于x?看下面的例子:

S = { 13, 79, 45, 29 }
x = 42 —> True (13 + 29)
x = 25 —> False 

以前面的集合为例,我们可以找到以下 16 个子集:

{ }
{ 13 }
{ 79 }
{ 45 }
{ 29 }
{ 13, 79 }
{ 13, 45 }
{ 13, 29 }
{ 79, 45 }
{ 79, 29 }
{ 45, 29 }
{ 13, 79, 45 }
{ 13, 79, 29 }
{ 13, 45, 29 }
{ 79, 45, 29 }
{ 13, 79, 45, 29 }

通过列出不同大小的集合可以产生的子集总数,我们得到以下数字:

0: 1
1: 2
2: 4
3: 8
4: 16
5: 32
6: 64
7: 128

从这个列表中,我们可以推断出从大小为n的集合中可以形成的子集的总数等于2**n,这表明要考虑的子集数量随着n的大小呈指数增长。假设S中的元素数量较小,比如 10 个元素或更少,那么对这个问题的蛮力方法可能会很快找到解决方案;但是如果我们重新考虑一个包含 100 种不同纸币/硬币的收银机的例子,S的大小将等于 100,这将需要探索 1,267,650,600,228,229,401,496,703,205,376 个子集!

解决子集和问题-步骤 1:评估是否需要 DP

面对这样的问题,我们的第一步是确定它是否可以(和/或应该)用 DP 解决。重申一下,如果问题具有以下特性,则可以用 DP 解决:

  • 重叠子问题:与标准的分治方法一样,最终解可以通过某种方式结合较小子问题的解来得出;与分治方法相反,某些子问题会被多次遇到。

  • 最优子结构:给定问题的最优解可以由其子问题的最优解产生。

让我们根据是否具有这些特征来分析前面的例子:

图 8.3:最优子结构和重叠子问题

'
图 8.3:最优子结构和重叠子问题

重新整理子集的集合,如图所示清楚地说明了每个大小为 n 的新子集是如何通过向大小为n-1的子集追加一个新元素来形成的。这是构建新子集的最佳方法,并且对于大于 0 的每个子集大小都成立。因此,子集和问题具有最优子结构。我们还可以看到,几个子集都是从相同的“子子集”派生出来的(例如,{13 79 45}{13 79 29}都基于{13 79})。因此,该问题还具有重叠子问题

满足了我们的两个标准后,我们可以得出结论,这个问题可以用动态规划解决。

第 2 步-定义状态和基本情况

确定这是一个 DP 问题后,我们现在必须确定在这个问题的背景下什么构成了一个状态。换句话说,就我们试图回答的问题而言,什么使一个可能的解决方案与另一个不同?

虽然通常建议在过程的早期考虑问题的这些方面,但通常很难在没有清晰理解最终结果是如何形成的情况下定义 DP 问题的状态,因此最好从最直接的方式开始实施解决方案。因此,我们将通过两种更简单的方式解决子集和问题来发展我们对基本情况和状态的理解。

在我们探索动态规划的过程中,我们将考虑每个问题的四种不同方法:蛮力回溯记忆化表格化。与任何 DP 问题一样,所有这些方法都能够产生正确的结果,但前三种方法在输入规模增加时很快显示出它们的局限性。然而,以这种方式逐渐实现优化的解决方案在解决任何动态规划问题时都可以产生很大的效果。

步骤 2.a:蛮力

尽管其效率低下,蛮力解决方案在开发对手头问题的理解方面可能非常有益。以蛮力方法实现可能是形成 DP 解决方案过程中的一个重要步骤,原因有几个:

  • 简单性:在不考虑效率的情况下编写解决方案的简单性可以是开发对问题基本方面的理解的绝佳方式;它还可以带来关于问题性质的见解,否则可能会在尝试理解其复杂性时因缺乏足够的上下文而被忽略。

  • 解决方案正确性的确定性:通常,特别复杂的 DP 解决方案在更好地理解问题时需要进行重新设计。因此,比较解决方案的输出与正确答案是至关重要的。

  • 可视化子问题的能力:蛮力解决方案将生成每个潜在解决方案,然后选择符合问题标准的解决方案。这提供了一种有效的方式来可视化正确解决方案的形成方式,然后可以检查其中可以在后续方法中使用的基本模式。

以下练习演示了蛮力方法的实现。

练习 36:使用蛮力方法解决子集和问题

在这个练习中,我们将使用蛮力方法找到子集和问题的解决方案。让我们开始吧:

  1. 让我们首先包括以下标头(以及std命名空间以方便起见):
#include <iostream>
#include <vector>
#include <algorithm>
using namespace std;
  1. 此外,让我们定义一个名为DEBUG的预处理器常量和一个名为PRINT的宏,它将仅在DEBUG不为零时打印到stderr
#define DEBUG 0
#if DEBUG
#define PRINT(x) cerr << x
#else
#define PRINT(x) 
#endif
  1. 现在,我们将声明一个新函数SubsetSum_BruteForce(),它接受两个参数 - 一个整数数组set和一个整数sum - 并返回一个布尔值:
bool SubsetSum_BruteForce(vector<int> set, int sum)
{
    ……
}
  1. 现在,让我们声明另一个函数GetAllSubsets(),它接受四个参数 - 两个整数向量setsubset;一个整数index;和一个名为allSubsets的三维整数向量(通过引用传递)。我们将使用此函数递归地生成S的所有子集:
void GetAllSubsets(vector<int> set, vector<int> subset, int index, vector<vector<vector<int>>> &allSubsets)
{    
    // Terminate if the end of the set is reached
    if(index == set.size()) 
    {
        // Add the accumulated subset to the results, indexed by size
        allSubsets[subset.size()].push_back(subset);
        return;
    }
    // Continue without adding element to subset
    GetAllSubsets(set, subset, index + 1, allSubsets);
    // Add element to subset
    subset.push_back(set[index]);
    GetAllSubsets(set, subset, index + 1, allSubsets);
}
  1. 回到我们的SubsetSum_BruteForce()函数,我们现在可以声明allSubsets并调用该函数:
bool SubsetSum_BruteForce(vector<int> set, int target)
{
    vector<vector<vector<int>>> allSubsets(set.size() + 1);

    GetAllSubsets(set, {}, 0, allSubsets);

    ……
  1. 现在,我们可以遍历每个子集并将其总和与target进行比较,如果找到匹配,则返回true
for(int size = 0; size <= set.size(); size++)
{
    PRINT("SIZE = " << size << endl);
    for(auto subset : allSubsets[size])
    {
        int sum = 0;
        PRINT("\t{ ");
        for(auto number : subset)
        {
                PRINT(number << " ");
                sum += number;
        }
        PRINT("} = " << sum << endl);
        if(sum == target) return true;
    }
}
  1. 如果在检查每个子集后找不到匹配的和,我们返回false
    ……
    return false;
}
  1. 现在,在main()函数中,让我们定义我们的集合和目标如下:
int main()
{
    vector<int> set = { 13, 79, 45, 29 };
    int target = 58;
    ……
}
  1. 我们现在可以这样调用SubsetSum_BruteForce()与这些输入:
bool found = SubsetSum_BruteForce(set, target);
if(found)
{
    cout << "Subset with sum " << target << " was found in the set." << endl;
}
else 
{
    cout << "Subset with sum " << target << " was not found in the set." << endl;
}
  1. 运行上述代码后,您应该看到以下输出:
Subset with sum 58 was found in the set.
  1. 现在,让我们将target设置为一个集合中找不到的和:
int target = 1000000;
  1. 再次运行程序应该产生以下输出:
Subset with sum 1000000 was not found in the set.
  1. 最后,让我们将我们的DEBUG常量重新定义为 1:
#define DEBUG 1
  1. 现在运行程序将产生以下输出:
SIZE = 0
    { } = 0
SIZE = 1
    { 29 } = 29
    { 45 } = 45
    { 79 } = 79
    { 13 } = 13
SIZE = 2
    { 45 29 } = 74
    { 79 29 } = 108
    { 79 45 } = 124
    { 13 29 } = 42
    { 13 45 } = 58
    { 13 79 } = 92
SIZE = 3
    { 79 45 29 } = 153
    { 13 45 29 } = 87
    { 13 79 29 } = 121
    { 13 79 45 } = 137
SIZE = 4
    { 13 79 45 29 } = 166
Subset with sum 1000000 was not found in the set.

因此,我们能够使用蛮力方法找到所需的子集。请注意,我们基本上是尝试找到解决方案的每种可能性。在下一节中,我们将对其进行一层优化。

步骤 2.b:优化我们的方法 - 回溯

显然,蛮力方法还有很多不足之处。在性能方面,它几乎是尽可能低效的。通过不加区分地检查每个可能的子集,我们在可以确定它们永远不会导致解决方案的点之后仍然考虑选项(例如,总和超过目标的子集)。为了改进我们的算法,我们可以利用回溯法来排除所有已经被保证无效的子问题的分支。

在尝试使用 DP 之前实现回溯解决方案的主要优势是,它要求我们确定问题的基本情况和中间递归状态。正如我们在本章前面定义的那样,基本情况是递归函数中的一个条件,它不依赖于进一步递归来产生答案。为了进一步澄清,考虑计算一个数字的阶乘的问题(一个数字n的阶乘等于n * (n-1) * (n-2) * (n-3) … * 1)。我们可以编写一个 C++函数来实现这个问题,如下所示:

int Factorial(int n)
{
    // Base case — stop recursing
    if(n == 1)
    {
        return 1;
    }
    // Recurse until base case is reached
    return n * Factorial(n - 1);
}

这个递归函数的结构可以用下面的方式来说明:

图 8.4:递归计算第 N 个阶乘

图 8.4:递归计算第 N 个阶乘

n = 1的条件是基本情况,因为这是可以在不进一步递归的情况下返回解决方案的点。

在子集和问题中,定义我们的基本情况的一种方式是:

If sum of a given subset is equal to target : TRUE

Otherwise:
    — If sum is greater than target : FALSE
    — If end of set is reached : FALSE

现在我们已经建立了基本情况,我们需要定义中间状态。使用我们的蛮力算法的输出作为参考,我们可以分析每个大小组的子集是如何形成的,以绘制出我们的状态转换:

Base case —> { } [SUM = 0]
{ } —> { 13 } [0 + 13 = 13]
       { 79 } [0 + 79 = 79]
       { 45 } [0 + 45 = 45]
       { 29 } [0 + 29 = 29]

当然,大小为0和大小为1的状态是最容易理解的。我们从一个空集开始,我们可以添加任何元素到它,以创建所有大小为 1 的子集。

{ 13 } —> { 13 79 } [13 + 79 = 92]
          { 13 45 } [13 + 45 = 58]
          { 13 29 } [13 + 29 = 42]
{ 79 } —> { 79 45 } [79 + 45 = 124]
          { 79 29 } [79 + 29 = 108]
{ 45 } —> { 45 29 } [45 + 29 = 74]

我们可以对大小为 2 的子集采用相同的逻辑。只需取每个大小为 1 的子集,并附加索引大于子集中已有的最高索引的每个元素。这本质上是我们在蛮力实现中采取的方法;然而,这一次,我们在处理它们时将考虑每个子集的总和,并在当前总和超过目标时终止它们。

图 8.5:消除超过目标值的值

图 8.5:消除超过目标值的值

target等于58时,我们可以看到不需要考虑大小为 3 或 4 的子集。因此,我们可以描述我们的中间状态转换如下:

for element of set at index i and subset ss:
    If sum of ss with set[i] is less than or equal to target: 
        1) Append set[i] to ss
        2) Increment i 
        Next state —> (i = i + 1, ss = ss ∪ set[i])
    In any case: 
        1) Do not append set[i] to ss
        2) Increment i
        Next state —> (i = i + 1, ss = ss)

现在,我们应该问以下问题:

  • 表示这种状态所需的最少数据是什么?

  • 我们如何重新构思前面的逻辑以去除不必要的信息?

考虑我们要解决的具体问题:找出是否存在一个子集的元素,其总和等于目标值。根据问题描述,我们的任务不需要产生实际的子集,而只需要它们的总和。因此,我们的伪代码可以更简洁地表示如下:

for element of set at index i and its sum as sum:
    If sum plus set[i] is less than or equal to target: 
        1) Add value of set[i] to sum
        2) Increment i 
        Next state —> (i = i + 1, sum = sum + set[i])
    In any case: 
        1) Do not add value of set[i] to sum
        2) Increment i
        Next state —> (i = i + 1, sum = sum)

使用这种新方法,我们基本上可以用两个整数sumi来表示每个状态转换,从而在最坏情况下消除了存储2**n子集数组的需要。此外,我们可以通过反转问题(即从target开始,并在每一步减去set[i])来消除跟踪目标值的需要。最后,我们可以在调用函数之前对集合进行排序,这样我们就可以在总和超过目标时确定没有其他有效可能性。我们将在接下来的练习中用 C++来实现这一点。

练习 37:使用回溯法解决子集和问题

在这个练习中,我们将解决一个类似于练习 36中演示的问题,即使用蛮力方法解决子集和问题,但是使用回溯方法和更复杂的输入来突出差异。让我们开始吧:

  1. 为了实现子集和问题的回溯解决方案,我们定义一个名为SubsetSum_Backtracking()的函数,如下所示:
bool SubsetSum_Backtracking(vector<int> &set, int sum, int i) 
{
    ……
}
  1. 在递归函数中经常这样,我们在一开始就定义了基本情况:
// The sum has been found
if(sum == 0)
{
    return true;
}
// End of set is reached, or sum would be exceeded beyond this point
if(i == set.size() || set[i] > sum)
{
    return false;
}
  1. 在每一步,我们的选择是将当前元素的值加到总和中,或者保持总和不变。我们可以将这个逻辑压缩成一行,如下所示:
// Case 1: Add to sum
// Case 2: Leave as-is 
return SubsetSum_Backtracking(set, sum – set[i], i + 1) 
    || SubsetSum_Backtracking(set, sum, i + 1); 
  1. 回到main,让我们对集合进行排序,并在调用SubsetSum_BruteForce()之后添加我们对SubsetSum_Backtracking()的调用:
sort(set.begin(), set.end());
bool found;

found = SubsetSum_BruteForce(set, target);
found = SubsetSum_Backtracking(set, target, 0); 
  1. 为了测试,我们将实现一个函数,它将显示每种方法找到解决方案所花费的时间。首先,我们需要包含<time.h><iomanip>头文件:
#include <iostream>
#include <vector>
#include <algorithm> 
#include <time.h>
#include <iomanip>
  1. 我们还将定义一个名为types的字符串数组,我们将用它来标记每种方法的结果:
vector<string> types = 
{
    "BRUTE FORCE",
    "BACKTRACKING",
    "MEMOIZATION",
    "TABULATION"
};
const int UNKNOWN = INT_MAX;
  1. 现在,我们将编写另一个函数GetTime(),它接受一个名为timerclock_t对象的引用和一个string类型,然后返回void
void GetTime(clock_t &timer, string type)
{
    // Subtract timer value from current time to get time elapsed
    timer = clock() - timer;
    // Display seconds elapsed
    cout << "TIME TAKEN USING " << type << ": " << fixed << setprecision(5) << (float)timer / CLOCKS_PER_SEC << endl; 

    timer = clock(); // Reset timer 
}
  1. 现在,让我们重写main()函数,以便我们可以依次执行每个函数调用并比较每种方法所花费的时间:
int main()
{
    vector<int> set = { 13, 79, 45, 29 };
    int target = 58;
    int tests = 2;
    clock timer = clock();
    sort(set.begin(), set.end());
    for(int i = 0; i < tests; i++)
    {
        bool found;
        switch(i)
        {
            case 0: found = SubsetSum_BruteForce(set, target); break;
            case 1: found = SubsetSum_Backtracking(set, target, 0); break;
        }
        if(found)
        {
            cout << "Subset with sum " << target << " was found in the set." << endl;
        }
        else 
        {
            cout << "Subset with sum " << target << " was not found in the set." << endl;
        }    
        GetTime(timer, types[i]);
        cout << endl;
    }
    return 0;
}
  1. 最后,让我们重新定义我们的输入,以突出两种方法之间效率的差异:
vector<int> set = { 16, 1058, 22, 13, 46, 55, 3, 92, 47, 7, 98, 367, 807, 106, 333, 85, 577, 9, 3059 };
int target = 6076;
  1. 您的输出将产生类似以下内容的东西:
Subset with sum 6076 was found in the set.
TIME TAKEN USING BRUTE FORCE: 0.89987
Subset with sum 6076 was found in the set.
TIME TAKEN USING BACKTRACKING: 0.00078

注意

实际的时间取值会根据您的系统而有所不同。请注意数值上的差异。

正如您所看到的,在这种特殊情况下,使用回溯方法找到答案要快 1000 多倍。在接下来的部分中,我们将通过利用缓存来进一步优化这个解决方案。

步骤 3:记忆化

虽然比蛮力方法好得多,但回溯解决方案仍然远非理想。考虑一个目标和集合中没有的情况-如果目标大于或等于集合中每个元素的总和,我们可以通过预先计算总和并检查目标是否在有效范围内来轻松确定结果。然而,如果目标总和略低于这个数额,我们的算法仍然需要在完成之前探索几乎每种可能性。

为了展示这种差异,尝试使用6799作为目标来运行上一个练习中的代码(恰好比集合中所有元素的总和少 1)。在作者的机器上,回溯解决方案平均花费大约 0.268 秒来产生结果-几乎比练习中使用的目标值所花费的平均时间长了近 350 倍。

幸运的是,我们已经拥有了所有需要设计自顶向下解决方案并利用记忆化的信息。更好的是,我们几乎不需要修改我们以前的方法来实现它!

设计缓存方案

使用记忆化最重要的方面是定义一个缓存方案。对于记忆化解决方案的缓存结果可以通过多种方式来完成,但最常见的方式如下:

  • 简单数组,状态由数字索引表示

  • 哈希表/映射,状态由使用内置语言特性散列的描述性字符串表示

  • 哈希表/映射,状态由使用原始哈希公式创建的哈希值表示

这里要做出的选择在很大程度上取决于上下文,但以下是一些一般性指导方针:

  • 通过数字索引访问的数组/向量通常比必须在映射中定位给定键以确定是否已经被缓存的映射要快得多。

  • 即使状态可以表示为整数,如果缓存键非常大,足以包含它们的数组的内存需求可能是不合理的。在这种情况下,映射是更好的选择。

  • 哈希表(例如std::unordered_map)在定位和检索键时往往比标准的映射/字典结构快得多(但仍然比数组慢)。

  • std::map在可以用作键的数据类型方面比std::unordered_map更加灵活。尽管std::unordered_map在技术上可以提供相同的功能,但它要求程序员为默认情况下无法存储为键的数据类型创建自己的哈希函数。

正如您可能还记得本章节介绍的那样,缓存方案应该是这样的:

  • 有效:缓存键必须以一种方式表示,以避免不用于解决相同子问题集的不同状态之间发生冲突。

  • 有价值/有用:如果您的缓存方案如此特定,以至于实际上从未产生任何“命中”,那么它基本上什么也没做。

在子集和问题中,我们可能错误地认为,从具有给定sum值的状态中找不到目标意味着从具有相同和的任何其他状态中都不可能得到真正的结果。因此,我们可能决定仅基于sum的值缓存每个解决方案(即if(memo[sum] != UNKNOWN) return memo[sum];)。这是一个无效的缓存方案的例子,因为它未考虑到在同一组内可能有多种达到相同和的方式,如下所示:

{ 1 5 6 2 3 9 } 
Sum of { 1 5 } = 6
Sum of { 6 } = 6
Sum of { 1 2 3 } = 6

假设在前面的例子中目标值为8。如果首先遇到第三种情况,memo[6]将被设置为false,这显然是不正确的,因为目标可以通过包括第 4 个元素(2)从其他两种情况中达到。

一个无用的记忆化方案的例子是,其中键等于子集的索引,因为每个可能的状态都将包含一个完全独特的键;因此,由相同子问题集形成的状态不会触发缓存命中。

如果您对自己的缓存方案的有效性不确定,可以有用的是存储一个在每次缓存命中时递增的计数器。如果这个计数器的最终值等于0,或者相对于您需要考虑的状态数量来说非常低,那么您可以得出结论,您的缓存方案需要修订。

我们将探讨使用向量进行缓存的记忆化实现。

练习 38:使用记忆化解决子集和问题

在这个练习中,我们将尝试实现与练习 37中实现的相同解决方案,即使用回溯法解决子集和问题,但增加了记忆化。让我们开始吧:

  1. 我们现在将创建另一个名为SubsetSum_Memoization()的函数。这个函数的定义将与SubsetSub_Backtracking()完全相同,只是它将包括对名为memo的二维整数向量的引用:
bool SubsetSum_Memoization(vector<int> &set, int sum, int         i, vector<vector<int>> &memo)
{
    ……
}
  1. 这个函数的大部分代码看起来与回溯法的方法非常相似。例如,我们的基本情况将与以前定义的完全相同:
if(sum == 0)
{
    return true;
}
if(i == set.size() || set[i] > sum)
{
    return false;
}
  1. 现在,关键的区别在于,在基本情况之后,我们不是立即调查下两种状态,而是检查memo表以获取缓存的结果:
// Is this state's solution cached?
if(memo[i][sum] == UNKNOWN)
{
    // If not, find the solution for this state and cache it
    bool append = SubsetSum_Memoization(set, sum - set[i], i + 1, memo);
    bool ignore = SubsetSum_Memoization(set, sum, i + 1, memo);
    memo[i][sum] = append || ignore;
}
// Return cached value
return memo[i][sum];
  1. 现在,我们应该在main()函数中插入对SubsetSum_Memoization()的调用:
int tests = 3;
for(int i = 0; i < tests; i++)
{
    bool found;
    switch(i)
    {
        case 0: found = SubsetSum_BruteForce(set, target); break;
        case 1: found = SubsetSum_Backtracking(set, target, 0); break;
        case 2:
        {
            // Initialize memoization table
            vector<vector<int>> memo(set.size(), vector<int>(7000, UNKNOWN));
            found = SubsetSum_Memoization(set, target, 0, memo);
            break;
        }
    }

    if(found)
    {
        cout << "Subset with sum " << target << " was found in the set." << endl;
    }
    else
    {
        cout << "Subset with sum " << target << " was not found in the set." << endl;
    }
    GetTime(timer, types[i]);
    cout << endl;
}
  1. 现在,让我们将target定义为6799并运行我们的代码。您应该看到类似于这样的输出:
Subset with sum 6799 was not found in the set.
TIME TAKEN USING BRUTE FORCE: 1.00100
Subset with sum 6799 was not found in the set.
TIME TAKEN USING BACKTRACKING: 0.26454
Subset with sum 6799 was not found in the set.
TIME TAKEN USING MEMOIZATION: 0.00127

注意

实际的时间值会根据您的系统而有所不同。请注意值的差异。

我们可以从输出中看到,缓存已经将我们的问题优化了指数倍。

第四步:制表

到目前为止,我们已经实现了三种不同的算法方法来解决子集和问题,每种方法都比前一种有了显著的改进。然而,假设我们想要得到给定集合中每个可能子集和的列表。我们将不得不针对每个和从 1 到整个集合的总和重复运行我们的算法。对于这类情况,表格化通常是唯一有效的选择。

实现迭代的表格化解决方案对于这样的问题通常很难概念化。虽然问题的递归公式很适合多维状态和分支条件,但表格化解决方案必须以某种方式将复杂性层次压缩成一组简单的迭代,使用标准的for/while循环:

图 8.6:展示了子集和问题递归结构的复杂性在表格化 DP 解决方案中是如何减少的

图 8.6:展示了子集和问题的递归结构在表格化 DP 解决方案中是如何减少的

有几种方法可以解决这个问题,但最终归根结底是你是否足够理解问题,能够做出正确的概括。

与记忆化一样,在定义了问题的基本情况和状态之后,第一个目标是开发一种用于存储不同状态解的方案。通常,表格化方法使用简单的数组/向量来实现这一目的。我们已经看过一个非常简单的 DP 表的例子,即斐波那契数列的计算:

F[n] = F[n – 1] + F[n – 2];

在本章的早些时候,我们还讨论了如何递归地计算阶乘。填充该问题的表格的自底向上方法将如下所示:

factorial[n] = factorial[n – 1] * n;

这些都是非常简单的例子,因为它们只包含一个维度和没有条件逻辑。每个状态从头到尾都有一个一致、可预测的公式。

这些例子与子集和问题之间的主要区别在于,后者中唯一表示每个状态的最小方式需要两个维度——集合中的索引和当前总和。

让我们更深入地考虑一些关于这个问题的见解:

  • 每个大小为k的可能子集都可以通过取新元素并将其附加到每个大小为k-1的子集上来形成。

  • 如果在索引i处找到了和值为x的解,那么最终导致相同条件的任何状态转换序列都会产生相同的结果:

图 8.7:相同索引值上具有相同和值的多条路径

图 8.7:相同索引值上具有相同和值的多条路径

这两条递归路径都在红色标记的状态处具有和值等于8和索引值等于3,由于子集和问题的最优子结构,这意味着该状态的解只需要找到一次——无论之前发生了什么,每次到达这些条件时,其结果都将是相同的。

有了这些事实,我们基本上可以颠倒我们的自顶向下方法,来发展自底向上的方法。

自顶向下的逻辑:

  1. 从目标总和和集合的第一个索引开始。

  2. 遍历集合:

  • 如果总和减少到零,则结果为TRUE

  • 如果到达集合的末尾或超过目标,则结果为FALSE

  • 否则,您可以从总和中减去当前值或忽略它。

  1. 如果可以从状态S找到目标,其中总和等于x,索引等于i,那么也可以从任何最终导致状态S的较早状态找到目标。

自底向上的逻辑:

  1. 从和值和索引值等于0开始。

  2. 遍历集合:

  • 如果在索引0i之间找到和为x的总和,则在索引0i+1之间也可以找到和为x的总和。

  • 如果可以在索引0i之间找到总和等于x,则可以在索引0i+1之间找到总和等于x + set[i]

就填充表的方式而言,自顶向下的方法可以描述如下:

如果总和等于x且索引等于i在状态 S1 中,如果发生以下情况之一,则memo(i, x) = true

  • 目标可以从状态 S2 中找到(其中总和等于x – set[i]且索引等于i + 1),或者…

  • 目标可以从状态 S3 中找到(其中总和等于x且索引等于i + 1

  • 否则,memo(i, x) = false

这个逻辑的自底向上版本如下:

如果总和等于x且索引等于i,则如果发生以下情况之一,则DP(i, x) = true

  • x小于set[i]的值且DP(i-1, x) = true

  • x大于或等于set[i]的值且DP(i-1, sum) = true OR DP(i-1, sum – set[i]) = true

  • 否则,DP(i, x) = false

换句话说,如果我们已经确定了可以在索引0i(包括)之间形成总和x,那么很明显,可以在索引0i + 1之间形成总和等于xx + set[i]。我们将在下一个练习中看一下这个实现。

练习 39:使用表格法解决子集和问题

在这个练习中,我们将修改练习 38的解决方案,即使用备忘录解决子集和问题,以便我们可以通过将逻辑从自顶向下转换为自底向上来使用表格化。让我们开始吧:

  1. 我们将定义一个名为SubsetSum_Tabulation()的新函数,该函数以整数向量set作为参数并返回一个二维布尔向量:
vector<vector<bool>> SubsetSum_Tabulation(vector<int> set)
{
    ……
}
  1. 我们声明一个名为DP的二维布尔向量。第一维的大小应该等于set的长度,第二维的大小应该等于集合中可能的最高子集和(即所有元素的总和)加一。DP 的每个值都应初始化为false,除了基本情况(即总和等于零):
int maxSum = 0;
for(auto num : set) 
{
    maxSum += num;
}
vector<vector<bool>> DP(set.size() + 1, vector<bool>(maxSum + 1, false));
for(int i = 0; i < set.size(); i++)
{
    // Base case — a subset sum of 0 can be found at any index
    DP[i][0] = true;
}
  1. 现在,我们遍历两个嵌套的for循环,对应于DP表的第一维和第二维:
for(int i = 1; i <= set.size(); i++)
{
    for(int sum = 1; sum <= maxSum; sum++)
    {
        ……
    }
}
  1. 现在,使用以下代码填充表:
for(int i = 1; i <= set.size(); i++)
{
    for(int sum = 1; sum <= maxSum; sum++)
    {
        if(sum < set[i-1])
        {
            DP[i][sum] = DP[i-1][sum];
        }
        else
        {
            DP[i][sum] = DP[i-1][sum]
                    || DP[i-1][sum – set[i-1]];
        }
    }
}
return DP;
  1. 现在,我们再次修改main()函数以包括我们的表格化解决方案:
int main()
{
    vector<int> set = { 16, 1058, 22, 13, 46, 55, 3, 92, 47, 7, 98, 367, 807, 106, 333, 85, 577, 9, 3059 };
    int target = 6076
    int tests = 4;
    clock_t timer = clock();
    sort(set.begin(), set.end());
    for(int i = 0; i < tests; i++)
    {
        bool found;
        switch(i)
        {
            ……
            case 3:
            {
                vector<vector<bool>> DP = SubsetSum_Tabulation(set);
                found = DP[set.size()][target];
                break;
            }
        }
    }
    ……
}
  1. 您应该看到类似于这里显示的输出:
Subset with sum 6076 was found in the set.
TIME TAKEN USING BRUTE FORCE: 0.95602
Subset with sum 6076 was found in the set.
TIME TAKEN USING BACKTRACKING: 0.00082
Subset with sum 6076 was found in the set.
TIME TAKEN USING MEMOIZATION: 0.00058
Subset with sum 6076 was found in the set.
TIME TAKEN USING TABULATION: 0.00605

注意

实际的时间值将根据您的系统而有所不同。请注意值的差异。

  1. 正如我们所看到的,表格化解决方案所花费的时间比备忘录和回溯解决方案都要长。然而,使用SubsetSum_Tabulation()返回的 DP 表,我们可以使用以下代码找到每个可能的子集和:
int total = 0;
for(auto num : set) 
{
    total += num;
}
vector<vector<bool>> DP = SubsetSum_Tabulation(set);
vector<int> subsetSums;
for(int sum = 1; sum <= total; sum++)
{
    if(DP[set.size()][sum])
    {
        subsetSums.push_back(sum);
    }
}
cout << "The set contains the following " << subsetSums.size() << " subset sums: ";
for(auto sum : subsetSums) 
{
    cout << sum << " ";
}
cout << endl; 
  1. 这个输出应该以这样开始和结束:
The set contains the following 6760 subset sums: 3 7 9 10 12 13 16 19 20 22 …… 6790 6791 6793 6797 6800

因此,我们已经优化了解决方案,并且还获得了所有状态的总和值。

在本章中,我们探讨了解决子集和问题的各种方法,这反过来证明了动态规划方法的明显优势;然而,尽管 DP 解决方案相对于其他方法具有比较优势,我们还演示了如何使用朴素和相对低效的方法来更好地理解问题,这极大地简化了使用 DP 设计解决方案的过程。

动态规划解决方案所需的一些逻辑可能最初看起来相当复杂且难以理解。强烈建议在继续之前充分理解我们在本节讨论的每种解决方案方法,因为这是一个可以通过使用不同的输入参数并比较结果来加速的过程。此外,绘制如何从给定输入形成不同解决方案的图表可能特别有帮助。

活动 18:旅行行程

您正在为一家旅行社设计一个网络应用程序,帮助客户规划他们的假期行程。这个软件的一个主要方面是路线规划,允许用户指定他们想要访问的多个位置,然后查看他们在最终目的地前经过的城市列表。

您的旅行社与每个主要城市的特定交通公司有合同,并且每家交通公司都对他们可以行驶的距离设定了限制。而飞机或火车可以穿越多个城市,甚至整个国家,但公共汽车或出租车服务可能只愿意在初始位置之外行驶一两个城市。当您的软件生成可能的中间停靠点列表时,它还会显示交通公司在该位置愿意行驶的最大城市数量,以便客户可以相应地规划他们的行程。

您最近意识到您的应用程序需要一些方法,允许客户过滤呈现给他们的选项数量,因为许多热门旅游地点之间被密集的城镇分隔。为此,您希望确定从给定起始位置到最终目的地的可能方式的总数,以便在信息过多时减少显示的信息量。

您的应用程序已经具备计算出理想路线上的位置列表的能力。基于此,您得出了以下数据:

  • N:表示起点和目的地之间的城市数量的整数

  • distance:表示每个位置的交通公司愿意穿越的最大城市数量的整数数组

您的任务是实现一个算法,计算通过一系列中间位置旅行到达目的地的可能方式的总数。

输入

第一行包含一个整数N,表示起点和目的地之间的城市数量。

第二行包含N个空格分隔的整数,其中每个整数 di 表示从索引i的城市出发可以行驶的最大距离。

输出

您的程序应输出一个整数和从索引0开始到索引N结束的穿越城市的总方式数。因为随着N的增加,值会变得非常大,所以请将每个结果输出为模 1000000007

示例

假设您获得了以下输入:

6
1 2 3 2 2 1

这意味着在起点和目标位置之间总共有六个城市。从索引i的给定城市,您可以选择在i + 1i + distance[i](包括)的范围内前往任何其他城市。如果我们将城市序列视为图形,那么上面例子的相邻城市将如下所示:

[0]: { 1 }
[1]: { 2, 3 }
[2]: { 3, 4, 5 }
[3]: { 4, 5 }
[4]: { 5, 6 }
[5]: { 6 }  

请参考以下图表以获得进一步的澄清:

图 8.8:城市相邻示例

图 8.8:城市相邻示例

在上面的例子中,可以通过以下方式到达目的地(其中E表示终点):

0 > 1 > 2 > 3 > 4 > 5 > E
0 > 1 > 2 > 3 > 4 > E
0 > 1 > 2 > 3 > 5 > E
0 > 1 > 2 > 4 > 5 > E
0 > 1 > 3 > 4 > 5 > E
0 > 1 > 2 > 4 > E
0 > 1 > 2 > 5 > E
0 > 1 > 3 > 4 > E
0 > 1 > 3 > 5 > E

这给我们一个答案为9

一般来说,遍历总是从索引0开始,结束于索引N。可以保证城市索引idistance[i]的和永远不会大于N,并且每个城市都将具有至少1的对应距离值。

测试案例

以下测试案例应该帮助您更好地理解这个问题:

图 8.9:活动 18 简单测试案例

图 8.9:活动 18 简单测试案例

以下是一些更复杂的测试案例:

图 8.10:活动 18 复杂测试案例

图 8.10:活动 18 复杂测试案例

额外学分

假设您已找到了一个在合理时间限制内通过了前面的测试用例的方法,您可以使用一个最终的测试用例来真正测试算法的效率,其中N等于10000000。因为值的数量太多,打印出来会占用太多空间,您可以使用以下代码来以编程方式生成数组值:

vector<int> Generate(int n)
{
    vector<int> A(n);

    ULL val = 1;

    for(int i = 0; i < n; i++)
    {
        val = (val * 1103515245 + 12345) / 65536;
        val %= 32768;

        A[i] = ((val % 10000) % (n – i)) + 1;
    }
    return A;
}

您的程序应该打印出318948158作为这个测试用例的结果。一个最佳算法应该能够在一秒内找到结果。

活动指南

  • 最佳方法将在O(n)时间内运行,并且需要确切的n次迭代。

  • 如果您完全不确定如何制定 DP 解决方案,请使用本章中描述的增量方法,即首先使用蛮力,然后逐渐优化解决方案。

  • 要了解问题的状态是如何形成的,可以考虑斐波那契数列所展示的递推关系。

注意

此活动的解决方案可以在第 556 页找到。

字符串和序列上的动态规划

到目前为止,我们对动态规划的探索主要集中在组合问题和计算具有定义公式的整数序列的项上。现在,我们将考虑 DP 的另一个最常见用途之一,即处理数据序列中的模式。程序员通常会使用 DP 来搜索、比较和构建字符串的最典型情况通常涉及到这个目的。

作为软件开发人员,我们经常与几个人合作,他们都有能力对同一个项目进行贡献和修改。由于程序员可能会无意中引入代码错误,或者团队可能尝试不同的方法来实现某个功能,然后决定返回到原始方法,因此拥有某种版本控制系统变得非常重要。如果最近工作正常的功能突然出现故障,那么有能力查看对代码所做的更改是至关重要的,特别是在它们与早期版本的不同之处。因此,所有版本控制系统都有一个“差异”功能,它分析同一代码的两个版本之间的相似性,然后以某种方式向用户显示这一点。

例如,假设您已将以下代码添加到存储库中:

bool doSomething = true;
void DoStuff()
{
    DoSomething();
    DoSomethingElse();
    DoAnotherThing();
}

第二天,您做了一些更改:

bool doSomething = false;
void DoStuff()
{
    if(doSomething == true)
    { 
        DoSomething();
    }
    else 
    {
        DoSomethingElse();
    }
}

然后,差异实用程序会显示类似于以下内容:

图 8.11:差异实用程序输出

图 8.11:差异实用程序输出

为了实现这一点,实用程序需要计算两个代码文件的相似性,考虑到两个版本中共同的文本序列可能不一定在字符串中是连续的。此外,原始文本的部分可能已被删除或出现在新版本的其他位置。这展示了近似(或模糊字符串匹配的需求,这种技术通常使用动态规划。

最长公共子序列问题

最长公共子序列问题(通常缩写为LCS)是动态规划最著名的经典例子之一。它回答了以下问题:给定两个数据序列,它们的最长公共子序列是什么?

例如,考虑两个字符串,AB

图 8.12:用于查找最长公共子序列的两个给定字符串

图 8.12:用于查找最长公共子序列的两个给定字符串

最长公共子序列将是"LONGEST":

图 8.13:给定字符串中的最长公共子序列

图 8.13:给定字符串中的最长公共子序列

有了我们从子集和问题实现的一系列方法中获得的见解,让我们对如何提前攻击这个问题的结构有一些聪明的想法。我们将从基本情况开始制定一些关于问题结构的想法。

由于很难理解大输入的 DP 问题的性质,而没有先考虑微不足道的问题,让我们使用小输入字符串创建一些不同情景的例子,并尝试找到最长公共子序列(LCS)的长度:

Case 1): A or B is empty
A   = ""
B   = ""
LCS = 0
A   = "A"
B   = ""
LCS = 0
A   = ""
B   = "PNEUMONOULTRAMICROSCOPICSILICOVOLCANOCONIOSIS"
LCS = 0

在其中一个或两个字符串为空的情况下,很明显最长公共子序列的长度总是等于零:

Case 2) Both A and B contain a single character
A   = "A"
B   = "A"
LCS = 1
A   = "A"
B   = "B"
LCS = 0
Case 3) A has one character, B has two characters
A   = "A"
B   = "AB"
LCS = 1
A   = "A"
B   = "BB"
LCS = 0

这两种情况有一个简单的二进制定义 - 要么它们有一个共同的字符,要么没有:

Case 4) Both A and B contain two characters
A:  = "AA"
B:  = "AA"
LCS = 2
A   = "BA"
B   = "AB"
LCS = 1
A   = "AA"
B   = "BB"
LCS = 0

对于长度为 2 的字符串,情况变得更有趣,但逻辑仍然相当简单。给定长度为 2 的两个字符串,它们要么相同,要么有一个共同的字符,要么没有共同的字符:

Case 5) A and B both contain 3 characters
A   = "ABA"
B   = "AAB"
LCS = 2    
A   = "ABC"
B   = "BZC"
LCS = 2

现在,问题的复杂性开始显现。这种情况表明,比较逐渐变得更加不那么直接:

Case 6: A and B both contain 4 characters
A   = AAAB
B   = AAAA
{ "AAA_", "AAA_" }
{ "AAA_", "AA_A" }
{ "AAA_", "A_AA" }
{ "AAA_", "_AAA" }
LCS = 3
A   = AZYB
B   = YZBA    
{ "_Z_B", "_ZB_" }
{ "__YB", "Y_B_" }
LCS = 2

到现在为止,很明显 LCS 问题确实包含有重叠子问题。与之前的问题类似,我们可以观察到给定字符串有 2n 个可能的子集,其中n等于字符串的长度,只是现在我们有两个序列要处理。更糟糕的是,我们不仅仅考虑每个序列的子集,还必须在它们之间进行比较:

图 8.14:两个字符串 ABCX 和 ACY 的所有可能字符子序列

图 8.14:两个字符串 ABCX 和 ACY 的所有可能字符子序列

事实上,我们不仅仅是在寻找连续的字符组,这有一些含义:首先,相同的字符序列可以在整个字符串中多次出现,并且可以跨越任一字符串以任何可能的排列方式分布,假设字符的顺序是相同的。其次,从任一给定索引开始,可能有许多共同的子序列。

在实施我们的蛮力方法之前,让我们也定义一下这个问题的状态。假设我们维护两个指针,ij,它们分别表示AB中的字符索引,以及我们找到的共同字符的子序列的记录:

if i exceeds length of A, or j exceeds length of B:
— Terminate recursion and return length of subsequence

如果我们已经到达了任一字符串的末尾,那么没有其他可比较的了,因为子序列的索引是有序的:

if A[i] = B[j]:
— Increase length of subsequence by 1
— Increment both i and j by 1 

如果字符相等,将其包含在我们找到的子序列中并没有优势。我们增加两个指针,因为任何给定字符在子序列中只能考虑一次:

Otherwise:
    Option 1) Explore further possibilities with i + 1, and j
    Option 2) Explore further possibilities with i, and j + 1
    LCS from this state is equal to maximum value of Option 1 and Option 2

如果我们没有找到匹配,我们可以选择要么探索 A 的字符的下一个子集,要么探索 B 的字符的下一个子集。我们不包括同时从这个状态递增两个索引的情况,因为那样会是多余的。这种情况将在下一个函数调用中探索。这个递归的结构如下所示:

图 8.15:最长子序列问题的子问题树

图 8.15:最长子序列问题的子问题树

在前面的图中,重叠子问题已经被着色。这个问题的最优子结构还不太清楚,但我们仍然可以做一些基本的概括:

  • 我们只需要比较相等长度的子集。

  • 从给定的状态开始,可以通过增加ij或两者来探索下一个状态的可能性。

  • 我们的搜索总是在到达任一字符串的末尾时结束。

希望我们的初步蛮力实现可以提供额外的见解。让我们在下一个练习中立即开始。

练习 40:使用蛮力方法找到最长公共子序列

在这个练习中,我们将使用蛮力方法来解决这个问题,就像我们在练习 36中解决子集和问题时所做的那样,使用蛮力方法。让我们开始吧:

  1. 首先包括以下头文件,并定义我们在上一章中使用的DEBUGPRINT宏:
#include <iostream>
#include <time.h>
#include <iomanip>
#include <algorithm>
#include <utility>
#include <vector>
#include <strings.h>
#define DEBUG 1
#if DEBUG
#define PRINT(x) cerr << x
#else 
#define PRINT(x)
#endif
using namespace std;
  1. 定义一个名为LCS_BruteForce()的函数,该函数接受以下参数 - 两个字符串AB,两个整数ij,以及一个整数对的向量subsequence - 并返回一个整数。在这个函数之上,我们还将声明一个具有全局范围的二维整数对向量,即found
vector<vector<pair<int, int>>> found;
int LCS_BruteForce(string A, string B, int i, int j, vector<pair<int, int>> subsequence)
{
    ……
}
  1. AB当然是我们要比较的字符串,ij分别表示我们在AB中的当前位置,subsequence是形成每个公共子序列的索引对的集合,它将在found中收集以进行输出。

由于我们已经有了伪代码可以使用,我们可以通过简单地将伪代码的每一行插入到我们的函数中作为注释,并在其下面将其翻译成 C++代码来相对容易地实现我们的函数:

// If i exceeds length of A, or j exceeds length of B:
if(i >= A.size() || j >= B.size())
{
    found.push_back(subsequence);
    //Terminate recursion and return length of subsequence
    return subsequence.size();
}
// if A[i] = B[j]:
if(A[i] == B[j])
{
    // Increase length of subsequence by 1
    subsequence.push_back({ i, j });
    // Increment both i and j by 1 
    return LCS_BruteForce(A, B, i + 1, j + 1, subsequence);
}    
/*
    Option 1) Explore further possibilities with i + 1, and j        
    Option 2) Explore further possibilities with i, and j + 1
    LCS from this state is equal to maximum value of Option 1 and Option 2
*/
return max(LCS_BruteForce(A, B, i + 1, j, subsequence),
         LCS_BruteForce(A, B, i, j + 1, subsequence));
  1. main()中,我们将以两个字符串的形式接收输入,然后调用我们的函数:
int main() 
{
    string A, B;
    cin >> A >> B;
    int LCS = LCS_BruteForce(A, B, 0, 0, {}); 
    cout << "Length of the longest common subsequence of " << A << " and " << B << " is: " << LCS << endl;
    …    
}
  1. 就像我们在上一章中所做的那样,如果DEBUG没有设置为0,我们还将输出找到的子序列到stderr。然而,由于这个问题的复杂性更大,我们将把这个输出放在一个单独的函数PrintSubsequences()中:
void PrintSubsequences(string A, string B)
{
    // Lambda function for custom sorting logic
    sort(found.begin(), found.end(), [](auto a, auto b)
    {
        // First sort subsequences by length
        if(a.size() != b.size())
        {
            return a.size() < b.size();
        }
        // Sort subsequences of same size by lexicographical order of index
        return a < b;
    });
    // Remove duplicates 
    found.erase(unique(found.begin(), found.end()), found.end());
    int previousSize = 0;
    for(auto subsequence : found)
    {
        if(subsequence.size() != previousSize)
        {
            previousSize = subsequence.size();
            PRINT("SIZE = " << previousSize << endl);
        }
        // Fill with underscores as placeholder characters
        string a_seq(A.size(), '_');
        string b_seq(B.size(), '_');
        for(auto pair : subsequence)
        {
            // Fill in the blanks with the characters of each string that are part of the subsequence
            a_seq[pair.first] = A[pair.first];
            b_seq[pair.second] = B[pair.second];
        }
        PRINT("\t" << a_seq << " | " << b_seq << endl);
    }
}
  1. 然后我们可以在main()中调用这个函数,指定只有在DEBUG设置为1时才应该被忽略:
int main()
{
    ……
#if DEBUG
    PrintSubsequences();
#endif
    return 0;
}
  1. DEBUG设置为1,并使用ABCXACYXB作为输入应该产生以下输出:
Length of the longest common subsequence of ABCX and ACYXB is: 3
SIZE = 1
    A___ A____
SIZE = 2
    AB__ A___B
    A_C_ AC___
    A__X A__X_
SIZE = 3
    A_CX AC_X_

这个输出显示了所有可能的子序列对的组合。让我们在下一节中分析这个输出,并努力优化我们的解决方案。

优化的第一步 - 寻找最优子结构

让我们再次回顾我们先前的方法的逻辑,看看如何进行优化。使用上一个练习中的输入字符串ABCXACYXB,如果我们当前的状态是i = 0j = 0,我们可以清楚地看到我们下一个状态的唯一可能性如下:

LCS(A, B, 0, 0) = 1 + LCS(A, B, 1, 1)

正如您可能记得的那样,我们最初的一个见解是,如果一个或两个字符串为空,LCS 等于0。我们还可以推广,A的给定前缀和B的给定前缀的 LCS 等于 A 的前缀减少一个字符与B的最大 LCS,以及B的前缀减少一个字符与A的最大 LCS:

A = "ABC"
B = "AXB"
LCS of "ABC", "AXB" 
= max(LCS of "AB" and "AXB", LCS of "ABC" and "AX") 
= LCS of "AB" and "AXB"
= "AB"

利用两个字符串的 LCS 基于它们的前缀的 LCS 的概念,我们可以重新定义我们的逻辑如下:

If prefix for either string is empty:
   LCS = 0
Otherwise:
   If character in last position of A's prefix is equal to character in last position of B's prefix:
         LCS is equal to 1 + LCS of prefix of A with last character removed and prefix of B with last character removed
   Otherwise:
          LCS is equal to maximum of:
            1) LCS of A's current prefix and B's prefix with last character removed 
            2) LCS of B's current prefix and A's prefix with last character removed 

使用记忆化,我们可以在一个二维表中的每一步存储我们的结果,第一维等于A的大小,第二维等于B的大小。假设我们还没有达到基本情况,我们可以检查我们是否在memo[i - 1][j - 1]中存储了一个缓存的结果。如果有,我们返回结果;如果没有,我们以与之前相同的方式递归地探索可能性,并相应地存储结果。我们将在下一个活动中实现这一点。

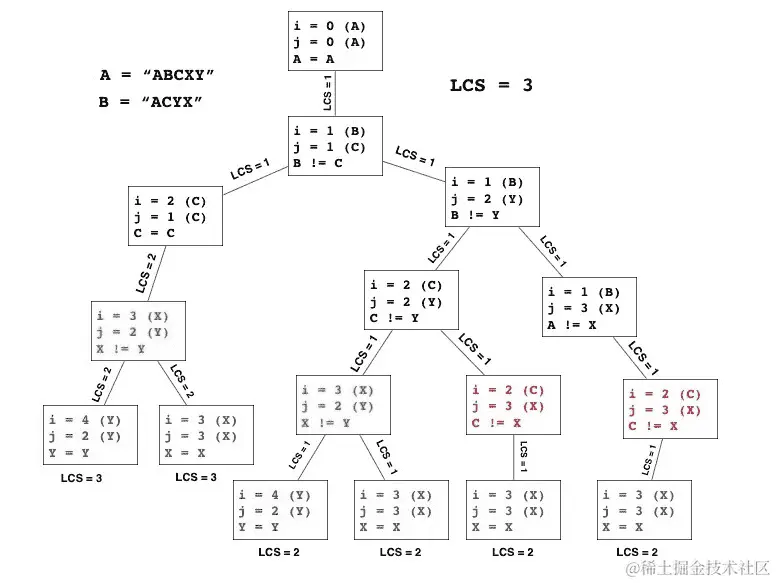
活动 19:使用记忆化找到最长公共子序列

在解决子集和问题时,我们实现了各种方法,包括蛮力、回溯、记忆化和表格法。在这个活动中,您的任务是独立使用记忆化来实现最长公共子序列问题的解决方案。

输入

两个字符串AB

输出

AB的最长公共子序列的长度。

测试案例

以下测试案例应该帮助您更好地理解这个问题:

图 8.16:活动 19 测试案例

图 8.16:活动 19 测试案例

活动指南:

  • 您可以用两个维度表示状态,第一个维度受A的长度限制,第二个维度受B的长度限制。

  • 几乎没有什么需要改变来将蛮力算法转换为记忆化算法。

  • 确保您的方法有办法区分已经被缓存和尚未被缓存的子问题。

注意

这个活动的解决方案可以在第 563 页找到。

从自顶向下到自底向上——将记忆化方法转换为表格法

如果我们打印出对字符串ABCABDBEFBAABCBEFBEAB的记忆表的值,它会是这样的(请注意,值为-1的是未知的):

图 8.17:ABCABDBEFBA 和 ABCBEFBE 的记忆表

图 8.17:ABCABDBEFBA 和 ABCBEFBE 的记忆表

查找任何字符相等的行/列组合(比如第 7 行和第 7 列),我们注意到一个模式:memo[i][j]的值等于memo[i - 1][j - 1] + 1

现在,让我们看看另一种情况(即字符不相等);我们看到的模式是memo[i][j]等于memo[i - 1][j]memo[i][j - 1]的最大值。

假设我们已经找到了问题的最优子结构,使用记忆化解决方案形成解决方案通常是一个非常简单的任务,只需简单地采用由记忆化解决方案产生的表,并设计一种方案从底部构建它。我们需要以稍微不同的方式制定一些逻辑,但总体思路基本相同。需要处理的第一个不同之处是记忆表的值被初始化为UNKNOWN-1)。记住,表格解决方案将用适当的结果填充整个表,因此在算法完成时不应该有任何未知的值。

让我们来看看第二行和第三列的未知值;这个值应该等于多少?假设我们在那一点考虑的前缀是AB_________ABC_______,很明显,在这一点上 LCS 的值等于2。现在,让我们考虑第 10 行和第 9 列的未知值:我们在这一点考虑的前缀是ABCABDBEFB_ABCBEFBEA_,在这一点找到的 LCS 是ABC_B__EFB_ —> ABCBEFB___,长度为七个字符。我们可以逻辑推断,在给定状态下 LCS 的值要么等于先前找到的 LCS,要么比先前找到的 LCS 多一个,如果字符相等的话。当然,最低可能的 LCS 值应该等于 0。因此,我们迭代地填充 DP 表的逻辑看起来应该是这样的:

If i = 0 or j = 0 (empty prefix):
  LCS(i, j) = 0
Otherwise:
  If the last characters of both prefixes are equal:
    LCS(i, j) = LCS(i - 1, j - 1) + 1
  Otherwise:
    LCS(i, j) = Maximum of:
        LCS(i - 1, j)  LCS for A's current prefix and B's prefix with the last character removed 
        LCS(i, j - 1)  LCS for B's current prefix and A's prefix with the last character removed

我们的逻辑本质上与记忆化解决方案相同,只是我们不是递归地找到未探索状态的值来填充表中当前状态的值,而是首先填充这些状态的值,然后根据需要简单地重用它们。我们将在以下活动中将这种逻辑转化为代码。

活动 20:使用表格法找到最长公共子序列

在这个活动中,您的任务是使用表格法实现最长公共子序列问题的自底向上解决方案。

输入

两个字符串,AB

输出

AB的最长公共子序列的长度。

额外学分

除了 LCS 的长度之外,还输出它包含的实际字符。

测试用例

以下测试用例应该有助于您更好地理解这个问题:

图 8.18:活动 20 测试用例

图 8.18:活动 20 测试用例

活动指南

  • 与子集和问题一样,表格解决方案需要迭代两个嵌套的for循环。

  • 对于给定状态LCS(I, j),有三种可能需要处理——要么字符串的前缀为空,要么AB的前缀的最后一个字符相等,要么AB的前缀的最后一个字符不相等。

  • 通过回溯 DP 表格可以找到 LCS 的字符。

这个活动的解决方案可以在 568 页找到。

活动 21:旋律排列

这个活动是基于传统的西方 8 音符均匀音阶,尽管学生不需要了解任何音乐理论来进行这个活动。所有关于音乐方面的必要信息都在这里提供了。

音乐集合理论是一种根据音符的间隔关系对音乐和旋律进行分类的形式。在音乐术语中,间隔可以被定义为音符在音乐符号中的相对位置之间的距离:

图 8.19:音乐符号

图 8.19:音乐符号

下图展示了用音乐符号表示不同音符之间的距离:

图 8.20:音乐间隔

图 8.20:音乐间隔

你是一个对各种作曲家的旋律中特定音符集的排列出现了多少次感到好奇的音乐理论家。给定完整旋律的音符和一组音符,计算音符集的任何排列在旋律中出现的次数。对于任何有效的排列,音符可以重复任意次数,并且可以以任何顺序出现:

               0    1    2    3    4    5   6
Melody:     { "A", "B", "C", "C", "E", "C, "A" }
Note set:     { "A", "C", "E" }
Subsets:
    { 0, 2, 4 }    —>    { "A", "C", "E" }
    { 0, 3, 4 }    —>    { "A", "C", "E" }
    { 0, 4, 5 }    —>    { "A", "E", "C" }
    { 2, 4, 6 }    —>    { "C", "E", "A" }
    { 3, 4, 6 }    —>    { "C", "E", "A" }
    { 4, 5, 6 }    —>    { "E", "C", "A" }

    { 0, 2, 3, 4 }    —>    { "A", "C", "C", "E" }
    { 0, 2, 4, 5 }    —>    { "A", "C", "E", "C" }
    { 0, 2, 4, 6 }    —>    { "A", "C", "E", "A" }
    { 0, 3, 4, 5 }    —>    { "A", "C", "E", "C" }
    { 0, 3, 4, 6 }    —>    { "A", "C", "E", "A" }
    { 0, 4, 5, 6 }    —>    { "A", "E", "C", "A" }  
    { 2, 3, 4, 6 }    —>    { "C", "C", "E", "A" }
    { 2, 4, 5, 6 }    —>    { "C", "E", "C", "A" }
    { 3, 4, 5, 6 }    —>    { "C", "E", "C", "A" }
    { 0, 2, 3, 4, 5 }       —>    { "A", "C", "C", "E", "C" }
    { 0, 2, 3, 4, 6 }       —>    { "A", "C", "C", "E", "A" }
    { 0, 2, 4, 5, 6 }       —>    { "A", "C", "E", "C", "A" }
    { 0, 3, 4, 5, 6 }       —>    { "A", "C", "E", "C", "A" }
    { 2, 3, 4, 5, 6 }       —>    { "C", "C", "E", "C", "A" }

    { 0, 2, 3, 4, 5, 6 }    —>    { "A", "C", "C", "E", "C", "A" }
Total Permutations = 21

下面的注释被描述为同音异名,应被视为相同的:

C  — B# (B# is pronounced as "B sharp")
C# — Db (Db is pronounced as "D flat")
D# — Eb
E  — Fb
E# — F
F# — Gb
G# — Ab
A# — Bb
B  — Cb

下图说明了钢琴上的这种等价关系:

图 8.21:钢琴上表示的同音异名音符

图 8.21:钢琴上表示的同音异名音符

因此,以下音符组合将被视为等价的:

{ A#, B#, C# }   = { Bb, C, Db },
{ Fb, Db, Eb }   = { E, C#, D# },
{ C, B#, E#, F } = { C, C, F, F }
And so on…

以下是一些示例输入和相应的输出:

输入:

Melody:    { "A", "B", "C", "C", "E", "C, "A" }
Note Set:    { "A", "C", "E" }

输出:21

输入:

Melody:    { "A", "B", "D", "C#", "E", "A", "F#", "B", "C", "C#", "D", "E" }
Note Set:    { "B", "D", "F#", "E" }

输出:27

输入:

Melody:    { "Bb", "Db", "Ab", "G", "Fb", "Eb", "G", "G", "Ab", "A", "Bb", "Cb", "Gb", "G", "E", "A", "G#" }
Note Set:    { "Ab", "E", "G" }

输出:315

输入:

Melody:    { "C", "C#", "D", "Bb", "E#", "F#", "D", "C#", "A#", "B#", "C#", "Eb", "Gb", "A", "A#", "Db", "B", "D#" }
Note Set:    { "Bb", "C#", "D#", "B#" }

输出:945

输入:

Melody:    { "A#", "B", "D#", "F#", "Bb", "A", "C", "C#", "Db", "Fb", "G#", "D", "Gb", "B", "Ab", "G", "C", "Ab", "F", "F#", "E#", "G", "Db" }
Note Set:    { "A", "Db", "Gb", "A#", "B", "F#", "E#" }

输出:1323

这个活动的指导方针如下:

  • 实际上,你解决这个问题并不需要了解音乐理论之外的东西,除了描述中解释的内容。

  • 有没有更好的方法来表示这些音符?它们能否被转换成更适合表格 DP 解决方案的格式?

  • n元素的子集的总数是多少?这个信息对解决这个问题有用吗?

这个活动的解决方案可以在 574 页找到。

总结

在本章中,我们分析并实施了动态规划的两个典型例子,并学习了几种不同 DP 问题可能被解决的方法。我们还学习了如何识别可以用 DP 解决的问题的特征,DP 算法应该如何在概念上考虑,以及状态、基本情况和递归关系的概念如何被用来将一个复杂的问题分解成更简单的组成部分。

我们只是刚刚触及了动态规划技术的表面。事实上,我们深入探讨的两个问题在概念上和解决方案的实现方式上实际上是非常相似的。然而,这些相似之处中的许多都用来展示几乎每个 DP 问题中遇到的一些共同点,因此,它们作为对一个明显相当复杂和难以掌握的主题的绝佳介绍。

使用动态规划是一种技能,你不太可能仅通过阅读或观察来提高。真正提高这种技术的唯一方法是尽可能多地解决问题,最好是不受指导地解决。起初,某些困难的 DP 问题可能需要多次尝试才能找到最佳解决方案,但通过这种常常艰难的过程获得的经验,可能比你仅仅通过研究任意数量的 DP 问题的解决方案所获得的要大得多。

本章展示的解决 DP 问题的渐进方法在未来会对你有所帮助,但这绝不是到达最终解决方案的唯一方法。在解决了许多 DP 问题之后,你无疑会开始注意到某些模式,这将使得从一开始就能设计出表格化的解决方案成为可能。然而,这些模式可能直到你遇到各种不同的 DP 问题之后才会被发现。请记住,使用 DP,就像任何具有挑战性的技能一样,持续的练习会让它变得更容易,而且不久之后,最初看起来极其艰巨的事情最终会变得非常容易处理,甚至相当有趣!

在最后一章中,我们将学习如何将动态规划应用于更高级的情况,并深入了解一开始看起来完全不同的 DP 问题通常只是相同概念的变体。最后,我们将通过重新讨论图的主题来结束这本书,以展示 DP 范式如何有效地应用于最短路径问题。