1.2MHz,固定频率白光LED驱动器

548 阅读5分钟

一、产品概述

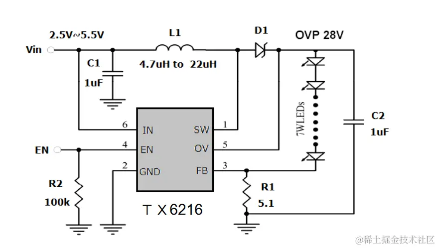
TX6216是一款升压转换器,设计用于通过单节锂离子电池驱动多达7个串联的白光LED。

TX6216采用电流模式,固定频率架构来调节LED电流,LED电流通过外部电流检测电阻测量。其低104mV反馈电压可降低功率损耗并提高效率。

TX6216具有欠压锁定,限流和热过载保护功能,可在输出过载时防止损坏。优化的工作频率可以满足小型LC滤波器值和低工作电流的要求,效率高。

内部软启动功能可以降低浪涌电流。

小型封装类型为PCB空间节省和总BOM成本提供了最佳解决方案。

二、产品特点

  • 高效率:高达90%
  • 1.2MHz恒定频率操作
  • 集成内部功率MOSFET
  • 最多可驱动7系列WLED
  • 低104mV反馈电压
  • 具有宽频率范围的软启 动/调光
  • UVLO,热关断
  • 内部电流限制
  • 过压保护
  • 小型LC滤波器
  • 最小化外部组件 •<1μA关断电流
  • 微型TSOT23-6 / SOT23-6封装

三、应用领域

  • 相机闪光灯白色LED

    手机,智能手机LED背光

    PDA LED背光

    数码相机

  • 摄像机

四、应用知识

TX6216采用恒定频率,峰值电流模式升压调节器架构来调节串联的白光LED。 在每个振荡器周期开始时,FET通过控制电路接通。为了防止占空比大于50%的次谐波振荡,在电流检测放大器的输出端增加一个稳定斜坡,并将结果输入到正输入端。

设置LED电流

LED电流由图1中的反馈电阻R1控制。通过LED的电流由公式104mV /R1给出。 表1显示了给定LED电流的电阻选择。

调光控制

使用PWM信号到EN引脚为了控制LED亮度,TX6216可以通过向EN引脚施加PWM信号来执行调光控制。内部软启动和宽范围调光频率可以消除调光时的浪涌电流和音频噪声。平均LED电流与PWM信号占空比成比例。

PWM信号的幅度应高于EN引脚的最大使能电压,为了使调光控制正确执行以防止闪烁问题,建议的PWM频率≥1kHz或≤200Hz。

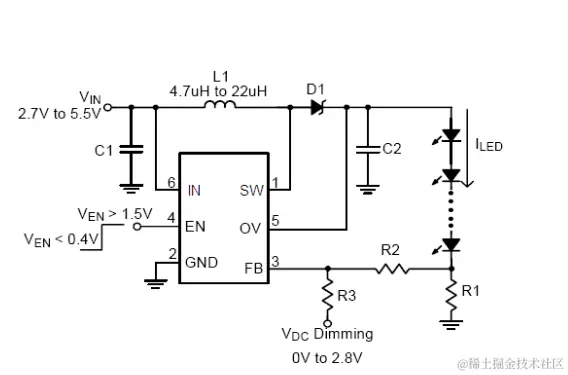
湾使用直流电压在某些应用中,使用可变DC电压来调节亮度是一种流行的方法。根据叠加定理,随着DC电压增加,贡献于VFB的电压增加并且R2上的电压降减小,即LED电流减小。例如,如果VDC范围为0V至2.8V,图4中电阻器组的选择将LED电流的调光控制设置为20mA至0mA。

当此电压等于误差放大器的输出电压时,功率FET关闭。 误差放大器输出端的电压是104mV参考电压和反馈电压之差的放大版本。 通过这种方式,峰值电流水平使输出保持稳定。 如果反馈电压开始下降,则误差放大器的输出增加。 这导致更多电流流过功率FET,从而增加了输出到输出的功率。

使用滤波的PWM信号

另一种常见的应用是使用滤波的PWM信号作为可调节的DC电压,用于LED调光控制。 滤波的PWM信号用作DC电压以调节输出电流。 推荐的应用电路如图5所示。在该电路中,输出纹波取决于PWM信号的频率。 对于较小的输出电压纹波(<100mV),推荐的2.8V PWM信号频率应高于2kHz。 要固定PWM信号的频率并改变PWM信号的占空比可以得到不同的输出电流。 图6显示了LED电流和PWM占空比之间的关系。

电感选择

电感的推荐值为4.7至22μH。 小尺寸和更高效率是便携式设备的主要问题,例如用于移动电话的TX6216。 电感应具有1.2MHz的低磁芯损耗和低DCR,以提高效率。 为避免电感饱和,应考虑电流

额定值。

电容选择

对于TX6216应用,建议使用1μF的输入和输出陶瓷电容。 为了获得更好的电压滤波,建议使用低ESR的陶

瓷电容。 X5R和X7R类型因其更宽的电压和温度范围而适用。

二极管选择

肖特基二极管是TX6216的理想选择,因为它具有低正向压降和快速反向恢复。使用肖特基二极管可以获得更好的效率。 对于高开关频率,高速整流也是肖特基二极管的良好特性。 二极管的额定电流必须满足峰值电流和输出平均电流倍增的均方根,二极管的反向击穿电压应大于输出电压。

布局考虑

为了获得TX6216的最佳性能,必须严格遵守以下准则。

Ø应放置输入和输出电容器靠近IC并连接到地平面以减少噪声耦合。

ØGND应连接到坚固的接地层,以实现散热和噪声保护。

Ø尽可能保持主电流走线的短路和宽路。

ØDC-DC转换器的SW节点具有高频电压摆幅。 它应该保持在一个小区域。

Ø将反馈组件尽可能靠近IC放置,并远离嘈杂的设备。