软件测试学习笔记丨测试环境搭建

142 阅读3分钟

本文转自测试人社区,原文链接:ceshiren.com/t/topic/302…

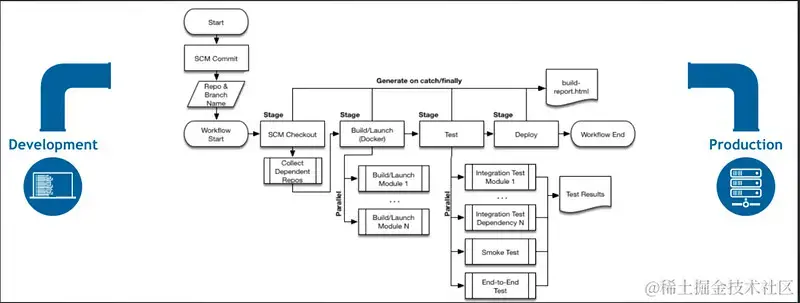
测试环境搭建

  • 被测系统 AUT(Application Under Test)

  • 常见的被测系统类型

    • UI:Web App IOT

    • Service:

    • RESTful:sprint boot

    • webservice

    • rpc:dubbo pb

    • code: SDK lib

  • 部署方法

    • 打包部署:apk app ipa jar war

    • 脚本部署:自动化脚本与自动化平台

    • 容器部署:基于容器镜像 Docker K8S

  • 打包部署

    • Android:Gradle

    • iOS:XCode XCodeBuild

    • 自动化构建工具

    • Web:NodeJS npm

    • Service:Maven Gradle

  • 打包命令

    • web
    • npm run build
    • app
    • gradlew tasks
    • gradlew assembleDebug
    • gradlew assembleRelease
    • spring boot
    • mvn clean package

  • 自动化脚本部署
    • 通过 bash python 等脚本实现自动化的构建与部署
    • 通过持续集成平台比如 jenkins 完成流程管理

  • 容器部署
    • 自动化构建 bash
    • 容器构建 docker
    • 容器编排 k8s
    • 持续集成 jenkins

推荐学习

【霍格沃兹测试开发】7天软件测试快速入门带你从零基础/转行/小白/就业/测试用例设计实战

【霍格沃兹测试开发】最新版!Web 自动化测试从入门到精通/ 电子商务产品实战/Selenium (上集)

【霍格沃兹测试开发】最新版!Web 自动化测试从入门到精通/ 电子商务产品实战/Selenium (下集)

【霍格沃兹测试开发】明星讲师精心打造最新Python 教程软件测试开发从业者必学(上集)

【霍格沃兹测试开发】明星讲师精心打造最新Python 教程软件测试开发从业者必学(下集)

【霍格沃兹测试开发】精品课合集/ 自动化测试/ 性能测试/ 精准测试/ 测试左移/ 测试右移/ 人工智能测试

【霍格沃兹测试开发】腾讯/ 百度/ 阿里/ 字节测试专家技术沙龙分享合集/ 精准化测试/ 流量回放/Diff

【霍格沃兹测试开发】Pytest 用例结构/ 编写规范 / 免费分享

【霍格沃兹测试开发】JMeter 实时性能监控平台/ 数据分析展示系统Grafana/Docker 安装

【霍格沃兹测试开发】接口自动化测试的场景有哪些?为什么要做接口自动化测试?如何一键生成测试报告?

【霍格沃兹测试开发】面试技巧指导/ 测试开发能力评级/1V1 模拟面试实战/ 冲刺年薪百万!

【霍格沃兹测试开发】腾讯软件测试能力评级标准/ 要评级表格的联系我

【霍格沃兹测试开发】Pytest 与Allure2 一键生成测试报告/ 测试用例断言/ 数据驱动/ 参数化

【霍格沃兹测试开发】App 功能测试实战快速入门/adb 常用命令/adb 压力测试

【霍格沃兹测试开发】阿里/ 百度/ 腾讯/ 滴滴/ 字节/ 一线大厂面试真题讲解,卷完拿高薪Offer !

【霍格沃兹测试开发】App自动化测试零基础快速入门/Appium/自动化用例录制/参数配置

【霍格沃兹测试开发】如何用Postman 做接口测试,从入门到实战/ 接口抓包(最新最全教程)

【霍格沃兹测试开发】6 小时轻松上手功能测试/ 软件测试工作流程/ 测试用例设计/Bug 管理

【霍格沃兹测试开发】零基础小白如何使用Postman ,从零到一做接口自动化测试/ 从零基础到进阶到实战

【霍格沃兹测试开发】建议收藏全国CCF 测试开发大赛Python 接口自动化测试赛前辅导 / 项目实战