软考高项第 8 章-项目整合管理

1,105 阅读4分钟
  • 项目整合管理的目标有:
    • 资源分配;
    • 平衡竞争性需求;
    • 研究各种备选方法;
    • 裁剪过程以及实现项目目标;
    • 管理各个项目管理知识领域的依赖关系。
  • 项目的复杂性来源于:组织的系统行为、人类行为以及组织或环境中的不确定性。
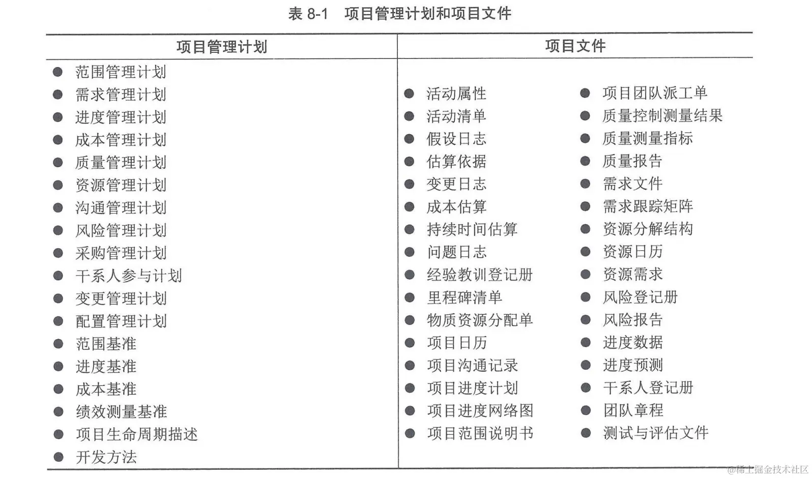
  • 项目管理计划和项目文件的内容示意图如下: image.png
  • 项目整合管理的过程(及其作用)包括
    1. 制定项目章程
      • 作用:
        • 明确项目与组织战略目标之间的直接联系
        • 确立项目的正式地位
        • 展示组织对项目的承诺
    2. 制定项目管理计划
      • 作用: 生成一份综合文件,用于确定所有项目工作的基础及其执行方式
    3. 指导和管理项目工作
      • 作用: 对项目工作和可交付成果开展综合管理,以提高项目成功的可能性
    4. 管理项目知识
      • 作用:
        • 利用已有的组织知识来创造或改进项目成果
        • 使用当前项目创造的知识可用于支持组织运营和未来的项目或阶段
    5. 监控项目工作
      • 作用:
        • 让干系人了解项目的当前状态并认可为处理绩效问题而采取的行动
        • 通过成本和进度预测,让干系人了解项目的未来状态
    6. 施整体变更控制
      • 作用: 确保对项目中已记录在案的变更做出综合评审。如果不考虑变更对整体项目目标或计划的影响就开展变更,往往会加剧整体项目风险
    7. 结束项目或阶段
      • 作用:
        • 存档项目或阶段信息,完成项目计划的工作
        • 释放组织团队资源以展开新的工作
  • 制定项目章程的数据流向图 image.png
  • 项目章程包含了:
    • 项目目的
    • 可测量的项目目标和相关的成功标准
    • 高层次需求、高层级项目描述、边界定义以及主要可交付成果
    • 整体项目风险
    • 总体里程碑进度计划
    • 预先批准的财务资源
    • 关键干系人名单
    • 项目审批要求
    • 项目退出标准
    • 委派的项目经理以及其职责和职权
    • 发起人或其他批准项目章程的人员的姓名和职权
  • 制定项目管理计划的数据流向图 image.png
  • 指导和管理项目工作的数据流向图 image.png
  • 工作绩效数据的内容有:已完成的工作、关键绩效指标(KPI)、技术绩效测量结果、进度 活动的实际开始日期和完成日期、已完成的故事点、可交付成果状态、进度进展情况、变更请 求的数量、缺陷的数量、实际发生的成本、实际持续时间等
  • 问题日志的所需记录和跟进的主要内容包括:
    • 问题类型
    • 问题提出者和提出时间
    • 问题描述
    • 问题优先级
    • 解决问题负责人
    • 目标解决日期
    • 问题状态
    • 最终解决情况
  • 变更控制委员会(CCB)由项目所涉及的主要干系人共同组成,通常包括用户和项目所在组织管理层的决策人员。CCB 是决策机构,不是作业机构。
  • 变更请求一般包括:纠正措施、预防措施、缺陷补救、更新。
  • 管理项目知识的数据流向图如下: image.png
  • 监控项目工作的数据流图 image.png
  • 变更请求包括:
    • 纠正措施:为使项目工作绩效重新与项目管理计划一致,而进行的有目的的活动
    • 预防措施:为确保项目工作未来绩效符合项目管理计划,而进行的有目的的活动
    • 缺陷补救:为了修正不一致产品或产品组件,而进行的有目的的活动
    • 更新:对正式受控的项目文件或计划进行变更,以反映修改、增加的意见或内容
  • 监控项目工作过程主要关注:
    • 把项目的实际绩效与项目管理计划进行比较
    • 定期评估项目绩效,决定是否需要采取纠正或预防措施,并推荐必要的措施
    • 检查单个项目风险的状态
    • 在整个项目期间,维护一个准确且及时更新的信息库,以反映产品及文件的情况
    • 为状态报告、进展测量和预测提供信息
    • 做出预测,以更新当前的成本和进度信息
    • 监督已批准的变更的实施情况
    • 如果项目是项目集的一部分,还应向项目集管理层报告项目进度和状态
    • 确保项目和商业需求保持一致
  • 实施整体变更控制的数据流向图 image.png
  • 结束项目或阶段的数据流向图 image.png