软考高项第 6 章-项目管理概论

591 阅读1分钟
  • 项目是为创造独特的产品、服务或成果而进行的临时性活动。
  • 业务价值是从组织运营中获得的可量化的效益。
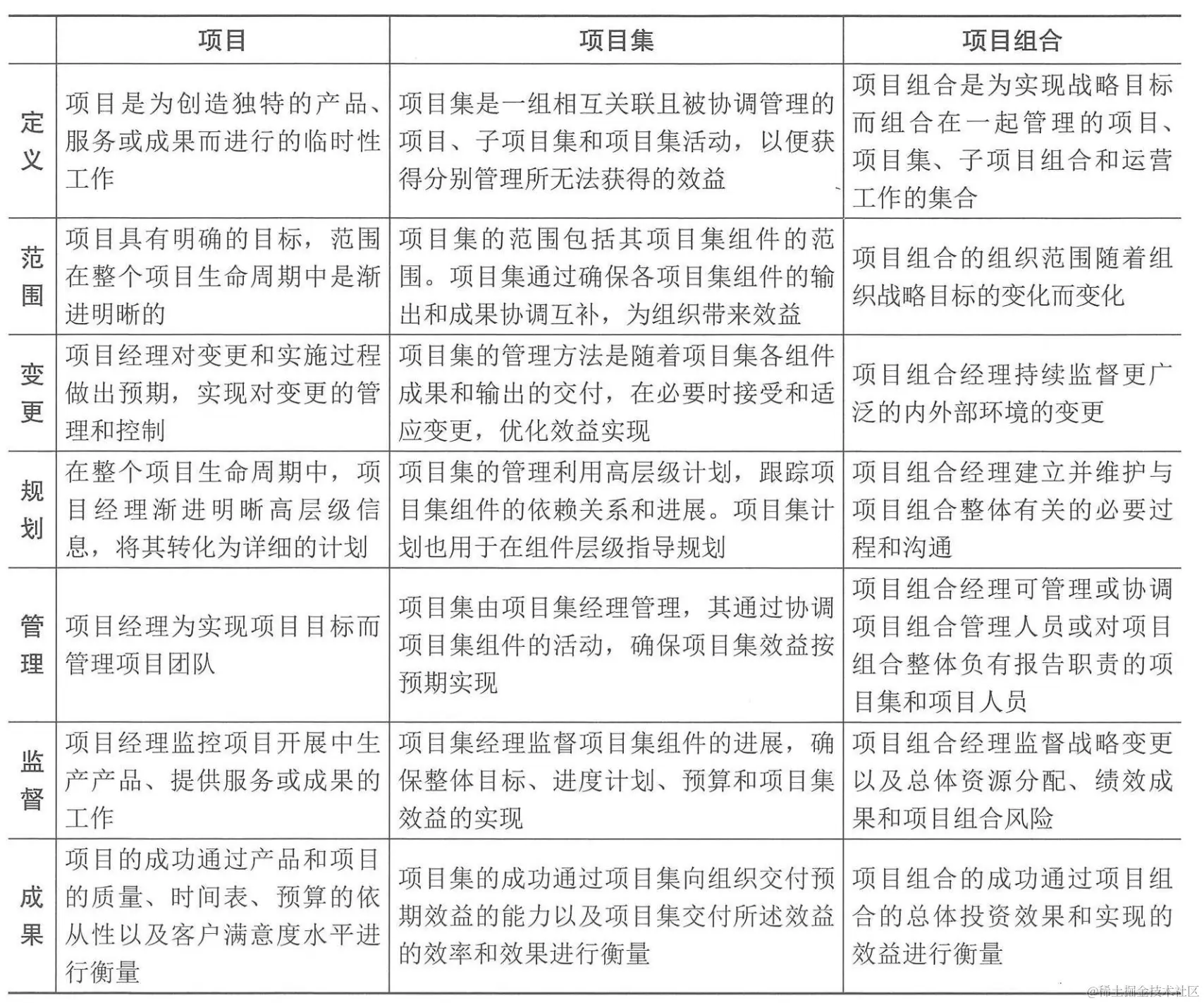
  • 项目、项目集、项目组合的比较如下图 image.png
  • PMO(项目管理办公室)的类型有:支持型、控制型、指令型
  • 项目经理要重点关注的三方面技能包括:项目管理、战略和商务、领导力
  • 价值驱动的项目管理体系包括:项目管理原则、绩效域、项目生命周期、过程组、10 大知识领域和价值交付系统。其示意图如下: image.png
  • 项目管理原则有:1️⃣勤勉、尊重和关心他人2️⃣营造协作的项目管理团队环境3️⃣促进干系人有效参与4️⃣聚焦于价值5️⃣识别、评估、和响应系统交互6️⃣展现领导力行为7️⃣根据环境进行裁剪8️⃣将质量融入到过程和成果中9️⃣驾驭复杂性🔟优化风险应对;⑪拥抱适应性和韧性;⑫为实现目标而驱动改革;
  • 项目生命周期类型有:1️⃣预测型生命周期2️⃣迭代型生命周期3️⃣增量型生命周期4️⃣适应型生命周期5️⃣混合型生命周期。各类型的对比图如下: image.png
  • 项目管理过程组分为:启动过程组、规划过程组、执行过程组、监控过程组、收尾过程组。