Python 深度学习第二版(GPT 重译)(一二)

137 阅读1小时+

2.4 神经网络的引擎:基于梯度的优化

正如你在前一节中看到的,我们第一个模型示例中的每个神经层将其输入数据转换如下:

output = relu(dot(input, W) + b)

在这个表达式中,Wb是层的属性的张量。它们被称为层的权重可训练参数(分别是kernelbias属性)。这些权重包含了模型从训练数据中学到的信息。

最初,这些权重矩阵被填充了小的随机值(这一步被称为随机初始化)。当Wb是随机的时候,当然没有理由期望relu(dot(input, W) + b)会产生任何有用的表示。得到的表示是毫无意义的,但它们是一个起点。接下来要做的是逐渐调整这些权重,基于一个反馈信号。这种逐渐调整,也称为训练,就是机器学习的学习过程。

这发生在所谓的训练循环中,其工作方式如下。重复这些步骤直到损失看起来足够低:

  1. 绘制一批训练样本x和相应的目标y_true

  2. x上运行模型(称为前向传播)以获得预测值y_pred

  3. 计算模型在批次上的损失,这是y_predy_true之间的不匹配度的度量。

  4. 更新模型的所有权重,以稍微减少这一批次上的损失。

最终,你会得到一个在训练数据上损失非常低的模型:预测值y_pred与期望目标y_true之间的匹配度很低。模型已经“学会”将其输入映射到正确的目标。从远处看,这可能看起来像魔术,但当你将其简化为基本步骤时,它其实很简单。

第一步听起来足够简单——只是 I/O 代码。第二步和第三步仅仅是应用少量张量操作,所以你可以纯粹根据你在前一节中学到的内容来实现这些步骤。困难的部分在于第四步:更新模型的权重。给定模型中的一个单独权重系数,你如何计算这个系数应该增加还是减少,以及增加多少?

一个天真的解决方案是冻结模型中除了正在考虑的一个标量系数之外的所有权重,并尝试不同的值来调整这个系数。假设系数的初始值是 0.3。在一批数据上进行前向传播后,模型在该批次上的损失为 0.5。如果你将系数的值更改为 0.35 并重新运行前向传播,损失增加到 0.6。但如果你将系数降低到 0.25,损失降至 0.4。在这种情况下,似乎通过减小系数-0.05 来有助于最小化损失。这将需要对模型中的所有系数重复进行。

但这样的方法将非常低效,因为你需要为每个单独的系数(通常有成千上万甚至数百万个)计算两次前向传播(这是昂贵的)。幸运的是,有一个更好的方法:梯度下降

梯度下降是现代神经网络的优化技术。这是其要点。我们模型中使用的所有函数(如 dot+)以平滑连续的方式转换其输入:例如,如果你看 z = x + y,那么 y 的微小变化只会导致 z 的微小变化,如果你知道 y 变化的方向,你就可以推断出 z 变化的方向。从数学上讲,你会说这些函数是可导的。如果你将这些函数链接在一起,你得到的更大函数仍然是可导的。特别是,这适用于将模型系数映射到批量数据上的模型损失的函数:模型系数的微小变化导致损失值的微小、可预测的变化。这使你能够使用一种称为梯度的数学运算符描述损失随着你将模型系数朝不同方向移动而变化的方式。如果你计算这个梯度,你可以使用它来移动系数(一次性全部更新,而不是逐个更新),朝着减小损失的方向移动系数。

如果你已经知道可导的含义和梯度是什么,你可以跳到第 2.4.3 节。否则,接下来的两节将帮助你理解这些概念。

2.4.1 什么是导数?

考虑一个连续、平滑的函数 f(x) = y,将一个数字 x 映射到一个新的数字 y。我们可以以图 2.15 中的函数作为例子。

图 2.15 一个连续、平滑的函数

因为函数是连续的,x 的微小变化只会导致 y 的微小变化——这就是连续性背后的直觉。假设你将 x 增加一个小因子 epsilon_x:这会导致 y 有一个小的 epsilon_y 变化,如图 2.16 所示。

图 2.16 对于连续函数,x 的微小变化导致 y 的微小变化。

此外,因为函数是平滑的(其曲线没有任何突然的角度),当 epsilon_x 足够小,围绕某一点 p,可以将 f 近似为斜率 a 的线性函数,使得 epsilon_y 变为 a * epsilon_x

f(x + epsilon_x) = y + a * epsilon_x

显然,这种线性近似仅在 x 足够接近 p 时才有效。

斜率 ap 处被称为 f导数。如果 a 是负的,这意味着在 p 附近将 x 稍微增加会导致 f(x) 减少(如图 2.17 所示),如果 a 是正的,将 x 稍微增加会导致 f(x) 增加。此外,a 的绝对值(导数的大小)告诉你这种增加或减少会有多快发生。

图 2.17 在 p 处的 f 的导数

对于每个可导函数 f(x)可导意味着“可以求导”:例如,平滑、连续函数可以求导),都存在一个导数函数 f'(x),将 x 的值映射到这些点上 f 的局部线性近似的斜率。例如,cos(x) 的导数是 -sin(x)f(x) = a * x 的导数是 f'(x) = a,等等。

能够求导函数是在优化方面非常强大的工具,即找到使 f(x) 最小化的 x 的值的任务。如果你试图通过一个因子 epsilon_x 更新 x 以最小化 f(x),并且你知道 f 的导数,那么你的任务就完成了:导数完全描述了当你改变 xf(x) 的演变方式。如果你想减小 f(x) 的值,你只需要将 x 沿着导数的相反方向移动一点。

2.4.2 张量操作的导数:梯度

我们刚刚看的函数将标量值x转换为另一个标量值y:你可以将其绘制为二维平面上的曲线。现在想象一个将标量元组(x, y)转换为标量值z的函数:那将是一个矢量操作。你可以将其绘制为三维空间中的二维表面(由坐标x, y, z索引)。同样,你可以想象将矩阵作为输入的函数,将秩-3 张量作为输入的函数等。

导数的概念可以应用于任何这样的函数,只要它们描述的表面是连续且光滑的。张量操作(或张量函数)的导数称为梯度。梯度只是将导数的概念推广到以张量作为输入的函数。还记得对于标量函数,导数代表函数曲线的局部斜率吗?同样,张量函数的梯度代表函数描述的多维表面的曲率。它描述了当输入参数变化时函数输出如何变化。

让我们看一个基于机器学习的例子。

  • 一个输入向量x(数据集中的样本)

  • 一个矩阵W(模型的权重)

  • 一个目标y_true(模型应该学会将其与x关联起来的内容)

  • 一个损失函数loss(旨在衡量模型当前预测与y_true之间的差距)

你可以使用W计算目标候选y_pred,然后计算目标候选y_pred与目标y_true之间的损失或不匹配:

y_pred = dot(W, x)                    # ❶
loss_value = loss(y_pred, y_true)     # ❷

❶ 我们使用模型权重W来对x进行预测。

❷ 我们估计预测有多大偏差。

现在我们想要使用梯度来找出如何更新W以使loss_value变小。我们该如何做?

给定固定的输入xy_true,前述操作可以解释为将W(模型的权重)的值映射到损失值的函数:

loss_value = f(W)    # ❶

❶ f 描述了当 W 变化时损失值形成的曲线(或高维表面)。

假设当前W的值为W0。那么在点W0处的f的导数是一个张量grad(loss_value, W0),与W具有相同的形状,其中每个系数grad(loss_value, W0)[i, j]指示修改W0[i, j]时观察到的loss_value变化的方向和大小。该张量grad(loss_value, W0)是函数f(W) = loss_valueW0处的梯度,也称为“关于WW0周围的loss_value的梯度”。

偏导数

张量操作grad(f(W), W)(以矩阵W为输入)可以表示为标量函数的组合,grad_ij(f(W), w_ij),每个函数将返回loss_value = f(W)相对于W[i, j]系数的导数,假设所有其他系数都是常数。grad_ij称为相对于W[i, j]f 的偏导数

具体来说,grad(loss_value, W0)代表什么?你之前看到函数f(x)的导数可以解释为f的曲线的斜率。同样,grad(loss_value, W0)可以解释为描述loss_value = f(W)W0周围的最陡上升方向的张量,以及这种上升的斜率。每个偏导数描述了特定方向上f的斜率。

出于同样的原因,就像对于函数f(x),您可以通过将x稍微朝着导数的相反方向移动来减小f(x)的值一样,对于张量的函数f(W),您可以通过将W朝着梯度的相反方向移动来减小loss_value = f(W):例如,W1 = W0 - step * grad(f(W0), W0)(其中step是一个小的缩放因子)。这意味着沿着f的最陡上升方向的相反方向,直观上应该使您在曲线上更低。请注意,缩放因子step是必需的,因为当您接近W0时,grad(loss_value, W0)仅近似曲率,因此您不希望离W0太远。

2.4.3 随机梯度下降

鉴于可微函数,从理论上讲,可以通过分析找到其最小值:已知函数的最小值是导数为 0 的点,因此您只需找到所有导数为 0 的点,并检查这些点中哪个点的函数值最低。

应用于神经网络,意味着找到分析上产生最小可能损失函数的权重值的组合。这可以通过解方程grad(f(W), W) = 0来实现W。这是一个N个变量的多项式方程,其中N是模型中的系数数量。虽然对于N = 2N = 3可以解决这样的方程,但对于真实的神经网络来说,这是不可行的,因为参数数量从不少于几千个,通常可以达到几千万个。

相反,您可以使用本节开头概述的四步算法:根据随机数据批次的当前损失值逐渐修改参数。因为您正在处理可微函数,所以可以计算其梯度,这为您实现第 4 步提供了一种高效的方法。如果您根据梯度的相反方向更新权重,那么每次损失都会减少一点:

  1. 绘制一批训练样本x和相应的目标y_true

  2. x上运行模型以获得预测值y_pred(这称为前向传递)。

  3. 计算模型在批次上的损失,即y_predy_true之间的不匹配度的度量。

  4. 计算损失相对于模型参数的梯度(这称为反向传递)。

  5. 将参数稍微朝着梯度的相反方向移动,例如W -= learning_rate * gradient,从而在批次上减少一点损失。学习率(这里是learning_rate)将是一个标量因子,调节梯度下降过程的“速度”。

很简单!我们刚刚描述的是小批量随机梯度下降(mini-batch SGD)。术语随机指的是每个数据批次都是随机抽取的(随机随机的科学同义词)。图 2.18 说明了在 1D 中发生的情况,当模型只有一个参数且您只有一个训练样本时。

图 2.18 SGD 沿着 1D 损失曲线下降(一个可学习参数)

如您所见,直观上选择合理的learning_rate因子值很重要。如果太小,曲线下降将需要许多迭代,并且可能会陷入局部最小值。如果learning_rate太大,您的更新可能会使您完全随机地移动到曲线上的位置。

请注意,小批量 SGD 算法的一个变体是在每次迭代中绘制单个样本和目标,而不是绘制一批数据。这将是真正的SGD(而不是小批量SGD)。或者,走向相反的极端,您可以在所有可用数据上运行每一步,这被称为批量梯度下降。然后,每次更新将更准确,但成本更高。在这两个极端之间的有效折衷方案是使用合理大小的小批量。

尽管图 2.18 展示了在 1D 参数空间中的梯度下降,但在实践中,您将在高维空间中使用梯度下降:神经网络中的每个权重系数都是空间中的一个自由维度,可能有成千上万甚至数百万个。为了帮助您建立对损失曲面的直觉,您还可以将梯度下降可视化为 2D 损失曲面上的过程,如图 2.19 所示。但您不可能可视化训练神经网络的实际过程——您无法以人类能理解的方式表示一个 1000000 维空间。因此,要记住通过这些低维表示形成的直觉在实践中可能并不总是准确的。这在深度学习研究领域历史上一直是一个问题。

图 2.19 梯度下降在 2D 损失曲面上(两个可学习参数)

另外,还有多种 SGD 的变体,它们在计算下一个权重更新时考虑了先前的权重更新,而不仅仅是查看梯度的当前值。例如,有带有动量的 SGD,以及 Adagrad、RMSprop 等几种。这些变体被称为优化方法优化器。特别是,许多这些变体中使用的动量概念值得关注。动量解决了 SGD 的两个问题:收敛速度和局部最小值。考虑图 2.20,显示了损失作为模型参数函数的曲线。

图 2.20 一个局部最小值和一个全局最小值

如您所见,在某个参数值附近,存在一个局部最小值:在该点附近,向左移动会导致损失增加,但向右移动也是如此。如果正在通过具有较小学习率的 SGD 优化考虑的参数,则优化过程可能会卡在局部最小值处,而不是朝着全局最小值前进。

您可以通过使用动量来避免这些问题,动量从物理学中汲取灵感。在这里一个有用的心理形象是将优化过程视为一个小球沿着损失曲线滚动。如果它有足够的动量,小球就不会卡在峡谷中,最终会到达全局最小值。动量的实现是基于每一步移动小球的不仅仅是当前斜率值(当前加速度),还有当前速度(由过去加速度产生)。在实践中,这意味着根据不仅仅是当前梯度值,还有先前参数更新来更新参数w,就像在这个简单实现中一样:

past_velocity = 0. 
momentum = 0.1                # ❶
while loss > 0.01:            # ❷
    w, loss, gradient = get_current_parameters()
    velocity = past_velocity * momentum - learning_rate * gradient
    w = w + momentum * velocity - learning_rate * gradient
    past_velocity = velocity
    update_parameter(w)

❶ 恒定的动量因子

❷ 优化循环

2.4.4 链式求导:反向传播算法

在前面的算法中,我们随意假设因为一个函数是可微的,我们可以轻松计算它的梯度。但这是真的吗?在实践中如何计算复杂表达式的梯度?在我们本章开始的两层模型中,如何计算损失相对于权重的梯度?这就是反向传播算法的作用。

链式法则

反向传播是一种利用简单操作的导数(如加法、relu 或张量乘积)来轻松计算这些原子操作任意复杂组合的梯度的方法。关键是,神经网络由许多张量操作链在一起组成,每个操作都有简单的已知导数。例如,列表 2.2 中定义的模型可以表示为由变量W1b1W2b2(分别属于第一和第二个Dense层)参数化的函数,涉及原子操作dotrelusoftmax+,以及我们的损失函数loss,这些都很容易可微:

loss_value = loss(y_true, softmax(dot(relu(dot(inputs, W1) + b1), W2) + b2))

微积分告诉我们,这样的函数链可以使用以下恒等式导出,称为链式法则

考虑两个函数fg,以及组合函数fg,使得fg(x) == f(g(x))

def fg(x):
    x1 = g(x)
    y = f(x1)
    return y

然后链式法则表明grad(y, x) == grad(y, x1) * grad(x1, x)。只要您知道fg的导数,就可以计算fg的导数。链式法则之所以被命名为链式法则,是因为当您添加更多中间函数时,它开始看起来像一个链条:

def fghj(x):
    x1 = j(x)
    x2 = h(x1)
    x3 = g(x2)
    y = f(x3)
    return y

grad(y, x) == (grad(y, x3) * grad(x3, x2) *
               grad(x2, x1) * grad(x1, x))

将链式法则应用于神经网络梯度值的计算会产生一种称为反向传播的算法。让我们看看具体是如何工作的。

使用计算图进行自动微分

计算图的方式思考反向传播是一种有用的方式。计算图是 TensorFlow 和深度学习革命的核心数据结构。它是操作的有向无环图 - 在我们的情况下,是张量操作。例如,图 2.21 显示了我们第一个模型的图表示。

图 2.21 我们两层模型的计算图表示

计算图在计算机科学中是一个非常成功的抽象,因为它使我们能够将计算视为数据:可计算表达式被编码为一种可用作另一个程序的输入或输出的机器可读数据结构。例如,您可以想象一个接收计算图并返回实现相同计算的大规模分布式版本的新计算图的程序 - 这意味着您可以分发任何计算而无需自己编写分发逻辑。或者想象一个接收计算图并可以自动生成其表示的表达式的导数的程序。如果您的计算表达为显式图数据结构而不是.py 文件中的 ASCII 字符行,这些事情要容易得多。

为了清楚地解释反向传播,让我们看一个计算图的真正基本的例子(见图 2.22)。我们将考虑图 2.21 的简化版本,其中只有一个线性层,所有变量都是标量。我们将取两个标量变量wb,一个标量输入x,并对它们应用一些操作将它们组合成输出y。最后,我们将应用一个绝对值误差损失函数:loss_val = abs(y_true - y)。由于我们希望以最小化loss_val的方式更新wb,我们有兴趣计算grad(loss_val, b)grad(loss _val, w)

图 2.22 计算图的基本示例

让我们为图中的“输入节点”设置具体值,也就是说,输入x、目标y_truewb。我们将这些值从顶部传播到图中的所有节点,直到达到loss_val。这是前向传递(见图 2.23)。

图 2.23 运行前向传递

现在让我们“反转”图表:对于图表中从AB的每条边,我们将创建一个从BA的相反边,并问,当A变化时B变化多少?也就是说,grad(B, A)是多少?我们将用这个值注释每个反转边。这个反向图代表了反向传递(见图 2.24)。

图 2.24 运行反向传播

我们有以下内容:

  • grad(loss_val, x2) = 1,因为当x2变化一个 epsilon 时,loss_val = abs(4 - x2)也会变化相同的量。

  • grad(x2, x1) = 1,因为当x1变化一个 epsilon 时,x2 = x1 + b = x1 + 1也会变化相同的量。

  • grad(x2, b) = 1,因为当b变化一个 epsilon 时,x2 = x1 + b = 6 + b也会变化相同的量。

  • grad(x1, w) = 2,因为当w变化一个 epsilon 时,x1 = x * w = 2 * w也会变化2 * epsilon

链式法则关于这个反向图的含义是,你可以通过乘以连接两个节点路径上的每个边的导数来获得一个节点相对于另一个节点的导数。例如,grad(loss_val, w) = grad(loss_val, x2) * grad(x2, x1) * grad(x1, w)(见图 2.25)。

图 2.25 从loss_valw的反向图路径

通过将链式法则应用于我们的图表,我们得到了我们要找的内容:

  • grad(loss_val, w) = 1 * 1 * 2 = 2

  • grad(loss_val, b) = 1 * 1 = 1

注意:如果在反向图中存在多条连接两个感兴趣节点ab的路径,我们可以通过对所有路径的贡献求和来得到grad(b, a)

通过这样,你刚刚看到了反向传播的过程!反向传播简单地是将链式法则应用于计算图。没有更多了。反向传播从最终损失值开始,从顶层向底层向后计算每个参数对损失值的贡献。这就是“反向传播”这个名字的由来:我们在计算图中“反向传播”不同节点的损失贡献。

如今,人们在现代框架中实现神经网络,这些框架能够进行自动微分,例如 TensorFlow。自动微分是使用你刚刚看到的计算图实现的。自动微分使得能够检索任意可微张量操作组合的梯度成为可能,而无需额外工作,只需编写前向传播。在 2000 年代我用 C 语言编写我的第一个神经网络时,我不得不手动编写梯度。现在,由于现代自动微分工具,你永远不必自己实现反向传播。算你运气好!

TensorFlow 中的梯度磁带

你可以利用 TensorFlow 强大的自动微分功能的 API 是GradientTape。它是一个 Python 范围,将在其中运行的张量操作“记录”为计算图(有时称为“磁带”)。然后可以使用此图检索任何输出相对于任何变量或一组变量(tf.Variable类的实例)的梯度。tf.Variable是一种特定类型的张量,用于保存可变状态,例如神经网络的权重始终是tf.Variable实例。

import tensorflow as tf
x = tf.Variable(0.)                      # ❶
with tf.GradientTape() as tape:          # ❷
    y = 2 * x + 3                        # ❸
grad_of_y_wrt_x = tape.gradient(y, x)    # ❹

❶ 实例化一个初始值为 0 的标量变量。

❷ 打开一个 GradientTape 范围。

❸ 在范围内,对我们的变量应用一些张量操作。

❹ 使用磁带检索输出 y 相对于我们的变量 x 的梯度。

GradientTape与张量操作一起工作:

x = tf.Variable(tf.random.uniform((2, 2)))     # ❶
with tf.GradientTape() as tape:
    y = 2 * x + 3 
grad_of_y_wrt_x = tape.gradient(y, x)          # ❷

❶ 实例化一个形状为(2, 2)且初始值全为零的变量。

grad_of_y_wrt_x是一个形状为(2, 2)(像 x 一样)的张量,描述了 y = 2 * a + 3 在 x = [[0, 0], [0, 0]]周围的曲率。

它也适用于变量列表:

W = tf.Variable(tf.random.uniform((2, 2)))
b = tf.Variable(tf.zeros((2,)))
x = tf.random.uniform((2, 2)) 
with tf.GradientTape() as tape:
    y = tf.matmul(x, W) + b                         # ❶
grad_of_y_wrt_W_and_b = tape.gradient(y, [W, b])    # ❷

❶ matmul 是在 TensorFlow 中表示“点积”的方式。

❷ grad_of_y_wrt_W_and_b 是两个张量列表,形状与 W 和 b 相同。

你将在下一章学习关于梯度带的知识。

2.5 回顾我们的第一个例子

你已经接近本章的结束,现在应该对神经网络背后的运作有一个大致的了解。在本章开始时是一个神奇的黑匣子,现在已经变成了一个更清晰的画面,如图 2.26 所示:模型由相互链接的层组成,将输入数据映射到预测结果。损失函数然后将这些预测与目标进行比较,产生一个损失值:衡量模型预测与预期值匹配程度的指标。优化器使用这个损失值来更新模型的权重。

图 2.26 网络、层、损失函数和优化器之间的关系

让我们回到本章的第一个例子,并根据你学到的知识来逐一审查每个部分。

这是输入数据:

(train_images, train_labels), (test_images, test_labels) = mnist.load_data()
train_images = train_images.reshape((60000, 28 * 28))
train_images = train_images.astype("float32") / 255 
test_images = test_images.reshape((10000, 28 * 28))
test_images = test_images.astype("float32") / 255

现在你明白了输入图像存储在 NumPy 张量中,这里格式化为(60000, 784)(训练数据)和(10000, 784)(测试数据)的float32张量。

这是我们的模型:

model = keras.Sequential([
    layers.Dense(512, activation="relu"),
    layers.Dense(10, activation="softmax")
])

现在你明白了这个模型由两个Dense层的链条组成,每个层对输入数据应用了一些简单的张量操作,并且这些操作涉及权重张量。权重张量是属于层的属性,是模型的知识所在。

这是模型编译步骤:

model.compile(optimizer="rmsprop",
              loss="sparse_categorical_crossentropy",
              metrics=["accuracy"])

现在你明白了sparse_categorical_crossentropy是用作学习权重张量的反馈信号的损失函数,训练阶段将尝试最小化它。你还知道这种损失的减少是通过小批量随机梯度下降来实现的。具体规则由作为第一个参数传递的rmsprop优化器定义。

最后,这是训练循环:

model.fit(train_images, train_labels, epochs=5, batch_size=128)

现在你明白了当你调用fit时会发生什么:模型将开始在 128 个样本的小批量数据上进行 5 次迭代(每次迭代所有训练数据都被称为epoch)。对于每个批次,模型将计算损失相对于权重的梯度(使用源自微积分链式法则的反向传播算法),并将权重朝着减少该批次损失值的方向移动。

在这 5 个 epoch 之后,模型将执行 2,345 次梯度更新(每个 epoch 469 次),并且模型的损失将足够低,以至于模型能够以高准确度对手写数字进行分类。

在这一点上,你已经了解了大部分关于神经网络的常识。让我们通过逐步在 TensorFlow 中“从头开始”重新实现那个第一个例子来证明它。

2.5.1 在 TensorFlow 中从头开始重新实现我们的第一个例子

有什么比从头开始实现一切更能展示出完全、明确的理解呢?当然,“从头开始”在这里是相对的:我们不会重新实现基本的张量操作,也不会实现反向传播。但我们会降到一个低到几乎不使用任何 Keras 功能的水平。

如果你现在还不理解这个例子中的每一个细节,不要担心。下一章将更详细地深入探讨 TensorFlow API。现在,只需尝试理解正在发生的事情的要点——这个例子的目的是帮助你通过具体实现来澄清对深度学习数学的理解。让我们开始吧!

一个简单的 Dense 类

你之前学过Dense层实现以下输入转换,其中Wb是模型参数,activation是逐元素函数(通常是relu,但对于最后一层可能是softmax):

output = activation(dot(W, input) + b)

让我们实现一个简单的 Python 类NaiveDense,它创建两个 TensorFlow 变量Wb,并公开一个__call__()方法,应用前述转换。

import tensorflow as tf

class NaiveDense:
    def __init__(self, input_size, output_size, activation):
        self.activation = activation

        w_shape = (input_size, output_size)                                # ❶
        w_initial_value = tf.random.uniform(w_shape, minval=0, maxval=1e-1)
        self.W = tf.Variable(w_initial_value)

        b_shape = (output_size,                                            # ❷
        b_initial_value = tf.zeros(b_shape)
        self.b = tf.Variable(b_initial_value)

    def __call__(self, inputs)::                                           # ❸
        return self.activation(tf.matmul(inputs, self.W) + self.b)

    @property
    def weights(self):                                                     # ❹
        return [self.W, self.b]

❶ 创建一个形状为(input_size, output_size)的矩阵 W,用随机值初始化。

❷ 创建一个形状为(output_size,)的向量 b,用零初始化。

❸ 应用前向传播。

❹ 用于检索层权重的便利方法

一个简单的 Sequential 类

现在,让我们创建一个NaiveSequential类来链接这些层。它包装了一系列层,并公开一个__call__()方法,简单地按顺序在输入上调用底层层。它还具有一个weights属性,方便跟踪层的参数。

class NaiveSequential:
    def __init__(self, layers):
        self.layers = layers

    def __call__(self, inputs):
        x = inputs
        for layer in self.layers:
           x = layer(x)
        return x

    @property 
    def weights(self):
       weights = []
       for layer in self.layers:
           weights += layer.weights
       return weights

使用这个NaiveDense类和这个NaiveSequential类,我们可以创建一个模拟的 Keras 模型:

model = NaiveSequential([
    NaiveDense(input_size=28 * 28, output_size=512, activation=tf.nn.relu),
    NaiveDense(input_size=512, output_size=10, activation=tf.nn.softmax)
]) 
assert len(model.weights) == 4 

一个批生成器

接下来,我们需要一种方法以小批量迭代 MNIST 数据。这很容易:

import math

class BatchGenerator:
    def __init__(self, images, labels, batch_size=128):
        assert len(images) == len(labels)
        self.index = 0
        self.images = images
        self.labels = labels
        self.batch_size = batch_size
        self.num_batches = math.ceil(len(images) / batch_size)

    def next(self):
        images = self.images[self.index : self.index + self.batch_size]
        labels = self.labels[self.index : self.index + self.batch_size]
        self.index += self.batch_size
        return images, labels

2.5.2 运行一个训练步骤

这个过程中最困难的部分是“训练步骤”:在一个数据批次上运行模型后更新模型的权重。我们需要

  1. 计算模型对批次中图像的预测。

  2. 计算这些预测的损失值,给定实际标签。

  3. 计算损失相对于模型权重的梯度。

  4. 将权重沿着梯度相反的方向移动一小步。

要计算梯度,我们将使用在第 2.4.4 节中介绍的 TensorFlow GradientTape对象:

def one_training_step(model, images_batch, labels_batch):
    with tf.GradientTape() as tape:                                         # ❶
        predictions = model(images_batch)                                   # ❶
        per_sample_losses = tf.keras.losses.sparse_categorical_crossentropy(# ❶
            labels_batch, predictions)                                      # ❶
        average_loss = tf.reduce_mean(per_sample_losses)                    # ❶
    gradients = tape.gradient(average_loss, model.weights)                  # ❷
    update_weights(gradients, model.weights)                                # ❸
    return average_loss

❶ 运行“前向传播”(在 GradientTape 范围内计算模型的预测)。

❷ 计算损失相对于权重的梯度。输出梯度是一个列表,其中每个条目对应于模型权重列表中的一个权重。

❸ 使用梯度更新权重(我们将很快定义这个函数)。

正如你已经知道的,“权重更新”步骤的目的(由前面的update_weights函数表示)是将权重向“减少此批次上的损失”的方向移动一点。移动的大小由“学习率”确定,通常是一个小量。实现这个update_weights函数的最简单方法是从每个权重中减去gradient * learning_rate

learning_rate = 1e-3 

def update_weights(gradients, weights):
    for g, w in zip(gradients, weights):
        w.assign_sub(g * learning_rate)      # ❶

assign_sub是 TensorFlow 变量的-=的等效操作。

在实践中,你几乎永远不会手动实现这样的权重更新步骤。相反,你会使用 Keras 中的Optimizer实例,就像这样:

from tensorflow.keras import optimizers

optimizer = optimizers.SGD(learning_rate=1e-3)

def update_weights(gradients, weights):
    optimizer.apply_gradients(zip(gradients, weights))

现在我们的每批训练步骤已经准备好,我们可以继续实现整个训练时期。

2.5.3 完整的训练循环

训练的一个时期简单地包括对训练数据中的每个批次重复进行训练步骤,完整的训练循环只是一个时期的重复:

def fit(model, images, labels, epochs, batch_size=128):
    for epoch_counter in range(epochs):
        print(f"Epoch {epoch_counter}")
        batch_generator = BatchGenerator(images, labels)
        for batch_counter in range(batch_generator.num_batches):
            images_batch, labels_batch = batch_generator.next()
            loss = one_training_step(model, images_batch, labels_batch)
            if batch_counter % 100 == 0:
                print(f"loss at batch {batch_counter}: {loss:.2f}")

让我们来试一下:

from tensorflow.keras.datasets import mnist
(train_images, train_labels), (test_images, test_labels) = mnist.load_data()

train_images = train_images.reshape((60000, 28 * 28))
train_images = train_images.astype("float32") / 255  
test_images = test_images.reshape((10000, 28 * 28))
test_images = test_images.astype("float32") / 255 

fit(model, train_images, train_labels, epochs=10, batch_size=128)

2.5.4 评估模型

我们可以通过对测试图像的预测取argmax,并将其与预期标签进行比较来评估模型:

predictions = model(test_images)
predictions = predictions.numpy()                  # ❶
predicted_labels = np.argmax(predictions, axis=1)
matches = predicted_labels == test_labels
print(f"accuracy: {matches.mean():.2f}")

❶ 在 TensorFlow 张量上调用.numpy()会将其转换为 NumPy 张量。

完成了!正如你所看到的,手动完成“几行 Keras 代码可以完成的工作”需要做很多工作。但是因为你已经经历了这些步骤,现在应该对在调用fit()时神经网络内部发生的事情有一个清晰的理解。拥有这种低级别的心智模型,了解代码在幕后执行的操作,将使你更能利用 Keras API 的高级功能。

摘要

  • 张量构成现代机器学习系统的基础。它们具有各种dtyperankshape

  • 你可以通过张量操作(如加法、张量积或逐元素乘法)来操作数值张量,这可以被解释为编码几何变换。总的来说,深度学习中的一切都可以被解释为几何解释。

  • 深度学习模型由一系列简单的张量操作组成,由权重参数化,它们本身也是张量。模型的权重是存储其“知识”的地方。

  • 学习意味着找到一组值,使模型的权重最小化给定一组训练数据样本及其对应目标的损失函数

  • 学习是通过随机抽取数据样本及其目标,并计算模型参数相对于批次上的损失的梯度来实现的。然后,模型参数向相反方向移动一点(移动的大小由学习率定义)。这被称为小批量随机梯度下降

  • 整个学习过程之所以可能,是因为神经网络中的所有张量操作都是可微的,因此可以应用导数的链式法则来找到将当前参数和当前数据批次映射到梯度值的梯度函数。这被称为反向传播

  • 你将经常在未来章节中看到的两个关键概念是损失优化器。这是在开始向模型输入数据之前需要定义的两件事。

    • 损失是在训练过程中你将尝试最小化的量,因此它应该代表你尝试解决的任务的成功度量。

    • 优化器指定了损失的梯度将如何用于更新参数的确切方式:例如,可以是 RMSProp 优化器、带动量的 SGD 等。

三、Keras 和 TensorFlow 简介

本章内容包括

  • 仔细研究 TensorFlow、Keras 及它们之间的关系

  • 设置深度学习工作空间

  • 深入了解核心深度学习概念如何转化为 Keras 和 TensorFlow

本章旨在为您提供开始实践深度学习所需的一切。我将为您快速介绍 Keras(keras.io)和 TensorFlow(tensorflow.org),这是本书中将使用的基于 Python 的深度学习工具。您将了解如何设置深度学习工作空间,使用 TensorFlow、Keras 和 GPU 支持。最后,基于您在第二章中对 Keras 和 TensorFlow 的初步接触,我们将回顾神经网络的核心组件以及它们如何转化为 Keras 和 TensorFlow 的 API。

到本章结束时,您将准备好进入实际的现实世界应用程序,这将从第四章开始。

3.1 什么是 TensorFlow?

TensorFlow 是一个基于 Python 的免费、开源的机器学习平台,主要由 Google 开发。与 NumPy 类似,TensorFlow 的主要目的是使工程师和研究人员能够在数值张量上操作数学表达式。但是 TensorFlow 在以下方面远远超出了 NumPy 的范围:

  • 它可以自动计算任何可微表达式的梯度(正如您在第二章中看到的),使其非常适合机器学习。

  • 它不仅可以在 CPU 上运行,还可以在 GPU 和 TPU 上运行,高度并行的硬件加速器。

  • 在 TensorFlow 中定义的计算可以轻松地分布到许多机器上。

  • TensorFlow 程序可以导出到其他运行时,例如 C++、JavaScript(用于基于浏览器的应用程序)或 TensorFlow Lite(用于在移动设备或嵌入式设备上运行的应用程序)等。这使得 TensorFlow 应用程序在实际环境中易于部署。

重要的是要记住,TensorFlow 远不止是一个单一的库。它实际上是一个平台,拥有庞大的组件生态系统,其中一些由 Google 开发,一些由第三方开发。例如,有用于强化学习研究的 TF-Agents,用于工业强度机器学习工作流管理的 TFX,用于生产部署的 TensorFlow Serving,以及预训练模型的 TensorFlow Hub 存储库。这些组件共同涵盖了非常广泛的用例,从前沿研究到大规模生产应用。

TensorFlow 的扩展性相当不错:例如,奥克岭国家实验室的科学家们已经使用它在 IBM Summit 超级计算机的 27000 个 GPU 上训练了一个 1.1 艾克斯佛洛普的极端天气预测模型。同样,谷歌已经使用 TensorFlow 开发了非常计算密集的深度学习应用程序,例如下棋和围棋代理 AlphaZero。对于您自己的模型,如果有预算,您可以实际上希望在小型 TPU 架或在 Google Cloud 或 AWS 上租用的大型 GPU 集群上扩展到约 10 petaFLOPS。这仍然约占 2019 年顶级超级计算机峰值计算能力的 1%!

3.2 什么是 Keras?

Keras 是一个基于 TensorFlow 的 Python 深度学习 API,提供了一种方便的方式来定义和训练任何类型的深度学习模型。Keras 最初是为研究而开发的,旨在实现快速的深度学习实验。

通过 TensorFlow,Keras 可以在不同类型的硬件上运行(见图 3.1)—GPU、TPU 或普通 CPU,并且可以无缝地扩展到数千台机器。

图 3.1 Keras 和 TensorFlow:TensorFlow 是一个低级张量计算平台,而 Keras 是一个高级深度学习 API

Keras 以优先考虑开发者体验而闻名。它是为人类而设计的 API,而不是为机器。它遵循减少认知负荷的最佳实践:提供一致简单的工作流程,最小化常见用例所需的操作数量,并在用户出错时提供清晰可行的反馈。这使得 Keras 对初学者易于学习,对专家使用高效。

截至 2021 年底,Keras 已经拥有超过一百万用户,包括学术研究人员、工程师、数据科学家、初创公司和大公司的研究生和爱好者。Keras 在 Google、Netflix、Uber、CERN、NASA、Yelp、Instacart、Square 等公司中被使用,以及数百家从事各行各业各种问题的初创公司。你的 YouTube 推荐源自 Keras 模型。Waymo 自动驾驶汽车是使用 Keras 模型开发的。Keras 也是 Kaggle 上的热门框架,大多数深度学习竞赛都是使用 Keras 赢得的。

由于 Keras 拥有庞大且多样化的用户群,它不会强迫你遵循单一的“正确”模型构建和训练方式。相反,它支持各种不同的工作流程,从非常高级到非常低级,对应不同的用户配置文件。例如,你有多种构建模型和训练模型的方式,每种方式都代表着可用性和灵活性之间的某种权衡。在第五章中,我们将详细审查这种工作流程的一部分。你可以像使用 Scikit-learn 一样使用 Keras——只需调用 fit(),让框架自行处理——或者像使用 NumPy 一样使用它——完全控制每一个细节。

这意味着你现在学习的所有内容在你成为专家后仍然是相关的。你可以轻松入门,然后逐渐深入到需要从头开始编写更多逻辑的工作流程中。在从学生转变为研究人员,或者从数据科学家转变为深度学习工程师时,你不必切换到完全不同的框架。

这种哲学与 Python 本身的哲学非常相似!有些语言只提供一种编写程序的方式——例如,面向对象编程或函数式编程。而 Python 是一种多范式语言:它提供了一系列可能的使用模式,它们都可以很好地协同工作。这使得 Python 适用于各种非常不同的用例:系统管理、数据科学、机器学习工程、Web 开发……或者只是学习如何编程。同样,你可以将 Keras 视为深度学习的 Python:一种用户友好的深度学习语言,为不同用户配置文件提供各种工作流程。

3.3 Keras 和 TensorFlow:简史

Keras 比 TensorFlow 早八个月发布。它于 2015 年 3 月发布,而 TensorFlow 则于 2015 年 11 月发布。你可能会问,如果 Keras 是建立在 TensorFlow 之上的,那么在 TensorFlow 发布之前它是如何存在的?Keras 最初是建立在 Theano 之上的,Theano 是另一个提供自动微分和 GPU 支持的张量操作库,是最早的之一。Theano 在蒙特利尔大学机器学习算法研究所(MILA)开发,从许多方面来看是 TensorFlow 的前身。它开创了使用静态计算图进行自动微分和将代码编译到 CPU 和 GPU 的想法。

在 TensorFlow 发布后的 2015 年底,Keras 被重构为多后端架构:可以使用 Keras 与 Theano 或 TensorFlow,而在两者之间切换就像更改环境变量一样简单。到 2016 年 9 月,TensorFlow 达到了技术成熟的水平,使其成为 Keras 的默认后端选项成为可能。2017 年,Keras 添加了两个新的后端选项:CNTK(由微软开发)和 MXNet(由亚马逊开发)。如今,Theano 和 CNTK 已经停止开发,MXNet 在亚马逊之外并不广泛使用。Keras 又回到了基于 TensorFlow 的单一后端 API。

多年来,Keras 和 TensorFlow 之间建立了一种共生关系。在 2016 年和 2017 年期间,Keras 成为了开发 TensorFlow 应用程序的用户友好方式,将新用户引入 TensorFlow 生态系统。到 2017 年底,大多数 TensorFlow 用户都是通过 Keras 或与 Keras 结合使用。2018 年,TensorFlow 领导层选择了 Keras 作为 TensorFlow 的官方高级 API。因此,Keras API 在 2019 年 9 月发布的 TensorFlow 2.0 中占据了重要位置——这是 TensorFlow 和 Keras 的全面重新设计,考虑了四年多的用户反馈和技术进步。

到这个时候,你一定迫不及待地想要开始实践运行 Keras 和 TensorFlow 代码了。让我们开始吧。

3.4 设置深度学习工作空间

在开始开发深度学习应用程序之前,你需要设置好你的开发环境。强烈建议,尽管不是绝对必要的,你应该在现代 NVIDIA GPU 上运行深度学习代码,而不是在计算机的 CPU 上运行。一些应用程序——特别是使用卷积网络进行图像处理的应用程序——在 CPU 上会非常慢,即使是快速的多核 CPU。即使对于可以在 CPU 上运行的应用程序,使用最新 GPU 通常会使速度提高 5 到 10 倍。

要在 GPU 上进行深度学习,你有三个选择:

  • 在你的工作站上购买并安装一块物理 NVIDIA GPU。

  • 使用 Google Cloud 或 AWS EC2 上的 GPU 实例。

  • 使用 Colaboratory 提供的免费 GPU 运行时,这是 Google 提供的托管笔记本服务(有关“笔记本”是什么的详细信息,请参见下一节)。

Colaboratory 是最简单的入门方式,因为它不需要购买硬件,也不需要安装软件——只需在浏览器中打开一个标签页并开始编码。这是我们推荐在本书中运行代码示例的选项。然而,Colaboratory 的免费版本只适用于小型工作负载。如果你想扩大规模,你将不得不使用第一或第二个选项。

如果你还没有可以用于深度学习的 GPU(一块最新的高端 NVIDIA GPU),那么在云中运行深度学习实验是一个简单、低成本的方式,让你能够扩展到更大的工作负载,而无需购买任何额外的硬件。如果你正在使用 Jupyter 笔记本进行开发,那么在云中运行的体验与本地运行没有任何区别。

但是,如果你是深度学习的重度用户,这种设置在长期内甚至在几个月内都是不可持续的。云实例并不便宜:在 2021 年中期,你将为 Google Cloud 上的 V100 GPU 每小时支付 2.48 美元。与此同时,一块可靠的消费级 GPU 的价格在 1500 到 2500 美元之间——即使这些 GPU 的规格不断改进,价格也保持相对稳定。如果你是深度学习的重度用户,请考虑设置一个带有一块或多块 GPU 的本地工作站。

另外,无论您是在本地运行还是在云端运行,最好使用 Unix 工作站。虽然在 Windows 上直接运行 Keras 在技术上是可能的,但我们不建议这样做。如果您是 Windows 用户,并且想在自己的工作站上进行深度学习,最简单的解决方案是在您的机器上设置一个 Ubuntu 双系统引导,或者利用 Windows Subsystem for Linux(WSL),这是一个兼容层,使您能够从 Windows 运行 Linux 应用程序。这可能看起来有点麻烦,但从长远来看,这将为您节省大量时间和麻烦。

3.4.1 Jupyter 笔记本:运行深度学习实验的首选方式

Jupyter 笔记本是运行深度学习实验的绝佳方式,特别是本书中的许多代码示例。它们在数据科学和机器学习社区中被广泛使用。笔记本是由 Jupyter Notebook 应用程序生成的文件(jupyter.org),您可以在浏览器中编辑。它结合了执行 Python 代码的能力和用于注释您正在进行的操作的丰富文本编辑功能。笔记本还允许您将长实验分解为可以独立执行的较小部分,这使得开发交互式,并且意味着如果实验的后期出现问题,您不必重新运行之前的所有代码。

我建议使用 Jupyter 笔记本来开始使用 Keras,尽管这不是必需的:您也可以运行独立的 Python 脚本或在诸如 PyCharm 这样的 IDE 中运行代码。本书中的所有代码示例都作为开源笔记本提供;您可以从 GitHub 上下载它们:github.com/fchollet/de…

3.4.2 使用 Colaboratory

Colaboratory(简称 Colab)是一个免费的 Jupyter 笔记本服务,无需安装,完全在云端运行。实际上,它是一个网页,让您可以立即编写和执行 Keras 脚本。它为您提供免费(但有限)的 GPU 运行时,甚至还有 TPU 运行时,因此您不必购买自己的 GPU。Colaboratory 是我们推荐用于运行本书中代码示例的工具。

使用 Colaboratory 的第一步

要开始使用 Colab,请访问 colab.research.google.com 并单击 New Notebook 按钮。您将看到图 3.2 中显示的标准笔记本界面。

图 3.2 一个 Colab 笔记本

您会在工具栏中看到两个按钮:+ Code 和 + Text。它们分别用于创建可执行的 Python 代码单元格和注释文本单元格。在代码单元格中输入代码后,按 Shift-Enter 将执行它(参见图 3.3)。

图 3.3 创建一个代码单元格

在文本单元格中,您可以使用 Markdown 语法(参见图 3.4)。按 Shift-Enter 在文本单元格上将渲染它。

图 3.4 创建一个文本单元格

文本单元格对于为您的笔记本提供可读的结构非常有用:使用它们为您的代码添加部分标题和长说明段落或嵌入图像。笔记本旨在成为一种多媒体体验!

使用 pip 安装软件包

默认的 Colab 环境已经安装了 TensorFlow 和 Keras,因此您可以立即开始使用它,无需任何安装步骤。但是,如果您需要使用 pip 安装某些内容,您可以在代码单元格中使用以下语法进行安装(请注意,该行以 ! 开头,表示这是一个 shell 命令而不是 Python 代码):

!pip install package_name

使用 GPU 运行时

要在 Colab 中使用 GPU 运行时,请在菜单中选择 Runtime > Change Runtime Type,并选择 GPU 作为硬件加速器(参见图 3.5)。

图 3.5 使用 Colab 的 GPU 运行时

如果 GPU 可用,TensorFlow 和 Keras 将自动在 GPU 上执行,所以在选择了 GPU 运行时后,你无需做其他操作。

你会注意到在硬件加速器下拉菜单中还有一个 TPU 运行时选项。与 GPU 运行时不同,使用 TensorFlow 和 Keras 的 TPU 运行时需要在代码中进行一些手动设置。我们将在第十三章中介绍这个内容。目前,我们建议你选择 GPU 运行时,以便跟随本书中的代码示例。

现在你有了一个开始在实践中运行 Keras 代码的方法。接下来,让我们看看你在第二章学到的关键思想如何转化为 Keras 和 TensorFlow 代码。

3.5 TensorFlow 的第一步

正如你在之前的章节中看到的,训练神经网络围绕着以下概念展开:

  • 首先,低级张量操作——支撑所有现代机器学习的基础设施。这转化为 TensorFlow API:

    • 张量,包括存储网络状态的特殊张量(变量

    • 张量操作,如加法、relumatmul

    • 反向传播,一种计算数学表达式梯度的方法(在 TensorFlow 中通过GradientTape对象处理)

  • 其次,高级深度学习概念。这转化为 Keras API:

    • ,这些层组合成一个模型

    • 一个损失函数,定义用于学习的反馈信号

    • 一个优化器,确定学习如何进行

    • 指标用于评估模型性能,如准确度

    • 执行小批量随机梯度下降的训练循环

在上一章中,你已经初步接触了一些对应的 TensorFlow 和 Keras API:你已经简要使用了 TensorFlow 的Variable类、matmul操作和GradientTape。你实例化了 Keras 的Dense层,将它们打包成一个Sequential模型,并用fit()方法训练了该模型。

现在让我们深入了解如何使用 TensorFlow 和 Keras 在实践中处理所有这些不同概念。

3.5.1 常量张量和变量

要在 TensorFlow 中做任何事情,我们需要一些张量。张量需要用一些初始值创建。例如,你可以创建全为 1 或全为 0 的张量(见列表 3.1),或者从随机分布中抽取值的张量(见列表 3.2)。

列表 3.1 全为 1 或全为 0 的张量

>>> import tensorflow as tf
>>> x = tf.ones(shape=(2, 1))        # ❶
>>> print(x)
tf.Tensor(
[[1.]
 [1.]], shape=(2, 1), dtype=float32)
>>> x = tf.zeros(shape=(2, 1))       # ❷
>>> print(x)
tf.Tensor(
[[0.]
 [0.]], shape=(2, 1), dtype=float32)

❶ 等同于 np.ones(shape=(2, 1))

❷ 等同于 np.zeros(shape=(2, 1))

列表 3.2 随机张量

>>> x = tf.random.normal(shape=(3, 1), mean=0., stddev=1.)      # ❶
>>> print(x)
tf.Tensor(
[[-0.14208166]
 [-0.95319825]
 [ 1.1096532 ]], shape=(3, 1), dtype=float32)
>>> x = tf.random.uniform(shape=(3, 1), minval=0., maxval=1.)   # ❷
>>> print(x)
tf.Tensor(
[[0.33779848]
 [0.06692922]
 [0.7749394 ]], shape=(3, 1), dtype=float32)

❶ 从均值为 0、标准差为 1 的正态分布中抽取的随机值张量。等同于 np.random.normal(size=(3, 1), loc=0., scale=1.)。

❷ 从 0 到 1 之间均匀分布的随机值张量。等同于 np.random.uniform(size=(3, 1), low=0., high=1.)。

NumPy 数组和 TensorFlow 张量之间的一个重要区别是 TensorFlow 张量不可赋值:它们是常量。例如,在 NumPy 中,你可以这样做。

列表 3.3 NumPy 数组是可赋值的

import numpy as np
x = np.ones(shape=(2, 2))
x[0, 0] = 0.

尝试在 TensorFlow 中做同样的事情,你会得到一个错误:“EagerTensor 对象不支持项目赋值。”

列表 3.4 TensorFlow 张量不可赋值

x = tf.ones(shape=(2, 2))
x[0, 0] = 0.             # ❶

❶ 这将失败,因为张量不可赋值。

要训练一个模型,我们需要更新它的状态,这是一组张量。如果张量不可赋值,我们该怎么办?这就是变量发挥作用的地方。tf.Variable是 TensorFlow 中用来管理可修改状态的类。你在第二章末尾的训练循环实现中已经简要看到它的作用。

要创建一个变量,你需要提供一些初始值,比如一个随机张量。

列表 3.5 创建一个 TensorFlow 变量

>>> v = tf.Variable(initial_value=tf.random.normal(shape=(3, 1)))
>>> print(v)
array([[-0.75133973],
       [-0.4872893 ],
       [ 1.6626885 ]], dtype=float32)>

变量的状态可以通过其assign方法修改,如下所示。

列表 3.6 给 TensorFlow 变量赋值

>>> v.assign(tf.ones((3, 1)))
array([[1.],
       [1.],
       [1.]], dtype=float32)>

它也适用于一部分系数。

列表 3.7 给 TensorFlow 变量的子集赋值

>>> v[0, 0].assign(3.)
array([[3.],
       [1.],
       [1.]], dtype=float32)>

同样,assign_add()assign_sub()+=-= 的高效等价物,如下所示。

列表 3.8 使用assign_add()

>>> v.assign_add(tf.ones((3, 1)))
array([[2.],
       [2.],
       [2.]], dtype=float32)>

3.5.2 张量操作:在 TensorFlow 中进行数学运算

就像 NumPy 一样,TensorFlow 提供了大量的张量操作来表达数学公式。以下是一些示例。

列表 3.9 几个基本数学操作

a = tf.ones((2, 2))
b = tf.square(a)       # ❶
c = tf.sqrt(a)         # ❷
d = b + c              # ❸
e = tf.matmul(a, b)    # ❹
e *= d                 # ❺

❶ 求平方。

❷ 求平方根。

❸ 两个张量相加(逐元素)。

❹ 两个张量的乘积(如第二章中讨论的)。

❺ 两个张量相乘(逐元素)。

重要的是,前面的每个操作都是即时执行的:在任何时候,你都可以打印出当前的结果,就像在 NumPy 中一样。我们称之为即时执行

3.5.3 再看一下 GradientTape API

到目前为止,TensorFlow 看起来很像 NumPy。但这里有一件 NumPy 做不到的事情:检索任何可微表达式相对于其任何输入的梯度。只需打开一个GradientTape范围,对一个或多个输入张量应用一些计算,并检索结果相对于输入的梯度。

列表 3.10 使用GradientTape

input_var = tf.Variable(initial_value=3.) 
with tf.GradientTape() as tape:
   result = tf.square(input_var)
gradient = tape.gradient(result, input_var)

这通常用于检索模型损失相对于其权重的梯度:gradients = tape.gradient(loss, weights)。你在第二章中看到了这个过程。

到目前为止,你只看到了tape.gradient()中输入张量是 TensorFlow 变量的情况。实际上,这些输入可以是任意张量。然而,默认只有可训练变量会被跟踪。对于常量张量,你需要手动调用tape.watch()来标记它被跟踪。

列表 3.11 使用带有常量张量输入的GradientTape

input_const = tf.constant(3.) 
with tf.GradientTape() as tape:
   tape.watch(input_const)
   result = tf.square(input_const)
gradient = tape.gradient(result, input_const)

为什么这是必要的?因为预先存储计算任何东西相对于任何东西的梯度所需的信息将会太昂贵。为了避免浪费资源,磁带需要知道要观察什么。可训练变量默认会被监视,因为计算损失相对于一组可训练变量的梯度是梯度磁带最常见的用法。

梯度磁带是一个强大的实用工具,甚至能够计算二阶梯度,也就是说,一个梯度的梯度。例如,一个物体的位置相对于时间的梯度是该物体的速度,而二阶梯度是它的加速度。

如果你测量一个沿垂直轴下落的苹果随时间的位置,并发现它验证position(time) = 4.9 * time ** 2,那么它的加速度是多少?让我们使用两个嵌套的梯度磁带来找出答案。

列表 3.12 使用嵌套的梯度磁带计算二阶梯度

time = tf.Variable(0.) 
with tf.GradientTape() as outer_tape:
    with tf.GradientTape() as inner_tape:
        position =  4.9 * time ** 2 
    speed = inner_tape.gradient(position, time)
acceleration = outer_tape.gradient(speed, time)    # ❶

❶ 我们使用外部磁带来计算内部磁带的梯度。自然地,答案是 4.9 * 2 = 9.8。

3.5.4 一个端到端的示例:在纯 TensorFlow 中的线性分类器

你已经了解了张量、变量和张量操作,也知道如何计算梯度。这足以构建基于梯度下降的任何机器学习模型。而你只是在第三章!

在机器学习工作面试中,你可能会被要求在 TensorFlow 中从头开始实现一个线性分类器:这是一个非常简单的任务,可以作为筛选具有一些最低机器学习背景和没有背景的候选人之间的过滤器。让我们帮你通过这个筛选器,并利用你对 TensorFlow 的新知识来实现这样一个线性分类器。

首先,让我们想出一些线性可分的合成数据来处理:2D 平面上的两类点。我们将通过从具有特定协方差矩阵和特定均值的随机分布中绘制它们的坐标来生成每一类点。直观地,协方差矩阵描述了点云的形状,均值描述了它在平面上的位置(参见图 3.6)。我们将为两个点云重复使用相同的协方差矩阵,但我们将使用两个不同的均值值——点云将具有相同的形状,但不同的位置。

列表 3.13 在 2D 平面上生成两类随机点

num_samples_per_class = 1000 
negative_samples = np.random.multivariate_normal(   # ❶
    mean=[0, 3],                                    # ❶
    cov=[[1, 0.5],[0.5, 1]],                        # ❶
    size=num_samples_per_class)                     # ❶
positive_samples = np.random.multivariate_normal(   # ❷
    mean=[3, 0],                                    # ❷
    cov=[[1, 0.5],[0.5, 1]],                        # ❷
    size=num_samples_per_class)                     # ❷

❶ 生成第一类点:1000 个随机的 2D 点。cov=[[1, 0.5],[0.5, 1]] 对应于一个从左下到右上方向的椭圆形点云。

❷ 用不同均值和相同协方差矩阵生成另一类点。

在上述代码中,negative_samplespositive_samples 都是形状为 (1000, 2) 的数组。让我们将它们堆叠成一个形状为 (2000, 2) 的单一数组。

列表 3.14 将两类堆叠成形状为 (2000, 2) 的数组

inputs = np.vstack((negative_samples, positive_samples)).astype(np.float32)

让我们生成相应的目标标签,一个形状为 (2000, 1) 的零和一的数组,其中 targets[i, 0] 为 0,如果 inputs[i] 属于类 0(反之亦然)。

列表 3.15 生成相应的目标值 (0 和 1)

targets = np.vstack((np.zeros((num_samples_per_class, 1), dtype="float32"),
                     np.ones((num_samples_per_class, 1), dtype="float32")))

接下来,让我们用 Matplotlib 绘制我们的数据。

列表 3.16 绘制两类点(参见图 3.6)

import matplotlib.pyplot as plt
plt.scatter(inputs[:, 0], inputs[:, 1], c=targets[:, 0])
plt.show()

图 3.6 我们的合成数据:2D 平面上的两类随机点

现在让我们创建一个线性分类器,它可以学会分离这两个斑点。线性分类器是一个仿射变换(prediction = W input + b),训练以最小化预测与目标之间差的平方。

正如你将看到的,这实际上比第二章末尾看到的玩具两层神经网络的端到端示例要简单得多。然而,这次你应该能够逐行理解代码的一切。

让我们创建我们的变量,Wb,分别用随机值和零值初始化。

列表 3.17 创建线性分类器变量

input_dim = 2      # ❶
output_dim = 1     # ❷
W = tf.Variable(initial_value=tf.random.uniform(shape=(input_dim, output_dim)))
b = tf.Variable(initial_value=tf.zeros(shape=(output_dim,)))

❶ 输入将是 2D 点。

❷ 输出预测将是每个样本的单个分数(如果样本被预测为类 0,则接近 0,如果样本被预测为类 1,则接近 1)。

这是我们的前向传播函数。

列表 3.18 前向传播函数

def model(inputs):
    return tf.matmul(inputs, W) + b

因为我们的线性分类器操作在 2D 输入上,W 实际上只是两个标量系数,w1w2W = [[w1], [w2]]。同时,b 是一个单一的标量系数。因此,对于给定的输入点 [x, y],其预测值为 prediction = [[w1], [w2]] [x, y] + b = w1 * x + w2 * y + b

以下列表显示了我们的损失函数。

列表 3.19 均方误差损失函数

def square_loss(targets, predictions):
    per_sample_losses = tf.square(targets - predictions)   # ❶
    return tf.reduce_mean(per_sample_losses)               # ❷

❶ per_sample_losses 将是一个与目标和预测相同形状的张量,包含每个样本的损失分数。

❷ 我们需要将这些每个样本的损失函数平均为单个标量损失值:这就是 reduce_mean 所做的。

接下来是训练步骤,它接收一些训练数据并更新权重 Wb,以使数据上的损失最小化。

列表 3.20 训练步骤函数

learning_rate = 0.1 

def training_step(inputs, targets):
    with tf.GradientTape() as tape:                                  # ❶
        predictions = model(inputs)                                  # ❶
        loss = square_loss(predictions, targets)                     # ❶
    grad_loss_wrt_W, grad_loss_wrt_b = tape.gradient(loss, [W, b])   # ❷
    W.assign_sub(grad_loss_wrt_W * learning_rate)                    # ❸
    b.assign_sub(grad_loss_wrt_b * learning_rate)                    # ❸
    return loss

❶ 前向传播,在梯度磁带范围内

❷ 检索损失相对于权重的梯度。

❸ 更新权重。

为了简单起见,我们将进行批量训练而不是小批量训练:我们将对所有数据运行每个训练步骤(梯度计算和权重更新),而不是在小批量中迭代数据。一方面,这意味着每个训练步骤将需要更长时间运行,因为我们将一次计算 2,000 个样本的前向传播和梯度。另一方面,每个梯度更新将更有效地减少训练数据上的损失,因为它将包含所有训练样本的信息,而不是仅仅 128 个随机样本。因此,我们将需要更少的训练步骤,并且我们应该使用比通常用于小批量训练更大的学习率(我们将使用learning_rate = 0.1,在列表 3.20 中定义)。

列表 3.21 批量训练循环

for step in range(40):
    loss = training_step(inputs, targets)
    print(f"Loss at step {step}: {loss:.4f}")

经过 40 步,训练损失似乎已经稳定在 0.025 左右。让我们绘制我们的线性模型如何对训练数据点进行分类。因为我们的目标是 0 和 1,给定输入点将被分类为“0”,如果其预测值低于 0.5,将被分类为“1”,如果高于 0.5(见图 3.7):

predictions = model(inputs)
plt.scatter(inputs[:, 0], inputs[:, 1], c=predictions[:, 0] > 0.5)
plt.show()

图 3.7 我们模型对训练输入的预测:与训练目标非常相似

请记住,给定点[x, y]的预测值简单地为prediction == [[w1], [w2]] [x, y] + b == w1 * x + w2 * y + b。因此,类 0 被定义为w1 * x + w2 * y + b < 0.5,类 1 被定义为w1 * x + w2 * y + b > 0.5。你会注意到你所看到的实际上是二维平面上的一条直线方程:w1 * x + w2 * y + b = 0.5。在直线上方是类 1,在直线下方是类 0。你可能习惯于看到直线方程的格式为y = a * x + b;以相同格式,我们的直线变成了y = - w1 / w2 * x + (0.5 - b) / w2

让我们绘制这条直线(如图 3.8 所示):

x = np.linspace(-1, 4, 100)                                          # ❶
y = - W[0] /  W[1] * x + (0.5 - b) / W[1]                            # ❷
plt.plot(x, y, "-r")                                                 # ❸
plt.scatter(inputs[:, 0], inputs[:, 1], c=predictions[:, 0] > 0.5)   # ❹

❶ 生成 100 个在-1 到 4 之间均匀间隔的数字,我们将用它们来绘制我们的直线。

❷ 这是我们直线的方程。

❸ 绘制我们的直线("-r"表示“将其绘制为红色线”)。

❹ 绘制我们模型的预测在同一图中。

图 3.8 我们模型,可视化为一条直线

这才是线性分类器的真正含义:找到一个线(或者在更高维空间中,一个超平面)的参数,将两类数据清晰地分开。

3.6 神经网络的解剖:理解核心 Keras API

到目前为止,你已经了解了 TensorFlow 的基础知识,并且可以使用它从头开始实现一个玩具模型,比如前一节中的批量线性分类器,或者第二章末尾的玩具神经网络。这是一个坚实的基础,可以继续建立。现在是时候转向更具生产力、更健壮的深度学习路径了:Keras API。

3.6.1 层:深度学习的构建模块

神经网络中的基本数据结构是,你在第二章中已经介绍过。层是一个数据处理模块,它以一个或多个张量作为输入,并输出一个或多个张量。一些层是无状态的,但更频繁的情况是层有一个状态:层的权重,一个或多个使用随机梯度下降学习的张量,它们一起包含网络的知识

不同类型的层适用于不同的张量格式和不同类型的数据处理。例如,简单的向量数据,存储在形状为(samples, features)的秩-2 张量中,通常由密集连接层处理,也称为全连接密集层(Keras 中的Dense类)。序列数据,存储在形状为(samples, timesteps, features)的秩-3 张量中,通常由循环层处理,例如LSTM层,或 1D 卷积层(Conv1D)。图像数据,存储在秩-4 张量中,通常由 2D 卷积层(Conv2D)处理。

你可以把层想象成深度学习的乐高积木,这个比喻在 Keras 中是明确的。在 Keras 中构建深度学习模型是通过将兼容的层剪辑在一起形成有用的数据转换流水线。

Keras 中的基础 Layer 类

一个简单的 API 应该围绕一个单一的抽象进行中心化。在 Keras 中,这就是Layer类。Keras 中的一切都是一个Layer或与Layer紧密交互的东西。

一个Layer是一个封装了一些状态(权重)和一些计算(前向传播)的对象。权重通常在build()中定义(尽管它们也可以在构造函数__init__()中创建),计算在call()方法中定义。

在前一章中,我们实现了一个NaiveDense类,其中包含两个权重Wb,并应用了计算output = activation(dot(input, W) + b)。这就是在 Keras 中相同层的样子。

列表 3.22 作为Layer子类实现的Dense

from tensorflow import keras

class SimpleDense(keras.layers.Layer):                               # ❶
    def __init__(self, units, activation=None):
        super().__init__()
        self.units = units
        self.activation = activation

    def build(self, input_shape):                                    # ❷
        input_dim = input_shape[-1]
        self.W = self.add_weight(shape=(input_dim, self.units),      # ❸
                                 initializer="random_normal")
        self.b = self.add_weight(shape=(self.units,),
                                 initializer="zeros")

    def call(self, inputs):                                          # ❹
        y = tf.matmul(inputs, self.W) + self.b
        if self.activation is not None:
            y = self.activation(y)
        return y

❶ 所有的 Keras 层都继承自基础的 Layer 类。

❷ 权重的创建发生在build()方法中。

add_weight()是一个创建权重的快捷方法。也可以创建独立的变量并将它们分配为层属性,如self.W = tf.Variable(tf.random.uniform(w_shape))

❹ 我们在call()方法中定义了前向传播计算。

在接下来的部分中,我们将详细介绍这些build()call()方法的目的。如果你现在还不理解,不要担心!

一旦实例化,像这样的层可以像函数一样使用,以 TensorFlow 张量作为输入:

>>> my_dense = SimpleDense(units=32, activation=tf.nn.relu)   # ❶
>>> input_tensor = tf.ones(shape=(2, 784))                    # ❷
>>> output_tensor = my_dense(input_tensor)                    # ❸
>>> print(output_tensor.shape)
(2, 32))

❶ 实例化我们之前定义的层。

❷ 创建一些测试输入。

❸ 在输入上调用层,就像调用函数一样。

你可能会想,为什么我们要实现call()build(),因为我们最终只是简单地调用了我们的层,也就是说,使用了它的__call__()方法?这是因为我们希望能够及时创建状态。让我们看看它是如何工作的。

自动形状推断:动态构建层

就像乐高积木一样,你只能“连接”兼容的层。这里的层兼容性概念特指每个层只接受特定形状的输入张量,并返回特定形状的输出张量。考虑以下示例:

from tensorflow.keras import layers
layer = layers.Dense(32, activation="relu")     # ❶

❶ 一个具有 32 个输出单元的密集层

这个层将返回一个张量,其中第一个维度已经被转换为 32。它只能连接到一个期望 32 维向量作为输入的下游层。

在使用 Keras 时,大多数情况下你不必担心大小的兼容性,因为你添加到模型中的层会动态构建以匹配传入层的形状。例如,假设你写下以下内容:

from tensorflow.keras import models 
from tensorflow.keras import layers
model = models.Sequential([
    layers.Dense(32, activation="relu"),
    layers.Dense(32)
])

层没有接收到关于它们输入形状的任何信息——相反,它们自动推断它们的输入形状为它们看到的第一个输入的形状。

在我们在第二章中实现的Dense层的玩具版本中(我们称之为NaiveDense),我们必须显式地将层的输入大小传递给构造函数,以便能够创建其权重。这并不理想,因为这将导致模型看起来像这样,其中每个新层都需要知道其前一层的形状:

model = NaiveSequential([
    NaiveDense(input_size=784, output_size=32, activation="relu"),
    NaiveDense(input_size=32, output_size=64, activation="relu"),
    NaiveDense(input_size=64, output_size=32, activation="relu"),
    NaiveDense(input_size=32, output_size=10, activation="softmax")
])

如果一个层用于生成其输出形状的规则很复杂,情况会变得更糟。例如,如果我们的层返回形状为(batch, input_ size * 2 if input_size % 2 == 0 else input_size * 3)的输出会怎样?

如果我们要将我们的NaiveDense层重新实现为一个能够自动推断形状的 Keras 层,它将看起来像之前的SimpleDense层(见列表 3.22),具有其build()call()方法。

SimpleDense中,我们不再像NaiveDense示例中那样在构造函数中创建权重;相反,我们在一个专门的状态创建方法build()中创建它们,该方法接收层首次看到的第一个输入形状作为参数。build()方法在第一次调用层时(通过其__call__()方法)会自动调用。事实上,这就是为什么我们将计算定义在单独的call()方法中而不是直接在__call__()方法中的原因。基础层的__call__()方法基本上是这样的:

def __call__(self, inputs):
    if not self.built:
         self.build(inputs.shape)
         self.built = True
    return self.call(inputs)

有了自动形状推断,我们之前的示例变得简单而整洁:

model = keras.Sequential([
    SimpleDense(32, activation="relu"),
    SimpleDense(64, activation="relu"),
    SimpleDense(32, activation="relu"),
    SimpleDense(10, activation="softmax")
])

请注意,自动形状推断并不是Layer类的__call__()方法处理的唯一事情。它还处理许多其他事情,特别是在eagergraph执行之间的路由(这是你将在第七章学习的概念),以及输入掩码(我们将在第十一章中介绍)。现在,只需记住:当实现自己的层时,将前向传播放在call()方法中。

3.6.2 从层到模型

深度学习模型是一系列层的图。在 Keras 中,这就是Model类。到目前为止,你只看到过Sequential模型(Model的子类),它们是简单的层堆叠,将单个输入映射到单个输出。但随着你的学习,你将接触到更广泛的网络拓扑。以下是一些常见的拓扑结构:

  • 双分支网络

  • 多头网络

  • 残差连接

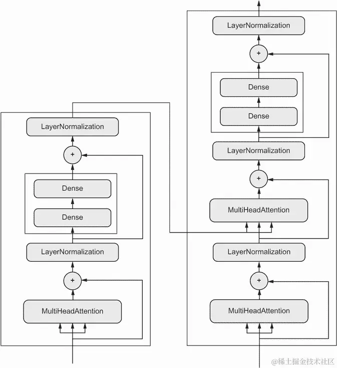
网络拓扑可能会变得非常复杂。例如,图 3.9 显示了 Transformer 的层图拓扑,这是一种常见的用于处理文本数据的架构。

图 3.9 变压器架构(在第十一章中介绍)。这里面有很多内容。在接下来的几章中,你将逐步理解它。

在 Keras 中通常有两种构建这种模型的方法:你可以直接子类化Model类,或者你可以使用 Functional API,它让你用更少的代码做更多的事情。我们将在第七章中涵盖这两种方法。

模型的拓扑定义了一个假设空间。你可能还记得,在第一章中我们将机器学习描述为在预定义的可能性空间内搜索一些输入数据的有用表示,使用来自反馈信号的指导。通过选择网络拓扑,你将限制你的可能性空间(假设空间)到一系列特定的张量操作,将输入数据映射到输出数据。接下来,你将搜索这些张量操作中涉及的权重张量的良好值集。

要从数据中学习,您必须对其进行假设。这些假设定义了可以学到的内容。因此,您的假设空间的结构——模型的架构——非常重要。它编码了您对问题的假设,模型开始的先验知识。例如,如果您正在处理一个由单个Dense层组成且没有激活函数(纯仿射变换)的模型的两类分类问题,那么您假设您的两类是线性可分的。

选择正确的网络架构更多地是一门艺术而不是一门科学,尽管有一些最佳实践和原则可以依靠,但只有实践才能帮助你成为一个合格的神经网络架构师。接下来的几章将教授您构建神经网络的明确原则,并帮助您培养对于特定问题的有效性或无效性的直觉。您将建立对于不同类型问题适用的模型架构的坚实直觉,如何在实践中构建这些网络,如何选择正确的学习配置,以及如何调整模型直到产生您想要看到的结果。

3.6.3 “compile”步骤:配置学习过程

一旦模型架构被定义,您仍然必须选择另外三个事项:

  • 损失函数(目标函数)—在训练过程中将被最小化的数量。它代表了任务的成功度量。

  • 优化器—根据损失函数确定网络要如何更新。它实现了随机梯度下降(SGD)的特定变体。

  • Metrics—在训练和验证过程中要监视的成功度量,例如分类准确度。与损失不同,训练不会直接为这些指标进行优化。因此,指标不需要可微分。

一旦您选择了损失、优化器和指标,您可以使用内置的compile()fit()方法开始训练您的模型。或者,您也可以编写自己的自定义训练循环——我们将在第七章中介绍如何做到这一点。这是更多的工作!现在,让我们看看compile()fit()

compile()方法配置训练过程——你在第二章的第一个神经网络示例中已经见过它。它接受optimizerlossmetrics(一个列表)作为参数:

model = keras.Sequential([keras.layers.Dense(1)])   # ❶
model.compile(optimizer="rmsprop",                  # ❷
              loss="mean_squared_error",            # ❸
              metrics=["accuracy"])                 # ❹

❶ 定义一个线性分类器。

❷ 通过名称指定优化器:RMSprop(不区分大小写)。

❸ 通过名称指定损失:均方误差。

❹ 指定一个指标列表:在这种情况下,只有准确度。

在前面对compile()的调用中,我们将优化器、损失和指标作为字符串传递(例如"rmsprop")。这些字符串实际上是转换为 Python 对象的快捷方式。例如,"rmsprop"变成了keras.optimizers.RMSprop()。重要的是,也可以将这些参数指定为对象实例,如下所示:

model.compile(optimizer=keras.optimizers.RMSprop(),
              loss=keras.losses.MeanSquaredError(),
              metrics=[keras.metrics.BinaryAccuracy()])

如果您想传递自定义损失或指标,或者如果您想进一步配置您正在使用的对象,例如通过向优化器传递learning_rate参数:

model.compile(optimizer=keras.optimizers.RMSprop(learning_rate=1e-4),
              loss=my_custom_loss,
              metrics=[my_custom_metric_1, my_custom_metric_2])

在第七章中,我们将介绍如何创建自定义损失和指标。一般来说,您不必从头开始创建自己的损失、指标或优化器,因为 Keras 提供了广泛的内置选项,很可能包括您需要的内容:

优化器:

  • SGD(带有或不带有动量)

  • RMSprop

  • Adam

  • Adagrad

  • 等等。

损失:

  • CategoricalCrossentropy

  • SparseCategoricalCrossentropy

  • BinaryCrossentropy

  • MeanSquaredError

  • KLDivergence

  • CosineSimilarity

  • 等等。

指标:

  • CategoricalAccuracy

  • SparseCategoricalAccuracy

  • BinaryAccuracy

  • AUC

  • Precision

  • Recall

  • 等等。

在本书中,您将看到许多这些选项的具体应用。

3.6.4 选择损失函数

为正确的问题选择正确的损失函数非常重要:你的网络会尽其所能缩小损失,因此如果目标与当前任务的成功并不完全相关,你的网络最终可能会执行一些你不希望的操作。想象一下,通过使用这个选择不当的目标函数(“最大化所有活着人类的平均幸福感”)进行 SGD 训练的愚蠢、全能的 AI。为了简化工作,这个 AI 可能选择杀死除少数人外的所有人类,并专注于剩下人的幸福感——因为平均幸福感不受剩余人数的影响。这可能不是你想要的结果!请记住,你构建的所有神经网络都会像这样无情地降低它们的损失函数,因此明智地选择目标,否则你将面临意想不到的副作用。

幸运的是,对于常见问题如分类、回归和序列预测,你可以遵循简单的准则来选择正确的损失函数。例如,对于两类分类问题,你将使用二元交叉熵,对于多类分类问题,你将使用分类交叉熵,依此类推。只有在处理真正新的研究问题时,你才需要开发自己的损失函数。在接下来的几章中,我们将明确详细地介绍为各种常见任务选择哪些损失函数。

3.6.5 理解 fit() 方法

compile() 之后是 fit()fit() 方法实现了训练循环本身。以下是它的关键参数:

  • 用于训练的数据(输入和目标)。通常会以 NumPy 数组或 TensorFlow Dataset 对象的形式传递。你将在接下来的章节中更多地了解 Dataset API。

  • 训练的轮数:训练循环应该迭代传递的数据多少次。

  • 在每个迷你批次梯度下降的 epoch 中使用的批次大小:用于计算一次权重更新步骤的训练示例数量。

第 3.23 节 使用 NumPy 数据调用 fit()

history = model.fit(
    inputs,          # ❶
    targets,         # ❷
    epochs=5,        # ❸
    batch_size=128   # ❹
)

❶ 输入示例,作为 NumPy 数组

❷ 相应的训练目标,作为 NumPy 数组

❸ 训练循环将在数据上迭代 5 次。

❹ 训练循环将以 128 个示例的批次迭代数据。

调用 fit() 返回一个 History 对象。该对象包含一个 history 字段,它是一个将诸如 "loss" 或特定指标名称映射到每个 epoch 值列表的字典。

>>> history.history
{"binary_accuracy": [0.855, 0.9565, 0.9555, 0.95, 0.951],
 "loss": [0.6573270302042366,
          0.07434618508815766,
          0.07687718723714351,
          0.07412414988875389,
          0.07617757616937161]}

3.6.6 监控验证数据上的损失和指标

机器学习的目标不是获得在训练数据上表现良好的模型,这很容易——你只需遵循梯度。目标是获得在一般情况下表现良好的模型,特别是在模型从未遇到过的数据点上表现良好。仅仅因为一个模型在训练数据上表现良好并不意味着它会在从未见过的数据上表现良好!例如,你的模型可能最终只是记忆训练样本和它们的目标之间的映射,这对于预测模型从未见过的数据的目标是无用的。我们将在第五章中更详细地讨论这一点。

为了监视模型在新数据上的表现,通常会将训练数据的一个子集保留为验证数据:你不会在这些数据上训练模型,但会用它们来计算损失值和指标值。你可以通过在 fit() 中使用 validation_data 参数来实现这一点。与训练数据类似,验证数据可以作为 NumPy 数组或 TensorFlow Dataset 对象传递。

第 3.24 节 使用 validation_data 参数

model = keras.Sequential([keras.layers.Dense(1)])
model.compile(optimizer=keras.optimizers.RMSprop(learning_rate=0.1),
              loss=keras.losses.MeanSquaredError(),
              metrics=[keras.metrics.BinaryAccuracy()])

indices_permutation = np.random.permutation(len(inputs))        # ❶
shuffled_inputs = inputs[indices_permutation]                   # ❶
shuffled_targets = targets[indices_permutation]                 # ❶

num_validation_samples = int(0.3 * len(inputs))                 # ❷
val_inputs = shuffled_inputs[:num_validation_samples]           # ❷
val_targets = shuffled_targets[:num_validation_samples]         # ❷
training_inputs = shuffled_inputs[num_validation_samples:]      # ❷
training_targets = shuffled_targets[num_validation_samples:]    # ❷
model.fit(
    training_inputs,                                            # ❸
    training_targets,                                           # ❸
    epochs=5,
    batch_size=16,
    validation_data=(val_inputs, val_targets)                   # ❹
)

❶ 为了避免在验证数据中只有一个类的样本,使用随机索引排列来对输入和目标进行洗牌。

❷ 保留 30%的训练输入和目标用于验证(我们将排除这些样本进行训练,并保留它们来计算验证损失和指标)。

❸ 用于更新模型权重的训练数据

❹ 仅用于监控验证损失和指标的验证数据

在验证数据上的损失值称为“验证损失”,以区别于“训练损失”。请注意,保持训练数据和验证数据严格分开是至关重要的:验证的目的是监测模型学习的内容是否实际上对新数据有用。如果模型在训练过程中看到任何验证数据,您的验证损失和指标将是有缺陷的。

请注意,如果您想在训练完成后计算验证损失和指标,可以调用evaluate()方法:

loss_and_metrics = model.evaluate(val_inputs, val_targets, batch_size=128)

evaluate()将在传递的数据上以批量(大小为batch_size)迭代,并返回一个标量列表,其中第一个条目是验证损失,后一个条目是验证指标。如果模型没有指标,只返回验证损失(而不是列表)。

3.6.7 推断:在训练后使用模型

一旦您训练好模型,您将想要使用它在新数据上进行预测。这被称为推断。为此,一个简单的方法就是简单地__call__()模型:

predictions = model(new_inputs)    # ❶

❶ 接受一个 NumPy 数组或 TensorFlow 张量,并返回一个 TensorFlow 张量

然而,这将一次性处理new_inputs中的所有输入,如果你要处理大量数据可能不可行(特别是可能需要比你的 GPU 更多的内存)。

进行推断的更好方法是使用predict()方法。它将以小批量迭代数据,并返回一个预测的 NumPy 数组。与__call__()不同,它还可以处理 TensorFlow 的Dataset对象。

predictions = model.predict(new_inputs, batch_size=128)     # ❶

❶ 接受一个 NumPy 数组或数据集,并返回一个 NumPy 数组

例如,如果我们对之前训练过的线性模型使用predict()在一些验证数据上,我们会得到对应于模型对每个输入样本的预测的标量分数:

>>> predictions = model.predict(val_inputs, batch_size=128)
>>> print(predictions[:10])
[[0.3590725 ]
 [0.82706255]
 [0.74428225]
 [0.682058  ]
 [0.7312616 ]
 [0.6059811 ]
 [0.78046083]
 [0.025846  ]
 [0.16594526]
 [0.72068727]]

目前,这就是您需要了解的关于 Keras 模型的全部内容。您已经准备好在下一章节中使用 Keras 解决真实世界的机器学习问题了。

摘要

  • TensorFlow 是一个工业强度的数值计算框架,可以在 CPU、GPU 或 TPU 上运行。它可以自动计算任何可微表达式的梯度,可以分布到许多设备,还可以将程序导出到各种外部运行时,甚至 JavaScript。

  • Keras 是使用 TensorFlow 进行深度学习的标准 API。这是我们将在整本书中使用的。

  • TensorFlow 的关键对象包括张量、变量、张量操作和梯度带。

  • Keras 的核心类是Layer。一个封装了一些权重和一些计算。层被组装成模型

  • 在开始训练模型之前,您需要选择一个优化器,一个损失和一些指标,您可以通过model.compile()方法指定。

  • 要训练一个模型,您可以使用fit()方法,它为您运行小批量梯度下降。您还可以使用它来监视您在验证数据上的损失和指标,这是模型在训练过程中没有看到的一组输入。

  • 一旦您的模型训练完成,您可以使用model.predict()方法在新输入上生成预测。