【Android 14源码分析】Activity启动流程-3

2,677 阅读9分钟

忽然有一天,我想要做一件事:去代码中去验证那些曾经被“灌输”的理论。

                        -- 服装学院的IT男

本篇已于 2024-7-10 基于 Android U 代码进行修订,且已收录于Activity短暂的一生系列。

由于篇幅原因,整个启动流程分为以下3篇进行分析:

【Android 14源码分析】Activity启动流程-1

【Android 14源码分析】Activity启动流程-2

【Android 14源码分析】Activity启动流程-3

本篇介绍阶段三的逻辑,这部分的分析上篇阶段二的触发点是同级的,也就是在阶段一中 TaskFragment::resumeTopActivity 触发的。 进程是怎么创建的不是当前分析的重点,所以快速过一遍流程。

1 阶段三--触发进程创建

执行pause后会执行 ActivityTaskManagerService::startProcessAsync,最后也是通过 ActivityManagerService来触发启动进程的。 看看AMS这块执行进程创建的调用流程

# ActivityTaskManagerService

    void startProcessAsync(ActivityRecord activity, boolean knownToBeDead, boolean isTop,
            String hostingType) {
        try {
            if (Trace.isTagEnabled(TRACE_TAG_WINDOW_MANAGER)) {
                Trace.traceBegin(TRACE_TAG_WINDOW_MANAGER, "dispatchingStartProcess:"
                        + activity.processName);
            }

            // 发送消息,启动进程,调用 ActivityManagerInternal::startProcess
            final Message m = PooledLambda.obtainMessage(ActivityManagerInternal::startProcess,
                    mAmInternal, activity.processName, activity.info.applicationInfo, knownToBeDead,
                    isTop, hostingType, activity.intent.getComponent());
            mH.sendMessage(m);
        } finally {
            Trace.traceEnd(TRACE_TAG_WINDOW_MANAGER);
        }
    }

这里通过 Handler 来完成,ActivityManagerInternal::startProcess 的实现在 ActivityManagerService 的内部类 LocalService 中。

# ActivityManagerService$LocalService

        public void startProcess(String processName, ApplicationInfo info, boolean knownToBeDead,
                boolean isTop, String hostingType, ComponentName hostingName) {
            try {
                if (Trace.isTagEnabled(Trace.TRACE_TAG_ACTIVITY_MANAGER)) {
                    Trace.traceBegin(Trace.TRACE_TAG_ACTIVITY_MANAGER, "startProcess:"
                            + processName);
                }
                synchronized (ActivityManagerService.this) {
                    // 继续调用
                    startProcessLocked(processName, info, knownToBeDead, 0 /* intentFlags */,
                            new HostingRecord(hostingType, hostingName, isTop),
                            ZYGOTE_POLICY_FLAG_LATENCY_SENSITIVE, false /* allowWhileBooting */,
                            false /* isolated */);
                }
            } finally {
                Trace.traceEnd(Trace.TRACE_TAG_ACTIVITY_MANAGER);
            }
        }
        @GuardedBy("this")
        final ProcessRecord startProcessLocked(String processName,
                ApplicationInfo info, boolean knownToBeDead, int intentFlags,
                HostingRecord hostingRecord, int zygotePolicyFlags, boolean allowWhileBooting,
                boolean isolated) {
            return mProcessList.startProcessLocked(processName, info, knownToBeDead, intentFlags,
                    hostingRecord, zygotePolicyFlags, allowWhileBooting, isolated, 0 /* isolatedUid */,
                    false /* isSdkSandbox */, 0 /* sdkSandboxClientAppUid */,
                    null /* sdkSandboxClientAppPackage */,
                    null /* ABI override */, null /* entryPoint */,
                    null /* entryPointArgs */, null /* crashHandler */);
        }

流程走到 ProcessList::startProcessLocked 。

# ProcessList
    boolean startProcessLocked(......) {
                ......
                mService.mProcStartHandler.post(() -> handleProcessStart(
                    app, entryPoint, gids, runtimeFlags, zygotePolicyFlags, mountExternal,
                    requiredAbi, instructionSet, invokeWith, startSeq));     
                ......   
        }
        private void handleProcessStart(......) {
            创建一个用于启动进程的 Runnable 对象
            final Runnable startRunnable = () -> {
                try {    // 调用 startProcess 方法启动进程,并获取启动结果 ProcessStartResult
                        final Process.ProcessStartResult startResult = startProcess(app.getHostingRecord(),
                            entryPoint, app, app.getStartUid(), gids, runtimeFlags, zygotePolicyFlags,
                            mountExternal, app.getSeInfo(), requiredAbi, instructionSet, invokeWith,
                            app.getStartTime());
                         // 在锁定 ActivityManagerService 后,处理进程启动结果
                        synchronized (mService) {
                            // 更新应用的状态,如设置PID,更新生命周期状态等
                            handleProcessStartedLocked(app, startResult, startSeq);
                        }
                } catch (RuntimeException e) {
                    ......异常处理
                }
            };
            ......
        }
    
    1. 通过 ProcessList::startProcess 来启动应用进程
    1. 启动玩之后 ProcessList::handleProcessStartedLocked 会更新应用的状态,如设置PID,更新生命周期状态等

ProcessList::handleProcessStartedLocked 经过几次重载会调用下面的方法

# ProcessList
    ActivityManagerService mService = null;

    boolean handleProcessStartedLocked(ProcessRecord app, int pid, boolean usingWrapper,
                long expectedStartSeq, boolean procAttached) {
                ......
                StringBuilder buf = mStringBuilder;
                buf.append("Start proc ");
                buf.append(pid);
                buf.append(':');
                buf.append(app.processName);
                buf.append('/');
                UserHandle.formatUid(buf, app.getStartUid());
                if (app.getIsolatedEntryPoint() != null) {
                    buf.append(" [");
                    buf.append(app.getIsolatedEntryPoint());
                    buf.append("]");
                }
                buf.append(" for ");
                buf.append(app.getHostingRecord().getType());
                if (app.getHostingRecord().getName() != null) {
                    buf.append(" ");
                    buf.append(app.getHostingRecord().getName());
                }
                // 输出日志
                mService.reportUidInfoMessageLocked(TAG, buf.toString(), app.getStartUid());
                ......
        }

1.1创建进程小结

创建进行逻辑我没深入了解过,所以简单看了下调用逻辑,以 AMS::reportUidInfoMessageLocked 结束的原因是因为其会打印下面的这个创建进程的关键日志:

07-26 19:19:05.477  8737  8782 I ActivityManager: Start proc 19643:com.example.myapplication/u0a198 for next-top-activity {com.example.myapplication/com.example.myapplication.MainActivity}

经常看日志看启动了哪个进程搜的日志就是在这里打印的。

这部分的调用链如下:

ActivityTaskManagerService::startProcessAsync
    ActivityManagerService$LocalService::startProcess
        ActivityManagerService::startProcessLocked
            ProcessList::startProcessLocked
                ProcessList::handleProcessStart
                    ProcessList::startProcess                               -- 启动进程
                    ProcessList::handleProcessStartedLocked
                        ActivityManagerService::reportUidInfoMessageLocked  -- 打印日志

2. 阶段三--应用进程创建

进程创建完成后会执行 ActivityThread::main 方法,所以应用端进程创建结束的逻辑从这个方法开始分析。

2.1 应用端处理

# ActivityThread

    // ApplicationThread 是 AMS 作为 C 端时,与应用进程通信的方式
    final ApplicationThread mAppThread = new ApplicationThread();

    public static void main(String[] args) {
        ......
        // 主线程Looper
        Looper.prepareMainLooper();
        ......
        ActivityThread thread = new ActivityThread();
        // 下一步
        thread.attach(false, startSeq);
        // 主线程Looper
         Looper.loop();
    }
    private void attach(boolean system, long startSeq) {
        ......
            final IActivityManager mgr = ActivityManager.getService();
            try {
                //重点 *2. 将mAppThread告知AMS,用于AMS与应用进程通信
                mgr.attachApplication(mAppThread, startSeq);
            } catch (RemoteException ex) {
                throw ex.rethrowFromSystemServer();
            }
        ......
    }

应用端的调用链比较简单:

ActivityThread::main
    Looper::prepareMainLooper
    ActivityThread::init
    ActivityThread::attach
        ActivityManagerService::attachApplication  -- 跨进程
    Looper::loop

应用进程(电话)创建完毕后,在 main 方法里会执行 attach 就是要将自己的信息告知AMS,毕竟 AMS 是管理模块。

2.2 system_server端处理

system_server 端 ActivityManagerService 知道有进程启动了,这个行为也可能会触发系统组显示逻辑的改变,所以比如也会做响应处理

2.1 调用链

ActivityManagerService::attachApplication
    ActivityManagerService::attachApplicationLocked
        ActivityThread::bindApplication
            ActivityTaskManagerService.LocalService::attachApplication  
                WindowContainer::forAllRootTasks  --- 省略forAllRootTasks等固定堆栈
                    Task::forAllRootTasks
                        WindowContainer::forAllActivities
                            ActivityRecord::forAllActivities
                                RootWindowContainer.AttachApplicationHelper::test
                                    RootWindowContainer.AttachApplicationHelper::test
                                        ActivityTaskSupervisor::realStartActivityLocked  -- 构建LaunchActivityItem

调用链realStartActivityLocked.png

接上一篇知道如果进程启动了 ActivityTaskSupervisor::startSpecificActivity 就会走进去ActivityTaskSupervisor::realStartActivityLocked 。 但是可能会好奇怎么就知道要执行应用 MainActivity 到 onCreate 就一定是在这个方法里呢? 调试方法有很多,比如加 log ,打堆栈,但是对应这个逻辑比较简单的是,需要执行 Activity 启动到 onCreate 的控制在 LaunchActivityItem 中,而 LaunchActivityItem在 framework 的引用除了本身,就只有在 ActivityTaskSupervisor。

为什么看ActivityTaskSupervisor.png

2.2 主流程

# ActivityManagerService

    // 当应用进程调用attachApplication 执行
    public final void attachApplication(IApplicationThread thread, long startSeq) {
        if (thread == null) {
            throw new SecurityException("Invalid application interface");
        }
        synchronized (this) {
            // 获取 应用进程的信息后执行attachApplicationLocked
            int callingPid = Binder.getCallingPid();
            final int callingUid = Binder.getCallingUid();
            final long origId = Binder.clearCallingIdentity();
            // 执行
            attachApplicationLocked(thread, callingPid, callingUid, startSeq);
            Binder.restoreCallingIdentity(origId);
        }
    }

    private boolean attachApplicationLocked(@NonNull IApplicationThread thread,
            int pid, int callingUid, long startSeq) {
            // 需要启动应用的进程数据
            ProcessRecord app;
            ......
            if (pid != MY_PID && pid >= 0) {
                synchronized (mPidsSelfLocked) {
                    // 通过mPidsSelfLocked获取
                    app = mPidsSelfLocked.get(pid);
                }
                ......
            } 
            ...... 
            // 触发ActivityThread::bindApplication 逻辑
            if (app.getIsolatedEntryPoint() != null) {
                ......
            } else if (instr2 != null) {
                // bindApplication
                ......    
            } else {
                // 重点* 1. bindApplication
                thread.bindApplication(processName, appInfo,
                        app.sdkSandboxClientAppVolumeUuid, app.sdkSandboxClientAppPackage,
                        providerList, null, profilerInfo, null, null, null, testMode,
                        mBinderTransactionTrackingEnabled, enableTrackAllocation,
                        isRestrictedBackupMode || !normalMode, app.isPersistent(),
                        new Configuration(app.getWindowProcessController().getConfiguration()),
                        app.getCompat(), getCommonServicesLocked(app.isolated),
                        mCoreSettingsObserver.getCoreSettingsLocked(),
                        buildSerial, autofillOptions, contentCaptureOptions,
                        app.getDisabledCompatChanges(), serializedSystemFontMap,
                        app.getStartElapsedTime(), app.getStartUptime());
            }
            ......
            if (!mConstants.mEnableWaitForFinishAttachApplication) {
                // 重点* 2. 
                finishAttachApplicationInner(startSeq, callingUid, pid);
            } else {
                  app.setPendingFinishAttach(true);
            }
            ......
    }

ActivityManagerService::finishAttachApplicationInner 是 U 把原来的逻辑提取新增的方法。

# ActivityManagerService

        public ActivityTaskManagerInternal mAtmInternal;

        private void finishAttachApplicationInner(long startSeq, int uid, int pid) {
            ......
            if (normalMode) {
                try {
                    // 重点 触发构建 LaunchActivityItem 流程
                    didSomething = mAtmInternal.attachApplication(app.getWindowProcessController());
                } catch (Exception e) {
                    Slog.wtf(TAG, "Exception thrown launching activities in " + app, e);
                    badApp = true;
                }
            }
            ......
        }

这里是触发 LaunchActivityItem 的流程主线, mAtmInternal是 ATMS 的内部类 LocalService 。

# ActivityTaskManagerService$LocalService

        @Override
        public boolean attachApplication(WindowProcessController wpc) throws RemoteException {
            ......
            return mRootWindowContainer.attachApplication(wpc);
            ......
        }

流程来到 RootWindowContainer 预感要开始处理窗口显示逻辑。

# RootWindowContainer
        private final AttachApplicationHelper mAttachApplicationHelper = new AttachApplicationHelper();

        boolean attachApplication(WindowProcessController app) throws RemoteException {
            try {
                return mAttachApplicationHelper.process(app);
            } finally {
                mAttachApplicationHelper.reset();
            }
        }

# RootWindowContainer
    // 实现 Consumer 接口
    private class AttachApplicationHelper implements Consumer<Task>, Predicate<ActivityRecord> {
        ......
        boolean process(WindowProcessController app) throws RemoteException {
            mApp = app;
            for (int displayNdx = getChildCount() - 1; displayNdx >= 0; --displayNdx) {
                // 重点* 调用每个容器的 forAllRootTasks
                getChildAt(displayNdx).forAllRootTasks(this);
                ......
            }
            ......
        }
        ......
    }

这里看到传递了“this”,所以 AttachApplicationHelper 必然实现了 Consumer 接口, 直接看其 accept 实现即可。

# RootWindowContainer$AttachApplicationHelper

  private class AttachApplicationHelper implements Consumer<Task>, Predicate<ActivityRecord> {
        ......
        boolean process(WindowProcessController app) throws RemoteException {
            mApp = app;
            for (int displayNdx = getChildCount() - 1; displayNdx >= 0; --displayNdx) {
                // 重点*1. 调用每个容器的 forAllRootTasks
                getChildAt(displayNdx).forAllRootTasks(this);
                ......
            }
            ......
        }
        @Override
        public void accept(Task rootTask) {
            ......
            if (rootTask.getVisibility(null /* starting */)
                    == TASK_FRAGMENT_VISIBILITY_INVISIBLE) {
                // 如果Task 不可见则不需要处理
                return;
            }
            // 执行 topRunningActivity
            mTop = rootTask.topRunningActivity();
            // 重点*2. 执行accept 让容器下的每个 ActivityRecord 执行 test
            rootTask.forAllActivities(this);
        }
        @Override
        public boolean test(ActivityRecord r) {
            // 判断 ActivityRecord 是否满足需要启动条件
            if (r.finishing || !r.showToCurrentUser() || !r.visibleIgnoringKeyguard
                    || r.app != null || mApp.mUid != r.info.applicationInfo.uid
                    || !mApp.mName.equals(r.processName)) {
                return false;
            }
            try {
                // 重点*3. 执行 realStartActivityLocked  尝试实际启动 Activity
                if (mTaskSupervisor.realStartActivityLocked(r, mApp,
                        mTop == r && r.getTask().canBeResumed(r) /* andResume */,
                        true /* checkConfig */)) {
                    mHasActivityStarted = true;
                }
            } catch (RemoteException e) {
                ......
            }
            return false;
        }
  }

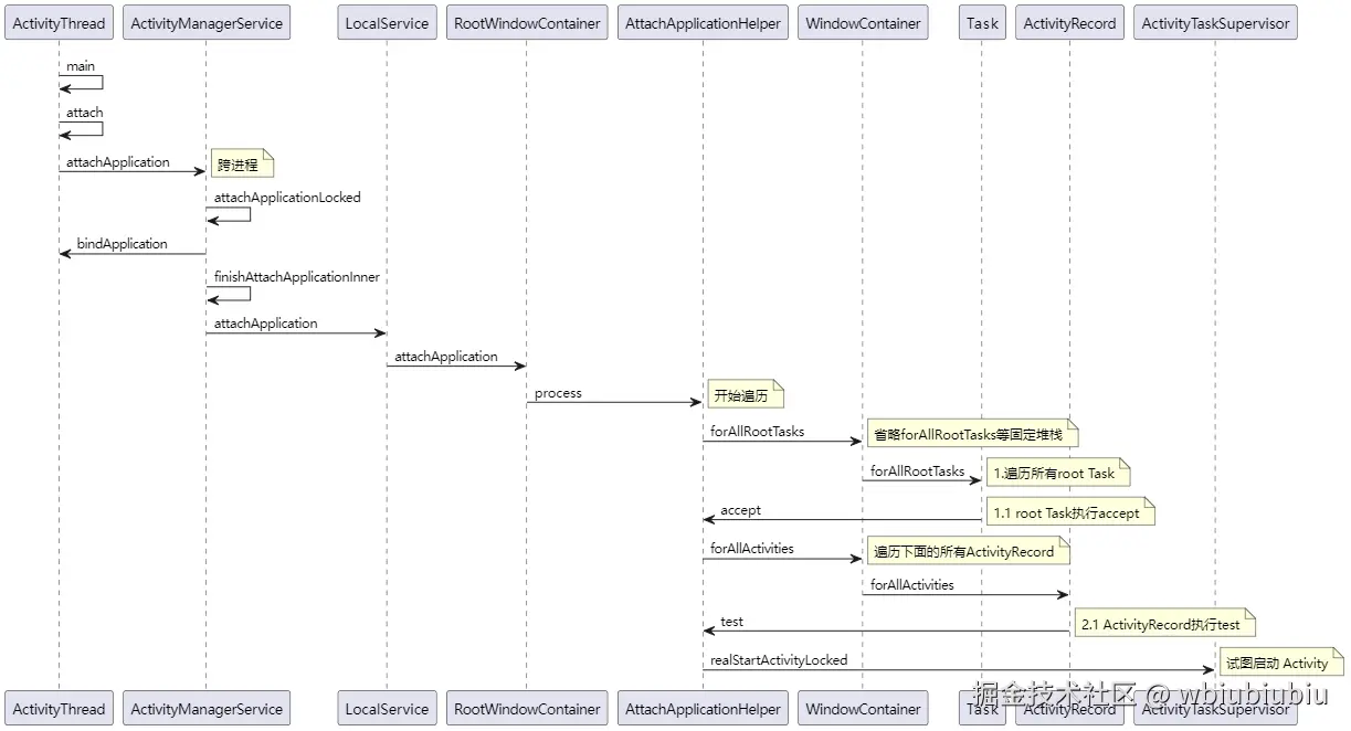
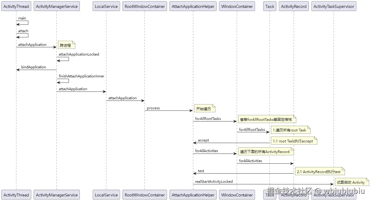
这部分的逻辑也就是一路执行,比较疑惑的点也许是进入 AttachApplicationHelper::proces 方法后的几个 Lambda 表达式容易绕晕。 简单梳理一下,首先是从 RootWindowContainer 开始执行的,目的就是想要执行到所有 ActivityRecord 然后判断一下它的情况是不是需要启动对应的 Activity 。

    1. AttachApplicationHelper::proces 里的 “getChildAt” 对应的是每个屏幕,也就是 DisplayContent ,然后再遍历其下的每个 RootTask ,让其执行 accept 函数
    1. AttachApplicationHelper::accept 目前是对象是 Task ,准确的说是 RootTask 。如果这个 Task 是可见的,则又开始遍历其下的所有 ActivityRecord ,让其执行 test 函数
    1. AttachApplicationHelper::test 方法是真正干活的地方,所有一堆条件判断这个 ActivityRecord 是否满足
    • r.finishing:活动是否正在结束
    • !r.showToCurrentUser() :活动是否对当前用户可见
    • !r.visibleIgnoringKeyguard :活动是否可见,即使有屏幕保护器
    • r.app != null :活动的应用程序是否已经存在
    • mApp.mUid != r.info.applicationInfo.uid :应用程序的UID是否与预期的不同
    • !mApp.mName.equals(r.processName):应用程序的名称是否与活动的进程名称不同 感觉比较重要的就是前面3个条件,这个 ActivityRecord 是不是需要显示给用户,如果需要则执行 ActivityTaskSupervisor::realStartActivityLocked 试图启动 Activity 。

这里的 Lambda 表达式可以以黑盒形式简单理解,也可以去移步WMS/AMS 常见方法调用提取 看 forAllRootTasks 和 forAllActivities 部分的详细解释

3. 阶段三总结

阶段三的流程相对来逻辑简单一些,知道个调用链就好,流程目的就是执行 ActivityTaskSupervisor::realStartActivityLocked 。

这部分的堆栈如下图:

堆栈-阶段三.png

加上应用端的调用链,完成调用链如下:

ActivityThread::main
    Looper::prepareMainLooper
    ActivityThread::init
    ActivityThread::attach
        ActivityManagerService::attachApplication  -- 跨进程
            ActivityManagerService::attachApplicationLocked
                ActivityThread::bindApplication
                ActivityManagerService::finishAttachApplicationInner
                    ActivityTaskManagerService$LocalService::attachApplication
                        RootWindowContainer::attachApplication
                            RootWindowContainer$AttachApplicationHelper::process -- 开始遍历
                                WindowContainer::forAllRootTasks  --- 省略forAllRootTasks等固定堆栈
                                    Task::forAllRootTasks  -- 1. 遍历所有root Task
                                        RootWindowContainer$AttachApplicationHelper::accept  -- 1.1 root Task执行accept
                                            WindowContainer::forAllActivities  -- 2. 遍历下面的所有ActivityRecord
                                                ActivityRecord::forAllActivities 
                                                    RootWindowContainer$AttachApplicationHelper::test  -- 2.1 ActivityRecord执行test
                                                        ActivityTaskSupervisor::realStartActivityLocked  -- 试图启动Activity
    Looper::loop

对应时序图:

时序图-阶段三.png

大概流程图如下:

框图-阶段三.png

这一阶段主要就是应用进程启动后,试图拉起对应的 Activity ,能不能启动的条件就是没有正在 pause 的 Activity 了。 主要逻辑就是触发 ActivityTaskSupervisor::realStartActivityLocked

4. 阶段四--真正启动Activity

阶段四其实就是触发应用端创建 Activity 。

4.1 realStartActivityLocked

这个方法是要真去触发 Activity 启动的,根据前面的流程图,阶段二,三的最终就是想执行到这个方法里面,来触发 Activity 启动。

这个方法的最终目的就是通过事务执行 LaunchActivityItem 和 PauseActivityItem ,也就是会触发应用端 TargetActivity 启动,并执行生命周期到 onCreate 和 onResume 。

# ActivityTaskSupervisor 

    boolean realStartActivityLocked(ActivityRecord r, WindowProcessController proc,
            boolean andResume, boolean checkConfig) throws RemoteException {
            //  重点* 1. 判断是否执行完了pause 
            if (!mRootWindowContainer.allPausedActivitiesComplete()) {
                // While there are activities pausing we skipping starting any new activities until
                // pauses are complete. NOTE: that we also do this for activities that are starting in
                // the paused state because they will first be resumed then paused on the client side.
                // 如果还有Activity没完成pause,则打印日志并return
                ProtoLog.v(WM_DEBUG_STATES,
                        "realStartActivityLocked: Skipping start of r=%s some activities pausing...",
                        r);
                return false;
            }
            // 重点* 2. 表示ActivityRecord已连接到相应的进程
            r.setProcess(proc);
            ......
            // event日志: wm_restart_activity 
            EventLogTags.writeWmRestartActivity(r.mUserId, System.identityHashCode(r),
                        task.mTaskId, r.shortComponentName);
            ......
                // 重点* 3.1 创建事务,用于Activity启动
                // Create activity launch transaction.
                final ClientTransaction clientTransaction = ClientTransaction.obtain(
                        proc.getThread(), r.token);
                final boolean isTransitionForward = r.isTransitionForward();

                // 获取Activity所在 TaskFragment Token
                final IBinder fragmentToken = r.getTaskFragment().getFragmentToken();
                // 重点* 3.2 将构建的 LaunchActivityItem 添加到 clientTransaction 中
                clientTransaction.addCallback(LaunchActivityItem.obtain(new Intent(r.intent),
                        System.identityHashCode(r), r.info,
                        // TODO: Have this take the merged configuration instead of separate global
                        // and override configs.
                        mergedConfiguration.getGlobalConfiguration(),
                        mergedConfiguration.getOverrideConfiguration(), r.compat,
                        r.getFilteredReferrer(r.launchedFromPackage), task.voiceInteractor,
                        proc.getReportedProcState(), r.getSavedState(), r.getPersistentSavedState(),
                        results, newIntents, r.takeOptions(), isTransitionForward,
                        proc.createProfilerInfoIfNeeded(), r.assistToken, activityClientController,
                        r.shareableActivityToken, r.getLaunchedFromBubble(), fragmentToken));

                // 重点* 3.3 设置预期的最终状态为 ResumeActivityItem
                final ActivityLifecycleItem lifecycleItem;
                if (andResume) {
                    // Resume逻辑,启动走的这。 表示需要执行到onCreate
                    lifecycleItem = ResumeActivityItem.obtain(isTransitionForward);
                } else {
                    //  Pause 逻辑
                    lifecycleItem = PauseActivityItem.obtain();
                }
                clientTransaction.setLifecycleStateRequest(lifecycleItem);
                // 重点* 3.4 执行事务
                mService.getLifecycleManager().scheduleTransaction(clientTransaction);
                ......
    }

根据代码的标注解释:

    1. 根据注释,如果有 Activity 正在 pause 则不允许任何 Activity 启动。换句话说就是想要启动一个 Activity 必须其他的 Activity 需要 pause 的都完成了 pause 流程
    1. 对应上一篇提到的 ActivityRecord::attachedToProcess 方法如果需要返回 true ,则必须在这里执行 setProcess 方法,否则 ActivityRecord 下的 app 变量就是 null
    1. 这里就是开始真正执行启动 Activity 的地方了,是通过事务执行的,分为以下几步
    • 3.1 构建一个事务
    • 3.2 设置 LaunchActivityItem ,这一步会将 Activity 的生命周期执行到 onCreate
    • 3.3 设置 ResumeActivityItem ,这一步会将 Activity 的生命周期执行到 onResume
    • 3.4 执行事务

后续逻辑就是在应用端执行 Activity 的创建,以及生命周期处理了,这部分本篇大概看一遍流程,以分析到 Activity 的创建为止。 详细的生命周期分析可以看Activity生命周期之onCreate,onStart,onResume

4.2 创建Activity

这部分的调用链如下:

LaunchActivityItem::execute
    ActivityThread::handleLaunchActivity
        ActivityThread::performLaunchActivity
            Instrumentation::newActivity -- 创建Activity
            Activity::attach  -- 处理Window相关
                Window::init
                Window::setWindowManager
            Instrumentation::callActivityOnCreate -- onCreate流程
                Activity::performCreate
                    Activity::onCreate  --over

时序图图下:

时序图-阶段四.png

接下来看 LaunchActivityItem::execute

# LaunchActivityItem 
    public void execute(ClientTransactionHandler client, IBinder token,
            PendingTransactionActions pendingActions) {
        Trace.traceBegin(TRACE_TAG_ACTIVITY_MANAGER, "activityStart");
        ActivityClientRecord r = new ActivityClientRecord(token, mIntent, mIdent, mInfo,
                mOverrideConfig, mCompatInfo, mReferrer, mVoiceInteractor, mState, mPersistentState,
                mPendingResults, mPendingNewIntents, mActivityOptions, mIsForward, mProfilerInfo,
                client, mAssistToken, mShareableActivityToken, mLaunchedFromBubble,
                mTaskFragmentToken);
        client.handleLaunchActivity(r, pendingActions, null /* customIntent */);
        Trace.traceEnd(TRACE_TAG_ACTIVITY_MANAGER);
    }

这里的 client 是 ClientTransactionHandler 类型, 而 ActivityThread 是 ClientTransactionHandler 子类。

重点是这边创建了 ActivityClientRecord ,第一个参数就是我们要找的token

逻辑来到应用进程 ActivityThread

# ActivityThread

    public Activity handleLaunchActivity(ActivityClientRecord r,
                PendingTransactionActions pendingActions, Intent customIntent) {
                    ......
                    
                    final Activity a = performLaunchActivity(r, customIntent);
                    ......
                }

    private Activity performLaunchActivity(ActivityClientRecord r, Intent customIntent) {
        ......
                Activity activity = null;
                try {
                    // 重点* 1. 通过Instrumentation 反射创建Activity
                    java.lang.ClassLoader cl = appContext.getClassLoader();
                    activity = mInstrumentation.newActivity(
                            cl, component.getClassName(), r.intent);
                    ......
                }
                try {
                    ......
                    // 重点* 2. 执行 attach 流程
                    activity.attach(appContext, this, getInstrumentation(), r.token,
                            r.ident, app, r.intent, r.activityInfo, title, r.parent,
                            r.embeddedID, r.lastNonConfigurationInstances, config,
                            r.referrer, r.voiceInteractor, window, r.activityConfigCallback,
                            r.assistToken, r.shareableActivityToken);
                    ......
                    if (r.isPersistable()) {
                        mInstrumentation.callActivityOnCreate(activity, r.state, r.persistentState);
                    } else {
                        重点* 3. onCreate流程
                        mInstrumentation.callActivityOnCreate(activity, r.state);
                    }
                }
        ......
    }

这里有3个重点:

    1. Activity 是通过反射创建的。 到这里其实 Activity 启动流程基本分析完了
    1. 执行 Activity::attach 。这里会触发创建 Window
    1. 触发 Activity::onCreate

Activity 已经创建好了,那就剩下 onCreate 了。

# Instrumentation
    public void callActivityOnCreate(Activity activity, Bundle icicle) {
        prePerformCreate(activity);
        // onCreate流程
        activity.performCreate(icicle);
        postPerformCreate(activity);
    }

# Activity
    final void performCreate(Bundle icicle) {
        performCreate(icicle, null);
    }

    final void performCreate(Bundle icicle, PersistableBundle persistentState) {
        ......
        if (persistentState != null) {
            onCreate(icicle, persistentState);
        } else {
            // 执行onCreate
            onCreate(icicle);
        }
        ......
    }

写过应用的都知道,默认都是一个参数的onCreate。

至此,Activity 启动流程分析完毕。

在 ActivityTaskSupervisor::realStartActivityLocked 方法看到给事务加了个 ResumeActivityItem , 因为 LaunchActivityItem 只是创建,但是创建完成后,需要执行到对应的生命周期。

正常情况都是希望执行到onResume,所以会设置 ResumeActivityItem 。

4.3 阶段四小结

框图-阶段四.png

无论是阶段二还是阶段三触发了 ActivityTaskSupervisor::realStartActivityLocked 方法,并且还满足启动 Activity 条件,则会触发应用端进程 Activity 的创建和生命周期的执行。