软考高项总结:第7章立项管理

256 阅读7分钟

1、甲乙双方的立项过程

对于甲方的立项

需求调研→编写项目申请书→可行性研究(机会、初步、详细)→项目论证→项目评估→评审获得批准→发布招标文件

对于乙方的立项

看到招标文件→进行项目识别→可行性研究(机会、初步、详细)→项目论证→项目评估→参加投标→中标拿到项目→签订合同

image.png

2、项目立项管理是对拟规划和实施的项目技术上的先进性、适用性,经济上的合理性、效益性,实施上的可能性、风险性以及社会价值的有效性、可持续性等进行全面科学的综合分析,为项目决策提供客观依据的一种技术经济研究活动。一般包括项目建议立项申请、项目可行性研究、项目评估与决策

3、项目建议与立项申请、初步可行性研究、详细可行性研究、评估与决策是项目投资前时期的四个阶段。在实际工作中,初步可行性研究和详细可行性研究可以依据项目的规模和繁简程度合二为一,但详细可行性研究是不可缺少的。升级改造项目只做初步和详细研究,小项目一般只进行详细可行性研究

4、立项申请又称为项目建议书,是项目建设单位向上级主管部门提交项目申请时所必须的文件,是该项目建设筹建单位根据国民经济的发展、国家和地方中长期规划、产业政策、生产力布局、国内外市场、所在地的内外部条件、组织发展战略等,提出的某一具体项目的建议文件,是对拟建项目提出的框架性总体设想。项目建议书是项目发展周期的初始阶段,是国家或上级主管部门选择项目的依据,也是可行性研究的依据。涉及利用外资的项目,在项目建议书获得批准后,方可开展后续工作。

5、项目建议书应该包括的核心内容有:

①项目的必要性

②项目的市场预测

③项目预期成果(如产品方案或服务)的市场预测

④项目建设必需的条件

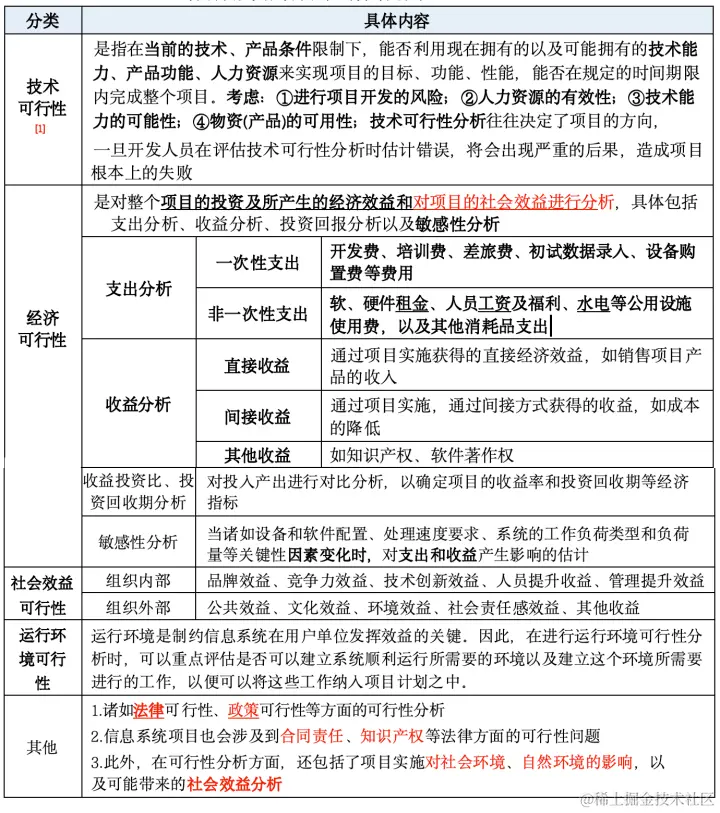
6、信息系统项目进行可行性研究包括:技术可行性分析、经济可行性分析、社会效益可行性分析、运行环境可行性分析以及其他方面的可行性分析等。

image.png

7、技术可行性分析一般应当考虑的因素包括:

(1)进行项目开发的风险:在给定的限制范围和时间期限内,能否设计出预期的系统并实现必需的功能和性能

(2)人力资源的有效性:可以用于项目开发的技术人员队伍是否可以建立,是否存在人力资源不足、技术能力欠缺等问题,是否可以在社会上或者通过培训获得所需要的熟练技术人员。

(3)技术能力的可能性:相关技术的发展趋势和当前所掌握的技术是否支持该项目的开发,是否存在支持该技术的开发环境、平台和工具

(4)物资(产品)的可用性:是否存在可以用于建立系统的其他资源,如一些设备以及可行的替代产品等。

8、初步可行性研究一般是在对市场或者客户情况进行调查后,对项目进行的初步评估。详细可行性研究需要对项目在技术、经济、社会、运行环境、法律等方面进行深入的调查研究和分析,是一项费时、费力的工作。

8、进行初步可行性评估,可以从如下方面进行衡量,以便决定是否开始详细可行性研究:

(1)分析项目的前途,从而决定是否应该继续深入调查研究;

(2)初步估计和确定项目中的关键技术及核心问题,以确定是否需要解决;

(3)初步估计必须进行的辅助研究,以解决项目的核心问题,并判断是否具备必要的技术 实验、人力条件作为支持等。

9、经过初步可行性研究,可以形成初步可行性研究报告。初步可行性研究的结果及研究的主要内容基本与详细可行性研究相同。所不同的是占有的资源、研究细节方面有较大差异

10、辅助(功能)研究包括项目的一个或几个方面,但不是所有方面,并且只能作为初步可行性研究、详细可行性研究和大规模投资建议的前提或辅助。辅助研究的内容视研究的性质和打算研究的项目各有不同;辅助研究的费用必须和项目可行性研究的费用一并考虑,因为这种研究的目的之一就是要在项目可行性研究阶段节省费用。

11、详细可行性研究是在项目决策前对与项目有关的技术、经济、法律、社会环境等方面的条件和情况,进行详尽的、系统的、全面地调查、研究和分析,对各种可能的技术方案进行详细的论证、比较,并对项目建设完成后所可能产生的经济、社会效益进行预测和评价,最终提交的可行性研究报告将成为进行项目评估和决策的依据。

12、详细可行性研究的原则:科学性原则、客观性原则、公正性原则

13、详细可行性研究的方法如经济评价法、市场预测法、投资估算法增量净效益法

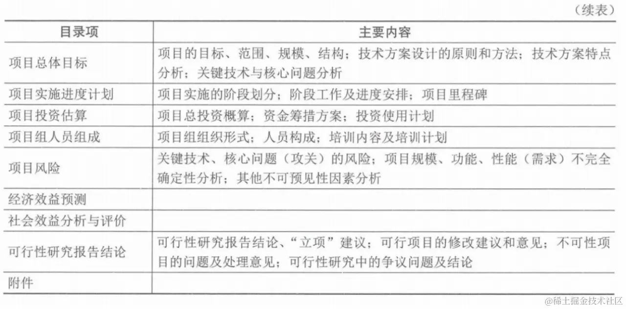
14、初步可研和详细可研报告的内容:

image.png

15、项目总成本一般划分为四大类:研发成本、行政管理费、销售与分销费用、财务费用折旧前三类成本的总和称为经营成本

16、详细可行性研究报告结构示例:项目背景;可行性研究的结论;项目提出的技术背景项目的技术发展现状;编制项目建议书的过程及必要性;市场情况调查分析;客户现行系统业务、资源、设施情况调查;项目总体目标;项目实施进度计划项目投资估算;项目组人员组成;项目风险;经济效益预测;社会效益分析与评价;可行性研究报告结论附件。

image.png

image.png

17、项目评估指在项目可行性研究的基础上,由第三方(国家、银行或有关机构)

据XX出发,对拟建项目建设的必要性、建设条件、生产条件、产品市场需求、工程技****

术、经济效益社会效益等进行评价、分析论证,进而判断其是否可行的一个评估过

程。项目评估是项目投资前期进行决策管理的重要环节,其目的是审查项目可行性研究

可靠性、真实性客观性,为银行的贷款决策行政主管部门的审批决策提供科学依

据。

18、项目评估的最终成果是项目评估报告

19、项目评估的依据主要包括:

①项目建议书及其批准文件

②项目可行性研究报告

③报送组织的申请报告及主管部门的初审意见

④项目关键建设条件和工程等的协议文件

⑤必需的其他文件和资料等。

20、项目评估的工作程序:成立评估小组开展调查研究分析与评估编写、讨论、修改评估报告召开专家论证会评估报告定稿并发布

写在最后

如果你想软考,可以自己找资料学习即可,需要资料的可以私我,有很多电子版资料,有视频、资料、考试要点、论文写作、论文集等。同时还有纸质版的《重点知识汇总》书籍,如下图:

image.png

image.png

image.png

image.png

image.png