一款高输出电流 PWM 转换器

417 阅读3分钟

一、产品描述

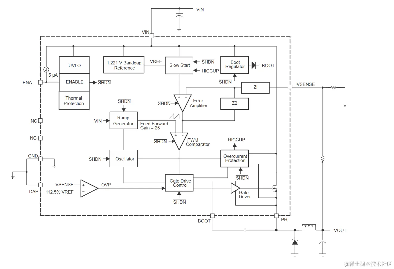
TPS543x 是一款高输出电流 PWM 转换器,集成了低电阻、高侧 N 沟道 MOSFET。具有所列的特性的基板上还包括高性能电压误差放大器(可在瞬态条件下提供高稳压精度)、欠压锁定电路(用于防止在输入电压达到 5.5V 前启动)、内部设置的慢启动电路(用于限制浪涌电流)以及电压前馈电路(用于改进瞬态响应)。通过使用 ENA 引脚,关断电源电流通常可减少到 15µA。其他特性包括高电平有效使能端、过流限制、过压保护和热关断。为降低设计复杂性并减少外部元件数量,对 TPS543x 反馈环路进行内部补偿。TPS5431 可采用高达 23V 的电源轨运行。TPS5430 可调节多种电源,包括 24V 总线。TPS543x 器件采用热增强型且易于使用的 8 引脚 SOIC PowerPAD 集成电路封装。TI 提供评估模块和 Designer 软件工具,协助快速实现高性能电源设计,满足迫切的设备开发周期要求。

二、产品特征

• 宽输入电压范围:

TPS5430:5.5V 至 36V

TPS5431:5.5V 至 23V

• 高达 3A 的连续(4A 峰值)输出电流

• 通过 100mΩ 集成式 MOSFET 开关实现高达 95% 的高效率

• 宽输出电压范围:可调节为低至 1.22V,初始精度为 1.5%

• 内部补偿可最大限度减少外部器件数量

• 适用于小型滤波器尺寸的固定 500kHz 开关频率

• 通过输入电压前馈改进线路调整和瞬态响应

• 系统受过流限制、过压保护和热关断的保护

• –40°C 至 125°C 的工作结温范围

• 采用小型热增强型 8 引脚 SO PowerPAD™ 集成电路封装

• 使用 TPS5430 并借助 WEBENCH Power Designer 创建定制设计

三、設計考慮

如果在反相降-升壓配置中使用非同步降壓轉換器,那么必須將以下一些問題納入考慮範圍。上述

設計公式均為簡化式,假定使用的是理想化的半導体,而忽略了其他組件的損耗。為了實施如圖2所

示的降-升壓拓扑,需要將降壓轉換器的接地引腳連接至V OUT,而輸出電容器的正极引線連接至接

地。器件V IN引腳至GND的電壓就是V IN –(–V OUT ),而非降壓轉換器中的V IN。這种組合電壓必須小于選定器件V IN的規定大小。

由于平均輸出電流不能超過器件的額定輸出,因此可用負載電流會下降1–D。因此,在此設計方案中,极大可用DC負載電流為I SW ×(1–D)=I Load,這里的I SW是高側開關FET的平均額定電流。

四、功能框图

五、layout 建议