软考高项总结:第6章项目管理概论

302 阅读13分钟

1、项目是为创造独特的产品、服务或成果而进行的临时性工作

2、项目的“临时性”是指项目有明确的起点和终点。“临时性”并不一定意味着项目的持续时间短

3、项目可宣告结束的情况主要包括:

达成项目目标(做完了);

不会或不能达到目标(做不完);

项目资金缺乏或没有可分配资金(没钱做了);

项目需求不复存在(客户要求终止、组织管理层要求终止、战略或优先级变更致使终止)(不用做了);

无法获得所需人力或物力资源(没资源做了);

法律或便利原因终止(不让做了);

4、项目驱动组织进行变更。从业务价值角度看,项目旨在推动组织从一个状态(当前状态) 转到另一个状态(将来状态) ,从而达成特定目标。

image.png

5、项目的业务价值指特定项目的成果能够为干系人带来的效益。项目带来的效益可以是有形的、无形的或两者兼而有之

6、项目管理就是将知识、技能、工具与技术应用于项目活动,以满足项目的要求。通过合理地应用并整合特定的项目管理过程,项目管理使组织能够有效并高效地开展项目。项目是组织创造价值和效益的主要方式。

7、时间、成本、范围质量等项目管理测量指标,历来被视为确定项目是否成功的最重要的因素。确定项目是否成功还应考虑项目目标的实现情况。

8、一个项目可以采用三种不同的模式进行管理:独立项目(不包括在项目集或项目组合中)、在项目集内在项目组合内

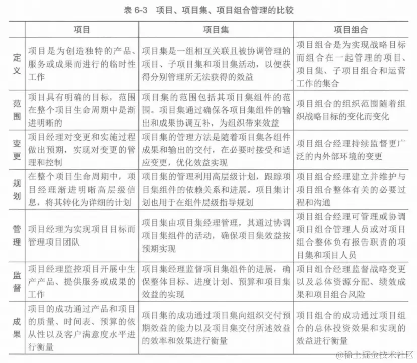
9、为达成组织的一系列目的和目标,可能需要实施多个项目。在这种情况下,项目可能被归入项目集中。项目集是一组相互关联且被协调管理的项目、子项目集项目集活动,目的是为了获得分别管理无法获得的利益。项目组合是指为实现战略目标而组合在一起管理的项目、项目集、子项目组合和运营工作。项目组合、项目集、项目和运营在特定情况下是相互关联的。

image.png

10、从组织的角度看:

项目和项目集管理的重点在于以“正确”的方式开展项目集和项目,即“正确地做事”;

项目组合管理则注重于开展“正确”的项目集和项目,即“做正确的事”;

11、项目、项目集和组合管理的区别

项目组合主要是为实现战略目标而进行的多个项目。

项目集中的项目之间存在着关联关系,要统一考虑以实现更大利益。

项目可以单独存在,也可以存在于项目组合项目集中。

image.png

12、运营管理是另外一个领域,不属于项目管理范围。运营管理关注产品的持续生产、服务的持续提供。运营管理使用最优资源满足客户要求,以保证组织或业务持续高效地运行。

13、持续运营不属于项目的范畴,但项目与运营会在产品生命周期的不同时间点存在交叉。

14、项目集管理指在项目集中应用知识、技能与原则来实现项目集的目标,获得分别管理项目集组成部分所无法实现的利益和控制(1+1>2的效果)。项目集组成部分指项目集中的项目和其他项目集。项目管理注重项目内部的依赖关系,以确定管理项目的最佳方法。

15、项目组合是指为实现战略目标而组合在一起管理的项目、项目集、子项目组合运营工作项目组合管理是指为了实现战略目标而对一个或多个项目组合进行的集中管理。项目组合中的项目集或项目不一定存在彼此依赖或直接相关的关联关系

16、项目组合、项目集和项目都需要符合组织战略,由组织战略驱动,并以不同的方式服务于战略目标的实现:

项目组合管理通过选择适当的项目集或项目,对工作进行优先级排序,并提供所需资源,与组织战略保持一致;

项目集管理通过对其组成部分进行协调,对它们之间的依赖关系进行控制,从而实现既定收益;

项目管理使组织的目标得以实现。

image.png

17、组织过程资产

过程资产:工具、方法论、方法、模板、框架、模式或PMO资源。

治理文件:政策和流程。

数据资产:以前项目的数据库、文件库、度量指标、数据和工件。

知识资产:项目团队成员、主题专家和其他员工的隐性知识。

安保和安全:对设施访问、数据保护、保密级别和专有秘密的程序和实践

18、事业环境因素

内部:组织文化、结构和治理;设施和资源的地理分布;基础设施;信息技术软件;资源可用性;员工能力;

外部:市场条件;社会和文化影响与问题;法律限制;商业数据库;学术研究;政府或行业标准;财务考虑因素;物理环境要素;

19、组织结构类型

image.png

20、项目运行时会受到项目所在的组织结构治理框架的影响与制约。为有效且高效地开展项目,项目经理需要了解组织内的组织机构及职责分配情况,帮助自己有效地利用其权力、影响力、能力、领导力等,以便成功完成项目。

21、项目管理办公室(PMO)有支持型、控制型指令型等3种。

image.png

22、PMO的一个主要职能是通过各种方式向项目经理提供支持,包括:

①对PMO所辖全部项目的共享资源进行管理;

②识别和制定项目管理方法、最佳实践标准;

③指导、辅导、培训和监督;

④通过项目审计,监督项目对项目管理标准、政策、程序和模板的合规性;

⑤制定和管理项目政策、程序、模板及其他共享的文件(组织过程资产);

⑥对跨项目的沟通进行协调等。

23、产品是指可量化生产的工件(包括服务及其组件)。产品既可以是最终制品,也可以是组件制品。产品管理涉及将人员、数据、过程业务系统整合,以便在整个产品生命周期中创建、维护开发产品(或服务)。产品生命周期是指一个产品从引入、成长、成熟到衰退的整个演变过程的一系列阶段。

image.png

24、产品管理可以表现为如下三种不同的形式:

①产品生命周期中包含项目集管理

②产品生命周期中包含单个项目管理

③项目集内的产品管理

25、职能经理专注于对某个职能领域或业务部门的管理监督。运营经理负责保证业务运营的高效性。项目经理则由执行组织委派,负责领导团队实现项目目标。

26、项目经理影响力范围

image.png

27、项目经理需要重点关注三个方面的关键技能包括项目管理、战略和商务、领导力

项目管理:与项目、项目集和项目组合管理特定领域相关的知识、技能和行为,可以帮助达成项目目标。

战略和商务:关于行业和组织的知识和专业技能,有助于提高绩效并取得更好的业务成果。

领导力:指导、激励和带领团队所需的知识、技能和行为,可以帮助组织达成业务目标。

28、项目管理技能指有效运用项目管理知识实现项目集或项目的预期成果的能力。

29、战略和商务管理技能包括了解组织概况、有效协商,以及执行有利于战略调整和创新的决策及行动的能力。

30、“领导力”不等同于“管理”。“管理”指指挥一个人执行一系列已知的预期行为从一个位置到另一个位置。“领导力”指通过讨论或辩论方式与他人合作,带领他们从一个位置到另一个位置。

image.png

31、项目经理可以采用多种领导力风格,包括:放任型、交易型、服务型、变革型、魅力型、交互型

image.png

32、项目管理原则包括:

勤勉、尊重关心他人;

②营造协作的项目团队环境;

③促进干系人有效参与;

④聚焦于价值;

识别、评估响应系统交互;

⑥展现领导力行为;

⑦根据环境进行裁剪;

⑧将质量融入到过程和成果中;

⑨驾驭复杂性;

⑩优化风险应对;

⑪拥抱适应性韧性;

⑫为实现目标而驱动变革

image.png

33、项目生命周期指项目从启动到完成所经历的一系列阶段,这些阶段之间的关系可以顺序、迭代交叠进行。它为项目管理提供了一个基本框架。项目生命周期适用于任何类型的项目。项目的规模复杂性各不相同,但不论其大小繁简,所有项目都呈现包含启动项目组织与准备执行项目工作结束项目4个项目阶段的通用的生命周期结构。

image.png

34、生命周期结构具有以下特征:

①成本与人力投入在开始时较低,在工作执行期间达到最高,并在项目快要结束时迅速回落。

风险不确定性在项目开始时最大,并在项目的整个生命周期中随着决策的制定与可交付成果的验收而逐步降低。

③在不显著影响成本的前提下,改变项目产品最终特性的能力在项目开始时最大,并随项目进展而减弱。做出变更和纠正错误的成本,随着项目越来越接近完成而显著增高

image.png

35、五种类型的生命周期:

预测型生命周期:也叫完全计划型,一个阶段一个阶段的按部就班执行,适用于对项目结果了解很充分的项目。

image.png

迭代型生命周期:通过一系列重复的循环活动、来不断优化产品功能。

image.png

增量型生命周期:在预定的时间内渐进地增加产品的功能。

image.png

适应型生命周期(也叫变更驱动敏捷方法):迭代型增量型的混合。最终目标和交付的成果也难以事先确定,管理过程也经常有变化,需要应对快速变化的环境。

image.png

混合型生命周期瀑布敏捷的混合,充分了解或有确定需求的项目要素遵循预测型开发生命周期,而仍在发展中的要素遵循适应型开发生命周期。

image.png

36、项目管理过程组不同于项目阶段:

项目管理过程组是为了管理项目,针对项目管理过程进行逻辑上的划分;

项目阶段是项目从开始到结束所经历的一系列阶段,是一组具有逻辑关系的项目活动的集合,通常以一个或多个可交付成果的完成为结束标志。

37、项目管理过程可分为以下五个项目管理过程组:

image.png

image.png

38、适应型项目中过程组之间的关系

(1)以迭代方式顺序开展的项目。适应型项目往往可分解为一系列先后顺序进行的,被称为“迭代期”的阶段。在每个迭代期都要利用相关的项目管理过程,为了有效管理高度复杂且充满不确定性和变更的项目,重复开展项目管理过程组会产生管理费用。

image.png

(2)持续反复开展的项目。高度适应型项目往往在整个项目生命周期内持续实施所有的项目管理过程组。采用这种方法,工作一旦开始,计划就需根据新情况而改变,需要不断调整和改进项目管理计划的所有要素

image.png

39、项目管理知识领域

(1)项目整合管理:识别、定义、组合、统一和协调各项目管理过程组的各个过程和活动。

(2)项目范围管理:确保项目做且只做所需的全部工作以成功完成项目。

(3)项目进度管理:管理项目按时完成所需的各个过程。

(4)项目成本管理:使项目在批准的预算内完成而对成本进行的规划、估算、预算、融资、筹资、管理和控制。

(5)项目质量管理:把组织的质量政策应用于规划、管理、控制项目和产品的质量,以满足干系人的期望。

(6)项目资源管理:识别、获取和管理所需资源以成功完成项目。

(7)项目沟通管理:确保项目信息及时且恰当地规划、收集、生成、发布、存储、检索、管理、控制、监督和最终处置。

(8)项目风险管理:规划风险管理、识别风险、开展风险分析、规划风险应对、实施风险应对和监督风险。

(9)项目采购管理:从项目团队外部采购或获取所需产品、服务或成果。

(10)项目干系人管理:识别影响或受项目影响的人员、团队或组织,分析干系人对项目的期望和影响,制定合适的管理策略来有效调动干系人参与项目决策和执行。

image.png

写在最后

如果你想软考,可以自己找资料学习即可,需要资料的可以私我,纸质资料已经给别人了,还剩很多电子资料,有视频、资料、考试要点、论文写作、论文集等。