软考高项总结:第5章信息系统工程

215 阅读8分钟

1、软件架构分为:①数据流风格;②调用/返回风格;③独立构件风格;④虚拟机风格;⑤仓库风格

2、软件架构评估方式,分别是基于调查问卷(或检查表) 的方式、基于场景的方式和基于度量的方式。

3、软件需求包括业务需求、用户需求系统需求

4、质量功能部署QFD将软件需求分为三类,分别是常规需求、期望需求意外需求

5、需求过程主要包括需求获取、需求分析、需求规格说明书编制、需求验证与确认等。

6、使用结构化分析SA方法进行需求分析,其建立的模型的核心是数据字典。围绕这个核心,有三个层次的模型,分别是数据模型、功能模型行为模型(也称为状态模型)。使用实体关系图(E-R图) 表示数据模型,用数据流图(DFD) 表示功能模型,用状态转换图(STD) 表示行为模型

7、在OOA方法中,构建用例模型一般需要经历四个阶段,分别是识别参与者、合并需求获得用例、细化用例描述调整用例模型

image.png

image.png

8、UML图:构件图、组合结构图、顺序图(序列图)、通信图(协作图)、定时图(计时图)、状态图、活动图、部署图、制品图、包图、交互概览图****

image.png

image.png

9、UML5个系统视图:逻辑视图、实现视图、部署视图、用例视图、进程视图【记忆口诀:裸线不用进】

10、类之间的主要关系有关联、依赖、泛化、聚合、组合实现等。

image.png

image.png

11、结构化设计是一种面向数据流的方法,是一个自顶向下逐步求精模块化的过程。12、在SD中,需要遵循一个基本的原则:高内聚,低耦合

13、面向对象设计(OOD)是OOA方法的延续,其基本思想包括抽象、封装可扩展性,其中可扩展性主要通过继承多态来实现。

14、类模式处理类和子类之间的关系,属于静态关系:对象模式处理对象之间的关系,更具动态性。

15、根据目的和用途不同,设计模式可分为创建型模式(创建对象)、结构型模式(处理类或对象的组合)和行为型(描述类或对象的交互以及职责的分配)。

16、软件配置管理活动包括软件配置管理计划、软件配置标识、软件配置控制、软件配置状态记录、软件配置审计、软件发布管理交付等活动。

17、对文档的静态测试主要以检查单的形式进行,对代码的静态测试一般采用桌前检查、代码走查代码审查

18、白盒测试方法主要有控制流测试、数据流测试程序变异测试等。

19、容器技术目前是部署中最流行的技术,常用的持续部署方案有Kubernetes+Docker和Matrix系统两种。

20、完整的镜像部署包括三个环节:Build—Ship—Run

21、在部署原则中提到两大部署方式为蓝绿部署金丝雀部署

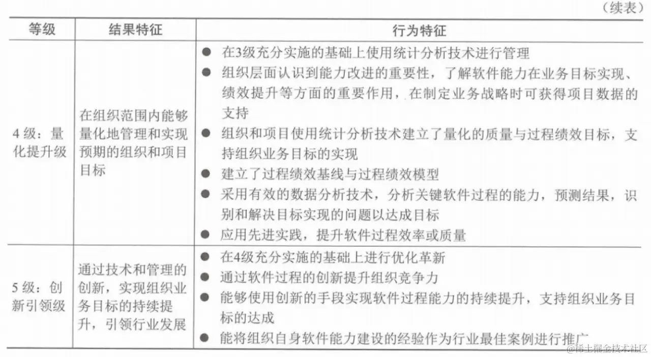
22、软件过程能力包括治理能力、开发与交付能力、管理与支持能力、组织管理能力等方面。

image.png

23、成熟度级别:1级初始级、2级项目规范级、3级组织改进级、4级量化提升级、5级创新引领级

image.png

image.png

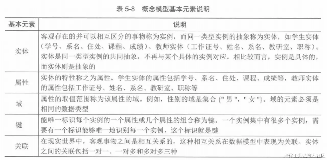
24、根据模型应用目的不同,可以将数据模型划分为三类:概念模型、逻辑模型物理模型

image.png

25、目前主要的数据结构有层次模型、网状模型、关系模型、面向对象模型对象关系模型。其中,关系模型成为目前最重要的一种逻辑数据模型。

image.png

26、数据建模过程包括数据需求分析、概念模型设计、逻辑模型设计物理模型设计等过程。

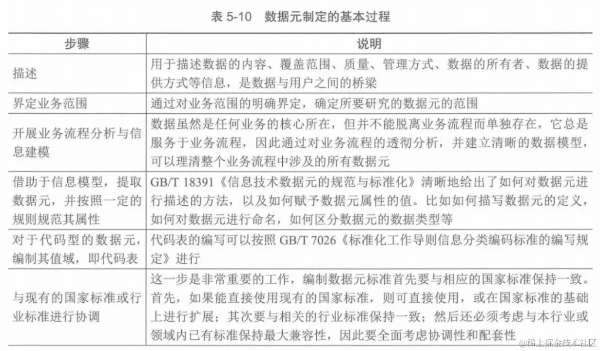
27、数据标准化的主要内容包括元数据标准化、数据元标准化、数据模式标准化、数据分类与编码标准化数据标准化管理。

image.png

image.png

28、数据标准化阶段的具体过程包括确定数据需求、制定数据标准、批准数据标准实施数据标准四个阶段。

29、当前最常见的数据备份结构可以分为四种:DAS备份结构、基于LAN的备份结构、LAN-FREE备份结构SERVER-FREE备份结构

30、常见的备份策略主要有三种:完全备份、差分备份增量备份

31、根据容灾系统保护对象的不同,容灾系统分为应用容灾数据容灾两类。

32、数据质量评价方法分为直接评价法间接评价法

image.png

33、数据产品的质量控制分成前期控制后期控制两个大部分。

34、数据清理主要包括数据分析、数据检测数据修正三个步骤。

image.png

35、数据挖掘流程一般包括确定分析对象、数据准备、数据挖掘、结果评估结果应用五个阶段。

image.png

36、数据服务主要包括数据目录服务、数据查询与浏览及下载服务、数据分发服务

37、可视化的表现方式可分为七类:一维数据可视化、二维数据可视化、三维数据可视化、多维数据可视化、时态数据可视化、层次数据可视化网络数据可视化

image.png

image.png

image.png

38、信息检索的主要方法:全文检索、字段检索、基于内容的多媒体检索、数据挖掘

39、信息检索的常用技术包括布尔逻辑检索技术、截词检索技术、临近检索技术、限定字段检索技术、限制检索技术等。

40、系统集成工作在技术上需要遵循的基本原则包括:开放性、结构化、先进性主流化

41、数据集成可以分为基本数据集成、多级视图集成、模式集成多粒度数据集成四个层次。

42、异构数据集成方法归纳起来主要有两种,分别是过程式方法声明式方法

43、代表性的软件构件标准:公共对象请求代理结构(CORBA)、COM、DCOM与****

COM+、.NET、J2EE应用架构等标准。

image.png

44、对应用集成的技术要求大致有:具有应用间的互操作性、具有分布式环境中应用的可移植性、具有系统中应用分布的透明性

image.png

45、信息安全三维空间:X轴是“安全机制”、Y轴是“OSI网络参考模型”、Z轴是“安全服务”。

image.png

46、认证、权限、完整、加密不可否认五大要素,也叫作“安全空间”的五大属性。

47、安全机制包含基础设施实体安全、平台安全、数据安全、通信安全、应用安全、运行安全、管理安全、授权和审计安全、安全防范体系等。

48、安全服务包括对等实体认证服务、数据保密服务、数据完整性服务、数据源点认证服务、禁止否认服务犯罪证据提供服务等。

49、信息安全系统工程活动离不开其他相关工程,主要包括:硬件工程、软件工程、通信及网络工程、数据存储与灾备工程、系统工程、测试工程、密码工程和组织信息化工程等。

50、信息安全系统工程应该吸纳安全管理的成熟规范部分,这些安全管理包括物理安全、计算机安全、网络安全、通信安全、输入/输出产品的安全、操作系统安全、数据库系统安全、数据安全、信息审计安全、人员安全、管理安全和辐射安全等。

51、信息安全系统工程能力成熟度模型(ISSE-CMM)是一种衡量信息安全系统工程实施能力的方法,是使用面向工程过程的一种方法。

52、ISSE-CMM主要适用于工程组织、获取组织评估组织

53、ISSE将信息安全系统工程实施过程分解为:工程过程、风险过程保证过程。   image.png

image.png

image.png

image.png

54、公共特性的成熟度等级:Level1—非正规实施级、Level2—规划和跟踪级、Level3一充分定义级、Level4—量化控制级、Level5—持续改进级

image.png

写在最后

如果你想软考,可以自己找资料学习即可,需要资料的可以私我,纸质资料已经给别人了,还剩很多电子资料,有视频、资料、考试要点、论文写作、论文集等。