软考高项总结:第3章信息系统治理

233 阅读4分钟

1、IT治理主要目标包括:与业务目标一致、有效利用信息与数据资源、风险管理

image.png

2、管理层次大致可分为三层:最高管理层、执行管理层、业务与服务执行层

3、有效的IT治理必须关注五项关键决策,包括IT原则、IT架构、IT基础设施、业务应****

用需求、IT投资优先顺序

image.png

image.png

4、IT治理体系框架具体包括:IT战略目标、IT治理组织、IT治理机制、IT治理域、IT治理标准IT绩效目标等部分。

image.png

5、IT治理的核心内容包括六个方面:组织职责、战略匹配、资源管理、价值交付、风险管理绩效管理

image.png

6、建立IT治理机制的原则包括:①简单;②透明;③适合image.png

7、我国IT治理标准化研究是围绕IT治理研究范畴,为IT过程、IT资源、信息与组织战略、组织目标的连接提供了一种机制。

image.png

8、GB/T34960.1《信息技术服务治理第1部分:通用要求》定义了IT治理模型包含治理的内外部要求、治理主体、治理方法,以及信息技术及其应用的管理体系。

image.png

9、GB/T34960.1《信息技术服务治理第1部分:通用要求》定义的IT治理框架包含信息技术顶层设计管理体系资源三大治理域。

image.png

10、IT治理实施框架包括治理的实施环境实施过程治理域

image.png

11、COBIT中治理目标被列入评估、指导和监控(EDM)领域,管理目标分为四个领域:

调整、规划和组织(APO) 针对IT的整体组织、战略和支持活动;

内部构建、外部采购和实施(BAI) 针对IT解决方案的定义、采购和实施以及它们到业务流程的整合;

交付、服务和支持(DSS) 针对IT服务的运营交付和支持,包括安全;

监控、评价和评估(MEA) 针对IT的性能监控及其与内部性能目标、内部控制目标和外部要求的一致程度。

image.png

12、COBIT治理系统的组件包括:

流程。流程描述了一组为实现某种目标而安排有序的实践和活动,并生成了一组支持实现整体IT相关目标的输出内容。

组织结构。组织结构是组织的主要决策实体。

原则、政策和程序。原则、政策和程序用于将理想行为转化为日常管理的实用指南。

信息。在任何组织中,信息无处不在,包括组织生成和使用的全部信息。COBIT侧重于有效运转组织治理系统所需的信息。⑤文化、道德和行为。个人和组织的文化、道德和行为作为治理和管理活动的成功因素,其价值往往被低估。

人员、技能和胜任能力。人员、技能和胜任能力对做出正确决策、采取纠正行动和成功完成所有活动而言是必不可少的。

服务、基础设施和应用程序。服务、基础设施和应用程序包括为组织提供IT处理治理系统的基础设施、技术和应用程序。

image.png

13、组织开展治理系统设计通过流程化的方式进行,COBIT给出了建议设计流程:

①了解组织环境和战略

②确定治理系统的初步范围

③优化治理系统的范围

④最终确定治理系统的设计

image.png

14、IT审计范围需要根据审计目的和投入的审计成本来确定。在确定审计范围时,除了考虑前面提及的审计内容外,还需要明确审计的组织范围、物理位置以及信息系统相关逻辑边界

image.png

15、IT审计风险主要包括固有风险控制风险检查风险总体审计风险

image.png image.png

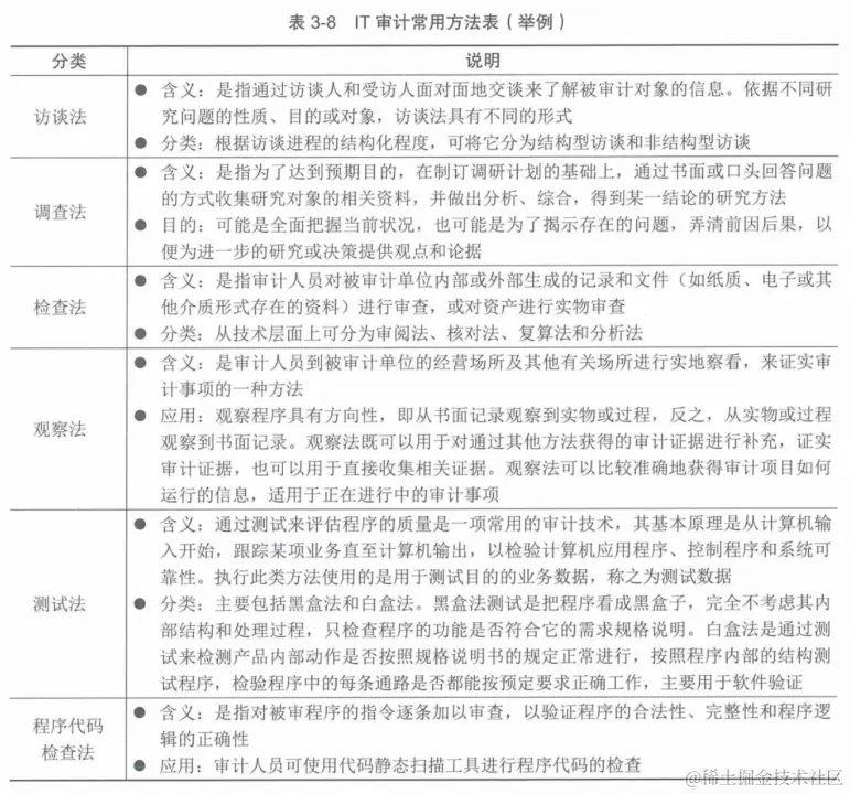
16、常用审计方法包括:访谈法、调查法、检查法、观察法、测试法程序代码检查法等。

image.png

17、常用IT审计技术:风险评估技术、审计抽样技术、计算机辅助审计技术大数据审计技术

image.png

18、审计证据的特性:充分性、客观性、相关性、可靠性、合法性

image.png

19、审计工作底稿一般分为综合类工作底稿业务类工作底稿备查类工作底稿

image.png

20、审计工作底稿三级复核制度是指以审计机构负责人、部门负责人项目负责人(或项目经理) 为复核人。

21、审计流程一般分为审计准备、审计实施、审计终结后续审计四个阶段。

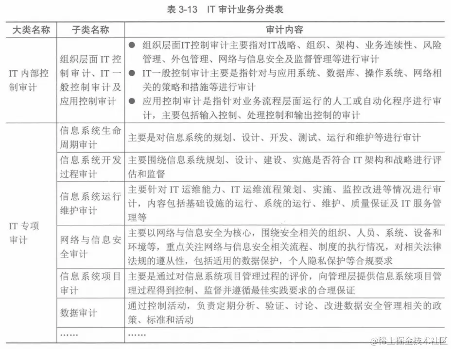
22、IT审计业务和服务通常分为IT内部控制审计IT专项审计

image.png

写在最后

如果你想软考,可以自己找资料学习即可,需要资料的可以私我,纸质资料已经给别人了,还剩很多电子资料,有视频、资料、考试要点、论文写作、论文集等。