一款降压型开关模式转换器解决方案

422 阅读3分钟

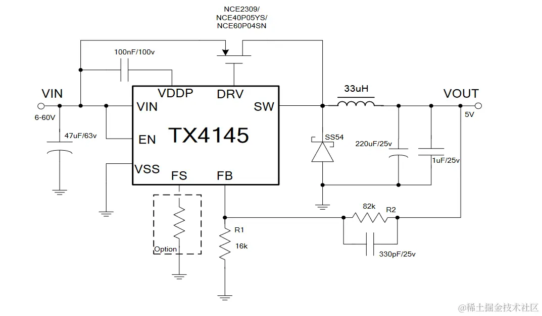
一、基本概述

TX4145 是一款降压型开关模式转换器。TX4145 在 6-60V 宽输入电源范围内实现不同峰值输出电流,并且具有出色的线电压和负载调整率。

TX4145 采用 PWM 电流模工作模式,环路易于稳定并提供快速的瞬态响应。

TX4145 外部提供 FS 脚,可通过外接一个电阻设置工作频率。

TX4145集成了包括逐周期电流限制和热关断等保护功能。

TX4145 采用 SOP8 封装,且外围元器件少。

二、产品特点

  • 效率高达 93%

    频率可调

    热关断

    逐周期过流保护

    宽输入电压范围:6~60V

    采用 SOP8 封装

三、应用场景

  • 分布式电源系统
  • 电池充电器
  • 工业电源系统
  • 行车记录仪,车载充电器,扫地机

四、典型参数

五、应用指南

TX4145 是一款电流模式的降压调节器,EA的输出电压与电感的峰值电流成比例。

在周期开始时,功率管M1 关断。EA的输出电压大于电流采样放大器的输出,电流比较器

的输出为低,CLK上升沿触发RS触发器置高,打开M1 将电感通过SW连接到输入电源。不断增大的电感电流被电流采样放大器采样并放大。斜波补偿叠加到电流采样放大器输出端,并与EA的输出一起送到PWM比较器进行比较。

当叠加了斜波补偿的电流采样放大器输出大于EA输出时,RS触发器被重置并关断M1。电感电流经由外部的肖特基二极管D1 续流。

反馈电压FB与 0.82V的基准电压通过EA比较,当FB脚电压低于 0.82V时使EA输出增大。

EA的输出电压正比于电感的峰值电流,EA输出电压增大则输出电流也增大。

TX4145自带 0.6ms的软启动。软启动防止输出电压在启动阶段过冲。在芯片启动时,内部电路产生一个以固定斜率上升的软启动电压SS,当SS低于内部基准电压时,SS被用来做EA的参考电压,内部基准电压被屏蔽。当SS大于内部基准电压时,内部基准电压控制EA。

电感取值

对大多数应用,电感的直流额定电流至少要比最大负载电流大 25%。为了达到更高的效率,电感的直流电阻要小于 200mΩ .电感的取值可有下面的公式计算得到:

PCB 布局注意

PCB布局对电路稳定工作很关键。请遵循以下布局指导:

1) 保持开关电流通路走线尽可能短并最小化功率环路面积(功率环路由输入电容、MOS和肖

特基二极管构成)。

2) 功率地 ->肖特基二极管->SW 引脚连接通路应尽可能短和宽。

3) 确保反馈电阻靠近芯片,且走线应短。

4) SW走线应远离FB反馈信号。

5) VIN, SW, GND 需用大的铜箔连接以改善芯片发热提高长期稳定性。