一款外置MOS开关降压型 LED 恒流控制器应用方案

97 阅读3分钟

一、基本概述

TX6121 是一款高效率、高精度的降压型大功率 LED 恒流驱动控制器芯片。芯片采用固定关断时间的峰值电流控制方式,关断时间可通过外部电容进行调节,工作频率可根据用户要求而改变。 通过调节外置的电流采样电阻,能控制高亮度 LED 灯的驱动电流,使 LED 灯亮度达到预期恒定亮度。在 DIM 端加 PWM信号,可以进行 LED 灯调光。DIM 端同时支持线性调光。芯片内部集成了 VDD 稳压管以及过温保护电路,减少外围元件并提高系统可靠性。芯片采用 SOT23-6封装

二、产品特点

三、应用领域

电路框图

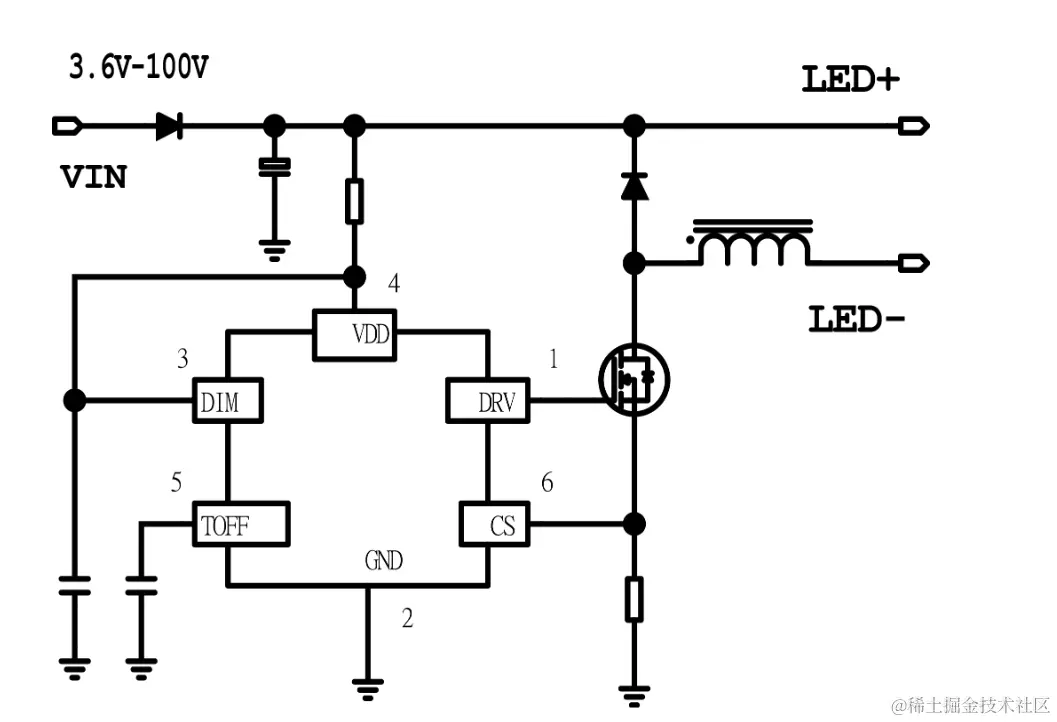
原理图

四、电气特性

测试条件: HVDD=5.5V,TA=25℃,除非另有说明

五、应用指南

工作原理

芯片采用峰值电流检测和固定关断时间的控制方式。电路工作在开关管导通和关断两种状态。当MOS开关管处于导通状态时,输入电压VDD通过LED灯、电感L1、MOS开关管、电流检测电阻RCS对电感充电,流过电感的电流随充电时间逐渐增大,当电流检测电阻RCS上的电压降达到电流检测阈值电压VCS_TH时,控制电路关断MOS开关管。当MOS开关管处于关断状态时,电感通过由LED灯、续流二极管以及电感自身组成的环路对电感储能放电。 MOS开关管在关断一个固定的时TOFF后,重新回到导通状态,并重复以上导通与关断过程。

TOFF设置

固定关断时间可由连接到TOFF引脚端的电容COFF 设定,其中TD=61ns。如果不外接COFF,内部将关

断时间设定为 650ns。

输出电流设置

LED输出电流由电流采样RCS以及TOFF等参数设定,其中VLED是LED的正向导通压降, L1 是电感值。

电感取值

为保证系统的输出恒流特性,电感电流应工作在连续模式,要求的最小电感取值为:

系统工作频率

系统工作频率FS由下式确定:

DIM 调光脚

通过DIM脚进行调光。DIM脚支持PWM调光及线性调光。当DIM脚接地,芯片关断LED输出;当DIM脚电压高过 1.3V, LED输出 100%电流。DIM脚线性调光范围在0.3-1.25V。当不需要调光功能时, DIM脚应接高电平, DIM脚不允许悬空。在采用线性调光时, DIM脚对地应接一个小电容(例如 10NF以上电容)。

芯片布局考虑

电流检测电阻RCS到芯片CS引脚以及GND引脚的连线需尽量粗而短,以减小连线寄生电阻对输出电流精度的影响。

供电电阻选择

通过供电电阻RVDD对芯片VDD供电。其中VDD取 5.5V, IVDD典型值取 2mA,VDD为输入电压。当开关频率设置的较高时,芯片工作电流会增大,相应地应减小供电电阻取值。芯片内部接VDD脚的稳压管最大钳位电流不超过 10mA,应注意RVDD的取值不能过小,以免流入VDD的电流超过允许值,否则需外接稳压管钳位。

过温保护

当芯片温度过高时,系统会限制输入电流峰值,典型情况下当芯片内部温度超过140 度以上时,过温调节开始起作用:随温度升高输入峰值电流逐渐减小,从而限制输入功率,增强系统可靠性。

六、封装信息 SOT23-6

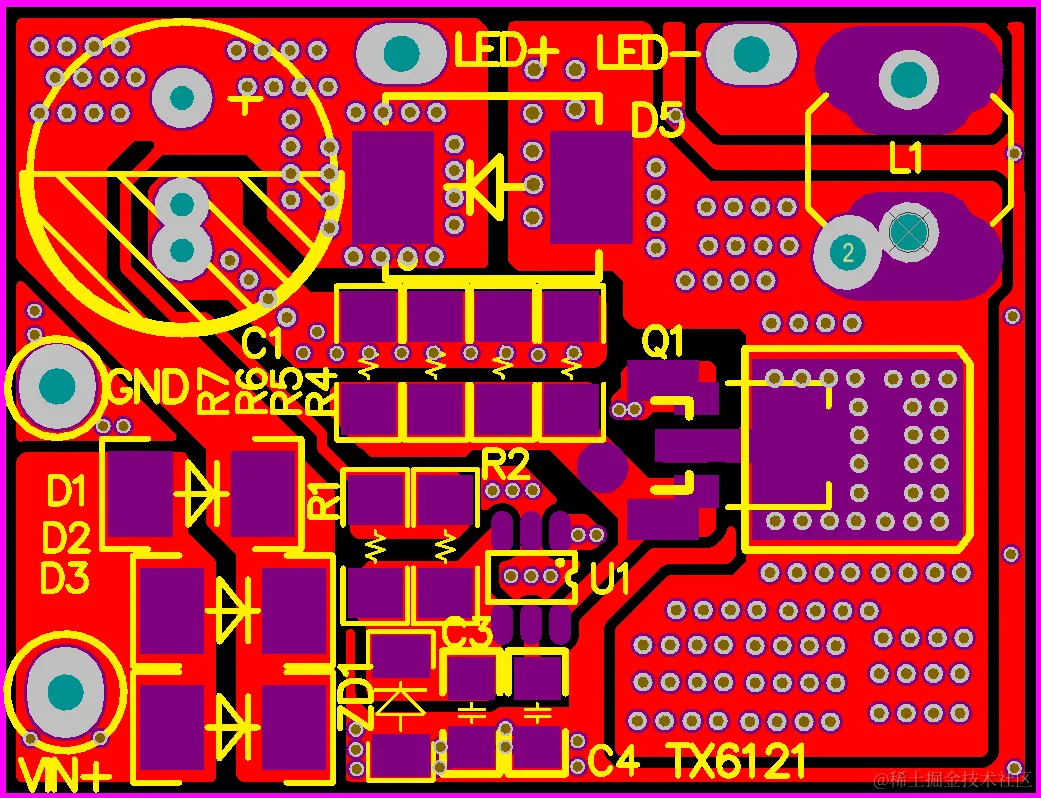
大功率LED恒流芯片TX6121 DEMO板 PCB图

LED恒流驱动芯片TX6121 输出电流计算器