基于WS2812的圣诞树-CSDN博客

209 阅读8分钟

项目说明

通过使用1010封装的WS2812灯珠,实现整体观感和谐、可视角度更佳的迷你圣诞树采用电池供电+触摸开关机+手机遥控方案,主打一个优雅。

主要特色

1、灯板部分(圣诞树主体)

使用1010封装的WS2812灯珠,体积小更和谐,且可视角度更佳灯板统一设计,一次免费打样(5片PCB)就足够使用简化了灯珠的丝印,避免丝印影响圣诞树观感使用弧形信号走线,使走线融入设计,不显得突兀

2、控制部分(圣诞树底座)

通过蓝牙控制器实现丰富的彩灯显示效果,也降低了开发周期

尽量避免正面走线,提神整体观感

充电接口、开关按键、指示灯 全部采用后置、下置

成果展示

实物展示视频:【Bilibili】种一棵赛博圣诞树

电路设计

电路采用了模块化设计

首先是Type-C接口与充放电管理芯片,实现了电池供电与一键开关机

电路可以参考我的另外一个开源项目:

基于LY3205的迷你充放电管理模块 - 嘉立创EDA开源硬件平台 (oshwhub.com)

由于我在设计的时候有一些强迫症,因此在设计时我选择把充电接口、开关按键、指示灯三件套全部采用后置,而又因为本项目主控板采用元器件全部放在背面(提升正面的美观性),因此我设计了一个独特的叠层结构来实现

这边的结构设计比较特殊,因此在开源项目末尾特别说明此部分的焊接方法

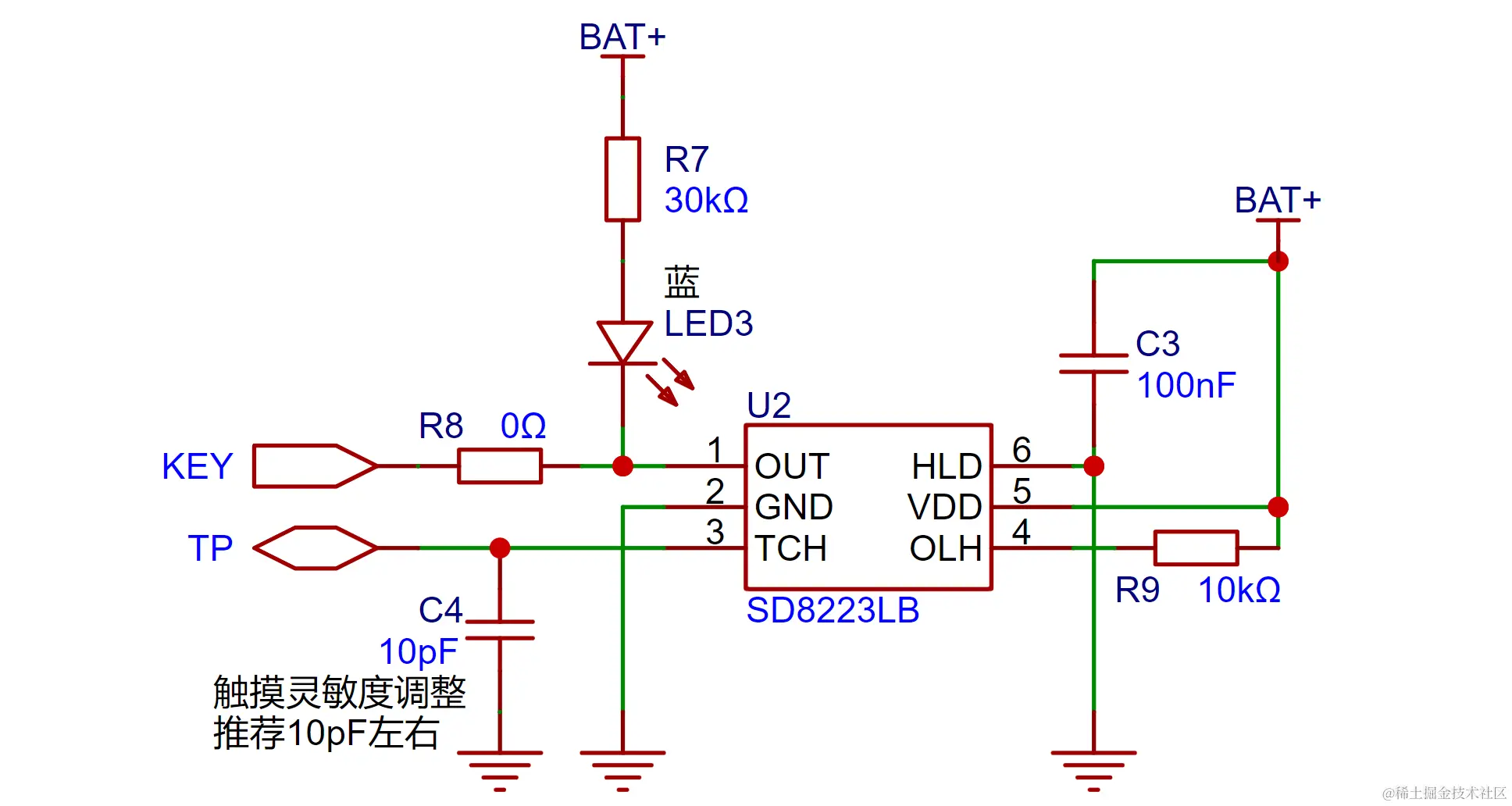
为了更加优雅的进行开关机操作,本项目使用了触摸开关

触摸传感芯片采用了常用的223芯片

通过上拉电阻使得OLH设置为低电平输出,从而模拟按键拉低KEY引脚,控制LY3205充放电管理芯片

需要注意的是,触摸芯片需要使用电池(BAT+网络)直接供电,这样才能在关机情况下使用

因此,需要选择宽电压、且低功耗的触摸芯片,我们可以根据数据手册查看相关数据

同时,在触摸感应的背面,我增加了一个焊盘,方便引出触摸感应接线到不同的外壳上

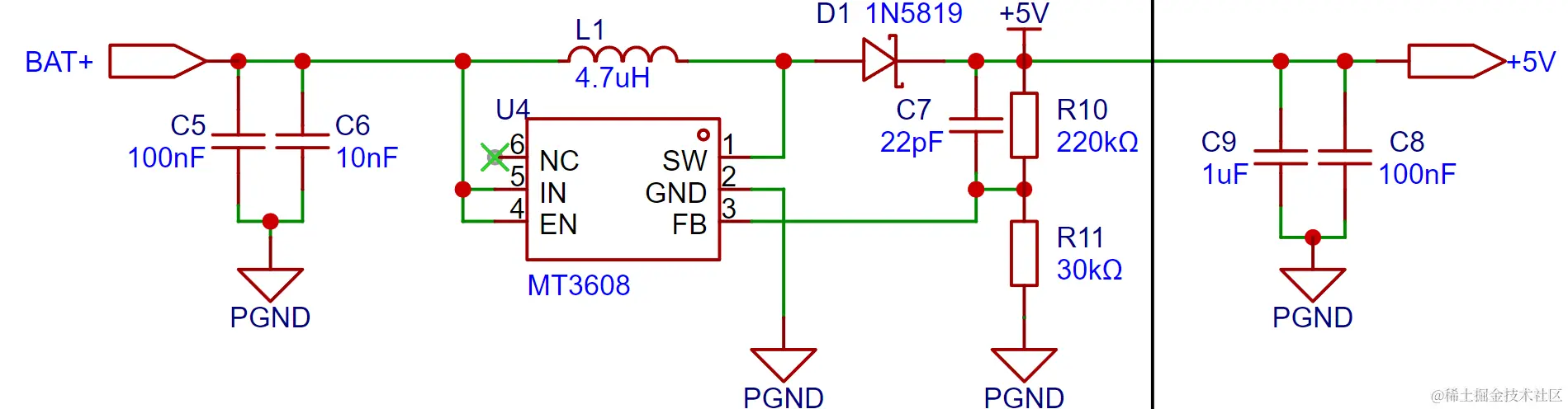
升压电路采用了常用的3608,在此不进行赘述

由于本项目对纹波的邀要求不高,且对电路体积限制较高,我在PCB中删去了电压前馈电容C7

每一片“树叶”上有正反面各8颗,一共16颗2812灯珠

4片“树叶”一共有16*4=64颗灯珠

优先建议选择焊接R12-16进行灯珠串联接线,若有灯珠损坏且无法修复,则采用备用的R17-21进行4片“树叶的并联接线

在串联接线时,整棵圣诞树的灯珠可以实现连续变换效果,并联接线时4片“树叶的灯光效果是相同的

灯板采用固定引脚与电气连接复用的设计,通过焊锡固定灯板的同时与主板进行连接,如下图所示

因此在焊接时务必确保焊点已经进行了可靠的连接

需要用到的4片灯板是一样的(当然你可以画4片不一样的),一次免费打样(5片PCB)就足够使用

如果需要批量焊接,则可以采用”4拼板“,这样一块板就是”一棵树“

该项目的灯珠采用1010小封装,存在较高的焊接难度,新手焊接需要考虑自己的焊接技术能否成功

外壳(底座)采用Fusion360建模设计,如下图所示

底座的STL文件已经放在项目附件,可以自行下载打印(有斜面,但是不用支撑就能打印)

底座中间的小孔是用来固定灯光控制器上的麦克风的

外部玻璃罩我选择的是8.5cm直径,该直径小于常规10cm或以上直径的玻璃罩,更适合当桌面摆件

该圣诞树迷你的体型也是为了适配这个小灯罩,显得更加精致

软件部分:

软件下载地址:

ZENGGE

软件常见问题:

FAQ

在软件中,设置点数64段数1,若并联接线则设置点数16段数4

在控制界面的首页可以使灯珠单色显示,可以判断RGB值是否正确,如果灯珠颜色和软件设置的不一样,则需要修改灯条排序(默认是RGB,我这边对应的设置是GRB,使用不同厂家的灯珠可能需要进行不一样的设置)

制作注意事项:

本项目所有板子都是打1mm厚度!

1、先焊接充放电管理和升压电路,确认充电与升压输出没问题以后再焊接灯板

2、灯板焊接完成后,务必确认每块灯板都可以正常点亮,最后再进行组装焊接

3、焊接灯板一定要先焊接灯板互相的连接焊盘,再焊接灯板与主控板的连接

4、可以采用泡沫胶带把电池黏在主控板背面,然后再使用金属引脚连接WS2812扩展板

充电接口焊接方法:

首先弯折Type-C接口的两个正面支撑片,再使用焊锡将弯折后的支撑片与接口本体固定

在焊接时,先焊接按键和灯珠,焊接后建议使用烙铁多加焊锡确保按键固定可靠

随后使用电烙铁在Type-C信号引脚部分上锡,再使用热风枪从背面加热焊接Type-C接口

焊接好上面的步骤后先要确定充电功能正常

最后才能焊接Type-C接口的四个固定引脚

控制板焊接方法:

首先焊接好主控板和灯板,飞线连接主控板,使用电池或电源测试灯光功能都正常

随后使用海绵胶带(厚双面胶)固定电池在圣诞树底部正中间

找一些硬质的元器件引脚,比着电池厚度,弯折成C型

将弯折后的引脚焊接固定在控制板上,并进行修剪

最后将灯光蓝牙控制板与圣诞树主控板焊接在一起

全部连接完成后建议再次进行测试,测试完成后即可装进外壳进行组装

安装时调整灯光蓝牙控制板使其麦克风对准底部孔位

采购链接:

主要元器件跟着电路图进行采购就可以

WS2812控制器我采用的以下链接中的“USB幻彩控制器”模块

WS2811全彩灯带条2812B流水跑马调光USB5V迷你音乐蓝牙幻彩控制器-淘宝网 (taobao.com)

如果需要批量购买WS2812-1010灯珠,可以选择

包邮0404呼吸灯珠可编程内置ic发光二极管led1010幻彩rgb最小尺寸-淘宝网 (taobao.com)

玻璃灯罩直径为8.5cm,单独购买灯罩即可

促销创意草莓碗圆球玻璃罩球形翻糖蛋糕罩烘焙饰品水晶球人偶装饰-淘宝网 (taobao.com)

电池采用带保护板的成品软包锂电,大小为602030

3.7v聚合物锂电池602030点读笔记录仪录音笔插卡音箱通用充电电池-淘宝网 (taobao.com)

原理图

PCB