PWM 调光的线性降压 LED 恒流驱动器-CSDN博客

195 阅读3分钟

一、基本概述

TX6410 是一种带 PWM 调光功能的线性降压 LED 恒流驱动器,仅需外接一个电阻就可以构成一个完整的 LED 恒流驱动电路,调节该外接电阻可调节输出电流,输出电流范围为 10~2000mA。内置 30V 50 毫欧 MOS。内置过热保护功能,可有效保护芯片,避免因过热而造成损坏。具有很低的静态电流,典型值为49uA。带 PWM 调光功能, 可通过在DIM 脚加 PWM 信号调节 LED 电流。芯片采用 ESOP8 封装,内置散热片接LED脚。

二、产品的特点

  • VDD工作电压:2.5-6V
  • 输出电流:10mA - 2A
  • 内置 30V/50mΩ MOS
  • PWM调光:最高频率 10KHz
  • 输出电流精度:±4%
  • 内置过热保护
  • 低静态电流 49uA

三、应用领域

  • 网络系统
  • 医疗设备
  • 消费类电子产品
  • 线性 LED 照明驱动
  • LED 手电筒、LED 台灯
  • LED 矿灯
  • LED 指示灯等

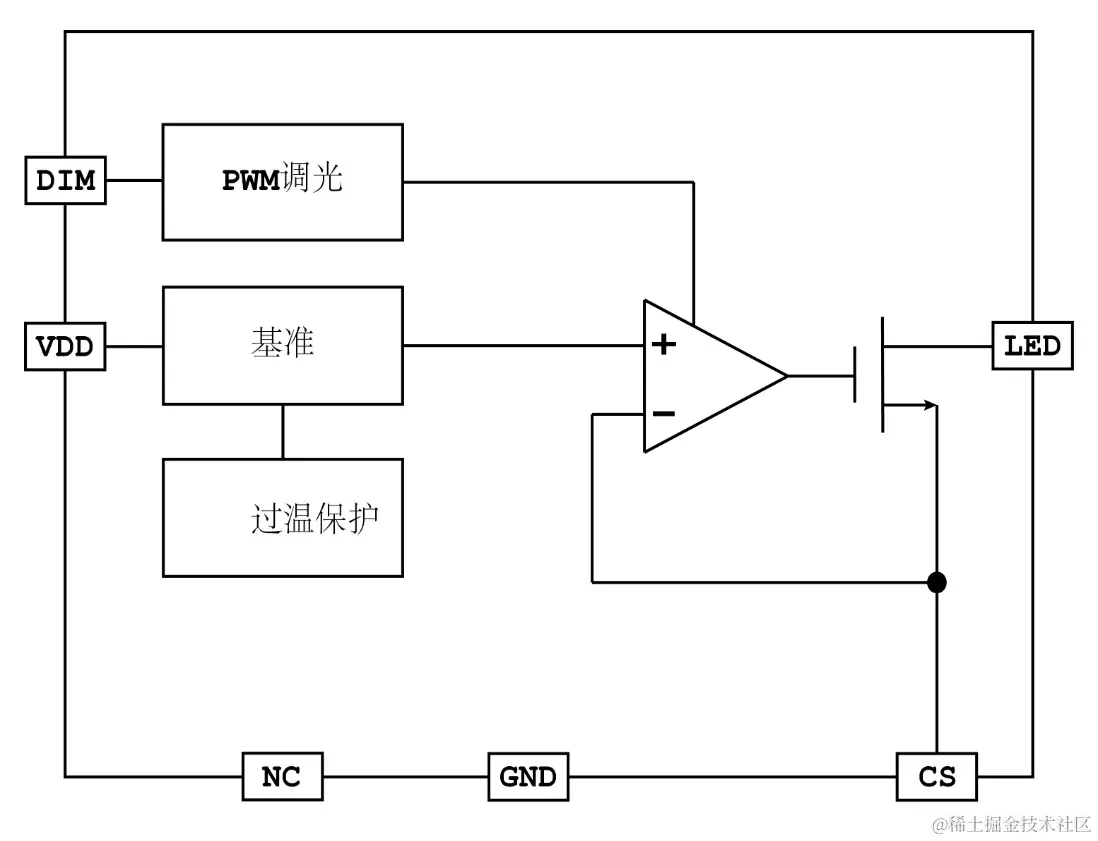
四、原理图

电气特性 测试条件: VDD=5V,TA=25℃,除非另有说明

五、应用指南

工作原理

通过采样 CS 脚电压来实现输出电流恒流控制。电源脚 VDD 工作电压范围为 2.5V 到 6V,当电源电压高过 6V 时通过外接稳压二极管使芯片工作电压钳位在 6V 以内即可满足宽压大电流恒流 LED 驱动。内置过热保护功能,当环境温度过高,芯片会进入过热保护状态,随温度升高而逐渐减小 LED 的输出电流,可有效保护芯片。内置 30V/5A 功率 NMOS,最大支持 2A 输出电流。

输出电流设定

采样电压 Vcs 典型值为 50mV 和 100mV 两种, LED 电流由下式确定,其中 RCS 为采样电阻。

为了保证输出电流的恒流精度,RCS 要应使用 1% 以内的高精度电阻。

PWM 调光

芯片内置 PWM 调光功能。通过在 DIM 引脚施加 PWM 信号,可使得 LED电流在 0~100% 范围内变化。当 DIM 脚接低电平,LED 输出关断,当 DIM 脚接高电平 LED 正常输出。PWM 调光频率最高可达 10KHz。对大多数应用,推荐调光频率在 1KHz 以内可获得好的调光线性度。

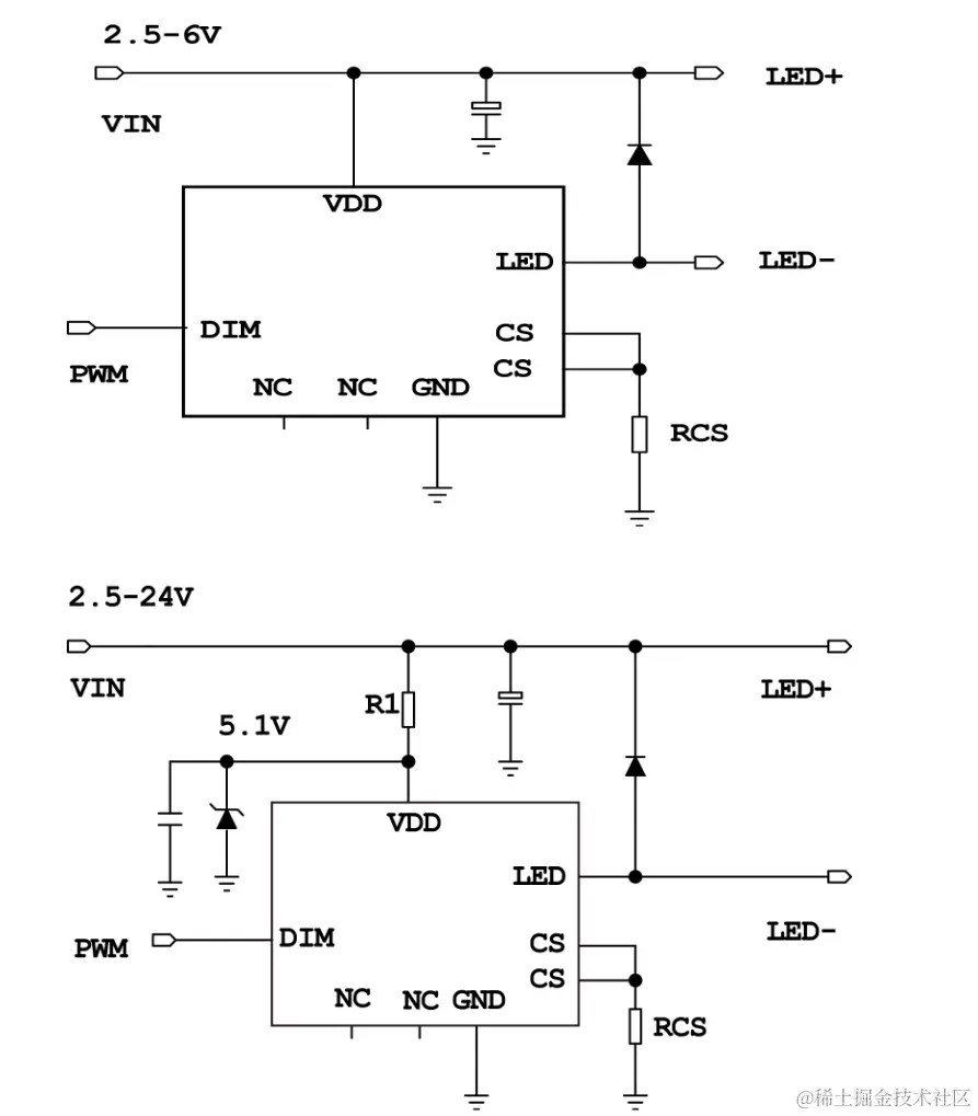
PCB 布图注意事项

PCB 布线时在 VDD 引脚加一个 4.7uF 左右的滤波电容,且该电容应尽可能靠近 VDD 引脚和地。一方面,该滤波电容可以减小系统上电时 VDD 引脚的电压尖峰,避免 IC 因过压而损坏,另一方面,当 IC 进入过温保护状态时,该滤波电容可以避免在电源 VDD 上出现因输出电流波动而导致大的纹波。采样电阻RCS 到地的连线应尽量粗短,以减小因为连线寄生电阻导致的输出电流误差。

摩托车流水灯设计方案

轻按第一下开机进入模式1常亮,轻按第二下进入模式2反复流水,轻按第三下快闪,第四下进入花样流水,再次单击关机,以此循环。