NUS CS1101S:SICP JavaScript 描述:二、使用数据构建抽象(下)

158 阅读1小时+

2.3.2 示例:符号微分

作为符号操作的示例和数据抽象的进一步说明,考虑设计一个执行代数表达式的符号微分的函数。我们希望该函数以代数表达式和变量作为参数,并返回表达式相对于变量的导数。例如,如果函数的参数是ax² + bx + cx,则函数应返回2ax + b。符号微分在 Lisp 编程语言中具有特殊的历史意义。它是符号操作计算机语言开发背后的激励示例之一。此外,它标志着导致强大的符号数学工作系统开发的研究线的开始,这些系统如今被应用数学家和物理学家常规使用。

在开发符号微分程序时,我们将遵循数据抽象的相同策略,这与我们在开发第 2.1.1 节有理数系统时所遵循的策略相同。也就是说,我们将首先定义一个微分算法,该算法可以操作抽象对象,如“和”、“积”和“变量”,而不用担心这些对象如何表示。之后才会解决表示问题。

具有抽象数据的微分程序

为了简化问题,我们将考虑一个非常简单的符号微分程序,该程序处理的表达式仅使用加法和乘法两个参数进行构建。任何这种表达式的微分都可以通过应用以下简化规则来进行:

c2-fig-5008.jpg

注意后两条规则的递归性质。也就是说,要获得和的导数,我们首先找到项的导数并将它们相加。每个项可能又是需要分解的表达式。分解成越来越小的部分最终会产生常数或变量的部分,它们的导数将是 0 或 1。

为了将这些规则体现在函数中,我们进行了一些希望的思考,就像我们在设计有理数实现时所做的那样。如果我们有一种表示代数表达式的方法,我们应该能够判断一个表达式是和、积、常数还是变量。我们应该能够提取表达式的部分。例如,对于和,我们希望能够提取加数(第一项)和被加数(第二项)。我们还应该能够从部分构造表达式。让我们假设我们已经有了实现以下选择器、构造函数和谓词的函数:

is_variable(e)e是变量吗?
is_same_variable(v1, v2)v1v2是相同的变量吗?
is_sum(e)e是和吗?
addend(e)e的加数。
augend(e)e的被加数。
make_sum(a1, a2)构造a1a2的和。
is_product(e)e是乘积吗?
multiplier(e)产品e的乘数。
multiplicand(e)产品e的被乘数。
make_product(m1, m2)构造m1m2的乘积。

使用这些和原始谓词is_number,它识别数字,我们可以将微分规则表达为以下函数:

function deriv(exp, variable) {
    return is_number(exp)
           ? 0
           : is_variable(exp)
           ? is_same_variable(exp, variable) ? 1 : 0
           : is_sum(exp)
           ? make_sum(deriv(addend(exp), variable),
                      deriv(augend(exp), variable))
           : is_product(exp)
           ? make_sum(make_product(multiplier(exp),
                                   deriv(multiplicand(exp),
                                         variable)),
                     make_product(deriv(multiplier(exp),
                                         variable),
                                  multiplicand(exp)))
           : error(exp, "unknown expression type – deriv");
}

这个deriv函数包含了完整的微分算法。由于它是用抽象数据表示的,所以无论我们选择如何表示代数表达式,只要我们设计一个合适的选择器和构造函数,它都能工作。这是我们接下来必须解决的问题。

表示代数表达式

我们可以想象许多使用列表结构来表示代数表达式的方法。例如,我们可以使用符号列表来反映通常的代数表示法,将ax + b表示为list("a", "*", "x", "+", "b")。但是,如果我们在 JavaScript 值中反映表达式的数学结构,将ax + b表示为list("+", list("*", "a", "x"), "b")会更方便。将二元运算符放在其操作数之前称为前缀表示,与第 1.1.1 节介绍的中缀表示相反。使用前缀表示,微分问题的数据表示如下:

  • 变量只是字符串。它们由原始谓词is_string识别:

        function is_variable(x) { return is_string(x); }
    
  • 如果表示它们的字符串相等,两个变量是相同的:

        function is_same_variable(v1, v2) {
            return is_variable(v1) && is_variable(v2) && v1 === v2;
        }
    
  • 和积是作为列表构造的:

        function make_sum(a1, a2) { return list("+", a1, a2); }
        function make_product(m1, m2) { return list("*", m1, m2); }
    
  • 和是一个列表,其第一个元素是字符串"+"

        function is_sum(x) {
            return is_pair(x) && head(x) === "+";
        }
    
  • 被加数是和列表的第二项:

        function addend(s) { return head(tail(s)); }
    
  • 被加数是和列表的第三项:

        function augend(s) { return head(tail(tail(s))); }
    
  • 乘积是一个列表,其第一个元素是字符串"*"

        function is_product(x) {
            return is_pair(x) && head(x) === "*";
        }
    
  • 乘数是产品列表的第二项:

        function multiplier(s) { return head(tail(s)); }
    
  • 被乘数是产品列表的第三项:

        function multiplicand(s) { return head(tail(tail(s))); }
    

因此,我们只需要将这些与由deriv体现的算法结合起来,就可以拥有一个可工作的符号微分程序。让我们看一些其行为的例子:

deriv(list("+", "x", 3), "x");
list("+", 1, 0)

deriv(list("*", "x", "y"), "x");
list("+", list("*", "x", 0), list("*", 1, "y"))

deriv(list("*", list("*", "x", "y"), list("+", "x", 3)), "x");
list("+", list("*", list("*", "x", "y"), list("+", 1, 0)),
          list("*", list("+", list("*", "x", 0), list("*", 1, "y")),
                    list("+", "x", 3)))

该程序生成的答案是正确的;但是,它们是未简化的。事实上

c2-fig-5009.jpg

但我们希望程序知道x· 0 = 01 · y = y0 + y = y。第二个例子的答案应该只是y。正如第三个例子所示,当表达式变得复杂时,这将成为一个严重的问题。

我们的困难很像我们在实现有理数时遇到的困难:我们没有将答案简化为最简形式。为了完成有理数的简化,我们只需要改变实现的构造函数和选择器。我们可以在这里采用类似的策略。我们不会改变deriv。相反,我们将改变make_sum,以便如果两个加数都是数字,make_sum将把它们相加并返回它们的和。此外,如果其中一个加数是 0,那么make_sum将返回另一个加数。

function make_sum(a1, a2) {
    return number_equal(a1, 0)
           ? a2
           : number_equal(a2, 0)
           ? a1
           : is_number(a1) && is_number(a2)
           ? a1 + a2
           : list("+", a1, a2);
}

这使用了函数number_equal,它检查表达式是否等于给定的数字:

function number_equal(exp, num) {
    return is_number(exp) && exp === num;
}

同样,我们将改变make_product以内置规则,即 0 乘以任何数都是 0,1 乘以任何数都是它本身:

function make_product(m1, m2) {
    return number_equal(m1, 0) || number_equal(m2, 0)
           ? 0
           : number_equal(m1, 1)
           ? m2
           : number_equal(m2, 1)
           ? m1
           : is_number(m1) && is_number(m2)
           ? m1 * m2
           : list("*", m1, m2);
}

这是这个版本在我们的三个例子上的工作方式:

deriv(list("+", "x", 3), "x");
`1`

deriv(list("*", "x", "y"), "x");
"y"

deriv(list("*", list("*", "x", "y"), list("+", "x", 3)), "x");
list("+", list("*", "x", "y"), list("*", "y", list("+", "x", 3)))

尽管这是一个很大的改进,但第三个例子表明,在我们得到一个将表达式放入我们可能同意的“最简形式”的程序之前,我们还有很长的路要走。代数简化的问题很复杂,因为,除其他原因外,对于一个目的来说可能是最简单的形式对于另一个目的来说可能不是。

练习 2.56

展示如何扩展基本的差异化器以处理更多种类的表达式。例如,实现差异化规则

c2-fig-5010.jpg

通过向deriv程序添加一个新子句并定义适当的函数is_expbaseexponentmake_exp来实现这个表示法。(你可以使用字符串**来表示指数。)内置规则,任何数的 0 次方都是 1,任何数的 1 次方都是它本身。

练习 2.57

将差异化程序扩展到处理任意数量(两个或更多)项的和与积。然后上面的最后一个例子可以表示为

deriv(list("*", "x", "y", list("+", "x", 3)), "x");

尝试只通过改变和积的表示形式,而不改变deriv函数来实现这一点。例如,和的addend将是第一项,augend将是其余项的和。

练习 2.58

假设我们想修改差异化程序,使其适用于普通的数学表示法,其中+*是中缀而不是前缀运算符。由于差异化程序是根据抽象数据定义的,我们可以通过仅改变定义差异化器要操作的代数表达式的表示的谓词、选择器和构造函数来修改它,以便它适用于不同的表达式表示。

  1. a. 展示如何以中缀形式来区分代数表达式,就像这个例子一样:

    list("x", "+", list(3, "*", list("x", "+", list("y", "+", 2))))
    

    为了简化任务,假设+*总是带有两个参数,并且表达式是完全括号化的。

  2. b. 如果我们允许更接近普通中缀表示法的符号,即省略不必要的括号并假定乘法比加法优先级高,那么问题就会变得更加困难,就像这个例子一样:

    list("x", "+", "3", "*", list("x", "+", "y", "+", 2))
    

    你能设计适当的谓词、选择器和构造函数,使我们的导数程序仍然有效吗?

2.3.3 例子:表示集合

在前面的例子中,我们为两种复合数据对象构建了表示:有理数和代数表达式。在这些例子中,我们可以选择在构建时间或选择时间简化(减少)表达式,但除此之外,在列表方面选择这些结构的表示是直接的。当我们转向集合的表示时,表示的选择就不那么明显了。实际上,有许多可能的表示,它们在几个方面彼此之间有显著的不同。

非正式地,集合只是不同对象的集合。为了给出更精确的定义,我们可以采用数据抽象的方法。也就是说,我们通过指定在集合上使用的操作来定义“集合”。这些操作包括union_setintersection_setis_element_of_setadjoin_set。函数is_element_of_set是一个谓词,用于确定给定元素是否是集合的成员。函数adjoin_set接受一个对象和一个集合作为参数,并返回一个包含原始集合元素和附加元素的集合。函数union_set计算两个集合的并集,即包含在任一参数中出现的每个元素的集合。函数intersection_set计算两个集合的交集,即仅包含同时出现在两个参数中的元素的集合。从数据抽象的角度来看,我们可以自由设计任何实现这些操作的表示,以与上述解释一致的方式实现。³³

无序列表的集合

一种表示集合的方法是将其元素列表化,其中没有元素出现超过一次。空集由空列表表示。在这种表示中,is_element_of_set类似于第 2.3.1 节的member函数。它使用equal而不是===,因此集合元素不必仅仅是数字或字符串:

function is_element_of_set(x, set) {
    return is_null(set)
           ? false
           : equal(x, head(set))
           ? true
           : is_element_of_set(x, tail(set));
}

使用这个,我们可以编写adjoin_set。如果要添加的对象已经在集合中,我们只需返回集合。否则,我们使用pair将对象添加到表示集合的列表中:

function adjoin_set(x, set) {
    return is_element_of_set(x, set)
           ? set
           : pair(x, set);
}

对于intersection_set,我们可以使用递归策略。如果我们知道如何形成set2set1tail的交集,我们只需要决定是否在其中包含set1head。但这取决于head(set1)是否也在set2中。以下是得到的函数:

function intersection_set(set1, set2) {
    return is_null(set1) || is_null(set2)
           ? null
           : is_element_of_set(head(set1), set2)
           ? pair(head(set1), intersection_set(tail(set1), set2))
           : intersection_set(tail(set1), set2);
}

在设计表示时,我们应该关注的一个问题是效率。考虑我们的集合操作所需的步骤数。由于它们都使用is_element_of_set,因此此操作的速度对整个集合实现的效率有重大影响。现在,为了检查对象是否是集合的成员,is_element_of_set可能需要扫描整个集合。(在最坏的情况下,对象可能不在集合中。)因此,如果集合有n个元素,is_element_of_set可能需要最多n步。因此,所需的步骤数随着Θ(n)增长。使用此操作的adjoin_set所需的步骤数也随着Θ(n)增长。对于intersection_set,它对set1的每个元素进行is_element_of_set检查,所需的步骤数随着涉及的集合大小的乘积增长,或者对于大小为n的两个集合,为Θ(n²)union_set也是如此。

练习 2.59

为无序列表表示的集合实现union_set操作。

练习 2.60

我们规定集合将被表示为一个没有重复的列表。现在假设我们允许重复。例如,集合{1, 2, 3}可以表示为列表list(2, 3, 2, 1, 3, 2, 2)。设计函数is_element_of_setadjoin_setunion_setintersection_set,这些函数操作这种表示。每个函数的效率与非重复表示的相应函数相比如何?是否有应用程序会优先使用这种表示而不是非重复表示?

有序列表的集合

加速我们的集合操作的一种方法是更改表示,使得集合元素按升序列出。为此,我们需要某种方法来比较两个对象,以便我们可以说哪个更大。例如,我们可以按字典顺序比较字符串,或者我们可以同意一些方法来为对象分配唯一的数字,然后通过比较相应的数字来比较元素。为了保持我们的讨论简单,我们只考虑集合元素是数字的情况,这样我们可以使用><来比较元素。我们将通过按升序列出其元素来表示一组数字。而我们上面的第一种表示允许我们以任何顺序列出集合{1, 3, 6, 10}的元素,我们的新表示只允许列表list(1, 3, 6, 10)

有序的一个优点在于is_element_of_set中显示出来:在检查项目是否存在时,我们不再需要扫描整个集合。如果我们到达一个大于我们要查找的项目的集合元素,那么我们就知道该项目不在集合中。

function is_element_of_set(x, set) {
    return is_null(set)
           ? false
           : x === head(set)
           ? true
           : x < head(set)
           ? false
           : // x > head(set)
             is_element_of_set(x, tail(set));
}

这节省了多少步?在最坏的情况下,我们要找的项目可能是集合中最大的项目,因此步数与无序表示的步数相同。另一方面,如果我们搜索许多不同大小的项目,有时我们可以期望能够在列表开头附近停止搜索,而其他时候我们仍然需要检查大部分列表。平均而言,我们应该期望需要检查集合中大约一半的项目。因此,所需的平均步数约为n/2。这仍然是Θ(n)的增长,但平均而言,与先前的实现相比,它可以节省我们约 2 倍的步数。

我们通过intersection_set获得了更令人印象深刻的加速。在无序表示中,这个操作需要Θ(n²)步,因为我们对set2的每个元素执行了完整的扫描。但是在有序表示中,我们可以使用更聪明的方法。首先比较两个集合的初始元素x1x2。如果x1等于x2,那么这给出了交集的一个元素,其余的交集是两个集合的tail的交集。然而,假设x1小于x2。由于x2set2中最小的元素,我们可以立即得出x1不可能出现在set2中,因此不在交集中。因此,交集等于set2set1tail的交集。同样,如果x2小于x1,那么交集由set1set2tail的交集给出。这是函数:

function intersection_set(set1, set2) {
    if (is_null(set1) || is_null(set2)) {
        return null;
    } else {
        const x1 = head(set1);
        const x2 = head(set2);
        return x1 === x2
               ? pair(x1, intersection_set(tail(set1), tail(set2)))
               : x1 < x2
               ? intersection_set(tail(set1), set2)
               : // x2 < x1
                 intersection_set(set1, tail(set2));
    }
}

要估计此过程所需的步数,观察到在每一步中,我们将交集问题减少到计算更小集合的交集——从set1set2或两者中删除第一个元素。因此,所需的步数最多是set1set2大小的总和,而不是无序表示的大小乘积。这是Θ(n)的增长,而不是Θ(n²)——即使对于中等大小的集合,这也是相当大的加速。

练习 2.61

使用有序表示法给出adjoin_set的实现。类似于is_element_of_set,展示如何利用排序来生成一个函数,平均需要的步骤数量大约是无序表示的一半。

练习 2.62

为作为有序列表表示的集合提供一个Θ(n)union_set实现。

将集合表示为二叉树

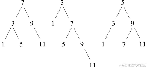
我们可以通过以树的形式排列集合元素来比有序列表表示更好。树的每个节点都包含集合的一个元素,称为该节点的“条目”,以及指向两个其他(可能为空)节点的链接。 “左”链接指向小于节点处的元素,“右”链接指向大于节点处的元素。图 2.16 显示了表示集合{1, 3, 5, 7, 9, 11}的一些树。同一集合可以用多种不同的方式表示为树。我们对有效表示的唯一要求是左子树中的所有元素都小于节点条目,右子树中的所有元素都大于节点条目。

c2-fig-0016.jpg

图 2.16 表示集合{1, 3, 5, 7, 9, 11}的各种二叉树。

树表示的优势在于:假设我们想要检查数字x是否包含在集合中。我们首先将x与顶部节点中的条目进行比较。如果x小于此条目,我们知道我们只需要搜索左子树;如果x大于此条目,我们只需要搜索右子树。现在,如果树是“平衡的”,这些子树的大小将约为原始大小的一半。因此,我们已经将搜索大小为n的树的问题减少到搜索大小为n/2的树。由于树的大小在每一步都减半,我们应该期望搜索大小为n的树所需的步骤数增长为Θ(log n)。对于大型集合,这将比以前的表示方式显著加快速度。

我们可以使用列表来表示树。每个节点将是一个包含三个项目的列表:节点处的条目,左子树和右子树。空列表的左子树或右子树表示那里没有连接的子树。我们可以通过以下函数描述这种表示法:

function entry(tree) { return head(tree); }
function left_branch(tree) { return head(tail(tree)); }
function right_branch(tree) { return head(tail(tail(tree))); }
function make_tree(entry, left, right) {
    return list(entry, left, right);
}

现在我们可以使用上述策略编写is_element_of_set

function is_element_of_set(x, set) {
    return is_null(set)
           ? false
           : x === entry(set)
           ? true
           : x < entry(set)
           ? is_element_of_set(x, left_branch(set))
           : // x > entry(set)
             is_element_of_set(x, right_branch(set));
}

将项目添加到集合中的方法类似实现,并且需要Θ(log n)步骤。要添加项目x,我们将x与节点条目进行比较,以确定x应该添加到右侧还是左侧分支,并且在将x添加到适当的分支后,我们将这个新构造的分支与原始条目和另一个分支组合在一起。如果x等于条目,我们只需返回节点。如果我们被要求将x添加到空树中,我们生成一个具有x作为条目和空右侧和左侧分支的树。以下是函数:

function adjoin_set(x, set) {
    return is_null(set)
           ? make_tree(x, null, null)
           : x === entry(set)
           ? set
           : x < entry(set)
           ? make_tree(entry(set),
                       adjoin_set(x, left_branch(set)),
                       right_branch(set))
           : // x > entry(set)
             make_tree(entry(set),
                       left_branch(set),
                       adjoin_set(x, right_branch(set)));
}

上述声称搜索树可以在对数步骤中执行的假设是树是“平衡的”,即每棵树的左子树和右子树大致具有相同数量的元素,因此每个子树包含其父树元素的大约一半。但是我们如何确保我们构造的树是平衡的呢?即使我们从平衡树开始,使用adjoin_set添加元素可能会产生不平衡的结果。由于新添加元素的位置取决于元素与集合中已有项目的比较方式,我们可以预期,如果我们“随机”添加元素,树将平均平衡。但这并不是一个保证。例如,如果我们从空集开始,按顺序添加数字 1 到 7,我们最终得到图 2.17 中显示的高度不平衡的树。在这棵树中,所有左子树都是空的,因此它与简单的有序列表没有任何优势。解决这个问题的一种方法是定义一个操作,将任意树转换为具有相同元素的平衡树。然后我们可以在每隔几次adjoin_set操作之后执行此转换,以保持我们的集合平衡。还有其他解决这个问题的方法,其中大多数涉及设计新的数据结构,用于在Θ(log n)步骤中进行搜索和插入。³⁶

c2-fig-0017.jpg

图 2.17 顺序添加 1 到 7 所产生的不平衡树。

练习 2.63

以下两个函数中的每一个都将二叉树转换为列表。

function tree_to_list_1(tree) {
    return is_null(tree)
           ? null
           : append(tree_to_list_1(left_branch(tree)),
                    pair(entry(tree),
                         tree_to_list_1(right_branch(tree))));
}

function tree_to_list_2(tree) {
    function copy_to_list(tree, result_list) {
        return is_null(tree)
               ? result_list
               : copy_to_list(left_branch(tree),
                              pair(entry(tree),
                                   copy_to_list(right_branch(tree),
                                                result_list)));
    }
    return copy_to_list(tree, null);
}
  1. a. 这两个函数对每棵树都产生相同的结果吗?如果不是,结果有何不同?这两个函数为图 2.16 中的树产生了什么列表?

  2. b. 这两个函数在将具有n个元素的平衡树转换为列表所需的步骤数量的增长顺序相同吗?如果不是,哪一个增长更慢?

练习 2.64

以下函数list_to_tree将有序列表转换为平衡二叉树。辅助函数partial_tree以整数n和至少n个元素的列表作为参数,并构造包含列表的前n个元素的平衡树。partial_tree返回的结果是一个由pair组成的对,其head是构造的树,tail是未包含在树中的元素列表。

function list_to_tree(elements) {
    return head(partial_tree(elements, length(elements)));
}
function partial_tree(elts, n) {
    if (n === 0) {
        return pair(null, elts);
    } else {
        const left_size = math_floor((n - 1) / 2);
        const left_result = partial_tree(elts, left_size);
        const left_tree = head(left_result);
        const non_left_elts = tail(left_result);
        const right_size = n - (left_size + 1);
        const this_entry = head(non_left_elts);
        const right_result = partial_tree(tail(non_left_elts), right_size);
        const right_tree = head(right_result);
        const remaining_elts = tail(right_result);
        return pair(make_tree(this_entry, left_tree, right_tree),
                    remaining_elts);
    }
}
  1. a. 用尽可能清晰的方式写一段简短的段落,解释partial_tree是如何工作的。为列表list(1, 3, 5, 7, 9, 11)绘制list_to_tree生成的树。

  2. b. list_to_treen个元素的列表转换为所需的步骤数量的增长顺序是多少?

练习 2.65

使用练习 2.63 和 2.64 的结果,为作为(平衡)二叉树实现的集合提供union_setintersection_setΘ(n)实现。³⁷

集合和信息检索

我们已经研究了使用列表表示集合的选项,并且已经看到数据对象的表示选择对使用数据的程序的性能有很大影响。专注于集合的另一个原因是,这里讨论的技术在涉及信息检索的应用中一再出现。

考虑一个包含大量个体记录的数据库,例如公司的人事档案或会计系统中的交易。典型的数据管理系统花费大量时间访问或修改记录中的数据,因此需要一种有效的访问记录的方法。这是通过识别每个记录的一部分作为标识来完成的。键可以是任何唯一标识记录的东西。对于人事档案,它可能是员工的 ID 号。对于会计系统,它可能是交易号。无论键是什么,当我们将记录定义为数据结构时,我们应该包括一个key选择器函数,用于检索与给定记录关联的键。

现在我们将数据库表示为一组记录。要定位具有给定键的记录,我们使用一个名为lookup的函数,它以键和数据库作为参数,并返回具有该键的记录,如果没有这样的记录则返回false。函数lookup的实现方式几乎与is_element_of_set相同。例如,如果记录集被实现为无序列表,我们可以使用

function lookup(given_key, set_of_records) {
    return is_null(set_of_records)
           ? false
           : equal(given_key, key(head(set_of_records)))
           ? head(set_of_records)
           : lookup(given_key, tail(set_of_records));
}

当然,有更好的方法来表示大型集合,而不是作为无序列表。记录必须“随机访问”的信息检索系统通常通过基于树的方法实现,例如之前讨论过的二叉树表示。在设计这样的系统时,数据抽象的方法论可以提供很大的帮助。设计者可以使用简单直接的表示方法(例如无序列表)创建一个初始实现。这对于最终的系统来说是不合适的,但它可以用来提供一个“快速脏数据”数据库,用于测试系统的其余部分。稍后,数据表示可以修改为更复杂的形式。如果数据库是根据抽象选择器和构造器访问的,那么这种表示的更改不需要对系统的其余部分进行任何更改。

练习 2.66

为记录集结构化为按键的数值顺序排列的二叉树的情况实现lookup函数。

2.3.4 示例:霍夫曼编码树

本节提供了使用列表结构和数据抽象来操作集合和树的实践。应用于将数据表示为一系列一和零(位)的方法。例如,用于在计算机中表示文本的 ASCII 标准代码将每个字符编码为七位序列。使用七位可以区分2⁷,或 128 个可能的不同字符。一般来说,如果我们想区分n个不同的符号,我们将需要使用log₂n位每个符号。如果我们的所有消息由八个符号 A、B、C、D、E、F、G 和 H 组成,我们可以选择每个字符三位的代码,例如

A000C010E100G110
B001D011F101H111

使用这个代码,消息

BACADAEAFABBAAAGAH

被编码为 54 位的字符串

001000010000011000100000101000001001000000000110000111

诸如 ASCII 和上面的 A 到 H 代码之类的代码被称为固定长度代码,因为它们用相同数量的位表示消息中的每个符号。有时使用可变长度代码是有利的,其中不同的符号可以由不同数量的位表示。例如,莫尔斯电码不使用相同数量的点和破折号来表示字母表中的每个字母。特别是,最常见的字母 E 由一个单点表示。一般来说,如果我们的消息中有一些符号出现非常频繁,而另一些符号出现非常少,如果我们为频繁的符号分配较短的代码,我们可以更有效地编码数据(即每个消息使用更少的位)。考虑以下字母 A 到 H 的替代代码:

A0C1010E1100G1110
B100D1011F1101H1111

使用这个编码,与上面相同的消息被编码为

100010100101101100011010100100000111001111

这个字符串包含 42 位,因此与上面显示的固定长度编码相比,节省了超过 20%的空间。

使用可变长度编码的一个困难是在读取一系列零和一时,知道何时已经到达符号的结尾。摩尔斯电码通过在每个字母的点和划线序列之后使用特殊的分隔符编码(在这种情况下是暂停)来解决这个问题。另一个解决方案是设计编码,使得任何符号的完整编码都不是另一个符号的编码的开头(或前缀)。这样的编码称为前缀编码。在上面的例子中,A 由 0 编码,B 由 100 编码,因此没有其他符号可以以 0 或 100 开头的编码。

一般来说,如果我们使用可变长度的前缀编码,可以实现显著的节省,这些编码利用了消息中符号的相对频率。其中一种特定的方案称为哈夫曼编码方法,以其发现者大卫·哈夫曼命名。哈夫曼编码可以表示为一个二叉树,其叶子节点是被编码的符号。在树的每个非叶节点上,有一个包含所有位于节点下方的叶子中的符号的集合。此外,每个叶子上的符号被分配一个权重(即其相对频率),每个非叶节点包含一个权重,该权重是其下方所有叶子的权重之和。权重不用于编码或解码过程。我们将在下面看到它们如何用于帮助构建树。

图 2.18 显示了上面给出的 A 到 H 编码的哈夫曼树。叶子上的权重表明,该树是为了相对频率为 8 的 A、相对频率为 3 的 B 和其他每个字母的相对频率为 1 的消息而设计的。

c2-fig-0018.jpg

图 2.18 哈夫曼编码树。

给定一个哈夫曼树,我们可以通过从根开始并向下移动,直到到达包含符号的叶子为止,找到任何符号的编码。每次向下移动左分支时,我们将 0 添加到编码中,每次向下移动右分支时,我们将 1 添加到编码中。(我们决定要跟随哪个分支,通过测试看哪个分支是符号的叶节点或包含符号在其集合中。)例如,从图 2.18 的树的根开始,我们通过向右、向左、向右、向右移动到达 D 的叶子;因此,D 的编码是 1011。

使用哈夫曼树解码比特序列时,我们从根开始,使用比特序列的连续零和一来确定是向左还是向右移动。每次到达叶子时,我们在消息中生成一个新的符号,然后我们从树的根重新开始,找到下一个符号。例如,假设我们有上面的树和序列 10001010。从根开始,我们向右移动(因为字符串的第一个位是 1),然后向左移动(因为第二位是 0),然后向左移动(因为第三位也是 0)。这将带我们到 B 的叶子,因此解码消息的第一个符号是 B。现在我们再次从根开始,因为字符串的下一个位是 0,所以我们向左移动。这将带我们到 A 的叶子。然后我们从树的根重新开始,使用剩下的字符串 1010,所以我们向右、左、右、左移动,到达 C。因此,整个消息是 BAC。

生成哈夫曼树

给定一组符号和它们的相对频率的“字母表”,我们如何构建“最佳”编码?(换句话说,哪棵树会用最少的位来编码消息?)赫夫曼提出了一个算法来做到这一点,并证明了所得到的编码确实是相对频率与编码构造时频率匹配的消息的最佳可变长度编码。我们将不在这里证明赫夫曼编码的最优性,但我们将展示赫夫曼树是如何构建的。

生成赫夫曼树的算法非常简单。其思想是安排树,使得频率最低的符号出现在距离根最远的地方。从包含符号和它们的频率的叶子节点集开始,这些频率是根据构造编码的初始数据确定的。现在找到两个权重最低的叶子并合并它们,以产生一个节点,该节点具有这两个节点作为其左右分支。新节点的权重是两个权重的总和。从原始集合中删除这两个叶子,并用这个新节点替换它们。现在继续这个过程。在每一步中,合并两个权重最小的节点,将它们从集合中删除,并用一个节点替换它们,该节点具有这两个节点作为其左右分支。当只剩下一个节点时,即整个树的根节点时,该过程停止。以下是图 2.18 的赫夫曼树是如何生成的:

初始叶子{(A 8) (B 3) (C 1) (D 1) (E 1) (F 1) (G 1) (H 1)}
合并{(A 8) (B 3) ({C D} 2) (E 1) (F 1) (G 1) (H 1)}
合并{(A 8) (B 3) ({C D} 2) ({E F} 2) (G 1) (H 1)}
合并{(A 8) (B 3) ({C D} 2) ({E F} 2) ({G H} 2)}
合并{(A 8) (B 3) ({C D} 2) ({E F G H} 4)}
合并{(A 8) ({B C D} 5) ({E F G H} 4)}
合并{(A 8) ({B C D E F G H} 9)}
最终合并{({A B C D E F G H} 17)}

该算法并不总是指定一个唯一的树,因为在每一步可能没有唯一的最小权重节点。此外,合并两个节点的顺序(即哪个将成为右分支,哪个将成为左分支)是任意的。

表示赫夫曼树

在下面的练习中,我们将使用一个使用赫夫曼树来编码和解码消息并根据上述算法生成赫夫曼树的系统。我们将首先讨论树是如何表示的。

树的叶子由包含字符串leaf,叶子上的符号和权重的列表表示:

function make_leaf(symbol, weight) {
    return list("leaf", symbol, weight);
}
function is_leaf(object) {
    return head(object) === "leaf";
}
function symbol_leaf(x) { return head(tail(x)); }
function weight_leaf(x) { return head(tail(tail(x))); }

一棵一般的树将是一个字符串code_tree的列表,一个左分支,一个右分支,一组符号和一个权重。符号集将只是符号的列表,而不是一些更复杂的集合表示。当我们通过合并两个节点来构造一棵树时,我们得到树的权重是节点权重的总和,符号集是节点的符号集的并集。由于我们的符号集被表示为列表,我们可以使用我们在 2.2.1 节中定义的append函数来形成并集:

function make_code_tree(left, right) {
    return list("code_tree", left, right,
                append(symbols(left), symbols(right)),
                weight(left) + weight(right));
}

如果我们以这种方式制作一棵树,我们将有以下选择器:

function left_branch(tree) { return head(tail(tree)); }
function right_branch(tree) { return head(tail(tail(tree))); }
function symbols(tree) {
    return is_leaf(tree)
           ? list(symbol_leaf(tree))
           : head(tail(tail(tail(tree))));
}
function weight(tree) {
    return is_leaf(tree)
           ? weight_leaf(tree)
           : head(tail(tail(tail(tail(tree)))));
}

函数symbolsweight必须根据它们是与叶子还是一般树一起调用而稍有不同。这些是通用函数(可以处理多种数据类型的函数)的简单示例,我们将在 2.4 和 2.5 节中有更多关于它们的话要说。

解码函数

以下函数实现了解码算法。它以零和一的列表以及赫夫曼树作为参数。

function decode(bits, tree) {
    function decode_1(bits, current_branch) {
        if (is_null(bits)) {
            return null;
        } else {
            const next_branch = choose_branch(head(bits),
                                              current_branch);
            return is_leaf(next_branch)
                   ? pair(symbol_leaf(next_branch),
                          decode_1(tail(bits), tree))
                   : decode_1(tail(bits), next_branch);
        }
    }
    return decode_1(bits, tree);
}
function choose_branch(bit, branch) {
    return bit === 0
           ? left_branch(branch)
           : bit === 1
           ? right_branch(branch)
           : error(bit, "bad bit – choose_branch");
}

函数decode_1接受两个参数:剩余位的列表和树中的当前位置。它不断地“向下”移动树,根据列表中的下一个位是零还是一选择左侧或右侧分支。(这是通过函数choose_branch完成的。)当它到达叶子时,它返回该叶子上的符号作为消息中的下一个符号,将其与解码消息的其余部分连接起来,从树的根开始。请注意choose_branch的最后一个子句中的错误检查,如果函数在输入数据中找到除零或一之外的其他内容,则会发出投诉。

加权元素的集合

在我们对树的表示中,每个非叶节点包含一组符号,我们已经将其表示为一个简单的列表。然而,上面讨论的生成树算法要求我们还要处理叶子和树的集合,依次合并两个最小的项目。由于我们需要重复地在集合中找到最小的项目,因此方便起见,我们使用有序表示来表示这种类型的集合。

我们将一个叶子和树的集合表示为一个元素列表,按权重递增排列。用于构建集合的adjoin_set函数与练习 2.61 中描述的类似;然而,项目是按其权重进行比较的,并且要添加到集合中的元素从未在其中。

function adjoin_set(x, set) {
    return is_null(set)
           ? list(x)
           : weight(x) < weight(head(set))
           ? pair(x, set)
           : pair(head(set), adjoin_set(x, tail(set)));
}

以下函数接受一个符号-频率对的列表,例如

list(list("A", 4), list("B", 2), list("C", 1), list("D", 1))

并构建一个初始的有序叶子集,准备根据 Huffman 算法合并:

function make_leaf_set(pairs) {
    if (is_null(pairs)) {
        return null;
    } else {
        const first_pair = head(pairs);
        return adjoin_set(
                   make_leaf(head(first_pair),        // symbol
                             head(tail(first_pair))), // frequency
                   make_leaf_set(tail(pairs)));
    }
}
练习 2.67

声明一个编码树和一个样本消息:

const sample_tree = make_code_tree(make_leaf("A", 4),
                                   make_code_tree(make_leaf("B", 2),
                                                  make_code_tree(
                                                      make_leaf("D", 1),
                                                      make_leaf("C", 1))));
const sample_message = list(0, 1, 1, 0, 0, 1, 0, 1, 0, 1, 1, 1, 0);

使用decode函数解码消息,并给出结果。

练习 2.68

encode函数以消息和树作为参数,并生成给定编码消息的位列表。

function encode(message, tree) {
    return is_null(message)
           ? null
           : append(encode_symbol(head(message), tree),
                    encode(tail(message), tree));
}

函数encode_symbol由你编写,返回根据给定树对给定符号进行编码的位列表。你应该设计encode_symbol,以便如果符号根本不在树中,则发出错误信号。通过使用样本树对你在练习 2.67 中获得的结果进行编码,并查看它是否与原始样本消息相同来测试你的函数。

练习 2.69

以下函数以其参数为一个符号-频率对的列表(其中没有一个符号出现在多个对中),并根据 Huffman 算法生成 Huffman 编码树。

function generate_huffman_tree(pairs) {
    return successive_merge(make_leaf_set(pairs));
}

将转换成一个有序叶子集的make_leaf_set函数如上所示。使用make_code_tree编写successive_merge函数,以便连续合并集合中最小权重的元素,直到只剩下一个元素,即所需的 Huffman 树。(这个函数有点棘手,但并不是真的复杂。如果你发现自己设计了一个复杂的函数,那么你几乎肯定做错了什么。你可以充分利用我们使用有序集合表示的事实。)

练习 2.70

以下带有相关相对频率的八个符号字母表被设计用来高效地编码 1950 年代摇滚歌曲的歌词。(注意,“字母表”的“符号”不一定是单个字母。)

A2NA16
BOOM1SHA3
GET2YIP9
JOB2WAH1

使用generate_huffman_tree(练习 2.69)生成相应的 Huffman 树,并使用encode(练习 2.68)对以下消息进行编码:

找一份工作

Sha na na na na na na na na

找一份工作

Sha na na na na na na na na

Wah yip yip yip yip yip yip yip yip yip

Sha boom

需要多少位来进行编码?如果我们对这个八个符号字母表使用固定长度编码,那么需要的最小位数是多少?

练习 2.71

假设我们有一个用于n个符号的赫夫曼树,并且符号的相对频率为1, 2, 4, ..., 2^(n–1)。为n=5绘制树;为n=10绘制树。在这样的树中(对于一般的n),编码最频繁的符号需要多少位?最不频繁的符号呢?

练习 2.72

考虑您在练习 2.68 中设计的编码函数。编码一个符号所需步骤的增长顺序是多少?确保包括在每个遇到的节点上搜索符号列表所需的步骤数。一般来说,回答这个问题是困难的。考虑相对频率如练习 2.71 中描述的n个符号的特殊情况,并给出编码字母表中最频繁和最不频繁的符号所需步骤数的增长顺序(作为n的函数)。

2.4 抽象数据的多重表示

我们引入了数据抽象,这是一种构建系统的方法,使得程序的大部分内容可以独立于实现程序操作的数据对象的选择而指定。例如,我们在 2.1.1 节中看到了如何将设计使用有理数的程序的任务与使用计算机语言的原始机制构造复合数据的任务分开。关键思想是建立一个抽象屏障——在这种情况下,有理数的选择器和构造器(make_ratnumerdenom)——它将有理数的使用方式与它们在列表结构方面的底层表示隔离开来。类似的抽象屏障将执行有理数算术的函数的细节(add_ratsub_ratmul_ratdiv_rat)与使用有理数的“高级”函数隔离开来。生成的程序的结构如图 2.1 所示。

这些数据抽象屏障是控制复杂性的强大工具。通过隔离数据对象的底层表示,我们可以将设计大型程序的任务分解为可以分开执行的较小任务。但这种数据抽象还不够强大,因为对于数据对象来说,“底层表示”并不总是有意义的。

首先,一个数据对象可能有多个有用的表示方式,我们可能希望设计可以处理多个表示的系统。举个简单的例子,复数可以用两种几乎等效的方式表示:直角坐标形式(实部和虚部)和极坐标形式(幅度和角度)。有时直角坐标形式更合适,有时极坐标形式更合适。事实上,可以想象一个系统,其中复数以两种方式表示,并且用于操作复数的函数可以使用任一种表示。

更重要的是,编程系统通常是由许多人在较长时间内共同设计的,受到随时间变化的要求的影响。在这样的环境中,不可能让每个人事先就数据表示的选择达成一致。因此,除了将表示与使用隔离的数据抽象屏障之外,我们还需要将不同的设计选择与其他选择隔离开,并允许不同的选择在单个程序中共存。此外,由于大型程序通常是通过组合先前独立设计的模块创建的,我们需要一些约定,允许程序员将模块“增量”地合并到更大的系统中,即无需重新设计或重新实现这些模块。

在本节中,我们将学习如何处理可能由程序的不同部分以不同方式表示的数据。这需要构建通用函数——可以操作以多种方式表示的数据的函数。我们构建通用函数的主要技术是使用类型标签的数据对象,即包含有关如何处理它们的显式信息的数据对象。我们还将讨论数据导向编程,这是一种强大而方便的实现策略,用于通过加法组装具有通用操作的系统。

我们从简单的复数示例开始。我们将看到类型标签和数据导向风格如何使我们能够为复数设计独立的矩形和极坐标表示,同时保持抽象“复数”数据对象的概念。我们将通过定义复数的算术函数(add_complexsub_complexmul_complexdiv_complex)来实现这一点,这些函数是基于通用选择器定义的,这些选择器可以访问复数的部分,而不考虑数字的表示方式。如图 2.19 所示,得到的复数系统包含两种不同的抽象屏障。 “水平”抽象屏障起到与图 2.1 中相同的作用。它们将“高级”操作与“低级”表示隔离开来。此外,还有一个“垂直”屏障,使我们能够分别设计和安装替代表示。

c2-fig-0019.jpg

图 2.19 复数系统中的数据抽象屏障。

在第 2.5 节中,我们将展示如何使用类型标签和数据导向风格来开发通用算术包。这提供了函数(addmul等),可以用于操作各种“数字”,并且在需要新类型的数字时可以轻松扩展。在第 2.5.3 节中,我们将展示如何在执行符号代数的系统中使用通用算术。

2.4.1 复数的表示

我们将开发一个系统,它可以对复数执行算术运算,这是一个简单但不切实际的示例,用于使用通用操作的程序。我们首先讨论复数的两种合理表示形式:有序对的矩形形式(实部和虚部)和极坐标形式(大小和角度)。第 2.4.2 节将展示如何通过使用类型标签和通用操作,使这两种表示可以在单个系统中共存。

与有理数一样,复数自然地表示为有序对。复数集可以被看作是一个二维空间,有两个正交轴,“实”轴和“虚”轴。(见图 2.20。)从这个角度来看,复数z = x + iy(其中i² = –1)可以被看作是平面上的点,其实部是x,虚部是y。复数的加法在这种表示中减少到坐标的加法:

Real-part(z[1] + z[2])  =  Real-part(z[1]) + Real-part(z[2]) 
Imaginary-part(z[1] + z[2])  =  Imaginary-part(z[1]) + Imaginary-part(z[2]) 

c2-fig-0020.jpg

图 2.20 复数作为平面上的点。

当乘法复数时,更自然地考虑以极坐标形式表示复数,即大小和角度(图 2.20 中的rA)。两个复数的乘积是通过拉伸一个复数的长度并通过另一个复数的角度旋转得到的向量:

Magnitude(z[1] · z[2])  =  Magnitude(z[1]) · Magnitude(z[2]) 

Angle(z[1] · z[2])  =  Angle(z[1]) + Angle(z[2]) 

因此,复数有两种不同的表示形式,适用于不同的操作。然而,从使用复数的程序编写者的角度来看,数据抽象原则表明,无论计算机使用哪种表示形式,都应该提供操纵复数的所有操作。例如,通常有用的是能够找到由矩形坐标指定的复数的幅值。同样,通常有用的是能够确定由极坐标指定的复数的实部。

为了设计这样一个系统,我们可以遵循与在 2.1.1 节中设计有理数包时相同的数据抽象策略。假设复数的操作是根据四个选择器实现的:real_partimag_partmagnitudeangle。还假设我们有两个用于构造复数的函数:make_from_real_imag返回具有指定实部和虚部的复数,make_from_mag_ang返回具有指定幅值和角度的复数。这些函数具有这样的属性,对于任何复数z,都有

make_from_real_imag(real_part(z), imag_part(z));

make_from_mag_ang(magnitude(z), angle(z));

产生等于z的复数。

使用这些构造函数和选择器,我们可以使用构造函数和选择器指定的“抽象数据”来实现复数的算术运算,就像我们在 2.1.1 节中对有理数所做的那样。如上面的公式所示,我们可以根据实部和虚部相加和相减复数,而根据幅值和角度相乘和相除复数:

function add_complex(z1, z2) {
    return make_from_real_imag(real_part(z1) + real_part(z2),
                               imag_part(z1) + imag_part(z2));
}
function sub_complex(z1, z2) {
    return make_from_real_imag(real_part(z1) - real_part(z2),
                               imag_part(z1) - imag_part(z2));
}
function mul_complex(z1, z2) {
    return make_from_mag_ang(magnitude(z1) * magnitude(z2),
                             angle(z1) + angle(z2));
}
function div_complex(z1, z2) {
    return make_from_mag_ang(magnitude(z1) / magnitude(z2),
                             angle(z1) - angle(z2));
}

为了完成复数包,我们必须选择一种表示,并且必须根据原始数字和原始列表结构实现构造函数和选择器。有两种明显的方法可以做到这一点:我们可以将复数表示为“矩形形式”,即一对(实部,虚部),或者将其表示为“极坐标形式”,即一对(幅值,角度)。我们应该选择哪一种呢?

为了使不同的选择具体化,想象有两个程序员,Ben Bitdiddle 和 Alyssa P. Hacker,他们独立设计复数系统的表示。Ben 选择用矩形形式表示复数。通过这种选择,选择复数的实部和虚部是直接的,就像构造具有给定实部和虚部的复数一样。为了找到幅值和角度,或者构造具有给定幅值和角度的复数,他使用三角关系

 x = r cos A  
 r = √(x² + y²)

 y = r sin A  
 A = arctan(y, x) 

这些关系将实部和虚部(x, y)与幅值和角度(r, A)联系起来。因此,Ben 的表示由以下选择器和构造函数给出:

function real_part(z) { return head(z); }
function imag_part(z) { return tail(z); }
function magnitude(z) {
    return math_sqrt(square(real_part(z)) + square(imag_part(z)));
}
function angle(z) {
    return math_atan2(imag_part(z), real_part(z));
}
function make_from_real_imag(x, y) { return pair(x, y); }

function make_from_mag_ang(r, a) {
    return pair(r * math_cos(a), r * math_sin(a));
}

相比之下,Alyssa 选择用极坐标形式表示复数。对她来说,选择幅值和角度是直接的,但她必须使用三角关系来获得实部和虚部。Alyssa 的表示是:

function real_part(z) {
    return magnitude(z) * math_cos(angle(z));
}
function imag_part(z) {
    return magnitude(z) * math_sin(angle(z));
}
function magnitude(z) { return head(z); }
function angle(z) { return tail(z); }
function make_from_real_imag(x, y) {
    return pair(math_sqrt(square(x) + square(y)),
                math_atan2(y, x));
}
function make_from_mag_ang(r, a) { return pair(r, a); }

数据抽象的学科确保add_complexsub_complexmul_complexdiv_complex的相同实现将适用于 Ben 的表示或 Alyssa 的表示。

2.4.2 标记数据

将数据抽象视为“最小承诺原则”的应用之一。在 2.4.1 节中实现复数系统时,我们可以使用 Ben 的矩形表示或 Alyssa 的极坐标表示。由选择器和构造函数形成的抽象屏障使我们能够在最后可能的时刻推迟对数据对象的具体表示的选择,从而在系统设计中保留最大的灵活性。

最小承诺原则可以被推到更极端的程度。如果我们愿意,甚至可以在设计选择器和构造器之后保持表示的模糊性,并选择同时使用本的表示和 Alyssa 的表示。然而,如果两种表示都包含在一个系统中,我们将需要一些方法来区分极坐标形式的数据和矩形形式的数据。否则,例如,如果我们被要求找到一对(3,4)的“大小”,我们将不知道是回答 5(解释为矩形形式的数字)还是 3(解释为极坐标形式的数字)。实现这种区分的一种简单方法是在每个复数中包含一个类型标签——字符串“矩形”或“极坐标”。然后,当我们需要操作一个复数时,我们可以使用标签来决定应用哪个选择器。

为了操作带标签的数据,我们将假设我们有函数type_tagcontents,它们从数据对象中提取标签和实际内容(在复数的情况下是极坐标或矩形坐标)。我们还假设有一个函数attach_tag,它接受标签和内容,并产生一个带标签的数据对象。实现这一点的一种简单方法是使用普通的列表结构:

function attach_tag(type_tag, contents) {
    return pair(type_tag, contents);
}
function type_tag(datum) {
    return is_pair(datum)
           ? head(datum)
           : error(datum, "bad tagged datum – type_tag");
}
function contents(datum) {
    return is_pair(datum)
           ? tail(datum)
           : error(datum, "bad tagged datum – contents");
}

使用type_tag,我们可以定义谓词is_rectangularis_polar,分别识别矩形和极坐标数:

function is_rectangular(z) {
    return type_tag(z) === "rectangular";
}
function is_polar(z) {
    return type_tag(z) === "polar";
}

有了类型标签,Ben 和 Alyssa 现在可以修改他们的代码,使得他们的两种不同表示可以在同一个系统中共存。每当 Ben 构造一个复数时,他将其标记为矩形。每当 Alyssa 构造一个复数时,她将其标记为极坐标。此外,Ben 和 Alyssa 必须确保他们的函数名称不冲突。一种方法是让 Ben 在他的每个表示函数的名称后附加后缀rectangular,让 Alyssa 在她的函数名称后附加polar。这是 Ben 修改后的矩形表示,来自第 2.4.1 节:

function real_part_rectangular(z) { return head(z); }
function imag_part_rectangular(z) { return tail(z); }
function magnitude_rectangular(z) {
    return math_sqrt(square(real_part_rectangular(z)) +
                     square(imag_part_rectangular(z)));
}
function angle_rectangular(z) {
    return math_atan(imag_part_rectangular(z),
                     real_part_rectangular(z));
}
function make_from_real_imag_rectangular(x, y) {
    return attach_tag("rectangular", pair(x, y));
}
function make_from_mag_ang_rectangular(r, a) {
    return attach_tag("rectangular",
                      pair(r * math_cos(a), r * math_sin(a)));
}

这是 Alyssa 修改后的极坐标表示:

function real_part_polar(z) {
    return magnitude_polar(z) * math_cos(angle_polar(z));
}
function imag_part_polar(z) {
    return magnitude_polar(z) * math_sin(angle_polar(z));
}
function magnitude_polar(z) { return head(z); }
function angle_polar(z) { return tail(z); }
function make_from_real_imag_polar(x, y) {
    return attach_tag("polar",
                      pair(math_sqrt(square(x) + square(y)),
                           math_atan(y, x)));
}
function make_from_mag_ang_polar(r, a) {
    return attach_tag("polar", pair(r, a));
}

每个通用选择器都被实现为一个函数,该函数检查其参数的标签,并调用处理该类型数据的适当函数。例如,要获得复数的实部,real_part检查标签以确定是使用 Ben 的real_part_rectangular还是 Alyssa 的real_part_polar。在任何一种情况下,我们使用contents来提取裸的、未标记的数据,并根据需要将其发送到矩形或极坐标函数:

function real_part(z) {
    return is_rectangular(z)
           ? real_part_rectangular(contents(z))
           : is_polar(z)
           ? real_part_polar(contents(z))
           : error(z, "unknown type – real_part");
}
function imag_part(z) {
    return is_rectangular(z)
           ? imag_part_rectangular(contents(z))
           : is_polar(z)
           ? imag_part_polar(contents(z))
           : error(z, "unknown type – imag_part");
}
function magnitude(z) {
    return is_rectangular(z)
           ? magnitude_rectangular(contents(z))
           : is_polar(z)
           ? magnitude_polar(contents(z))
           : error(z, "unknown type – magnitude");
}
function angle(z) {
    return is_rectangular(z)
           ? angle_rectangular(contents(z))
           : is_polar(z)
           ? angle_polar(contents(z))
           : error(z, "unknown type – angle");
}

为了实现复数算术运算,我们可以使用第 2.4.1 节中的相同函数add_complexsub_complexmul_complexdiv_complex,因为它们调用的选择器是通用的,所以可以与任何表示一起使用。例如,函数add_complex仍然是

function add_complex(z1, z2) {
    return make_from_real_imag(real_part(z1) + real_part(z2),
                               imag_part(z1) + imag_part(z2));
}

最后,我们必须选择是使用本的表示法还是 Alyssa 的表示法来构造复数。一个合理的选择是,每当我们有实部和虚部时构造矩形数,每当我们有大小和角度时构造极坐标数:

function make_from_real_imag(x, y) {
    return make_from_real_imag_rectangular(x, y);
}
function make_from_mag_ang(r, a) {
    return make_from_mag_ang_polar(r, a);
}

生成的复数系统的结构如图 2.21 所示。该系统已被分解为三个相对独立的部分:复数算术运算、Alyssa 的极坐标实现和 Ben 的矩形实现。极坐标和矩形实现可以由本和 Alyssa 分别编写,并且这两者都可以作为第三个程序员在抽象构造器/选择器接口的基础表示来实现复数算术函数。

c2-fig-0021.jpg

图 2.21 通用复数算术系统的结构。

由于每个数据对象都带有其类型标记,因此选择器以通用方式对数据进行操作。也就是说,每个选择器被定义为具有取决于其应用的特定数据类型的行为。注意将各个表示接口化的一般机制:在给定的表示实现中(比如,艾莉莎的极坐标包),复数是一个无类型的对(幅度,角度)。当通用选择器对polar类型的数字进行操作时,它会去掉标记并将内容传递给艾莉莎的代码。相反,当艾莉莎构造一个用于一般用途的数字时,她会给它打上一个类型标记,以便它可以被高级函数适当地识别。随着数据对象从一个级别传递到另一个级别时,去掉和附加标记的这种纪律可以成为一种重要的组织策略,我们将在第 2.5 节中看到。

2.4.3 数据导向编程和可加性

检查数据类型并调用适当的函数的一般策略称为类型分派。这是在系统设计中获得模块化的强大策略。另一方面,像在第 2.4.2 节中实现分派的方法有两个显著的弱点。一个弱点是通用接口函数(real_partimag_partmagnitudeangle)必须了解所有不同的表示。例如,假设我们想将新的复数表示合并到我们的复数系统中。我们需要用类型标识这个新表示,然后在每个通用接口函数中添加一个子句,以检查新类型并应用该表示的适当选择器。

该技术的另一个弱点是,即使可以单独设计各个表示,我们必须保证整个系统中没有两个函数具有相同的名称。这就是为什么本和艾莉莎不得不更改他们在第 2.4.1 节中的原始函数的名称。

这两个弱点的根本问题是实现通用接口的技术不是可加的。实现通用选择器函数的人必须每次安装新表示时修改这些函数,而接口各个表示的人必须修改他们的代码以避免名称冲突。在这些情况下,必须对代码进行的更改是直截了当的,但仍然必须进行这些更改,这是一种不便和错误的来源。对于复数系统来说,这并不是什么大问题,但是假设复数有数百种不同的表示,而不是两种。假设抽象数据接口中有许多通用选择器需要维护。事实上,假设没有一个程序员知道所有接口函数或所有表示。这个问题是真实存在的,必须在大规模数据库管理系统等程序中加以解决。

我们需要的是进一步模块化系统设计的手段。这是由编程技术数据导向编程提供的。要理解数据导向编程的工作原理,首先观察一下,每当我们处理一组通用操作,这些操作对一组不同类型都是通用的时候,实际上,我们正在处理一个二维表,该表包含一个轴上可能的操作和另一个轴上可能的类型。表中的条目是为每种类型的参数实现每个操作的函数。在前一节中开发的复数系统中,操作名称、数据类型和实际函数之间的对应关系分散在通用接口函数的各种条件子句中。但是相同的信息可以组织在一个表中,如图 2.22 所示。

c2-fig-0022.jpg

图 2.22 复数系统的操作表。

数据导向编程是一种直接设计程序与这样一个表一起工作的技术。以前,我们实现了将复数算术代码与两个表示包接口化的机制,作为一组函数,每个函数都对类型进行显式分派。在这里,我们将实现接口作为一个单一函数,该函数查找表中的操作名称和参数类型的组合,以找到正确的应用函数,然后将其应用于参数的内容。如果我们这样做,那么要向系统添加新的表示包,我们不需要更改任何现有的函数;我们只需要向表中添加新条目。

为了实现这个计划,假设我们有两个函数putget,用于操作操作和类型表:

  • put(op, type, item)

    item安装在表中,由optype索引。

  • get(op, type)

    查找表中的optype条目,并返回找到的项目。如果找不到项目,get返回一个唯一的原始值,该值由名称undefined引用,并由原始谓词is_undefined识别。

现在,我们可以假设putget包含在我们的语言中。在第 3 章(第 3.3.3 节)中,我们将看到如何实现这些和其他操作来操作表。

以下是数据导向编程如何在复数系统中使用。开发了矩形表示的 Ben,实现他的代码就像他最初做的那样。他定义了一组函数或,并通过向表中添加条目来将其接口化,告诉系统如何在矩形数上操作。这是通过调用以下函数完成的:

function install_rectangular_package() {
    // internal functions
    function real_part(z) { return head(z); }
    function imag_part(z) { return tail(z); }
    function make_from_real_imag(x, y) { return pair(x, y); }
    function magnitude(z) {
        return math_sqrt(square(real_part(z)) + square(imag_part(z)));
    }
    function angle(z) {
        return math_atan(imag_part(z), real_part(z));
    }
    function make_from_mag_ang(r, a) {
        return pair(r * math_cos(a), r * math_sin(a));
    }

    // interface to the rest of the system
    function tag(x) { return attach_tag("rectangular", x); }
    put("real_part", list("rectangular"), real_part);
    put("imag_part", list("rectangular"), imag_part);
    put("magnitude", list("rectangular"), magnitude);
    put("angle", list("rectangular"), angle);
    put("make_from_real_imag", "rectangular",
        (x, y) => tag(make_from_real_imag(x, y)));
    put("make_from_mag_ang", "rectangular",
        (r, a) => tag(make_from_mag_ang(r, a)));
    return "done";
}

请注意,这里的内部函数与第 2.4.1 节中 Ben 在孤立工作时编写的相同函数。为了将它们接口化到系统的其余部分,不需要进行任何更改。此外,由于这些函数声明是内部的安装函数,Ben 不必担心与矩形包外的其他函数名称冲突。为了将这些接口化到系统的其余部分,Ben 将他的real_part函数安装在操作名称real_part和类型list("rectangular")下,其他选择器也是如此。接口还定义了外部系统要使用的构造函数。这些与 Ben 内部定义的构造函数相同,只是它们附加了标签。

Alyssa 的极坐标包类似:

function install_polar_package() {
    // internal functions
    function magnitude(z) { return head(z); }
    function angle(z) { return tail(z); }
    function make_from_mag_ang(r, a) { return pair(r, a); }
    function real_part(z) {
        return magnitude(z) * math_cos(angle(z));
    }
    function imag_part(z) {
        return magnitude(z) * math_sin(angle(z));
    }
    function make_from_real_imag(x, y) {
        return pair(math_sqrt(square(x) + square(y)),
                    math_atan(y, x));
    }    

    // interface to the rest of the system
    function tag(x) { return attach_tag("polar", x); }
    put("real_part", list("polar"), real_part);
    put("imag_part", list("polar"), imag_part);
    put("magnitude", list("polar"), magnitude);
    put("angle", list("polar"), angle);
    put("make_from_real_imag", "polar",
        (x, y) => tag(make_from_real_imag(x, y)));
    put("make_from_mag_ang", "polar",
        (r, a) => tag(make_from_mag_ang(r, a)));
    return "done";
}

尽管 Ben 和 Alyssa 仍然使用彼此相同名称的原始函数(例如real_part),但这些声明现在是内部不同函数的(参见第 1.1.8 节),因此没有名称冲突。

复数算术选择器通过一个名为apply_generic的通用“操作”函数访问表,该函数将通用操作应用于一些参数。函数apply_generic在表中查找操作的名称和参数的类型,并在存在的情况下应用结果函数。

function apply_generic(op, args) {
    const type_tags = map(type_tag, args);
    const fun = get(op, type_tags);
    return ! is_undefined(fun)
           ? apply_in_underlying_javascript(fun, map(contents, args))
           : error(list(op, type_tags),
                   "no method for these types – apply_generic");
}

使用apply_generic,我们可以定义我们的通用选择器如下:

function real_part(z) { return apply_generic("real_part", list(z)); }
function imag_part(z) { return apply_generic("imag_part", list(z)); }
function magnitude(z) { return apply_generic("magnitude", list(z)); }
function angle(z)     { return apply_generic("angle", list(z));     }

注意,如果系统中添加了新的表示,这些都不会改变。

我们还可以从表中提取构造函数,供程序包外的程序使用,从实部和虚部以及从幅度和角度构造复数。与第 2.4.2 节一样,我们在有实部和虚部时构造矩形数,在有幅度和角度时构造极坐标数:

function make_from_real_imag(x, y) {
    return get("make_from_real_imag", "rectangular")(x, y);
}
function make_from_mag_ang(r, a) {
    return get("make_from_mag_ang", "polar")(r, a);
}
练习 2.73

第 2.3.2 节描述了一个执行符号微分的程序:

function deriv(exp, variable) {
    return is_number(exp)
           ? 0
           : is_variable(exp)
           ? is_same_variable(exp, variable) ? 1 : 0
           : is_sum(exp)
           ? make_sum(deriv(addend(exp), variable),
                      deriv(augend(exp), variable))
           : is_product(exp)
           ? make_sum(make_product(multiplier(exp),
                                   deriv(multiplicand(exp), variable)),
                      make_product(deriv(multiplier(exp), variable),
                                   multiplicand(exp)))
           // more rules can be added here
           : error(exp, "unknown expression type – deriv");
}
deriv(list("*", list("*", "x", "y"), list("+", "x", 4)), "x");
list("+", list("*", list("*", x, y), list("+", 1, 0)),
          list("*", list("+", list("*", x, 0), list("*", 1, y)),
                    list("+", x, 4)))

我们可以将这个程序视为对要进行区分的表达式类型进行调度。在这种情况下,数据的“类型标签”是代数运算符号(如+),正在执行的操作是deriv。我们可以通过将基本导数函数重写为数据导向风格来将这个程序转换为数据导向风格

function deriv(exp, variable) {
    return is_number(exp)
           ? 0
           : is_variable(exp)
           ? is_same_variable(exp, variable) ? 1 : 0
           : get("deriv", operator(exp))(operands(exp), variable);
}
function operator(exp) { return head(exp); }
function operands(exp) { return tail(exp); }
  1. a. 解释上面做了什么。为什么我们不能将谓词is_numberis_variable合并到数据导向调度中?

  2. b. 编写求和和乘积的导数函数,以及安装它们在上面程序使用的表中所需的辅助代码。

  3. c. 选择任何你喜欢的额外区分规则,比如指数的规则(练习 2.56),并将其安装在这个数据导向系统中。

  4. d. 在这个简单的代数操作程序中,表达式的类型是将其绑定在一起的代数运算符。然而,假设我们以相反的方式索引函数,使得deriv中的调度行看起来像

    get(operator(exp), "deriv")(operands(exp), variable);
    

    对导数系统的相应更改是什么?

练习 2.74

Insatiable Enterprises, Inc.是一个高度分散的企业集团公司,由遍布全球的大量独立部门组成。该公司的计算机设施刚刚通过一种巧妙的网络接口方案相互连接,使得整个网络对任何用户来说都像是一台单一的计算机。Insatiable 的总裁在首次尝试利用网络从部门档案中提取行政信息时,惊讶地发现,尽管所有部门的档案都以 JavaScript 中的数据结构实现,但使用的特定数据结构因部门而异。部门经理们匆忙召开会议,寻求一种整合档案的策略,既能满足总部的需求,又能保留部门的现有自治权。

展示如何使用数据导向编程实现这样的策略。例如,假设每个部门的人事档案都包含一个单一文件,其中包含以员工姓名为键的一组记录。集合的结构因部门而异。此外,每个员工的记录本身是一个集合(在不同部门结构不同),其中包含以addresssalary为标识的信息。特别是:

  1. a. 为总部实现一个get_record函数,该函数从指定的人事档案中检索指定员工的记录。该函数应适用于任何部门的档案。解释个别部门的档案应该如何结构化。特别是,必须提供什么类型的信息?

  2. b. 为总部实现一个get_salary函数,该函数从任何部门的人事档案中返回给定员工的薪水信息。为了使此操作起作用,记录应该如何结构化?

  3. c. 为总部实现一个find_employee_record函数。这个函数应该搜索所有部门的档案,找到给定员工的记录并返回记录。假设这个函数的参数是员工的姓名和所有部门档案的列表。

  4. d. 当贪婪公司接管新公司时,必须进行哪些更改才能将新员工信息整合到中央系统中?

消息传递

数据导向编程的关键思想是通过显式处理操作和类型表来处理程序中的通用操作,比如图 2.22 中的表。我们在 2.4.2 节中使用的编程风格通过让每个操作负责自己的调度来组织所需的类型调度。实际上,这将操作和类型表分解为行,每个通用操作函数代表表的一行。

另一种实现策略是将表分解为列,而不是使用在数据类型上分派的“智能操作”,而是使用在操作名称上分派的“智能数据对象”。我们可以通过安排事物,使得数据对象,如矩形数,表示为一个函数,该函数以所需的操作名称作为输入,并执行指示的操作。在这样的学科中,make_from_real_imag可以被写成

function make_from_real_imag(x, y) {
    function dispatch(op) {
        return op === "real_part"
               ? x
               : op === "imag_part"
               ? y
               : op === "magnitude"
               ? math_sqrt(square(x) + square(y))
               : op === "angle"
               ? math_atan(y, x)
               : error(op, "unknown op – make_from_real_imag");
    }
    return dispatch;
}

相应的apply_generic函数,将通用操作应用于参数,现在只需将操作名称传递给数据对象,让对象完成工作:⁴⁵

function apply_generic(op, arg) { return head(arg)(op); }

请注意,make_from_real_imag返回的值是一个函数——内部的dispatch函数。这是在apply_generic请求执行操作时调用的函数。

这种编程风格称为消息传递。这个名字来自这样一个形象,即数据对象是一个接收所请求的操作名称作为“消息”的实体。我们已经在第 2.1.3 节中看到了消息传递的一个例子,在那里我们看到了如何定义pairheadtail,而不是数据对象,而只是函数。在这里,我们看到消息传递不是一个数学技巧,而是一种组织具有通用操作的系统的有用技术。在本章的其余部分,我们将继续使用数据导向编程,而不是消息传递,来讨论通用算术操作。在第 3 章中,我们将回到消息传递,并且我们将看到它可以是一种构建仿真程序的强大工具。

练习 2.75

以消息传递方式实现构造函数make_from_mag_ang。这个函数应该类似于上面给出的make_from_real_imag函数。

练习 2.76

随着具有通用操作的大型系统的发展,可能需要新类型的数据对象或新操作。对于三种策略——具有显式分派的通用操作、数据导向风格和消息传递风格——描述必须对系统进行的更改,以添加新类型或新操作。对于经常需要添加新类型的系统,哪种组织方式最合适?对于经常需要添加新操作的系统,哪种组织方式最合适?

2.5 具有通用操作的系统

在前一节中,我们看到了如何设计系统,其中数据对象可以以多种方式表示。关键思想是通过通用接口函数将指定数据操作的代码与多种表示链接起来。现在我们将看到如何使用相同的思想,不仅定义可以适用于不同表示的操作,还可以定义可以适用于不同类型参数的操作。我们已经看到了几种不同的算术操作包:语言内置的原始算术(+-*/),第 2.1.1 节中的有理数算术(add_ratsub_ratmul_ratdiv_rat),以及我们在第 2.4.3 节中实现的复数算术。现在我们将使用数据导向技术来构建一个包含我们已经构建的所有算术包的算术操作包。

图 2.23 显示了我们将构建的系统的结构。注意抽象屏障。从使用“数字”的人的角度来看,有一个单一的函数add,它对提供的任何数字进行操作。函数add是通用接口的一部分,它允许使用数字的程序以统一的方式访问单独的普通算术、有理算术和复数算术包。任何单独的算术包(如复数包)本身可以通过通用函数(如add_complex)访问,这些函数结合了为不同表示设计的包(如矩形和极坐标)。此外,系统的结构是可加性的,因此可以单独设计各个算术包,并将它们组合以产生通用算术系统。

c2-fig-0023.jpg

图 2.23 通用算术系统。

2.5.1 通用算术操作

设计通用算术操作的任务类似于设计通用复数操作。例如,我们希望有一个通用加法函数add,它在普通数字上的行为类似于普通原始加法+,在有理数上类似于add_rat,在复数上类似于add_complex。我们可以通过遵循与我们在 2.4.3 节中用于实现复数的通用选择器相同的策略来实现add和其他通用算术操作。我们将为每种数字类型附加一个类型标签,并使通用函数根据其参数的数据类型分派到适当的包。

通用算术函数定义如下:

function add(x, y) { return apply_generic("add", list(x, y)); }
function sub(x, y) { return apply_generic("sub", list(x, y)); }
function mul(x, y) { return apply_generic("mul", list(x, y)); }
function div(x, y) { return apply_generic("div", list(x, y)); }

我们首先安装一个用于处理普通数字的包,即我们语言的原始数字。我们用字符串javascript_number标记这些数字。此包中的算术操作是原始算术函数(因此无需定义额外的函数来处理未标记的数字)。由于这些操作每个都需要两个参数,它们被安装在由列表list("javascript_number", "javascript_number")键入的表中。

function install_javascript_number_package() {
    function tag(x) {
        return attach_tag("javascript_number", x);
    }
    put("add", list("javascript_number", "javascript_number"),
        (x, y) => tag(x + y));
    put("sub", list("javascript_number", "javascript_number"),
        (x, y) => tag(x - y));
    put("mul", list("javascript_number", "javascript_number"),
        (x, y) => tag(x * y));
    put("div", list("javascript_number", "javascript_number"),
        (x, y) => tag(x / y));
    put("make", "javascript_number",
        x => tag(x));
    return "done";
}

JavaScript-number 包的用户将通过函数创建(标记)普通数字:

function make_javascript_number(n) {
    return get("make", "javascript_number")(n);
}

现在通用算术系统的框架已经建立,我们可以轻松地包含新类型的数字。这是一个执行有理数算术的包。注意,由于可加性的好处,我们可以在包中使用 2.1.1 节中的有理数代码作为内部函数,而无需修改:

function install_rational_package() {
    // internal functions
    function numer(x) { return head(x); }
    function denom(x) { return tail(x); }
    function make_rat(n, d) {
        const g = gcd(n, d);
        return pair(n / g, d / g);
    }
    function add_rat(x, y) {
        return make_rat(numer(x) * denom(y) + numer(y) * denom(x),
                        denom(x) * denom(y));
    }
    function sub_rat(x, y) {
        return make_rat(numer(x) * denom(y) - numer(y) * denom(x),
                        denom(x) * denom(y));
    }
    function mul_rat(x, y) {
        return make_rat(numer(x) * numer(y),
                        denom(x) * denom(y));
    }
    function div_rat(x, y) {
        return make_rat(numer(x) * denom(y),
                        denom(x) * numer(y));
    }
    // interface to rest of the system
    function tag(x) {
        return attach_tag("rational", x);
    }
    put("add", list("rational", "rational"),
        (x, y) => tag(add_rat(x, y)));
    put("sub", list("rational", "rational"),
        (x, y) => tag(sub_rat(x, y)));
    put("mul", list("rational", "rational"),
        (x, y) => tag(mul_rat(x, y)));
    put("div", list("rational", "rational"),
        (x, y) => tag(div_rat(x, y)));
    put("make", "rational",
        (n, d) => tag(make_rat(n, d)));
    return "done";
}

function make_rational(n, d) {
    return get("make", "rational")(n, d);
}

我们可以安装一个类似的包来处理复数,使用标签complex。在创建包时,我们从表中提取了矩形和极坐标包定义的操作make_from_real_imagmake_from_mag_ang。可加性允许我们使用相同的add_complexsub_complexmul_complexdiv_complex函数作为内部操作,这些函数来自 2.4.1 节。

function install_complex_package() {
    // imported functions from rectangular and polar packages
    function make_from_real_imag(x, y) {
        return get("make_from_real_imag", "rectangular")(x, y);
    }
    function make_from_mag_ang(r, a) {
        return get("make_from_mag_ang", "polar")(r, a);
    }
    // internal functions
    function add_complex(z1, z2) {
        return make_from_real_imag(real_part(z1) + real_part(z2),
                                   imag_part(z1) + imag_part(z2));
    }
    function sub_complex(z1, z2) {
        return make_from_real_imag(real_part(z1) - real_part(z2),
                                   imag_part(z1) - imag_part(z2));
    }
    function mul_complex(z1, z2) {
        return make_from_mag_ang(magnitude(z1) * magnitude(z2),
                                 angle(z1) + angle(z2));
    }
function div_complex(z1, z2) {
    return make_from_mag_ang(magnitude(z1) / magnitude(z2),
                                 angle(z1) - angle(z2));
    }
    // interface to rest of the system
    function tag(z) { return attach_tag("complex", z); }
    put("add", list("complex", "complex"),
        (z1, z2) => tag(add_complex(z1, z2)));
    put("sub", list("complex", "complex"),
        (z1, z2) => tag(sub_complex(z1, z2)));
    put("mul", list("complex", "complex"),
        (z1, z2) => tag(mul_complex(z1, z2)));
    put("div", list("complex", "complex"),
        (z1, z2) => tag(div_complex(z1, z2)));
    put("make_from_real_imag", "complex",
        (x, y) => tag(make_from_real_imag(x, y)));
    put("make_from_mag_ang", "complex",
        (r, a) => tag(make_from_mag_ang(r, a)));
    return "done";
}

复数包之外的程序可以通过实部和虚部或幅度和角度构造复数。注意,最初在矩形和极坐标包中定义的基础函数如何被导出到复数包,并从那里导出到外部世界。

function make_complex_from_real_imag(x, y){
    return get("make_from_real_imag", "complex")(x, y);
}
function make_complex_from_mag_ang(r, a){
    return get("make_from_mag_ang", "complex")(r, a);
}

我们这里有一个两级标签系统。一个典型的复数,比如矩形形式中的3 + 4i,如图 2.24 所示。外部标签("complex")用于将数字定向到复数包。一旦进入复数包,下一个标签("rectangular")用于将数字定向到矩形包。在一个庞大而复杂的系统中,可能会有许多级别,每个级别通过通用操作与下一个级别接口连接。当数据对象被“传递”时,用于将其定向到适当包的外部标签被剥离(通过应用contents),并且下一个级别的标签(如果有)变得可见,以便用于进一步的分派。

c2-fig-0024.jpg

图 2.24 矩形形式中 3 + 4i 的表示。

在上述包中,我们使用了add_ratadd_complex和其他算术函数,其实就是原始写法。然而,一旦这些声明内部化到不同的安装函数中,它们就不再需要彼此不同的名称:我们可以在两个包中简单地将它们命名为addsubmuldiv

练习 2.77

路易斯·里森纳试图求值表达式magnitude(z),其中z是图 2.24 中显示的对象。令他惊讶的是,他没有得到答案 5,而是从apply_generic得到了一个错误消息,说没有针对类型list("complex")magnitude操作的方法。他把这个交互展示给了 Alyssa P. Hacker,后者说:“问题在于复数选择器从未为"complex"数字定义过,只为"polar""rectangular"数字定义过。要使其工作,你只需将以下内容添加到complex包中:”

put("real_part", list("complex"), real_part);
put("imag_part", list("complex"), imag_part);
put("magnitude", list("complex"), magnitude);
put("angle",      list("complex"), angle);

详细描述为什么这样可以工作。例如,跟踪在求值表达式magnitude(z)时调用的所有函数。特别是apply_generic被调用了多少次?在每种情况下分派给了哪个函数?

练习 2.78

javascript_number包中的内部函数本质上只是对原始函数+-等的调用。由于我们的类型标签系统要求每个数据对象都附有类型,因此无法直接使用语言的原始函数。实际上,所有 JavaScript 实现都有一个类型系统,它们在内部使用。诸如is_stringis_number之类的原始谓词确定数据对象是否具有特定类型。修改第 2.4.2 节中的type_tagcontentsattach_tag的定义,以便我们的通用系统利用 JavaScript 的内部类型系统。也就是说,该系统应该像以前一样工作,只是普通数字应该简单地表示为 JavaScript 数字,而不是作为head为字符串"javascript_number"的对。

练习 2.79

定义一个通用相等谓词is_equal,用于测试两个数字的相等性,并将其安装在通用算术包中。此操作应适用于普通数字、有理数和复数。

练习 2.80

定义一个通用谓词is_equal_to_zero,用于测试其参数是否为零,并将其安装在通用算术包中。此操作应适用于普通数字、有理数和复数。

2.5.2 组合不同类型的数据

我们已经看到如何定义一个统一的算术系统,包括普通数、复数、有理数和我们可能决定发明的任何其他类型的数字,但我们忽略了一个重要问题。到目前为止,我们定义的操作将不同的数据类型视为完全独立。因此,有单独的包用于添加两个普通数或两个复数。我们还没有考虑的是,定义跨类型边界的操作是有意义的,比如将复数加到普通数上。我们已经非常费力地引入了程序的各个部分之间的障碍,以便它们可以分开开发和理解。我们希望以一种精心控制的方式引入跨类型操作,以便我们可以支持它们,而不严重违反我们的模块边界。

处理跨类型操作的一种方法是为每种可能的类型组合设计不同的函数,这些函数对于这些操作是有效的。例如,我们可以扩展复数包,以便它提供一个将复数加到普通数的函数,并使用标签list("complex", "javascript_number")将其安装在表中:⁴⁶

// to be included in the complex package
function add_complex_to_javascript_num(z, x) {
    return make_complex_from_real_imag(real_part(z) + x, imag_part(z));
}
put("add", list("complex", "javascript_number"),
    (z, x) => tag(add_complex_to_javascript_num(z, x)));

这种技术是行得通的,但它很繁琐。在这样的系统中,引入新类型的成本不仅仅是为该类型构建函数包,还包括实现跨类型操作的函数的构建和安装。这很容易比定义类型本身的操作所需的代码多得多。这种方法还破坏了我们将单独的包累加在一起的能力,或者至少限制了个别包的实现者需要考虑其他包的程度。例如,在上面的例子中,处理复数和普通数的混合操作应该是复数包的责任。然而,组合有理数和复数可能由复数包、有理数包或者使用这两个包中提取的操作的第三个包来完成。在设计具有许多包和许多跨类型操作的系统时,制定关于包之间责任分配的一致政策可能是一个艰巨的任务。

强制转换

在完全不相关的操作作用于完全不相关的类型的一般情况下,实现显式的跨类型操作,尽管繁琐,是人们所能期望的最好的。幸运的是,我们通常可以通过利用可能潜在于我们类型系统中的附加结构来做得更好。通常不同的数据类型并不是完全独立的,而且可能有一些方法,可以将一个类型的对象视为另一种类型的对象。这个过程称为强制转换。例如,如果我们被要求将一个普通数与一个复数进行算术运算,我们可以将普通数视为其虚部为零的复数。这将问题转化为两个复数的组合问题,可以通过复数算术包以普通方式处理。

一般来说,我们可以通过设计强制转换函数来实现这个想法,这些函数将一个类型的对象转换为另一个类型的等效对象。这是一个典型的强制转换函数,它将给定的普通数转换为具有该实部和零虚部的复数:

function javascript_number_to_complex(n) {
    return make_complex_from_real_imag(contents(n), 0);
}

我们将这些强制转换函数安装在一个特殊的强制转换表中,索引为两种类型的名称:

put_coercion("javascript_number", "complex",
             javascript_number_to_complex);

(我们假设有put_coercionget_coercion函数可用于操作此表。)通常表中的某些槽位将是空的,因为通常无法将每种类型的任意数据对象强制转换为所有其他类型。例如,没有办法将任意复数强制转换为普通数字,因此在表中将不包括通用的complex_to_javascript_number函数。

一旦建立了强制转换表,我们可以通过修改第 2.4.3 节中的apply_generic函数以统一处理强制转换。当要求应用操作时,我们首先检查操作是否适用于参数的类型,就像以前一样。如果是,我们将分派到在操作和类型表中找到的函数。否则,我们尝试强制转换。为简单起见,我们只考虑有两个参数的情况。我们检查强制转换表,看看第一种类型的对象是否可以被强制转换为第二种类型。如果可以,我们强制转换第一个参数,然后再次尝试操作。如果第一种类型的对象通常无法被强制转换为第二种类型,我们尝试以另一种方式进行强制转换,看看是否有一种方法可以将第二个参数强制转换为第一个参数的类型。最后,如果没有已知的方法可以强制转换任一类型为另一类型,我们放弃。以下是该函数:

function apply_generic(op, args) {
    const type_tags = map(type_tag, args);
    const fun = get(op, type_tags);
    if (! is_undefined(fun)) {
        return apply(fun, map(contents, args));
    } else {
        if (length(args) === 2) {
            const type1 = head(type_tags);
            const type2 = head(tail(type_tags));
            const a1 = head(args);
            const a2 = head(tail(args));
            const t1_to_t2 = get_coercion(type1, type2);
            const t2_to_t1 = get_coercion(type2, type1);
            return ! is_undefined(t1_to_t2)
                   ? apply_generic(op, list(t1_to_t2(a1), a2))
                   : ! is_undefined(t2_to_t1)
                   ? apply_generic(op, list(a1, t2_to_t1(a2)))
                   : error(list(op, type_tags),
                           "no method for these types");
        } else {
            return error(list(op, type_tags),
                         "no method for these types");
        }
    }
}

与上述定义显式跨类型操作的方法相比,这种强制转换方案具有许多优点。虽然我们仍然需要编写强制转换函数来关联类型(对于具有n种类型的系统,可能需要n²个函数),但我们只需要为每对类型编写一个函数,而不是为每组类型和每个通用操作编写不同的函数。我们在这里所依赖的是这样一个事实,即类型之间的适当转换只取决于类型本身,而不取决于要应用的操作。

另一方面,可能有一些应用程序,我们的强制方案并不够通用。即使要合并的两个对象都无法转换为对方的类型,仍然可以通过将两个对象转换为第三种类型来执行操作。为了处理这种复杂性并仍然保持程序的模块化,通常需要构建利用类型之间关系中更进一步结构的系统,接下来我们将讨论这一点。

类型的层次结构

上述强制转换方案依赖于类型对之间存在自然关系的存在。通常,不同类型之间的关系具有更多的“全局”结构。例如,假设我们正在构建一个通用算术系统来处理整数、有理数、实数和复数。在这样的系统中,将整数视为有理数的一种特殊类型,而有理数又是实数的一种特殊类型,实数又是复数的一种特殊类型,这是非常自然的。实际上,我们拥有所谓的类型层次结构,例如,整数是有理数的子类型(即,可以应用于有理数的任何操作也可以自动应用于整数)。相反,我们说有理数是整数的超类型。我们这里拥有的特定层次结构是一种非常简单的结构,其中每种类型最多只有一个超类型和一个子类型。这样的结构,称为,在图 2.25 中有所说明。

c2-fig-0025.jpg

图 2.25 类型的层次结构。

如果我们有一个塔结构,那么我们可以极大地简化将新类型添加到层次结构中的问题,因为我们只需要指定新类型如何嵌入到其上一级的超类型中,以及它如何成为其下一级类型的超类型。例如,如果我们想要将整数添加到复数中,我们不需要明确地定义一个特殊的强制转换函数integer_to_complex。相反,我们定义整数如何转换为有理数,有理数如何转换为实数,以及实数如何转换为复数。然后,我们允许系统通过这些步骤将整数转换为复数,然后将两个复数相加。

我们可以按照以下方式重新设计我们的apply_generic函数:对于每种类型,我们需要提供一个raise函数,它可以将该类型的对象在塔中提升一级。然后,当系统需要对不同类型的对象进行操作时,它可以依次提升较低的类型,直到所有对象在塔中处于相同的级别。(练习 2.83 和 2.84 涉及实现这种策略的细节。)

塔的另一个优点是,我们可以很容易地实现这样一个概念,即每种类型“继承”了在超类型上定义的所有操作。例如,如果我们没有为查找整数的实部提供一个特殊的函数,我们仍然应该期望整数的real_part是由于整数是复数的子类型而被定义的。在一个塔中,我们可以通过修改apply_generic以一种统一的方式安排这种情况发生。如果给定对象的类型没有直接定义所需的操作,我们将把对象提升到其超类型并重试。因此,我们沿着塔向上爬行,随着我们的参数的转换,直到我们找到可以执行所需操作的级别,或者达到顶部(在这种情况下我们放弃)。

塔相对于更一般的层次结构的另一个优点是,它为我们提供了一种简单的方法来将数据对象“降低”到最简单的表示。例如,如果我们将 2 + 3i加到4 - 3i,我们希望得到的答案是整数 6,而不是复数6 + 0i。练习 2.85 讨论了实现这种降低操作的方法。(诀窍在于我们需要一种通用的方法来区分那些可以被降低的对象,比如6 + 0i,和那些不能被降低的对象,比如6 + 2i。)

层次结构的不足之处

如果我们的系统中的数据类型可以自然地排列成一个塔,这将极大地简化处理不同类型的通用操作的问题,正如我们所见。不幸的是,这种情况通常并非如此。图 2.26 展示了一种更复杂的混合类型排列,其中显示了不同类型的几何图形之间的关系。我们看到,一般来说,一个类型可能有多个子类型。例如,三角形和四边形都是多边形的子类型。此外,一个类型可能有多个超类型。例如,等腰直角三角形可以被视为等腰三角形或直角三角形。这个多超类型的问题特别棘手,因为这意味着在层次结构中没有唯一的“提升”类型的方法。在对象上应用操作时,找到“正确”的超类型可能需要在整个类型网络中进行大量搜索,这是apply_generic等函数的一个问题。由于一般情况下一个类型有多个子类型,因此在将值“降低”到类型层次结构时也存在类似的问题。在设计大型系统的同时处理大量相互关联的类型是非常困难的,也是当前研究的一个重要领域。

c2-fig-0026.jpg

图 2.26 几何图形类型之间的关系。

练习 2.81

路易斯·里森纳(Louis Reasoner)注意到apply_generic可能会尝试将参数强制转换为彼此的类型,即使它们已经具有相同的类型。因此,他推断,我们需要在强制转换表中放置函数以将每种类型的参数“强制”为其自己的类型。例如,除了上面显示的javascript_number_to_complex强制转换外,他还会这样做:

function javascript_number_to_javascript_number(n) { return n; }
function complex_to_complex(n) { return n; }
put_coercion("javascript_number", "javascript_number",
             javascript_number_to_javascript_number);
put_coercion("complex", "complex", complex_to_complex);
  1. a. 如果安装了路易斯的强制转换函数,当apply_generic使用两个类型为complex的参数或两个类型为javascript_number的参数调用一个在这些类型的表中找不到的操作时会发生什么?例如,假设我们定义了一个通用的幂运算操作:

    function exp(x, y) {
        return apply_generic("exp", list(x, y));
    }
    

    并且在 JavaScript-number 包中放置了一个幂运算函数,但在任何其他包中都没有:

    // following added to JavaScript-number package
    put("exp", list("javascript_number", "javascript_number"),
        (x, y) => tag(math_exp(x, y))); // using primitive math_exp
    

    如果我们用两个复数作为参数调用exp会发生什么?

  2. b. 路易斯是否正确,需要对相同类型的参数进行强制转换,或者apply_generic按原样工作?

  3. c. 修改apply_generic,使其在两个参数具有相同类型时不尝试强制转换。

练习 2.82

展示如何将apply_generic泛化以处理多个参数的一般情况。一种策略是尝试将所有参数强制转换为第一个参数的类型,然后转换为第二个参数的类型,依此类推。给出一个情况的例子,该策略(以及上面给出的两参数版本)不够通用。(提示:考虑存在一些适当的混合类型操作的情况,这些操作将不会被尝试。)

练习 2.83

假设您正在设计一个用于处理类型塔的通用算术系统,如图 2.25 所示:整数,有理数,实数,复数。对于每种类型(复数除外),设计一个将该类型的对象提升一级的函数。展示如何安装一个通用的raise操作,该操作将适用于每种类型(复数除外)。

练习 2.84

使用练习 2.83 的raise操作,修改apply_generic函数,使其通过本节讨论的连续提升的方法强制其参数具有相同的类型。您需要设计一种方法来测试两种类型中哪种更高。以一种与系统的其余部分“兼容”的方式进行此操作,并且不会在向类型塔添加新级别时出现问题。

练习 2.85

本节提到了一种通过将数据对象尽可能降低到类型塔中的方法来“简化”数据对象。设计一个函数drop,以实现练习 2.83 中描述的类型塔的降低。关键是以一种一般的方式决定对象是否可以降低。例如,复数1.5 + 0i可以降低到real,复数1 + 0i可以降低到integer,而复数2 + 3i根本无法降低。以下是确定对象是否可以降低的计划:首先定义一个“推”对象下降到塔中的通用操作project。例如,投影复数将涉及丢弃虚部。然后,如果我们project它并将结果raise回到我们开始的类型,我们得到与我们开始的相等的东西,那么数字就可以被丢弃。展示如何通过编写一个drop函数来详细实现这个想法,该函数将对象尽可能地降低。您需要设计各种投影操作⁵⁰并在系统中安装project作为通用操作。您还需要使用通用相等谓词,例如练习 2.79 中描述的谓词。最后,使用drop重写练习 2.84 中的apply_generic,以便“简化”其答案。

练习 2.86

假设我们想处理复数,其实部、虚部、幅度和角度可以是普通数、有理数,或者我们可能希望添加到系统中的其他数。描述并实现系统需要的更改,以适应这一点。您将不得不定义诸如sinecosine这样的操作,这些操作对普通数和有理数是通用的。

2.5.3 示例:符号代数

符号代数表达式的操作是一个复杂的过程,它展示了大规模系统设计中出现的许多最困难的问题。一般来说,代数表达式可以被看作是一个分层结构,即操作符应用于操作数的树。我们可以通过从一组原始对象(如常数和变量)开始,并通过代数运算符(如加法和乘法)组合这些对象来构造代数表达式。与其他语言一样,我们形成抽象,使我们能够用简单的术语引用复合对象。符号代数中的典型抽象是诸如线性组合、多项式、有理函数或三角函数等概念。我们可以将这些看作是复合的“类型”,它们经常有助于指导表达式的处理。例如,我们可以描述表达式

sin(y² + 1) + x cos 2y + cos(y³ – 2y²)

作为x的多项式,其系数是y的多项式的三角函数。

我们不打算在这里开发一个完整的代数运算系统。这样的系统是非常复杂的程序,包含深奥的代数知识和优雅的算法。我们要做的是看一看代数运算的一个简单但重要的部分:多项式的算术。我们将说明这样一个系统的设计者面临的决策类型,并且如何应用抽象数据和通用操作的思想来帮助组织这一努力。

多项式的算术

我们在设计一个用于多项式算术的系统时的第一个任务是决定多项式到底是什么。多项式通常是相对于某些变量(多项式的不定元)定义的。为简单起见,我们将限制自己只处理具有一个不定元的多项式(一元多项式)。我们将定义多项式为项的和,每个项可以是系数、不定元的幂,或者系数和不定元的乘积。系数被定义为不依赖于多项式的不定元的代数表达式。例如,

5x² + 3x + 7

是一个关于x的简单多项式,以及

(y² + 1)x³ + (2y)x + 1

是一个关于x的多项式,其系数是y的多项式。

我们已经在绕过一些棘手的问题。第一个多项式是否与多项式5y² + 3y + 7相同,还是不同?一个合理的答案可能是“如果我们把多项式纯粹看作是一个数学函数,那么是的,但如果我们把多项式看作是一种语法形式,那么不是”。第二个多项式在代数上等价于关于y的多项式,其系数是x的多项式。我们的系统应该认识到这一点吗?还是不应该?此外,还有其他表示多项式的方式,例如作为因子的乘积,或者(对于一元多项式)作为根的集合,或者作为在指定点集上的多项式值的列表。我们可以通过决定在我们的代数运算系统中,“多项式”将是一种特定的语法形式,而不是其潜在的数学含义来回避这些问题。

现在我们必须考虑如何进行多项式的算术。在这个简单的系统中,我们只考虑加法和乘法。此外,我们要求要组合的两个多项式必须具有相同的不定元。

我们将通过遵循数据抽象的熟悉原则来设计我们的系统。我们将使用一个称为poly的数据结构来表示多项式,它由一个变量和一组项组成。我们假设我们有选择器variableterm_list,它们从多项式中提取这些部分,以及一个构造函数make_poly,它从给定的变量和项列表组装一个多项式。一个变量将只是一个字符串,因此我们可以使用第 2.3.2 节中的is_same_variable函数来比较变量。以下函数定义了多项式的加法和乘法:

function add_poly(p1, p2) {
    return is_same_variable(variable(p1), variable(p2))
           ? make_poly(variable(p1),
                       add_terms(term_list(p1), term_list(p2)))
           : error(list(p1, p2), "polys not in same var – add_poly");
}
function mul_poly(p1, p2) {
    return is_same_variable(variable(p1), variable(p2))
           ? make_poly(variable(p1),
                       mul_terms(term_list(p1), term_list(p2)))
           : error(list(p1, p2), "polys not in same var – mul_poly");
}

为了将多项式纳入我们的通用算术系统,我们需要为它们提供类型标签。我们将使用标签"polynomial",并在操作表中为带标签的多项式安装适当的操作。我们将把所有代码嵌入到多项式包的安装函数中,类似于第 2.5.1 节中的安装函数:

function install_polynomial_package() {
    // internal functions
    // representation of poly
    function make_poly(variable, term_list) {
        return pair(variable, term_list);
    }
    function variable(p) { return head(p); }
    function term_list(p) { return tail(p); }
    〈functions is_same_variable and is_variable from section 2.3.2// representation of terms and term lists
    〈functions adjoin_term…coeff from text below〉

    function add_poly(p1, p2) { … }
    〈functions used by add_poly〉
    function mul_poly(p1, p2) { … }
    〈functions used by mul_poly〉    

    // interface to rest of the system
    function tag(p) { return attach_tag("polynomial", p); }
    put("add", list("polynomial", "polynomial"),
        (p1, p2) => tag(add_poly(p1, p2)));
    put("mul", list("polynomial", "polynomial"),
        (p1, p2) => tag(mul_poly(p1, p2)));
    put("make", "polynomial",
        (variable, terms) => tag(make_poly(variable, terms)));
    return "done";
}

多项式的加法是逐项进行的。必须合并同一次幂的项(即,具有相同未知数幂的项)。这是通过形成一个新的同一次幂的项来完成的,其系数是被加数的系数的和。一个加数中的项,如果在另一个加数中没有相同次幂的项,那么它们就简单地累积到正在构造的和多项式中。

为了操作项列表,我们将假定我们有一个构造函数the_empty_termlist,它返回一个空的项列表,以及一个构造函数adjoin_ term,它将一个新的项添加到项列表中。我们还将假定我们有一个谓词is_empty_termlist,它告诉我们给定的项列表是否为空,一个选择器first_term,它从项列表中提取最高次项,以及一个选择器rest_terms,它返回除了最高次项之外的所有项。为了操作项,我们将假设我们有一个构造函数make_term,它构造一个具有给定次序和系数的项,以及选择器ordercoeff,它们分别返回项的次序和系数。这些操作使我们能够将项和项列表都视为数据抽象,我们可以分别担心它们的具体表示。

以下是构造两个多项式之和的项列表的函数;⁵³请注意,我们通过允许在**else**后面的块中添加另一个条件语句,略微扩展了第 1.3.2 节中描述的条件语句的语法:

function add_terms(L1, L2) {
    if (is_empty_termlist(L1)) {
        return L2;
    } else if (is_empty_termlist(L2)) {
        return L1;
    } else {
        const t1 = first_term(L1);
        const t2 = first_term(L2);
        return order(t1) > order(t2)
               ? adjoin_term(t1, add_terms(rest_terms(L1), L2))
               : order(t1) < order(t2)
               ? adjoin_term(t2, add_terms(L1, rest_terms(L2)))
               : adjoin_term(make_term(order(t1),
                                       add(coeff(t1), coeff(t2))),
                             add_terms(rest_terms(L1),
                                       rest_terms(L2)));
    }
}

这里最重要的一点是,我们使用了通用的加法函数add来将合并的项的系数相加。这具有强大的后果,我们将在下面看到。

为了将两个项列表相乘,我们将第一个列表的每个项与另一个列表的所有项相乘,重复使用mul_term_by_all_terms,它将给定的项与给定的项列表中的所有项相乘。结果项列表(对于第一个列表的每个项)被累积到一个和中。将两个项相乘形成一个次序是因子次序之和,系数是因子系数之积的项:

function mul_terms(L1, L2) {
    return is_empty_termlist(L1)
          ? the_empty_termlist
          : add_terms(mul_term_by_all_terms(
                                first_term(L1), L2),
                      mul_terms(rest_terms(L1), L2));
}
function mul_term_by_all_terms(t1, L) {
    if (is_empty_termlist(L)) {
        return the_empty_termlist;
    } else {
        const t2 = first_term(L);
        return adjoin_term(
                   make_term(order(t1) + order(t2),
                             mul(coeff(t1), coeff(t2))),
                   mul_term_by_all_terms(t1, rest_terms(L)));
    }
}

这确实就是多项式的加法和乘法。请注意,由于我们使用通用函数addmul对项进行操作,我们的多项式包自动能够处理通用算术包已知的任何类型的系数。如果我们包括一个强制转换机制,例如在第 2.5.2 节中讨论的机制之一,那么我们也能够自动处理不同系数类型的多项式的操作,例如

c2-fig-5012.jpg

因为我们在通用算术系统中安装了多项式加法和乘法函数add_ polymul_poly作为类型polynomialaddmul操作,我们的系统也能够自动处理多项式操作,例如

(y + 1)x² + (y² + 1)x + (y – 1) · (y – 2)x + (y³ + 7)

原因是当系统尝试组合系数时,它将通过addmul进行分派。由于系数本身是多项式(在y中),这些将使用add_polymul_poly进行组合。结果是一种“数据导向递归”,例如,对mul_poly的调用将导致递归调用mul_poly以便乘以系数。如果系数的系数本身是多项式(可能用于表示三个变量的多项式),数据方向将确保系统将遵循另一级递归调用,以及数据结构所决定的任意级别。

表示项列表

最后,我们必须面对实现一个良好的项列表表示的工作。项列表实际上是一组由项的顺序作为键的系数集合。因此,可以将第 2.3.3 节中讨论的任何表示集合的方法应用于此任务。另一方面,我们的函数add_termsmul_terms总是按顺序从最高到最低的顺序访问项列表。因此,我们将使用某种有序列表表示。

我们应该如何构造表示项列表的列表?一个考虑因素是我们打算操作的多项式的“密度”。如果多项式在大多数阶的系数中都是非零的,则称为密集多项式。如果它有许多零项,则称为稀疏。例如,

A:x⁵ + 2x⁴ + 3x² – 2x – 5

是一个密集多项式,而

B:x¹⁰⁰ + 2x² + 1

是稀疏的。

密集多项式的项列表最有效地表示为系数的列表。例如,上面的多项式A可以很好地表示为list(1, 2, 0, 3, -2, -5)。在这种表示中,项的顺序是以该项系数开头的子列表的长度,减 1。这对于稀疏多项式B来说是一个糟糕的表示:会有一个巨大的零项列表,中间夹杂着一些孤独的非零项。项列表的更合理的表示是作为非零项的列表,其中每个项都是包含该项顺序和该顺序系数的列表。在这样的方案中,多项式B可以有效地表示为list(list(100, 1), list(2, 2), list(0, 1))。由于大多数多项式操作是在稀疏多项式上执行的,我们将使用这种方法。我们将假设项列表被表示为项的列表,从最高阶到最低阶的项。一旦我们做出了这个决定,实现项和项列表的选择器和构造器就很简单了。

function adjoin_term(term, term_list) {
    return is_equal_to_zero(coeff(term))
           ? term_list
           : pair(term, term_list);
}

const the_empty_termlist = null;
function first_term(term_list) { return head(term_list); }
function rest_terms(term_list) { return tail(term_list); }
function is_empty_termlist(term_list) { return is_null(term_list); }

function make_term(order, coeff) { return list(order, coeff); }
function order(term) { return head(term); }
function coeff(term) { return head(tail(term)); }

其中is_equal_to_zero如练习 2.80 中所定义。(另见下面的练习 2.87。)

多项式包的用户将通过以下函数创建(标记的)多项式:

function make_polynomial(variable, terms) {
    return get("make", "polynomial")(variable, terms);
}
练习 2.87

为通用算术包中的多项式安装is_equal_to_zero。这将允许adjoin_term用于系数本身是多项式的多项式。

练习 2.88

扩展多项式系统以包括多项式的减法。(提示:您可能会发现定义一个通用的否定操作很有帮助。)

练习 2.89

声明实现上述项列表表示的函数,适用于密集多项式。

练习 2.90

假设我们希望拥有一个对稀疏和密集多项式都有效的多项式系统。实现这一点的一种方法是在我们的系统中允许两种类型的项列表表示。这种情况类似于第 2.4 节中的复数示例,我们在那里允许了矩形和极坐标表示。为了做到这一点,我们必须区分不同类型的项列表,并使项列表上的操作成为通用的。重新设计多项式系统以实现这种泛化。这是一项重大工作,而不是一个局部变化。

练习 2.91

一个一元多项式可以被另一个一元多项式除以,得到一个多项式商和一个多项式余数。例如,

(x⁵ - 1) / (x² - 1) = x³ + x, 余数x – 1

可以通过长除法进行除法。也就是说,将被除数的最高次项除以除数的最高次项。结果是商的第一项。接下来,将结果乘以除数,从被除数中减去,通过递归地将差除以除数来得出答案的其余部分。当除数的次序超过被除数的次序时停止,并声明被除数为余数。此外,如果被除数变为零,返回零作为商和余数。

我们可以设计一个div_poly函数,模仿add_polymul_poly的模式。该函数检查两个多项式是否具有相同的变量。如果是这样,div_poly会剥离变量并将问题传递给div_terms,后者在项列表上执行除法操作。div_poly函数最终会将div_terms提供的结果重新附加到变量上。设计div_terms计算除法的商和余数是方便的。div_terms函数可以接受两个项列表作为参数,并返回商项列表和余数项列表的列表。

通过填写缺失的部分来完成div_terms的以下定义。使用这个来实现div_poly,它接受两个多项式作为参数,并返回商和余数多项式的列表。

function div_terms(L1, L2) {
    if (is_empty_termlist(L1)) {
        return list(the_empty_termlist, the_empty_termlist);
    } else {
        const t1 = first_term(L1);
        const t2 = first_term(L2);
        if (order(t2) > order(t1)) {
            return list(the_empty_termlist, L1);
        } else {
            const new_c = div(coeff(t1), coeff(t2));
            const new_o = order(t1) - order(t2);
            const rest_of_result = 〈compute rest of result recursively〉;
            〈form and return complete result〉
        }
    }
}
符号代数中的类型层次结构

我们的多项式系统说明了一个类型的对象(多项式)实际上可能是复杂对象,其中包含许多不同类型的对象作为部分。这在定义通用操作时并不困难。我们只需要为执行复合类型的部分必要操作安装适当的通用操作。事实上,我们看到多项式形成一种“递归数据抽象”,因为多项式的部分本身可能是多项式。我们的通用操作和数据导向的编程风格可以轻松处理这种复杂性。

另一方面,多项式代数是一个数据类型不能自然排列成塔形的系统。例如,可能存在多项式x,其系数是y的多项式。也可能存在多项式y,其系数是x的多项式。这两种类型都没有自然的“上下”关系,然而通常需要将每个集合中的元素相加。有几种方法可以做到这一点。一种可能性是通过扩展和重新排列项,将一个多项式转换为另一个多项式的类型,使得两个多项式具有相同的主要变量。通过对变量进行排序,可以在这个上建立一个类似塔的结构,从而总是将任何多项式转换为一个“规范形式”,其中优先级最高的变量占主导地位,较低优先级的变量被埋在系数中。这种策略效果相当不错,只是转换可能会不必要地扩展多项式,使其难以阅读,也许效率更低。这种塔形策略对于这个领域或者用户可以使用各种组合形式动态地发明新类型的任何领域都不是自然的。例如,三角函数、幂级数和积分。

控制强制转换在大规模代数操作系统的设计中是一个严重的问题并不奇怪。这样的系统的复杂性很大程度上涉及到各种类型之间的关系。事实上,可以说我们还没有完全理解强制转换。事实上,我们甚至还没有完全理解数据类型的概念。然而,我们所知道的为我们提供了强大的结构化和模块化原则,以支持大型系统的设计。

练习 2.92

通过对变量进行排序,扩展多项式包,使得多项式在不同变量中的加法和乘法可以工作。(这并不容易!)

扩展练习:有理函数

我们可以将我们的通用算术系统扩展到包括有理函数。这些是“分数”,其分子和分母都是多项式,例如

c2-fig-5014.jpg

该系统应该能够对有理函数进行加法、减法、乘法和除法,并执行诸如

c2-fig-5015.jpg

(这里的和已经通过去除公因子来简化。普通的“交叉乘法”会产生一个五次多项式的四次多项式。)

如果我们修改我们的有理算术包,使其使用通用操作,那么它将做我们想要的事情,除了将分数化简为最低项的问题。

练习 2.93

修改有理算术包以使用通用操作,但更改make_rat,使其不尝试将分数化简为最低项。通过调用make_rational在两个多项式上测试您的系统,以生成一个有理函数

const p1 = make_polynomial("x", list(make_term(2, 1), make_term(0, 1)));
const p2 = make_polynomial("x", list(make_term(3, 1), make_term(0, 1)));
const rf = make_rational(p2, p1);

现在使用addrf加到自身。您会观察到这个加法函数不会将分数化简为最低项。

我们可以使用与整数相同的思想将多项式分数化简为最低项:修改make_rat,将分子和分母都除以它们的最大公约数。对于多项式来说,“最大公约数”的概念是有意义的。事实上,我们可以使用基本上与整数相同的欧几里得算法来计算两个多项式的最大公约数。 ⁵⁷整数版本是

function gcd(a, b) {
    return b === 0
           ? a
           : gcd(b, a % b);
}

使用这个,我们可以做一个明显的修改来定义一个在项列表上工作的 GCD 操作:

function gcd_terms(a, b) {
    return is_empty_termlist(b)
           ? a
           : gcd_terms(b, remainder_terms(a, b));
}

其中remainder_terms选出了由练习 2.91 中实现的项列表除法操作div_terms返回的列表的余项部分。

练习 2.94

使用div_terms,实现函数remainder_terms并使用它来定义gcd_terms。现在编写一个函数gcd_poly来计算两个多项式的多项式 GCD。(如果两个多项式不是在相同的变量上,则该函数应发出错误信号。)在系统中安装一个通用操作greatest_common_divisor,对于多项式,它将简化为gcd_poly,对于普通数字,它将简化为普通的gcd。作为测试,尝试

const p1 = make_polynomial("x", list(make_term(4, 1), make_term(3, -1),
                                     make_term(2, -2), make_term(1, 2)));
const p2 = make_polynomial("x", list(make_term(3, 1), make_term(1, -1)));
greatest_common_divisor(p1, p2);

并通过手动检查您的结果。

练习 2.95

定义P[1]P[2]P[3]为多项式

P[1]: x² – 2x + 1

P[2]: 11x² + 7

P[3]: 13x + 5

现在定义Q[1]P[1]P[2]的乘积,Q[2]P[1]P[3]的乘积,并使用greatest_common_divisor(练习 2.94)来计算Q[1]Q[2]的 GCD。请注意,答案与P[1]不同。这个例子引入了非整数运算到计算中,导致 GCD 算法出现困难。要理解发生了什么,请尝试在计算 GCD 时跟踪gcd_terms,或者尝试手动进行除法。

如果我们使用以下修改的 GCD 算法(实际上只适用于具有整数系数的多项式),我们可以解决练习 2.95 中展示的问题。在 GCD 计算中进行任何多项式除法之前,我们将被除数乘以一个整数常数因子,选择保证在除法过程中不会出现任何分数。因此,我们的答案将与实际 GCD 相差一个整数常数因子,但在将有理函数化简为最低项时并不重要;GCD 将用于同时除以分子和分母,因此整数常数因子将被抵消。

更准确地说,如果PQ是多项式,让O[1]P的阶(即P的最高项的阶),O[2]Q的阶。让cQ的首项系数。然后可以证明,如果我们将P乘以整数化因子c^(1+)^O^(1–)^O^(2,),则所得多项式可以使用div_terms算法除以Q,而不会引入任何分数。将被除数乘以这个常数然后再除以它,有时被称为P除以Q伪除法。除法的余数称为伪余数

练习 2.96
  1. a. 实现函数pseudoremainder_terms,它与remainder_terms类似,只是在调用div_terms之前,它会将被除数乘以上面描述的整数化因子。修改gcd_terms以使用pseudoremainder_terms,并验证greatest_common_divisor现在在练习 2.95 中产生具有整数系数的答案。

  2. b. GCD 现在具有整数系数,但它们比P[1]的系数大。修改gcd_terms,以便通过将所有系数除以它们的(整数)最大公约数来删除答案的系数的公共因子。

因此,这是将有理函数化简为最低项的方法:

  • 使用练习 2.96 中的gcd_terms版本计算分子和分母的 GCD。

  • 当获得 GCD 时,在通过 GCD 除以分子和分母之前,将分子和分母都乘以相同的整数化因子,以便通过 GCD 除法不会引入任何非整数系数。作为因子,您可以使用 GCD 的首项系数提高到 1 + O[1]O[2]的幂,其中O[2]是 GCD 的阶,O[1]是分子和分母的阶的最大值。这将确保通过 GCD 除以分子和分母不会引入任何分数。

  • 这个操作的结果将是一个分子和一个分母,它们都有整数系数。系数通常会非常大,因为所有的整数化因素,所以最后一步是通过计算分子和分母的所有系数的(整数)最大公约数,并通过这个因子除以它来去除冗余因子。

练习 2.97
  1. a. 实现这个算法作为一个函数reduce_terms,它接受两个项列表nd作为参数,并返回一个列表nndd,它们是通过上面给出的算法将nd化简为最低项。还要编写一个函数reduce_poly,类似于add_poly,它检查两个多项式是否具有相同的变量。如果是这样,reduce_poly会剥离变量并将问题传递给reduce_terms,然后重新将变量附加到reduce_terms提供的两个项列表上。

  2. b. 定义一个类似于reduce_terms的函数,它可以为整数做原始的make_rat所做的事情:

    function reduce_integers(n, d) {
        const g = gcd(n, d);
        return list(n / g, d / g);
    }
    

    并定义reduce作为一个通用操作,它调用apply_generic来分派到reduce_poly(对于polynomial参数)或reduce_integers(对于javascript_ number参数)。现在,通过在组合给定的分子和分母形成有理数之前调用reduce,可以轻松地使有理算术包将分数化简为最低项。系统现在可以处理整数或多项式的有理表达式。要测试你的程序,请尝试在这个扩展练习的开头的例子:

    const p1 = make_polynomial("x", list(make_term(1, 1), make_term(0, 1)));
    const p2 = make_polynomial("x", list(make_term(3, 1), make_term(0, -1)));
    const p3 = make_polynomial("x", list(make_term(1, 1)));
    const p4 = make_polynomial("x", list(make_term(2, 1), make_term(0, -1)));
    
    const rf1 = make_rational(p1, p2);
    const rf2 = make_rational(p3, p4);
    
    add(rf1, rf2);
    

    看看你是否得到了正确的答案,正确地化简为最低项。

GCD 计算是任何对有理函数进行操作的系统的核心。上面使用的算法,虽然在数学上很直接,但非常慢。这种慢是部分由于大量的除法运算,部分是由于伪除法生成的中间系数的巨大大小。代数操作系统开发中的一个活跃领域是设计更好的算法来计算多项式的最大公约数。