一款专为POS机设计的芯片解决方案

623 阅读1分钟

一、基本概述

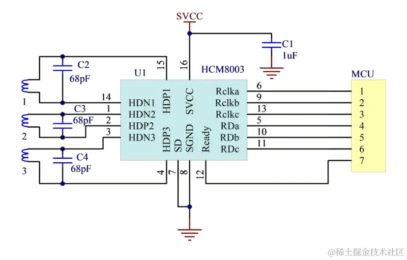
HCM8003设计用于磁条读卡器系统。它会从F/2F恢复时钟和数据信号磁产生的数据流头HCM8003将用于数据速率从200到15000比特每秒。

二、典型电路

内部数据的采集和跟踪这个范围是自动的。可以应用于POS机终端设备、磁卡门禁系统、身份识别等场合。

三、引脚定义

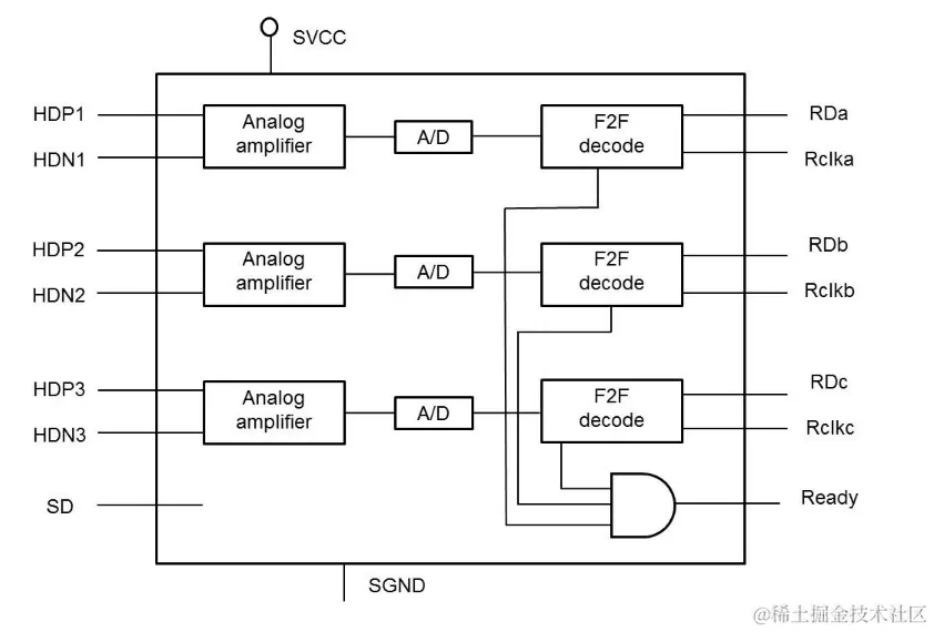
四、内部功能框图

HCM8003由每个通道的三个主要模块组成:

  • 放大模块

该块放大并过滤从读磁头读取的信号,拒绝共模噪声并检测信号峰值。它还包括保护电路组件。并锁存到数据速率上,并从F/2F执行单个位的恢复数据流。

  • A/D转换器模块

输入模拟信号经放大器放大后,将转换为数字F/2F信号通过A/D转换器。时钟恢复到。

  • F2F解码模块

数字F2F信号将数据解码为1或0,时钟也被恢复。

五、功能描述

1、输出时序

2、操作说明

3、HCM8003的模拟输出信号和数字输出信号如下所示

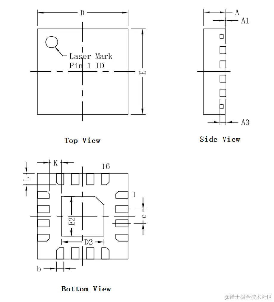
六、封装形式