2.5A、3MHz开关充电器解决方案

1,414 阅读3分钟

今天给大家介绍的是属于电源管理芯片中的开关型锂离子电池充电芯片,在前面介绍了一款锂离子电池充电池TP4054,相比于之前的那款芯片,这款芯片具有更强大的功能与应用。

基本概述

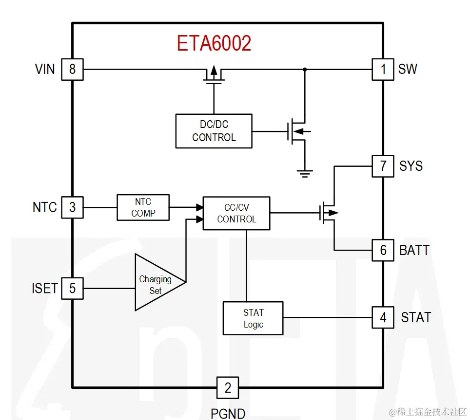
ETA6002是一款开关式锂离子电池充电器,具有动态电源路径控制和输入电流限制功能。

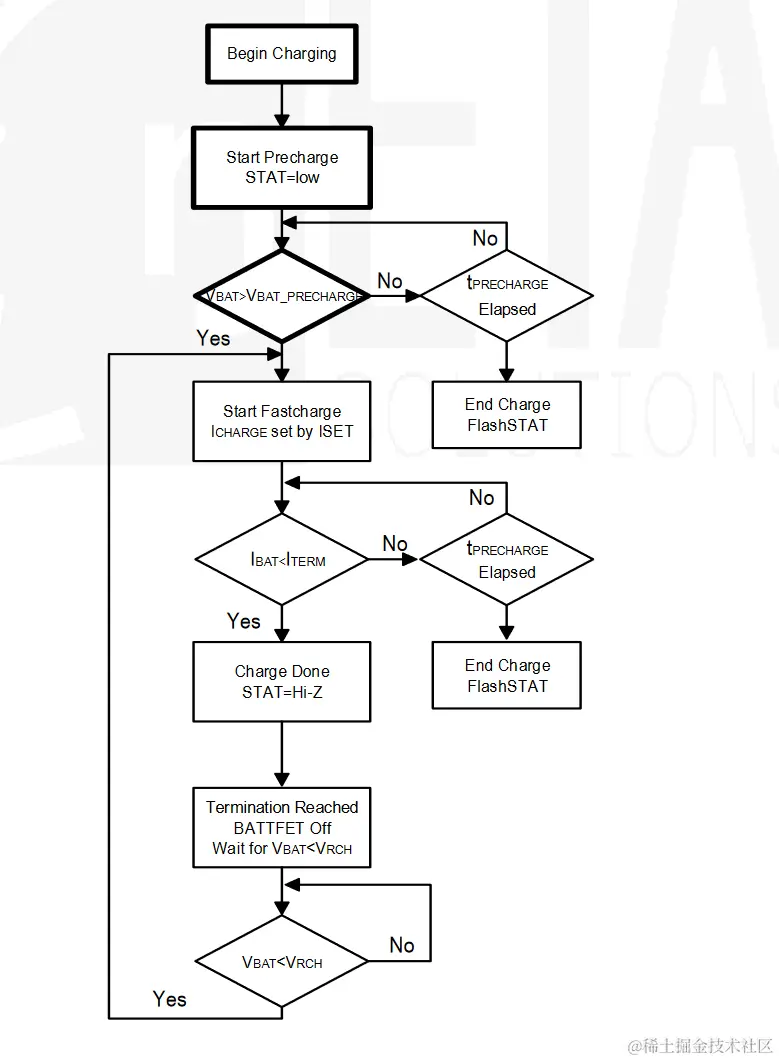
当连接电池时,根据电池电压,DC-DC开关调节器可以预先调节、快速充电电池,也可以将系统电压(VSYS)调节到预设电压。它不需要外部感应电阻器来进行电流感应。

典型应用电路

快速充电电流由ISET引脚编程决定。当电池电压达到终端电压,即4.2V时,充电路径断开SYS到BATT的连接。ETA6002还包括当SYS负载电流超过DCDC调节器的电流限制在内部设置,SYS电压降至VBATT以下,ETA6002打开电源路径,通过电池补充系统负载。

引脚定义

该芯片可以应用与平板电脑、MID、智能手机和充电宝等设备。芯片采用最新的封装ESOP8

部分电特性参数

引脚描述

典型工作条件

在应用中,与OVP芯片一起使用的典型应用电路

电池充电配置文件

充电电流转换流程

芯片的内部功能框图

ETA6002输入电压,输出电压,系统电压之间的关系

  1. 没有输入源插入的时候,系统电压等于电池电压

测试空载:VBat=Vsys=4.127V

测试1A恒流负载:VBat=4.026V   Vsys=3.942V,基本相等

  1. 输入5V电源充电时,系统电压大于电池电压大约300mV

测试空载:VBat=4.168V   Vsys=4.456V

测试1A恒流负载:VBat=4.149V   Vsys=4.425V

插拔输入源时电源路径管理功能测试

测试条件:空载或1A恒流负载时使用电池给系统供电,期间开关充电电源

测试结果:插入充电器,系统电压在电池电压基础上抬升300mV左右;断开充电器,系统电压会下降到电池电压,不会继续下降;系统电压300mV变化对后级电源影响很小,锂电池电压本身就有3.0V/2.75V-4.2V的电压变化,后级需要稳定电压建议加升压芯片稳定电压,并且可以隔离充电芯片的开关噪声(见后续测试结果)。

总结:

1)由于实际锂电池充电从3.0V开始,没有预充电阶段,只有恒流充电和恒压充电阶段;

2)充电电流在恒流阶段并不是稳定一点不变的,有一个缓慢上升的过程,从电流开始下降进入恒压充电阶段;

3)电池电压变化并不是线性增加的;3.0-3.7V充电较快(0.7V电压用时23分钟,0.7/23=0.0304),3.7-3.96V充电比之前变慢(0.26V用时43分钟,0.26/43=0.00604),3.96-4.062V充电变得更慢(0.102V用时59分钟,0.102/59=0.00173),4.062-4.166V充电比之前变快(0.104V用时46分钟,0.104/46=0.00226),4.166V之前都是在恒流充电4.166-4.206V恒压充电,充电越来越慢(0.04V用时108分钟,0.04/108=0.00037);充电慢的电压附近电量更耐用;

开关频率测试

3MHz左右的开关频率会串到充电芯片的输入电源、输出电源上,输入较大,输出经过LC滤波后仍有200mV左右;因此,使用此类充电芯片建议后级加升压芯片给后级电源稳定电压,以及隔离掉开关噪声。

输出:

输入:

对于ETA6002的实际使用经验总结,相信大家在使用这款芯片时一定会有相应的启发和收获。