5.职位详情页面开发

64 阅读1分钟

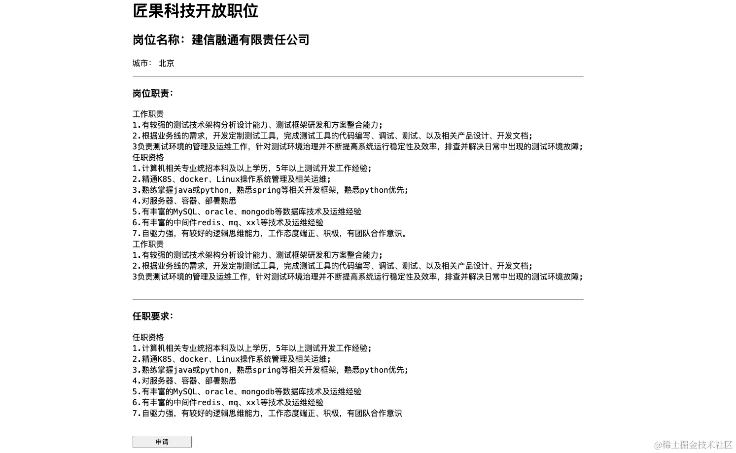
详情页面 wangdalei_dj/jobs/templates/job.html

{% extends 'base.html' %}

{% block content %}

<div style="margin:auto; width:50%;">

{% if job %}
    <div class="position_name" z>
        <h2>岗位名称:{{job.job_name}} </h2>

        城市:
        {{job.city_name}} <p></p>
    </div>
    <hr>
    <div class="position_responsibility" style="width:600px;">
        <h3>岗位职责:</h3>
        <pre style="font-size:16px">{{job.job_responsibility}}
        </pre>
    </div>
    
    <hr>
    <div class="position_requirement" style="width:600px; ">
        <h3>任职要求:</h3>
        <pre style="font-size:16px">{{job.job_requirement}}
        </pre>
    </div>

    <div class="apply_position">
        <input type="button" class="btn btn-primary" style="width:120px;" value="申请" onclick="location.href='/resume/add/?apply_position={{job.job_name}}&city={{job.city_name}}'"/>
    </div>
{% else %}
    <p>职位不存在</p>
{% endif %}

{% endblock %}
</div>

创建视图

wangdalei_dj/jobs/views.py

def job_detail(request, job_id):
    """
    职位详情
    :param request: 
    :param job_id: 
    :return: 
    """
    try:
        job = Job.objects.get(pk=job_id)
        job.city_name = Cities[job.job_city][1]
    except Job.DoesNotExist:
        raise Http404("Job does not exist")
    return render(request, 'job.html', {'job': job})

注册应用URL wangdalei_dj/jobs/urls.py

from django.urls import path

from jobs import views


urlpatterns = [
    # 职位列表
    path("joblist", views.joblist, name="joblist"),
    path('job/<int:job_id>/', views.job_detail, name='detail'),
]

将job_id直接传入视图层 然后渲染到模版中

访问详情 http://172.31.7.188:8000/job/2/ image.png