Whisper 整体架构图

579 阅读1分钟

Attention

注意力机制模块,兼容自注意力和交叉注意力。

在这里插入图片描述

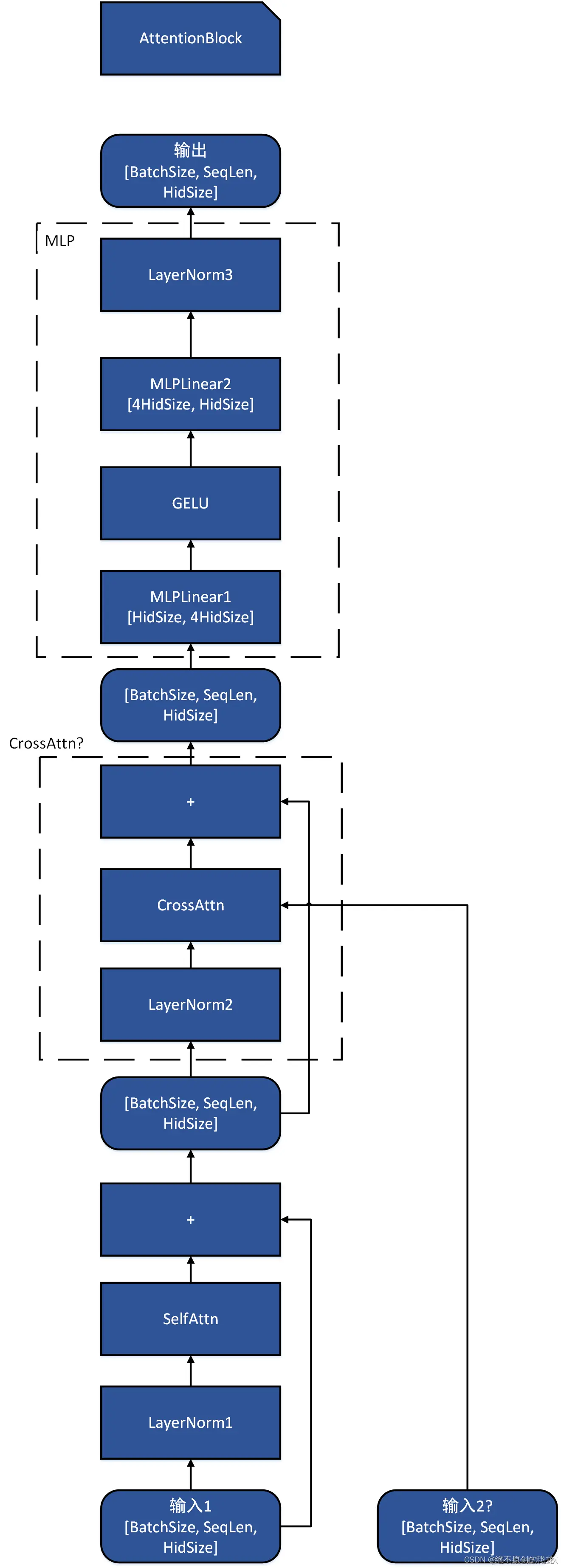
AttentionBlock

Transformer 模块,包含一个自注意力,一个交叉注意力(可选)和一个 MLP 模块。

在这里插入图片描述

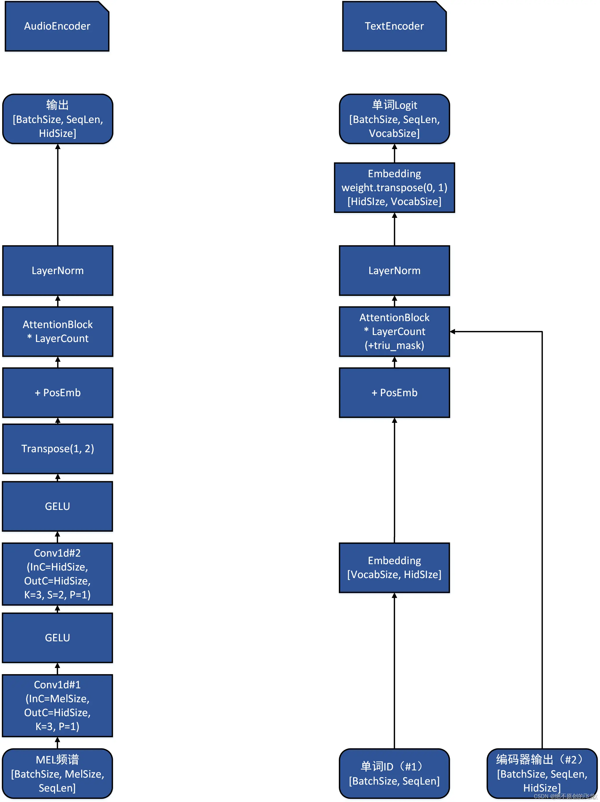
AudioEncoder+TextDecoder

音频编码器和文本解码器。编码器的 Transformer 模块只有自注意力,解码器的Transformer 模块有一个自注意力一个交叉注意力。

在这里插入图片描述

Whisper

Whisper 整体模型。

在这里插入图片描述