转岗产品08学习:竞品分析

118 阅读3分钟

什么是竞品分析

  1. 就是分析竞争对手的产品,对比流程,对比差异,对比优缺点,进而再去分析他们各自的价值;
  2. 对比思维
  3. 谁会去做竞品分析:互联网运营,传统销售,产品经理

image.png 面试:

image.png 把自己当成一个用户去体验面试公司的产品

什么时候做产品分析

  1. 有任务:看完竞品梳理逻辑和流程,分析完之后给出分析结果
  2. 产品分析:随时随地 当成职业习惯
  3. 为产品的优化和迭代,招灵感
  4. 面试前的突击准备
  5. 售前(用作产品宣讲,为销售做准备

我是后台/to B的产品 不面向个人用户,如何获取

  1. 竞品帮助手册,竞品论坛,免费的体验功能
  2. 借助销售,搞到竞品的登录账号
  3. 借助一些公开的论坛或社区,或者展会,去接触竞品的成员

做竞品分析,应该注意什么

无特殊情况:不要搞得跟行业分析报告一样,不要跟产品体验报告一样;重点关注的是,功能或者模块的逻辑,流程,信息的展现,操作步骤和功能入口;不要只停留在表面,什么布局,颜色搭配,卡顿等这些用户体验上的层面;不要拿一些看起来高大数据证明(数据要是运营 的实际数据啥的);不要通过乱七八糟的分析报告,去证明价值或存在感,会让比你工作经验丰富的人产生反感情绪

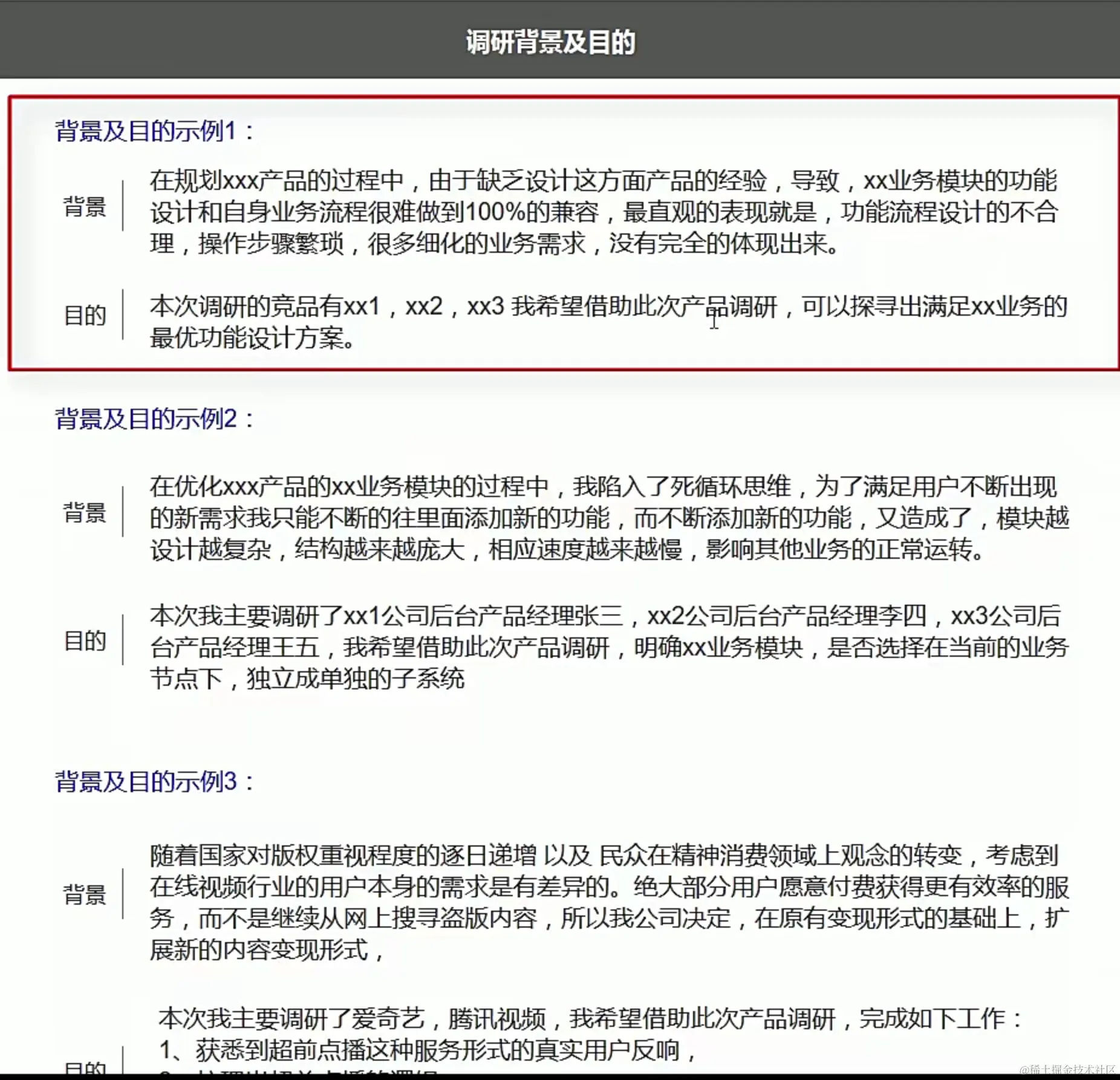
产品调研的全流程

image.png

image.png 例子

image.png

image.png

image.png

image.png

image.png 体验:

image.png 体验产品的过程:先整体再局部 用户访谈。。。

需要思考:可能都有哪些内在或者外在的因素,去激发用户主动的,用这个功能;而激发用户用这个功能的原因,就是用户需求

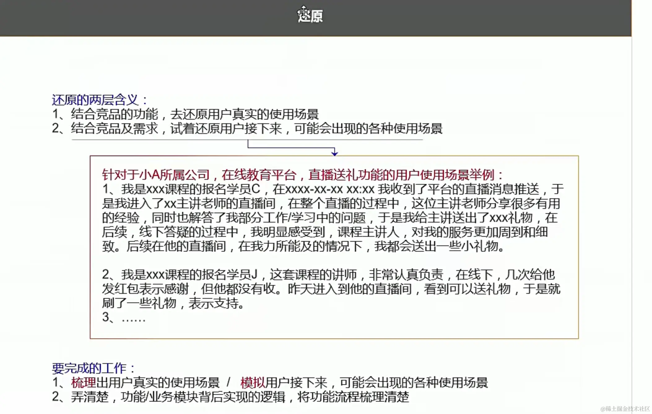
还原

image.png

分析,结论,报告

一定要把真实的用户场景给带进去

目录:

  1. 产品介绍
  2. 产品逻辑
  3. 功能介绍
  4. 市场表现

产品分析平台环境

  1. 产品介绍:标语,描述,商业合作
  2. 产品逻辑:产品形态(产品的蓝图和框架,核心功能和结构);功能结构(最末级的折叠起来);产品逻辑(结合前面两个进行的总结)
  3. 功能介绍: 截图对比,辅助产品体验观点;最后做个总结 综合本次竞品分析主要做哪块功能的差异围绕着写
  4. 市场表现:行业表现(可选:竞品分析主要还是以部分功能为主)

竞品分析方法-》SWOT分析

image.png

image.png

image.png

体系化的做 单一竞争对手的维度: **前世 现在 未来 **

以前:企业得定位 企业🉐️核心产品服务 核心的优势 收入结构 主营业务场景 企业的优势资源是什么 现在:业务以什么点切入 通过什么样的手段切入市场 去服务他的用户 未来:通过以前跟现在去推导 用什么样的打法 去打入市场 写竞品 不要偏