转岗产品05学习:用户画像

115 阅读1分钟

什么是用户画像 如何构建

  • 用户画像是根据用户在互联网留下的种种数据,主动或被动的收集,最后加工成一系列的标签
  • 为什么需要用户画像:用户画像的核心是为用户大标签,而给用户打标签的重要目的之一就是为了让人能够理解,同时也方便对用户进行分类
  • 用户画像可以完美的抽象出一个用户的信息面貌,可以看作企业应用大数据的根基(依靠大数据)
  • 大数据理解:大数据最核心的指标是价值
  • 如何构建用户画像:
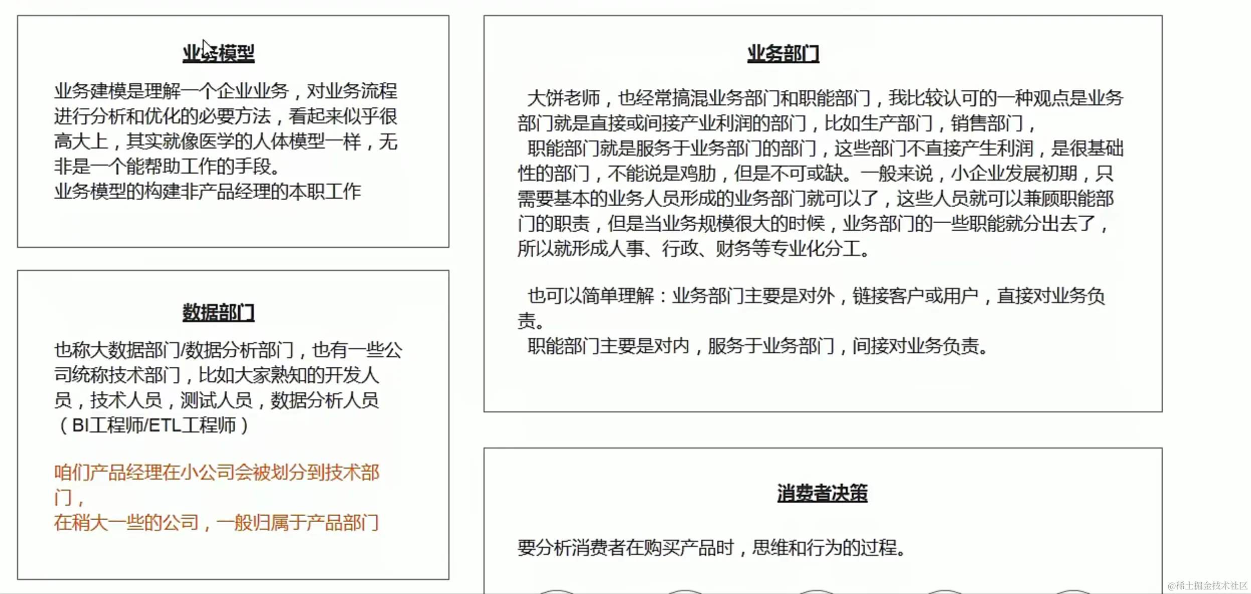
  • 用户画像首先是基于业务模型的,如何业务部门连业务模型都没有想好,那数据部门就不知道从海量的数据中获取哪些数据。
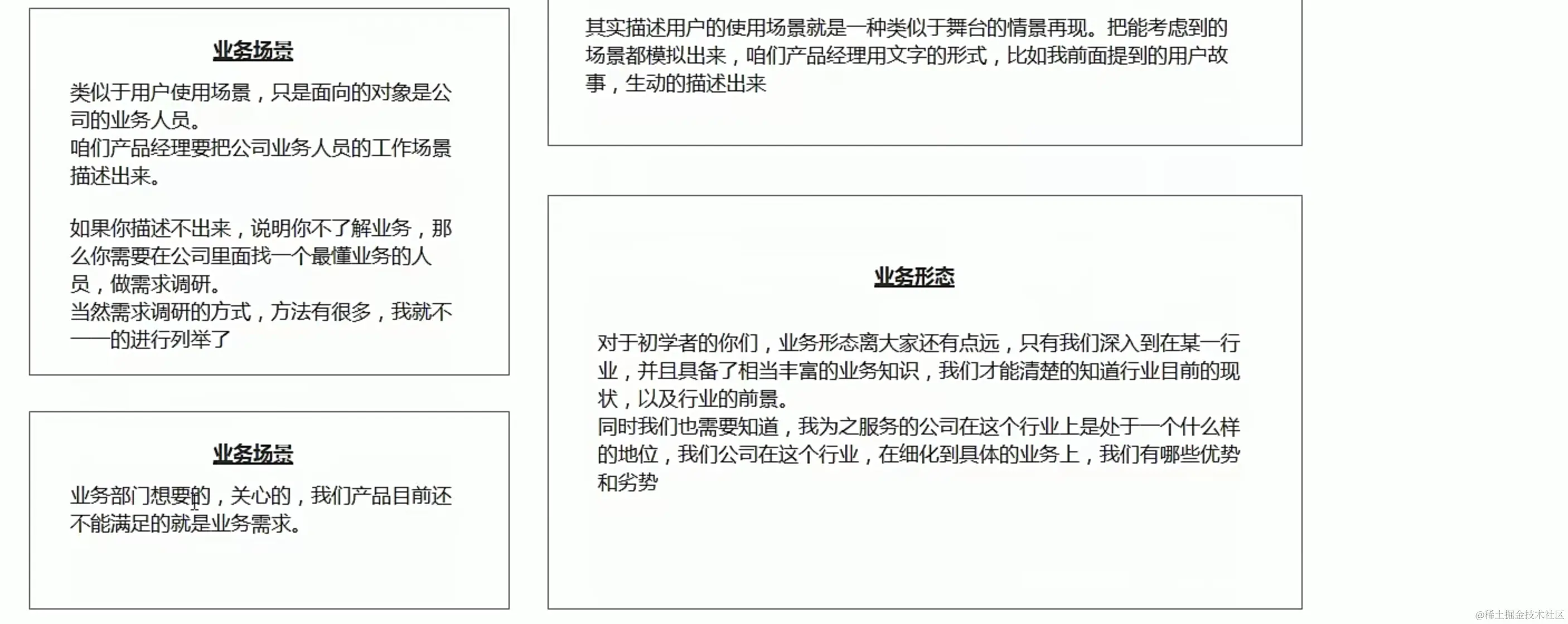
  • 所以产品经理在创建用户画像之前,首先要清楚的了解业务模型其次要透彻的理解用户需求,理解消费者的决策,考虑用户的使用场景,考虑业务场景,考虑业务部门的需求,业务形态。

image.png

image.png

image.png

用户画像的应用

image.png