PMP第七版补充 上(1~4)

152 阅读6分钟

目录

  • 1 价值交付系统
  • 2 项目管理原则
  • 3 干系人绩效域
  • 4 团队绩效域
  • 5 开发方法&生命周期绩效域
  • 6 规划绩效域
  • 7 项目工作绩效域
  • 8 交付绩效域
  • 9 测量绩效域
  • 10 不确定绩效域

一 价值交付系统

一 项目

截屏2023-09-26 14.34.37.png

项目定义:创造独特产品服务成果进行的临时性工作

  • 三个特征:临时性,独特性,渐进明细

二 项目目标 具有SMART原则

截屏2023-09-26 14.37.31.png

  • 成果:某一过程/项目最终成果

    • 1 输出/工件
    • 2 收益/价值
  • 产品: 量化产出的工件

    • 1 制品/组件制品
    • 2 标志项目目标
  • 特征(SMART原则)

    • 明确性Specific):具体目标
    • 衡量性Measurable):可以衡量
    • 可实现Attainable):可以达到
    • 相关性Relevant):与组织其他目标有相关性
    • 时限性Time-based):有截止时间

二 项目的目的

截屏2023-09-26 14.44.29.png

截屏2023-09-26 14.44.36.png

四 价值交付系统

截屏2023-09-26 14.44.46.png

价值交付系统

  • 是一系列战略业务活动(目的是使组织得到发展)
    • 项目组合,项目集,项目,产品,运营等
    • 与组件(其他项目)协同,创建交付成果

截屏2023-09-26 14.44.51.png

  • 信息,反馈在所有组件之间以一致的方式共享时,价值交付系统最为有效

截屏2023-09-26 14.44.59.png 组织治理系统

  • 定义:提供一个框架,包含指导活动职能流程
  • 组织治理主要成员: 高层领导,PMO(项目管理办公室)

五 与项目有关的职能 截屏2023-09-26 14.45.06.png

  • 1 提供监督协调
  • 2 引导支持
  • 3 运用专业知识
  • 4 提供资源方向
  • 5 提出目标反馈
  • 6 开展工作并贡献洞察
  • 7 提供业务方向和洞察
  • 8 维持治理

六 价值交付系统的环境组件 截屏2023-09-26 14.45.12.png

截屏2023-09-26 14.45.24.png

截屏2023-09-26 14.45.29.png

七 产品管理考虑因素 截屏2023-09-26 14.45.34.png 产品管理:产品生命周期中开发,创建,维护,服务(涉及人员,数据,过程,业务整合) 产品生命周期:产品引入,成长,成熟,衰退的整个演变过程

二 项目管理原则

截屏2023-09-26 16.41.22.png

1.png

2.png

3.png

4.png

5.png

  • 项目是由多个相互依赖的活动组成的系统
  • 从整体角度,识别,评估,影响,项目内外动态环境,积极影响项目绩效

6.png

7.png

  • 独特环境,确定独特放大,剪裁迭代,剪裁持续

8.png

9.png

  • 面对项目的复杂性

10.png

  • 持续优化风险敞口(机会/威胁)发挥正面,减小负面

11.png

12.png

三 干系人绩效域

截屏2023-09-26 16.55.45.png

  • 干系人绩效域:项目干系人相关活动功能

干系人结构.png

干系人相关.png

  • 干系人:能影响项目决策,活动的人,组织

干系人参与.png

识别干系人.png

  • 识别干系人:早,全,持续,全员参与
  • 相关方等级册:1身份,2评估,3分类

识别.png

理解分析.png

理解分析2.png

干系人理解分析

  • 1 分析干系人动机
  • 2 分析干系人之间互动(干系人/干系人联盟有助于,阻碍项目实现)
  • 3 分析活动应该保密(超出分析背景范围可能引起干系人误解)

优先级排序.png

干系人分析.png

西游记例子

截屏2023-09-26 16.59.03.png

分析干系人工具

凸显模型(权利,紧迫性,合法性)

  • 1 分类
  • 2 使用复杂大型干系人社区

分析干系人示例2

分析干系人示例3

分析干系人示例4

分析干系人示例5

沟通方法.png

  • 1 推式沟通:邮件
  • 2 拉式沟通:网站
  • 3 交互式沟通:会议电话

参与.png

  • 争取干系人参与
  • 口头
    • 正式:项目审查会,产品介绍
    • 非正式:对话,讨论
  • 书面
    • 正式:进展报告,商业论证
    • 非正式:邮件,短信

监督干系人参与.png

  • 干系人参与度评估矩阵:标明干系人对项目态度(支持,反对,中立)

参与1.png 通过干系人参与获取信息

  • 1 确认干系人获取消息程度
  • 2 确认干系人是否同意该消息
  • 3 接收方获取非预期消息
  • 4 其他

监督111.png 监督(干系人)

  • 1 干系人数量
  • 2 干系人参与有效性

干系人满意度

  • 1 对话反馈 衡量可交付物项目管理的满意状况
  • 2 问卷调查反馈 干系人满意度(干系人多)
  • 3 会议反馈(迭代审查会,产品审查会等)定期反馈满意度
  • 4 更新干系人参与方法 提升满意度

相互作用.png 项目干系人涉及项目方面

  • 1 参与定义项目需求范围,及排序
  • 2 确定可交付物验收,质量标准
  • 3 项目围绕干系人参与,与干系人沟通开展
  • 4 影响项目交付成果
  • 5 干系人会增加或减少项目不确定性
  • 6 干系人关注交付物绩效测量

检查结果.png

小结.png

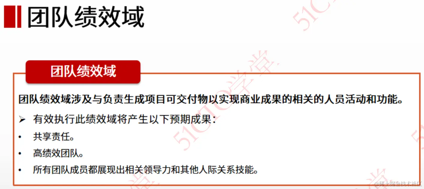
四 团队绩效域

截屏2023-09-27 17.01.27.png 团队绩效域:团队绩效领域(项目相关人员,生产可交付物的活动) 预期结果

  • 1 共享责任
  • 2 高绩效团队
  • 3 成员展现领导力,人际关系技能

截屏2023-09-27 17.01.34.png

项目团队

集中式&分布式管理

  • 集中式团队

  • 分布式团队

  • 洞穴和共享模式:团队成员集中 + 渗透式沟通

团队发展的共同方面1

团队发展的共同方面2

  • 愿景目标:团队成员了解愿景目标
  • 角色和职责:成员了解角色职责
  • 项目团队运作:制项目章程,团队规范
  • 指导:为团队提供指导,个体成员就特定任务提供指导
  • 成长:提升个人成长

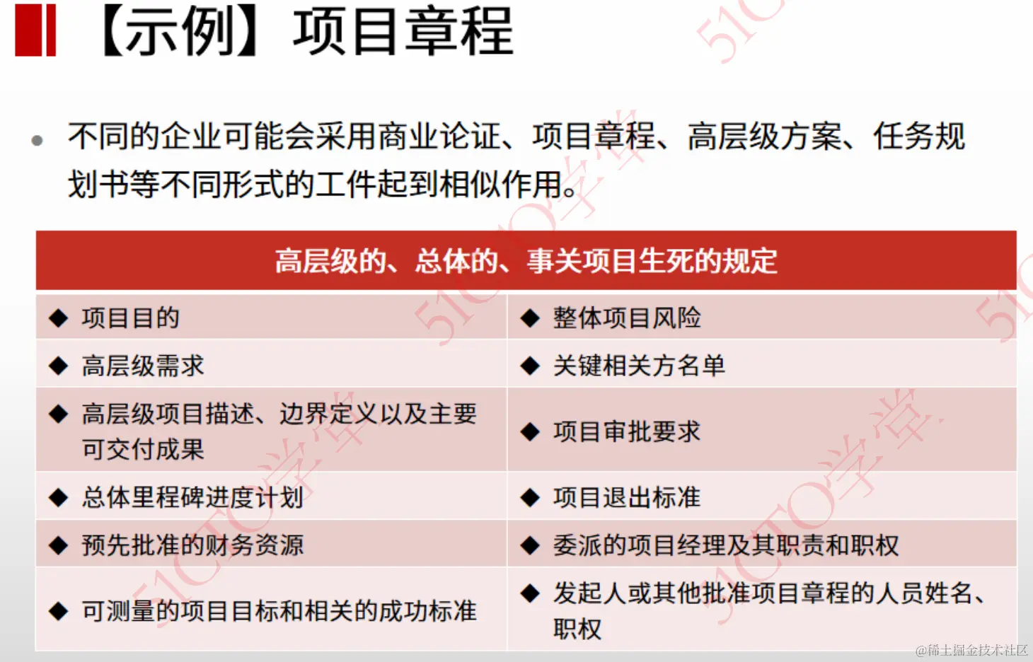
截屏2023-09-27 17.02.05.png

项目章程包含):

  • 1 项目目的
  • 2 高层级需求
  • 3 高层级项目描述及可交付物
  • 4 里程碑进度计划
  • 5 预先批准财务资源
  • 6 可测量项目目标及标准
  • 7 整体项目风险
  • 8 关键相关方名单
  • 9 项目审批要求
  • 10 项目退出标准
  • 11 委派项目经理及职权
  • 12 发起人,其他人员姓名,职权

角色职责

角色&职责:

  • 1 职权获取的权利 政策,资金/资源
  • 2 担责承担结果
  • 3 职责履行的事件 开展事件

截屏2023-09-27 17.02.17.png

四 (一) 团队绩效域-项目团队文化

截屏2023-09-28 10.18.14.png

  • 团队文化:1 制定项目团队规范形成 2 团队成员行为行动来形成
  • 团队文化反应:个体工作和互动方式
  • 偏见:有意识及无意识偏见
  • 偏见的意义公开透明的偏见可以一种坦诚和信任的文化,促成共识和协作

截屏2023-09-28 10.18.22.png

  • 团队共同制定规范/行动指南:促进团队沟通,解决问题,达成共识
  • 团队章程:行为限制和工作规范,由团队制定,通过个人和项目团队承诺予以维护
    • 制定:团队或参与制定的团队章程,效果最佳
    • 执行:团队成员分担责任,确保团队章程的规则
    • 维护:团队章程定期审查更新,确保团队始终了解规则及指导新人融入

项目团队文化

截屏2023-09-28 10.18.34.png

截屏2023-09-28 10.18.40.png

截屏2023-09-28 10.18.49.png

四 (二) 团队绩效域-高绩效项目团队

截屏2023-09-28 10.34.00.png

截屏2023-09-28 10.34.19.png

截屏2023-09-28 10.34.23.png

截屏2023-09-28 10.34.50.png

四 (三) 领导力技能

建立维护愿景.png

领导力技能.png

建立维护愿景1 .png 项目愿景包括

  • 1 项目目的
  • 2 成功的定义
  • 3 交付成果的意义
  • 4 愿景偏差

批判性思维.png 批判性思维

  • 1 研究收集无偏见信息
  • 2 识别分析解决问题
  • 3 识别偏见,价值观
  • 4 识别自己对他人影响
  • 5 分析数据,评估观点
  • 6 观察事件,识别关系
  • 7 运用归纳,追溯原理
  • 8 识别错误逻辑,情绪化诉求 批判性思维2.png

批判性思维用途.png

激励.png

  • 内在激励:工作乐趣
  • 外在激励:奖金

激励2.png

激励3.png 激励:根据个人偏好对激励方法进行剪裁(激励因素)

激励4.png 激励两个方面

  • 1 团队成员实现出色绩效的因素(过程好)
  • 2 项目开展去的成果(结果好)

决策1.png

冲突管理.png

冲突管理1.png

  • 妥协/调节 优于 缓和/包容

决策.png

情商.png

  • 情商是领导力的基础

情商模型.png

互相作用.png

剪裁.png

检查结果.png

小结.png