第七章 PMP串讲 1备考 2项目 3项目运行环境 4项目经理

187 阅读10分钟

一 备考备考指南

截屏2023-07-20 16.22.22.png

二 项目

一: 什么是项目?

  • 项目定义: 为创造某一独特产品,服务,成果,进行的一次性工作
  • 六要素: 1目标 2开始时间 3结束时间 4经费限制 5工期要求 6需要组织管理
  • 五特点:1价值导向,2临时性,3独特性,4渐进明细,5变革驱动

ps:渐进明细要杜绝项目范围蔓延

项目基本要素
具体目标经费限制
开始时间工期要求
结束时间组织管理

二:项目管理过程组

  • 项目管理过程组:对项目管理过程逻辑分组,达成项目特定目标
项目管理过程组 - 划分含义
启动过程组授权开始项目
规划过程组明确项目范围
执行过程组计划执行
监控过程组跟踪项目,启动必要变更
收尾过程组结束项目

截屏2023-07-20 17.09.37.png

截屏2023-07-20 17.17.08.png

项目 < 项目集 < 项目组合

截屏2023-07-20 17.17.50.png

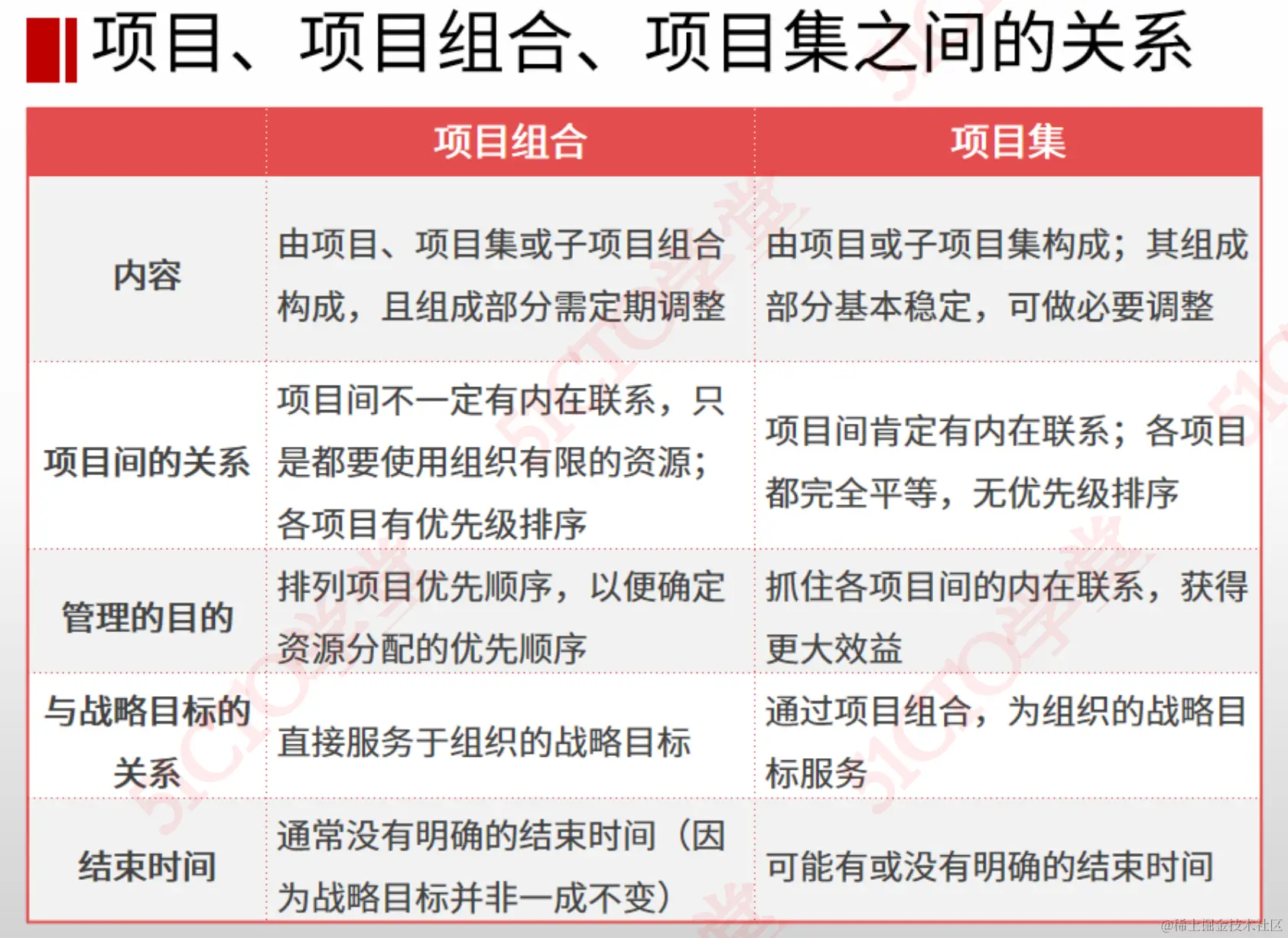
三:项目组合

项目组合项目集
内容理财项目组合买(1股票,2买车,3买房子)造车项目集(1车胎,2龙骨,3玻璃)
项目间的关系有优先级排序123无优先级排序
管理的目的排序抓联系,扩大收益
与战略目标关系服务战略服务战略
结束时间无明确结束时间无明确结束时间

四:项目和开发的声明周期

1、预测型(Predictive)生命周期:

这是传统的瀑布项目管理生命周期,也被称为线性生命周期。在这个生命周期中,项目的范围、进度和成本在项目启动时就被明确定义,并且通常在项目开始前进行详尽的计划。项目按照计划的阶段顺序执行,每个阶段完成后才进入下一个阶段。变更通常受到限制,因为它们可能会导致成本和进度的变更。

特点:

  • 范围, 进度, 成本, 启动时候被明确定义
  • 变更通常收到限制

2、迭代型(Iterative)生命周期:

项目范围通常于项目生命周期的早期确定,但时间成本估算将随着项目团队对产品理解的不断深入而定期修改。迭代方法是通过一系列重复的循环活动来开发产品,而增量方法是渐进地增加产品的功能。

通过一系列重复循环活动来开发产品一般针对大型复杂项目

特点:

  • 范围确定
  • 时间成本定期修改

3、增量型(Adaptive)生命周期: 它是通过在预定的时间区间内渐进增加产品功能的一系列迭代来产出可交付成果。只有在最后一次迭代之后,可交付成果具有了必要和足够的能力,才能被视为完整的。 渐进的增加产品功能

特点:

  • 预定时间
  • 渐进功能

4、适应型(Adaptive)生命周期 ---也叫(敏捷型):

适应型生命周期,也被称为敏捷增量生命周期,更加灵活。

项目在开始时,只需定义高层范围和目标,而不需要详细的计划。工作以小批量的方式进行,通常在短周期内完成。 项目团队持续进行优先级排序,并在每个迭代或迭代中根据需求进行调整。这种方法允许更快的反馈和更灵活的变更管理, 每个迭代期, 范围是不变的 应对快速变化的环境,关注客户感受,迭代更新,2-3周更新一次,敏捷开发,持续交

特点:

  • 也叫敏捷型, 包含迭代或增量的概念
  • 迭代前定义&批准范围
  • 快速变化的环境, 需求范围难以确定

5、混合型(Hybrid)生命周期:

混合型生命周期结合了不同生命周期的元素,以满足项目的特定需求。在混合型生命周期中,可以在项目的不同阶段或部分采用不同的项目管理方法。这种混合方式常常包含预测型和适应型的混合体。

特点:

  • 预测 + 适应(兼顾迭代,增量)

ps: 有的资料里面适应型和增量型归为一类, 所以项目生命周期可以是四种(不含增量型),也可以是五种(包含增量型)

项目生命周期类型定义概述场景项目周期
预测型方法范围,时间,成本确定瀑布型需求明确长周期项目
迭代型方法范围确定,时间成本定期修改循环活动来开发产品大型复杂项目长周期项目
增量型方法预定时间,渐增功能逐渐增加产品功能部分交付短周期项目
适应型方法/敏捷兼有 迭代型 + 增量型优先高价值, 兼顾迭代/增量环境变化快,需求范围难以确定短周期项目
混合型方法兼有 预测 + 适应

特点举例:

假设一个项目有10个功能,

瀑布式——把这10个功能都做完了再交付。

增量式——每次做1个功能。

迭代式——每个功能都做,但每次都完善一点,直至全部做完。

增量交付 比如一个项目需要开发10个功能。 用增量的方法就是划分为10个阶段,每个阶段做1个功能并且交付给客户。等10个阶段结束后,10个功能就都完成并交付了。 注意:增量交付的是阶段的成果,不是可交付成果,都做完才是可交付成果

迭代交付 用迭代的方法时,你可以设计10次迭代,每次迭代都做这10个功能,但是每次都没有完全做好,比如第一次迭代做0.1版、第二次迭代做0.2版......等10次迭代结束后,所有的功能都实现了1.0版并交付了。 注意:每次交付的半成品,可以作为一次可交付成果

1632324750643883.jpg

截屏2023-07-21 17.30.48.png

截屏2023-07-24 10.35.26.png

运营管理 vs 项目经理

异/同比较项项目管理运营管理
不同点负责人项目经理职能经理
实施组织项目组,临时组织部门,稳定组织
实现性一次性持续不断
特性独特,风险,不确定重复,应用,确定
目的实现目标维持运营
管理追求效果导向/客户满意效率导向
管理方法针对性计划指导标准化操作规范
相同点实施主体有人来做
资源约束资源限制
主要活动计划,执行,控制

工作绩效数据 vs 工作绩效信息 vs 工作绩效报告

  • 工作绩效数据: 产出于项目执行阶段, 指导与管理项目工作(项目执行阶段)
  • 工作绩效信息: 产出于项目监控阶段, 确认/控制范围...监督相关方参与(项目监控阶段)
  • 工作绩效报告: 产出于项目监控过程.

例如:

  • 工作绩效数据: 截止本月底,项目完成了价值1000w的工作
  • 工作绩效信息: 截止本月底,与计划相比, 进度落后100w,超出控制临界值,主要原因人员技能水平低下
  • 工作绩效报告: 截止本月底,进度偏差-100w,超出控制临界值,应加强人员培训,提高技能,追赶进度,并防止再次落后进度

1 单纯汇报绩效数据
2 对比绩效偏差,分析原因 3 对比绩效偏差,分析原因,提出解决方案

三:项目运行环境

  • 1 事业环境因素
  • 2 组织过程自资产

截屏2023-07-24 10.49.01.png

截屏2023-07-24 10.49.47.png

1 事业环境因素会更新:

  • 获取资源,建设团队,管理团队

截屏2023-07-24 10.51.29.png

组织过程资产分两块:

  • 1 PMO(项目管理办公室)制定的过程,政策及程序
  • 2 组织知识库(项目总结的经验,知识)

知识补充:组织级项目管理 OPM

  • 组织级项目管理(Organizational Project Management,OPM)/PMI(美国项目管理协会)对组织级项目管理的定义如下:

  • 1 是用于使项目项目集项目组合管理实践与组织战略和目标保持一致

  • 2 在组织的背景、情境或结构中定制或拟合这些实践的框架。

  • PS: 企业中管理项目的组织,制定一个框架(使项目,项目集合,项目组合管理与组织战略目标一致),并在情境中实现这些框架

2 组织结构对项目影响

截屏2023-09-20 14.19.18.png

截屏2023-09-20 14.19.24.png

截屏2023-07-24 10.57.32.png

截屏2023-07-24 10.58.10.png

截屏2023-07-24 10.58.32.png

三种类型组织结构:

  • 职能型
    • 优点:1 技术支持 2 职业清晰 3 交流顺畅 4 利于重复过程管理
    • 缺点:1 职能利益优先于项目 2 部门间横向联系弱 3 项目管理发展不明
  • 项目型
    • 优点:1 责权明易指挥 2 目标明确 3 沟通高效 4 决策快
    • 缺点:1 管理成本高 2 项目封闭,不利于沟通及共享知识 3 员工缺少事业连续保障
  • 矩阵型
    • 优点:1 项目,职能型各自发挥优势 2 减少资源冗(rong)余 3 不担心项目解散员工问题
    • 缺点:1 项目俩领导,责任不清 2 多项目共享资源,易引起斗争

矩阵型组织包含:

  • 平衡型:职能经理权利 = 项目经理权利
  • 弱矩阵:职能经理权利 > 项目经理权利
  • 强矩阵:职能经理权利 < 项目经理权利

截屏2023-09-20 14.22.05.png

3 项目管理办公室 PMO

截屏2023-07-24 11.01.59.png 项目管理办公室 PMO 三种类型

  • 支持型(培训顾问)
  • 控制型(要求服从)
  • 指令型(直接管理)

截屏2023-07-24 11.03.39.png

四:项目经理的角色定义

截屏2023-07-24 11.10.01.png 截屏2023-07-24 11.10.28.png
项目经理的定义
一个核心整合
两个角度项目,组织战略目标一致(与公司一致),团队成员一个方向努力(团队一致)
三个层面过程,认知,背景层面整合
四大技能项目管理技能(管人),商业管理技能(商业),战略管理技能(战略),领导力(魅力)
五大关系项目内部,项目与组织,项目与行业,项目与项目管理职业,项目与其他职业

截屏2023-07-24 11.20.21.png

五:问题补充

1 项目的三重制约是?成本,时间,范围

  • 项目的发起人或投资人总是期望用最低的成本最短的时间来完成最大的项目范围,这三个期望之间是互相制约的。

2 制约项目成功四要素

  • 范围 成本 进度 质量

3 项目管理定义

  • 知识技能工具,与技术应用于项目活动,以满足项目需求。

4 项目经理的人际关系技能

  • 领导力 团队建设 激励