甄知燕千云助力益丰大药房万家门店数字化升级,共促医药行业高质量发展

656 阅读6分钟

根据德勤Deloitte发布的《医药零售变局——药企制胜之道》白皮书中统计,到2028年,中国线上零售渗透率将上升至约30.8%,总销售额约1,770亿人民币。随着医药零售市场的结构性变化,催生了城市客户需求更加多样、县域有效覆盖亟待提升、线上购物场景日益丰富、经销商合作趋于多元化四大变局,对药企及医药零售企业带来新机遇和新挑战。近年来,中国零售药店总量整体呈现震荡上行趋势,随着新零售模式不断发展,互联网+将对整个行业带来巨大的变革。

图片

益丰大药房作为医药零售企业,全渠道医药零售发展模式,实现对门店运营的智能化管理是益丰未来的重要发展方向。面对益丰1万家终端门店的突破,产生了庞大的IT运维需求。甄知燕千云数智化ITSM平台,推动运维组织人员体系和运维目录流程规范线上化落地,逐步实现服务流程自动化、标准服务自助化、知识便捷积累智能应用,通过数据驱动企业运营效率提升。

图片

益丰大药房是全国大型药品零售连锁企业(中国沪市主板上市连锁药房),专注医药零售行业22周年,市值稳居国内上市连锁药店前列,被评为中国上市公司500强企业。作为中国大健康行业的领军者,益丰大药房于2001年6月创立,先后布局医药零售、医药批发、中药饮片生产销售、慢病管理、互联网医院、医疗项目投资和医疗科技开发等大健康业态。

| 万家门店迎来全新挑战

随着益丰大药房门店数量在全国范围突破1万家,伴随着医药电商渗透率的提高以及物流行业的发展,对益丰线上线下销售渠道,无论从响应“速度”还是服务“效率”均有更高的要求,IT服务也迎来了更大的挑战。

之前各区域公司分布式的运维方式给一线运维人员带来了更大的运维压力,运维方式和运维工具都亟需升级。

经过甄知资深顾问团队的调研,发现了益丰大药房在IT运维方面存在以下问题:

1.运维组织分散

●运维模式过于分散,部分区域由外包商承包,不利于管理标准化、难以实现资源动态调配,规范落地推行难度高,区域差异化明显;

●组织权责不清晰,双线汇报,管理部门和实际责任人分属不同体系,管理监督成为盲区;

●未落实统一的管理规范和KPI考核机制,服务基本上处于区域“单干”状态,区域差异明显。

2.管理流程尚待完善

●IT服务流程待完善,如建转运流程、运维人员入离职交接流程、非门店IT运维流程,业务稳定性受影响,IT团队处于“四面救火”的状态;

●服务流程缺乏统一的规范和分配逻辑,工作分配不均衡,影响流程效率;

●运营流程中服务管理协议(SLA)未取得共识,部门协同成为问题焦点。

3.管理工具支撑不足

●当前ITSM工具功能单一,补丁式建设,运维数据积累不足;

●数据分析不足,主动服务需要的数据支撑力度不够;

●智能化程度不高,简单重复问题耗费大量人力;

●IT服务相关知识支撑工具缺失。

| 引入智能化服务手段, 搭建IT运维共享基础

在进行深入的背景分析与路线规划后,益丰大药房决定引入甄知科技旗下燕千云平台,依托于“燕千云SaaS平台先进技术支撑”和“甄知20+年运维实践经验”这两大优势,有效提升IT运维效率,提升服务智能化、自主化,实现IT运维服务的全面升级。

针对益丰大药房的IT现状与运维工具情况,甄知团队做了如下规划:

1、 搭建三线运维体系,IT运维服务的集中共享

实现IT运维服务的集中共享,搭建三线运维体系,制定并落实管理规范,明确岗位职责、考核机制,实现运维服务集中、统一、规范、共享。

图片

2、 标准化服务流程,业务化服务目录,统一服务级别协议标准,常态化知识积累,实现服务流程规范高效。

图片

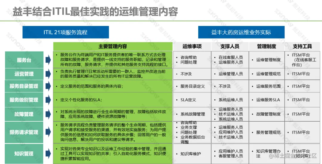
3、 通过新一代数智化ITSM平台,推动运维组织人员体系和运维目录流程规范线上化落地,逐步实现服务流程自动化、标准服务自助化、知识便捷积累智能应用、通过数据驱动效率提升。

图片

4、 门店故障流程升级,扩充多级服务模式

图片

5、 智能推荐引擎,减轻运维压力

图片

6、 搭建一线客服中心,帮助门店急速解决问题

图片

7、搭建灵活工单流程,为门店提供准确解答

图片

| 提供灵活的低代码能力, 持续为企业服务赋能

燕千云低代码平台,通过简单灵活的应用扩展能力来满足企业服务管理平台的个性化定制需求,并提供可视化高效的低代码开发能力来满足数字化创新过程中快速构建现代化应用的各种场景

1、页面自定义

提供30多种基础组件和布局组件,通过拖拽式页面设计实现表单、列表、树形、标签、图表等多样的界面。

图片

2、流程自定义

提供可视化的工作流编辑器,将工作流直观地表示为一种流程图。每个工作流包括一系列的活动,如用户审批,任务,通知,或执行脚本等。

图片

3、报表自定义

赋能业务人员进行报表开发,提供专业级的报表自定义能力,为企业各部门不同角色提供业务分析依据。


图片

| 未来展望 深化智能

未来,益丰大药房将继续坚持以顾客价值为核心,用数字化技术赋能终端药店服务、商品和运营等方面的提升,甄知科技为益丰搭建的IT运维共享平台,将会把更多的业务服务场景囊括其中,并利用智能化工具,为益丰高质量发展提供动力和引擎,协同融合,共促医药行业未来发展。

图片